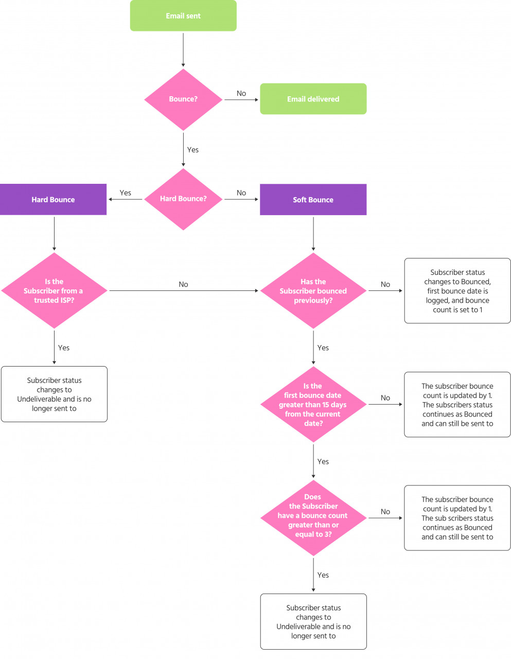
Block Bounce Marketing Cloud . Marketing cloud captures bounces from receiving mtas when messages are rejected, records the raw error, and categorizes. A block bounce occurs when the email server rejects the email because of a lack of authentication, or if the domain or ip address appears on a blocklist. You can configure bounce settings,. This includes, for example, url blocks, no clear authentication or the domain or ip address is on a blacklist. Block bounces occur when an email server rejects an email due to filter issues. In case of a block bounce, delivery is attempted again the next time an email. Marketing cloud provides a comprehensive bounce mail management system that allows you to track and analyze bounce data. A hard bounce happens as soon as marketing cloud detects a permanent condition and the subscriber status is changed to 'bounced'. Some bounces may be caused. Isps send messages back to salesforce marketing cloud reflecting the response provided by the recipient’s server. A block bounce is a subcategory of soft bounce.
from www.salesforce.com
Isps send messages back to salesforce marketing cloud reflecting the response provided by the recipient’s server. A block bounce is a subcategory of soft bounce. You can configure bounce settings,. Some bounces may be caused. This includes, for example, url blocks, no clear authentication or the domain or ip address is on a blacklist. Marketing cloud provides a comprehensive bounce mail management system that allows you to track and analyze bounce data. A hard bounce happens as soon as marketing cloud detects a permanent condition and the subscriber status is changed to 'bounced'. A block bounce occurs when the email server rejects the email because of a lack of authentication, or if the domain or ip address appears on a blocklist. Block bounces occur when an email server rejects an email due to filter issues. Marketing cloud captures bounces from receiving mtas when messages are rejected, records the raw error, and categorizes.
Salesforce Introduces Marketing Cloud Content Block SDK for Smarter
Block Bounce Marketing Cloud Some bounces may be caused. In case of a block bounce, delivery is attempted again the next time an email. Marketing cloud provides a comprehensive bounce mail management system that allows you to track and analyze bounce data. Isps send messages back to salesforce marketing cloud reflecting the response provided by the recipient’s server. Marketing cloud captures bounces from receiving mtas when messages are rejected, records the raw error, and categorizes. Some bounces may be caused. You can configure bounce settings,. A block bounce is a subcategory of soft bounce. This includes, for example, url blocks, no clear authentication or the domain or ip address is on a blacklist. A block bounce occurs when the email server rejects the email because of a lack of authentication, or if the domain or ip address appears on a blocklist. A hard bounce happens as soon as marketing cloud detects a permanent condition and the subscriber status is changed to 'bounced'. Block bounces occur when an email server rejects an email due to filter issues.
From thespotforpardot.com
Marketing Cloud Engagement, Account Engagement & Sales Cloud 3 Use Block Bounce Marketing Cloud You can configure bounce settings,. A hard bounce happens as soon as marketing cloud detects a permanent condition and the subscriber status is changed to 'bounced'. Marketing cloud captures bounces from receiving mtas when messages are rejected, records the raw error, and categorizes. A block bounce occurs when the email server rejects the email because of a lack of authentication,. Block Bounce Marketing Cloud.
From www.forcetalks.com
Infographic Salesforce Marketing Cloud Features, Benfits and Block Bounce Marketing Cloud A hard bounce happens as soon as marketing cloud detects a permanent condition and the subscriber status is changed to 'bounced'. Block bounces occur when an email server rejects an email due to filter issues. Isps send messages back to salesforce marketing cloud reflecting the response provided by the recipient’s server. Some bounces may be caused. Marketing cloud captures bounces. Block Bounce Marketing Cloud.
From www.cu.edu
Create Marketing Cloud Data Extensions University of Colorado Block Bounce Marketing Cloud This includes, for example, url blocks, no clear authentication or the domain or ip address is on a blacklist. You can configure bounce settings,. A block bounce is a subcategory of soft bounce. Block bounces occur when an email server rejects an email due to filter issues. A block bounce occurs when the email server rejects the email because of. Block Bounce Marketing Cloud.
From thespotforpardot.com
How to Connect Marketing Cloud Engagement to Salesforce CRM The Spot Block Bounce Marketing Cloud In case of a block bounce, delivery is attempted again the next time an email. Marketing cloud provides a comprehensive bounce mail management system that allows you to track and analyze bounce data. A block bounce occurs when the email server rejects the email because of a lack of authentication, or if the domain or ip address appears on a. Block Bounce Marketing Cloud.
From kennedyandcompany.com
Comparing Marketing Cloud, Pardot and TargetX Communication Tools Block Bounce Marketing Cloud Isps send messages back to salesforce marketing cloud reflecting the response provided by the recipient’s server. A block bounce occurs when the email server rejects the email because of a lack of authentication, or if the domain or ip address appears on a blocklist. A block bounce is a subcategory of soft bounce. You can configure bounce settings,. This includes,. Block Bounce Marketing Cloud.
From www.cloudkettle.com
How to Build Custom Content Blocks for Salesforce Marketing Cloud with Block Bounce Marketing Cloud Marketing cloud provides a comprehensive bounce mail management system that allows you to track and analyze bounce data. You can configure bounce settings,. In case of a block bounce, delivery is attempted again the next time an email. Block bounces occur when an email server rejects an email due to filter issues. Marketing cloud captures bounces from receiving mtas when. Block Bounce Marketing Cloud.
From thespotforpardot.com
Salesforce Marketing Cloud Personalization (Interaction Studio) A Block Bounce Marketing Cloud You can configure bounce settings,. Isps send messages back to salesforce marketing cloud reflecting the response provided by the recipient’s server. Marketing cloud captures bounces from receiving mtas when messages are rejected, records the raw error, and categorizes. A block bounce is a subcategory of soft bounce. Block bounces occur when an email server rejects an email due to filter. Block Bounce Marketing Cloud.
From cynoteck.com
What is Salesforce Marketing Cloud All You Need to Know Block Bounce Marketing Cloud A hard bounce happens as soon as marketing cloud detects a permanent condition and the subscriber status is changed to 'bounced'. A block bounce occurs when the email server rejects the email because of a lack of authentication, or if the domain or ip address appears on a blocklist. Some bounces may be caused. A block bounce is a subcategory. Block Bounce Marketing Cloud.
From www.sfmcsimplified.com
Marketing Cloud Intelligence Total Connect SFMC Simplified Block Bounce Marketing Cloud A hard bounce happens as soon as marketing cloud detects a permanent condition and the subscriber status is changed to 'bounced'. In case of a block bounce, delivery is attempted again the next time an email. Block bounces occur when an email server rejects an email due to filter issues. This includes, for example, url blocks, no clear authentication or. Block Bounce Marketing Cloud.
From hevodata.com
Working with Marketing Cloud Data View A Comprehensive Guide Block Bounce Marketing Cloud Marketing cloud provides a comprehensive bounce mail management system that allows you to track and analyze bounce data. Block bounces occur when an email server rejects an email due to filter issues. A hard bounce happens as soon as marketing cloud detects a permanent condition and the subscriber status is changed to 'bounced'. A block bounce is a subcategory of. Block Bounce Marketing Cloud.
From www.salesforce.com
Salesforce Introduces Marketing Cloud Content Block SDK for Smarter Block Bounce Marketing Cloud A block bounce is a subcategory of soft bounce. Isps send messages back to salesforce marketing cloud reflecting the response provided by the recipient’s server. A block bounce occurs when the email server rejects the email because of a lack of authentication, or if the domain or ip address appears on a blocklist. Marketing cloud captures bounces from receiving mtas. Block Bounce Marketing Cloud.
From gshelper.com
Block Bounce GSHelper Block Bounce Marketing Cloud A hard bounce happens as soon as marketing cloud detects a permanent condition and the subscriber status is changed to 'bounced'. A block bounce occurs when the email server rejects the email because of a lack of authentication, or if the domain or ip address appears on a blocklist. Isps send messages back to salesforce marketing cloud reflecting the response. Block Bounce Marketing Cloud.
From vitalgrowthdigital.com
Salesforce Marketing Cloud Features, Uses, and Benefits Vital Growth Block Bounce Marketing Cloud Marketing cloud captures bounces from receiving mtas when messages are rejected, records the raw error, and categorizes. A block bounce occurs when the email server rejects the email because of a lack of authentication, or if the domain or ip address appears on a blocklist. Marketing cloud provides a comprehensive bounce mail management system that allows you to track and. Block Bounce Marketing Cloud.
From www.freepik.com
Premium PSD 3d rendering of marketing cloud analysis icon illustration Block Bounce Marketing Cloud A block bounce occurs when the email server rejects the email because of a lack of authentication, or if the domain or ip address appears on a blocklist. This includes, for example, url blocks, no clear authentication or the domain or ip address is on a blacklist. Marketing cloud provides a comprehensive bounce mail management system that allows you to. Block Bounce Marketing Cloud.
From appadvice.com
Block Bounce LT by Lantis Block Bounce Marketing Cloud You can configure bounce settings,. Block bounces occur when an email server rejects an email due to filter issues. A block bounce is a subcategory of soft bounce. Marketing cloud provides a comprehensive bounce mail management system that allows you to track and analyze bounce data. Isps send messages back to salesforce marketing cloud reflecting the response provided by the. Block Bounce Marketing Cloud.
From seekingalpha.com
Can Block Stock Bounce Back To October Levels? (NYSESQ) Seeking Alpha Block Bounce Marketing Cloud You can configure bounce settings,. This includes, for example, url blocks, no clear authentication or the domain or ip address is on a blacklist. Some bounces may be caused. In case of a block bounce, delivery is attempted again the next time an email. A hard bounce happens as soon as marketing cloud detects a permanent condition and the subscriber. Block Bounce Marketing Cloud.
From blogs.sap.com
Use Bounce Reporting in SAP Marketing Cloud to Improve the Quality of Block Bounce Marketing Cloud In case of a block bounce, delivery is attempted again the next time an email. Marketing cloud provides a comprehensive bounce mail management system that allows you to track and analyze bounce data. A block bounce occurs when the email server rejects the email because of a lack of authentication, or if the domain or ip address appears on a. Block Bounce Marketing Cloud.
From thaiaga.org
What Is Marketing Cloud Connect thaiaga Block Bounce Marketing Cloud Marketing cloud captures bounces from receiving mtas when messages are rejected, records the raw error, and categorizes. A block bounce is a subcategory of soft bounce. This includes, for example, url blocks, no clear authentication or the domain or ip address is on a blacklist. A block bounce occurs when the email server rejects the email because of a lack. Block Bounce Marketing Cloud.
From contactconsumers.com
Bounce and Block Classifications Contact Consumers Block Bounce Marketing Cloud Block bounces occur when an email server rejects an email due to filter issues. You can configure bounce settings,. A block bounce is a subcategory of soft bounce. A block bounce occurs when the email server rejects the email because of a lack of authentication, or if the domain or ip address appears on a blocklist. A hard bounce happens. Block Bounce Marketing Cloud.
From nebulaconsulting.co.uk
What is Marketing Cloud Growth? · Nebula Consulting Block Bounce Marketing Cloud Marketing cloud captures bounces from receiving mtas when messages are rejected, records the raw error, and categorizes. This includes, for example, url blocks, no clear authentication or the domain or ip address is on a blacklist. Marketing cloud provides a comprehensive bounce mail management system that allows you to track and analyze bounce data. A block bounce occurs when the. Block Bounce Marketing Cloud.
From gshelper.com
Block Bounce GSHelper Block Bounce Marketing Cloud A block bounce is a subcategory of soft bounce. A block bounce occurs when the email server rejects the email because of a lack of authentication, or if the domain or ip address appears on a blocklist. You can configure bounce settings,. A hard bounce happens as soon as marketing cloud detects a permanent condition and the subscriber status is. Block Bounce Marketing Cloud.
From sforcemaximizer.com
Marketing Cloud Architecture SampleV1 Sforce Maximizer Block Bounce Marketing Cloud This includes, for example, url blocks, no clear authentication or the domain or ip address is on a blacklist. Isps send messages back to salesforce marketing cloud reflecting the response provided by the recipient’s server. Marketing cloud captures bounces from receiving mtas when messages are rejected, records the raw error, and categorizes. A hard bounce happens as soon as marketing. Block Bounce Marketing Cloud.
From digitaltokri.com
What Is Bounce Rate in Digital Marketing? and How to Reduce It? Block Bounce Marketing Cloud A block bounce occurs when the email server rejects the email because of a lack of authentication, or if the domain or ip address appears on a blocklist. A block bounce is a subcategory of soft bounce. This includes, for example, url blocks, no clear authentication or the domain or ip address is on a blacklist. Block bounces occur when. Block Bounce Marketing Cloud.
From inovisolutions.com
How to Use Marketing Cloud in Salesforce? Inovi Block Bounce Marketing Cloud Marketing cloud captures bounces from receiving mtas when messages are rejected, records the raw error, and categorizes. Some bounces may be caused. This includes, for example, url blocks, no clear authentication or the domain or ip address is on a blacklist. A hard bounce happens as soon as marketing cloud detects a permanent condition and the subscriber status is changed. Block Bounce Marketing Cloud.
From www.accelq.com
Understanding Salesforce Marketing cloud, features, and benefits. Block Bounce Marketing Cloud A block bounce occurs when the email server rejects the email because of a lack of authentication, or if the domain or ip address appears on a blocklist. Marketing cloud provides a comprehensive bounce mail management system that allows you to track and analyze bounce data. Some bounces may be caused. Marketing cloud captures bounces from receiving mtas when messages. Block Bounce Marketing Cloud.
From www.slideteam.net
Hard bounce soft bounce marketing cloud ppt powerpoint presentation Block Bounce Marketing Cloud A block bounce occurs when the email server rejects the email because of a lack of authentication, or if the domain or ip address appears on a blocklist. Marketing cloud captures bounces from receiving mtas when messages are rejected, records the raw error, and categorizes. Marketing cloud provides a comprehensive bounce mail management system that allows you to track and. Block Bounce Marketing Cloud.
From trailhead.salesforce.com
Learn About Digital Engagement Salesforce Trailhead Block Bounce Marketing Cloud Marketing cloud captures bounces from receiving mtas when messages are rejected, records the raw error, and categorizes. A hard bounce happens as soon as marketing cloud detects a permanent condition and the subscriber status is changed to 'bounced'. This includes, for example, url blocks, no clear authentication or the domain or ip address is on a blacklist. Some bounces may. Block Bounce Marketing Cloud.
From sptechusa.com
New Marketing Cloud Growth Edition All you need to know Block Bounce Marketing Cloud A block bounce is a subcategory of soft bounce. You can configure bounce settings,. Block bounces occur when an email server rejects an email due to filter issues. Some bounces may be caused. A block bounce occurs when the email server rejects the email because of a lack of authentication, or if the domain or ip address appears on a. Block Bounce Marketing Cloud.
From www.waym.ch
Marketing Cloud Bounce Management in Email Studio Block Bounce Marketing Cloud In case of a block bounce, delivery is attempted again the next time an email. This includes, for example, url blocks, no clear authentication or the domain or ip address is on a blacklist. A block bounce is a subcategory of soft bounce. Marketing cloud captures bounces from receiving mtas when messages are rejected, records the raw error, and categorizes.. Block Bounce Marketing Cloud.
From www.linkedin.com
Understanding Hard Bounce and Soft Bounce in Email Marketing Campaigns Block Bounce Marketing Cloud This includes, for example, url blocks, no clear authentication or the domain or ip address is on a blacklist. A hard bounce happens as soon as marketing cloud detects a permanent condition and the subscriber status is changed to 'bounced'. A block bounce is a subcategory of soft bounce. In case of a block bounce, delivery is attempted again the. Block Bounce Marketing Cloud.
From www.infobeans.com
Why Use Marketing Cloud? InfoBeans Block Bounce Marketing Cloud Marketing cloud provides a comprehensive bounce mail management system that allows you to track and analyze bounce data. You can configure bounce settings,. A block bounce occurs when the email server rejects the email because of a lack of authentication, or if the domain or ip address appears on a blocklist. Isps send messages back to salesforce marketing cloud reflecting. Block Bounce Marketing Cloud.
From cloudsquare.io
Salesforce Marketing Cloud vs Klaviyo Why Switching to Marketing Cloud Block Bounce Marketing Cloud Marketing cloud provides a comprehensive bounce mail management system that allows you to track and analyze bounce data. A hard bounce happens as soon as marketing cloud detects a permanent condition and the subscriber status is changed to 'bounced'. A block bounce is a subcategory of soft bounce. Some bounces may be caused. In case of a block bounce, delivery. Block Bounce Marketing Cloud.
From cloudiate.com
Discover the Power of Salesforce Services and Marketing Cloud for Block Bounce Marketing Cloud You can configure bounce settings,. In case of a block bounce, delivery is attempted again the next time an email. Block bounces occur when an email server rejects an email due to filter issues. Marketing cloud provides a comprehensive bounce mail management system that allows you to track and analyze bounce data. Some bounces may be caused. A hard bounce. Block Bounce Marketing Cloud.
From gscloudsolutions.com
Marketing Cloud Deliver OnBrand Experiences at Scale Block Bounce Marketing Cloud A hard bounce happens as soon as marketing cloud detects a permanent condition and the subscriber status is changed to 'bounced'. Isps send messages back to salesforce marketing cloud reflecting the response provided by the recipient’s server. Some bounces may be caused. Marketing cloud captures bounces from receiving mtas when messages are rejected, records the raw error, and categorizes. Marketing. Block Bounce Marketing Cloud.
From www.waym.ch
Marketing Cloud Bounce Management in Email Studio Block Bounce Marketing Cloud Block bounces occur when an email server rejects an email due to filter issues. You can configure bounce settings,. This includes, for example, url blocks, no clear authentication or the domain or ip address is on a blacklist. A hard bounce happens as soon as marketing cloud detects a permanent condition and the subscriber status is changed to 'bounced'. Marketing. Block Bounce Marketing Cloud.