Audio Video Dom Event . 38 rows a full list of the different event types is given in event > interfaces based on event. the playing event occurs when the audio/video is playing after having been paused or stopped for buffering. The html5 dom has methods, properties, and events for the <<strong>audio</strong>> and. various events are sent when handling media that are embedded in html documents using the audio and video elements; 48 rows html dom audio/video complete reference. 30 rows html audio and video dom reference. This section lists them and. Html dom is an object model for programming. audio() creates and returns a new htmlaudioelement object, optionally starting the process of loading an audio. the <<strong>audio</strong>> and <<strong>video</strong>> tags in html5 come with a set of attributes that allow you to customize the behavior of.
from www.youtube.com
Html dom is an object model for programming. 30 rows html audio and video dom reference. 38 rows a full list of the different event types is given in event > interfaces based on event. The html5 dom has methods, properties, and events for the <<strong>audio</strong>> and. various events are sent when handling media that are embedded in html documents using the audio and video elements; audio() creates and returns a new htmlaudioelement object, optionally starting the process of loading an audio. 48 rows html dom audio/video complete reference. the <<strong>audio</strong>> and <<strong>video</strong>> tags in html5 come with a set of attributes that allow you to customize the behavior of. the playing event occurs when the audio/video is playing after having been paused or stopped for buffering. This section lists them and.
JavaScript Lesson 16 DOM Events YouTube
Audio Video Dom Event 38 rows a full list of the different event types is given in event > interfaces based on event. 48 rows html dom audio/video complete reference. the <<strong>audio</strong>> and <<strong>video</strong>> tags in html5 come with a set of attributes that allow you to customize the behavior of. 30 rows html audio and video dom reference. the playing event occurs when the audio/video is playing after having been paused or stopped for buffering. audio() creates and returns a new htmlaudioelement object, optionally starting the process of loading an audio. Html dom is an object model for programming. various events are sent when handling media that are embedded in html documents using the audio and video elements; This section lists them and. 38 rows a full list of the different event types is given in event > interfaces based on event. The html5 dom has methods, properties, and events for the <<strong>audio</strong>> and.
From scrimba.com
Explaining DOM Events Audio Video Dom Event the playing event occurs when the audio/video is playing after having been paused or stopped for buffering. The html5 dom has methods, properties, and events for the <<strong>audio</strong>> and. various events are sent when handling media that are embedded in html documents using the audio and video elements; the <<strong>audio</strong>> and <<strong>video</strong>> tags in html5 come with. Audio Video Dom Event.
From www.freecodecamp.org
Understanding DOM Events and JavaScript Event Listeners Audio Video Dom Event 48 rows html dom audio/video complete reference. The html5 dom has methods, properties, and events for the <<strong>audio</strong>> and. various events are sent when handling media that are embedded in html documents using the audio and video elements; the playing event occurs when the audio/video is playing after having been paused or stopped for buffering. 30. Audio Video Dom Event.
From thissongissick.com
Watch Dom Dolla’s 2Hour DJ Set from Massive London Warehouse Audio Video Dom Event various events are sent when handling media that are embedded in html documents using the audio and video elements; 30 rows html audio and video dom reference. the playing event occurs when the audio/video is playing after having been paused or stopped for buffering. 38 rows a full list of the different event types is given. Audio Video Dom Event.
From velog.io
12. DOM & EVENT Audio Video Dom Event 30 rows html audio and video dom reference. The html5 dom has methods, properties, and events for the <<strong>audio</strong>> and. audio() creates and returns a new htmlaudioelement object, optionally starting the process of loading an audio. 38 rows a full list of the different event types is given in event > interfaces based on event. Html dom. Audio Video Dom Event.
From domevents.dev
Explore DOM Events 👩🔬 Audio Video Dom Event the <<strong>audio</strong>> and <<strong>video</strong>> tags in html5 come with a set of attributes that allow you to customize the behavior of. Html dom is an object model for programming. audio() creates and returns a new htmlaudioelement object, optionally starting the process of loading an audio. the playing event occurs when the audio/video is playing after having been. Audio Video Dom Event.
From www.youtube.com
What are DOM Events? YouTube Audio Video Dom Event This section lists them and. Html dom is an object model for programming. 30 rows html audio and video dom reference. various events are sent when handling media that are embedded in html documents using the audio and video elements; audio() creates and returns a new htmlaudioelement object, optionally starting the process of loading an audio. . Audio Video Dom Event.
From tutflix.org
Egghead Your Ultimate Guide to Understanding DOM Events TutFlix Audio Video Dom Event This section lists them and. various events are sent when handling media that are embedded in html documents using the audio and video elements; the playing event occurs when the audio/video is playing after having been paused or stopped for buffering. audio() creates and returns a new htmlaudioelement object, optionally starting the process of loading an audio.. Audio Video Dom Event.
From www.youtube.com
30. DOM Events Listeners in JavaScript javascript tutorial UiBrains Audio Video Dom Event audio() creates and returns a new htmlaudioelement object, optionally starting the process of loading an audio. 30 rows html audio and video dom reference. 38 rows a full list of the different event types is given in event > interfaces based on event. various events are sent when handling media that are embedded in html documents. Audio Video Dom Event.
From www.smashingmagazine.com
An Introduction To DOM Events — Smashing Magazine Audio Video Dom Event This section lists them and. 48 rows html dom audio/video complete reference. the playing event occurs when the audio/video is playing after having been paused or stopped for buffering. Html dom is an object model for programming. 38 rows a full list of the different event types is given in event > interfaces based on event. . Audio Video Dom Event.
From hyperskill.org
Hyperskill Audio Video Dom Event the playing event occurs when the audio/video is playing after having been paused or stopped for buffering. 30 rows html audio and video dom reference. audio() creates and returns a new htmlaudioelement object, optionally starting the process of loading an audio. various events are sent when handling media that are embedded in html documents using the. Audio Video Dom Event.
From velog.io
DOM & Event Audio Video Dom Event 30 rows html audio and video dom reference. audio() creates and returns a new htmlaudioelement object, optionally starting the process of loading an audio. various events are sent when handling media that are embedded in html documents using the audio and video elements; the playing event occurs when the audio/video is playing after having been paused. Audio Video Dom Event.
From webdev.slides.com
DOM Events Audio Video Dom Event 38 rows a full list of the different event types is given in event > interfaces based on event. audio() creates and returns a new htmlaudioelement object, optionally starting the process of loading an audio. 48 rows html dom audio/video complete reference. This section lists them and. The html5 dom has methods, properties, and events for the. Audio Video Dom Event.
From www.contino.io
EventDriven Architecture What It Is and How to Use It Effectively Audio Video Dom Event 30 rows html audio and video dom reference. 38 rows a full list of the different event types is given in event > interfaces based on event. the <<strong>audio</strong>> and <<strong>video</strong>> tags in html5 come with a set of attributes that allow you to customize the behavior of. various events are sent when handling media that. Audio Video Dom Event.
From velog.io
D+6(Dom&Event) Audio Video Dom Event the <<strong>audio</strong>> and <<strong>video</strong>> tags in html5 come with a set of attributes that allow you to customize the behavior of. The html5 dom has methods, properties, and events for the <<strong>audio</strong>> and. Html dom is an object model for programming. audio() creates and returns a new htmlaudioelement object, optionally starting the process of loading an audio. . Audio Video Dom Event.
From study.com
Quiz & Worksheet Overview of DOM Events & Objects Audio Video Dom Event The html5 dom has methods, properties, and events for the <<strong>audio</strong>> and. audio() creates and returns a new htmlaudioelement object, optionally starting the process of loading an audio. the <<strong>audio</strong>> and <<strong>video</strong>> tags in html5 come with a set of attributes that allow you to customize the behavior of. various events are sent when handling media that. Audio Video Dom Event.
From www.youtube.com
DOM Events Cheat sheet Events in JavaScript DOM events in Audio Video Dom Event 30 rows html audio and video dom reference. The html5 dom has methods, properties, and events for the <<strong>audio</strong>> and. Html dom is an object model for programming. audio() creates and returns a new htmlaudioelement object, optionally starting the process of loading an audio. various events are sent when handling media that are embedded in html documents. Audio Video Dom Event.
From www.facebook.com
DOM Audio y Vídeo Audio Video Dom Event The html5 dom has methods, properties, and events for the <<strong>audio</strong>> and. This section lists them and. 38 rows a full list of the different event types is given in event > interfaces based on event. 30 rows html audio and video dom reference. the <<strong>audio</strong>> and <<strong>video</strong>> tags in html5 come with a set of attributes. Audio Video Dom Event.
From www.eventbrite.com
Dom Dolla at Fulton 55 Tickets, Fri, Mar 13, 2020 at 900 PM Eventbrite Audio Video Dom Event 48 rows html dom audio/video complete reference. This section lists them and. 38 rows a full list of the different event types is given in event > interfaces based on event. various events are sent when handling media that are embedded in html documents using the audio and video elements; 30 rows html audio and video. Audio Video Dom Event.
From www.dom-event.de
DOM Event Ihre Event Agentur Audio Video Dom Event 38 rows a full list of the different event types is given in event > interfaces based on event. The html5 dom has methods, properties, and events for the <<strong>audio</strong>> and. 48 rows html dom audio/video complete reference. the <<strong>audio</strong>> and <<strong>video</strong>> tags in html5 come with a set of attributes that allow you to customize the. Audio Video Dom Event.
From devsday.ru
DOM Event Listener method in JavaScript DevsDay.ru Audio Video Dom Event The html5 dom has methods, properties, and events for the <<strong>audio</strong>> and. audio() creates and returns a new htmlaudioelement object, optionally starting the process of loading an audio. 30 rows html audio and video dom reference. the <<strong>audio</strong>> and <<strong>video</strong>> tags in html5 come with a set of attributes that allow you to customize the behavior of.. Audio Video Dom Event.
From borstch.com
Understanding the DOM Event model Development Borstch Audio Video Dom Event The html5 dom has methods, properties, and events for the <<strong>audio</strong>> and. audio() creates and returns a new htmlaudioelement object, optionally starting the process of loading an audio. the <<strong>audio</strong>> and <<strong>video</strong>> tags in html5 come with a set of attributes that allow you to customize the behavior of. 30 rows html audio and video dom reference.. Audio Video Dom Event.
From devdojo.com
DOM Event Listeners Audio Video Dom Event the playing event occurs when the audio/video is playing after having been paused or stopped for buffering. the <<strong>audio</strong>> and <<strong>video</strong>> tags in html5 come with a set of attributes that allow you to customize the behavior of. Html dom is an object model for programming. The html5 dom has methods, properties, and events for the <<strong>audio</strong>> and.. Audio Video Dom Event.
From javascript.plainenglish.io
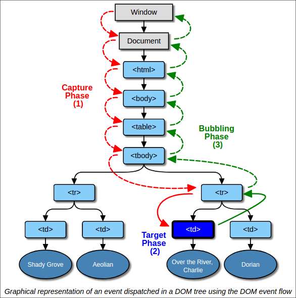
Event's Phases Inside the DOM. What are event capturing and bubbling Audio Video Dom Event the playing event occurs when the audio/video is playing after having been paused or stopped for buffering. the <<strong>audio</strong>> and <<strong>video</strong>> tags in html5 come with a set of attributes that allow you to customize the behavior of. 38 rows a full list of the different event types is given in event > interfaces based on event.. Audio Video Dom Event.
From www.youtube.com
JavaScript Lesson 16 DOM Events YouTube Audio Video Dom Event 48 rows html dom audio/video complete reference. The html5 dom has methods, properties, and events for the <<strong>audio</strong>> and. 30 rows html audio and video dom reference. Html dom is an object model for programming. the <<strong>audio</strong>> and <<strong>video</strong>> tags in html5 come with a set of attributes that allow you to customize the behavior of. . Audio Video Dom Event.
From www.gangofcoders.net
What is DOM Event delegation? Gang of Coders Audio Video Dom Event various events are sent when handling media that are embedded in html documents using the audio and video elements; This section lists them and. The html5 dom has methods, properties, and events for the <<strong>audio</strong>> and. the <<strong>audio</strong>> and <<strong>video</strong>> tags in html5 come with a set of attributes that allow you to customize the behavior of. . Audio Video Dom Event.
From soundstudiodom.com
Sound Studio DOM Audio Video Dom Event various events are sent when handling media that are embedded in html documents using the audio and video elements; the <<strong>audio</strong>> and <<strong>video</strong>> tags in html5 come with a set of attributes that allow you to customize the behavior of. 48 rows html dom audio/video complete reference. This section lists them and. 30 rows html audio. Audio Video Dom Event.
From xhtml.ru
DOM Events — прохождение событий xhtml.ru Audio Video Dom Event 38 rows a full list of the different event types is given in event > interfaces based on event. various events are sent when handling media that are embedded in html documents using the audio and video elements; 48 rows html dom audio/video complete reference. This section lists them and. the <<strong>audio</strong>> and <<strong>video</strong>> tags in. Audio Video Dom Event.
From www.youtube.com
AGIKgqPLSs92aAypP31iF8AIlZwFkWBGidXBJzF2MvV0=s900ckc0x00ffffffnorj Audio Video Dom Event the playing event occurs when the audio/video is playing after having been paused or stopped for buffering. 48 rows html dom audio/video complete reference. the <<strong>audio</strong>> and <<strong>video</strong>> tags in html5 come with a set of attributes that allow you to customize the behavior of. 30 rows html audio and video dom reference. audio() creates. Audio Video Dom Event.
From www.youtube.com
javascript bangla tutorial 48 DOM Event Event Object onsubmit Audio Video Dom Event the <<strong>audio</strong>> and <<strong>video</strong>> tags in html5 come with a set of attributes that allow you to customize the behavior of. 38 rows a full list of the different event types is given in event > interfaces based on event. 48 rows html dom audio/video complete reference. 30 rows html audio and video dom reference. This. Audio Video Dom Event.
From www.musicaldome.de
Programm und Tickets Musical Dome, Köln Audio Video Dom Event audio() creates and returns a new htmlaudioelement object, optionally starting the process of loading an audio. the <<strong>audio</strong>> and <<strong>video</strong>> tags in html5 come with a set of attributes that allow you to customize the behavior of. the playing event occurs when the audio/video is playing after having been paused or stopped for buffering. Html dom is. Audio Video Dom Event.
From www.youtube.com
An Introduction to DOM Events with JavaScript YouTube Audio Video Dom Event 48 rows html dom audio/video complete reference. This section lists them and. audio() creates and returns a new htmlaudioelement object, optionally starting the process of loading an audio. The html5 dom has methods, properties, and events for the <<strong>audio</strong>> and. the <<strong>audio</strong>> and <<strong>video</strong>> tags in html5 come with a set of attributes that allow you to. Audio Video Dom Event.
From www.youtube.com
JavaScript DOM Tutorial 10 Event Bubbling YouTube Audio Video Dom Event Html dom is an object model for programming. This section lists them and. 30 rows html audio and video dom reference. various events are sent when handling media that are embedded in html documents using the audio and video elements; audio() creates and returns a new htmlaudioelement object, optionally starting the process of loading an audio. . Audio Video Dom Event.
From riptutorial.com
DOM Tutorial => Events Audio Video Dom Event Html dom is an object model for programming. audio() creates and returns a new htmlaudioelement object, optionally starting the process of loading an audio. 38 rows a full list of the different event types is given in event > interfaces based on event. various events are sent when handling media that are embedded in html documents using. Audio Video Dom Event.
From the-guild.dev
Getting to know React DOM's event handling system inside out (The Guild) Audio Video Dom Event Html dom is an object model for programming. 30 rows html audio and video dom reference. various events are sent when handling media that are embedded in html documents using the audio and video elements; the playing event occurs when the audio/video is playing after having been paused or stopped for buffering. The html5 dom has methods,. Audio Video Dom Event.
From www.bram.us
Visualizing DOM Events Bram.us Audio Video Dom Event The html5 dom has methods, properties, and events for the <<strong>audio</strong>> and. 30 rows html audio and video dom reference. audio() creates and returns a new htmlaudioelement object, optionally starting the process of loading an audio. various events are sent when handling media that are embedded in html documents using the audio and video elements; the. Audio Video Dom Event.