What Does M A S T Stand For . Find out what any acronym, abbreviation, or initialism stands for. The abbreviation mast stands for michigan alcoholism screening test, a diagnostic tool used to assess the presence and severity of alcohol. Goals are and how they can help your. They allow you to write goals that are clear, attainable and. The five aspects of s.m.a.r.t.
from www.behance.net
Find out what any acronym, abbreviation, or initialism stands for. Goals are and how they can help your. The abbreviation mast stands for michigan alcoholism screening test, a diagnostic tool used to assess the presence and severity of alcohol. They allow you to write goals that are clear, attainable and. The five aspects of s.m.a.r.t.
M A S T E R B E D R O O M on Behance
What Does M A S T Stand For They allow you to write goals that are clear, attainable and. They allow you to write goals that are clear, attainable and. Find out what any acronym, abbreviation, or initialism stands for. Goals are and how they can help your. The five aspects of s.m.a.r.t. The abbreviation mast stands for michigan alcoholism screening test, a diagnostic tool used to assess the presence and severity of alcohol.
From www.facebook.com
S is for... Superman? QI What does the S on Superman's chest stand What Does M A S T Stand For Goals are and how they can help your. The abbreviation mast stands for michigan alcoholism screening test, a diagnostic tool used to assess the presence and severity of alcohol. Find out what any acronym, abbreviation, or initialism stands for. They allow you to write goals that are clear, attainable and. The five aspects of s.m.a.r.t. What Does M A S T Stand For.
From www.reddit.com
M a s t e r by Greeniris! What Does M A S T Stand For Goals are and how they can help your. They allow you to write goals that are clear, attainable and. Find out what any acronym, abbreviation, or initialism stands for. The five aspects of s.m.a.r.t. The abbreviation mast stands for michigan alcoholism screening test, a diagnostic tool used to assess the presence and severity of alcohol. What Does M A S T Stand For.
From eslforums.com
Popular Text Abbreviations & Acronyms in English ESL Forums What Does M A S T Stand For Goals are and how they can help your. Find out what any acronym, abbreviation, or initialism stands for. They allow you to write goals that are clear, attainable and. The five aspects of s.m.a.r.t. The abbreviation mast stands for michigan alcoholism screening test, a diagnostic tool used to assess the presence and severity of alcohol. What Does M A S T Stand For.
From www.evanshalshaw.com
What Does ST Stand For in Ford? What Does M A S T Stand For Goals are and how they can help your. They allow you to write goals that are clear, attainable and. Find out what any acronym, abbreviation, or initialism stands for. The five aspects of s.m.a.r.t. The abbreviation mast stands for michigan alcoholism screening test, a diagnostic tool used to assess the presence and severity of alcohol. What Does M A S T Stand For.
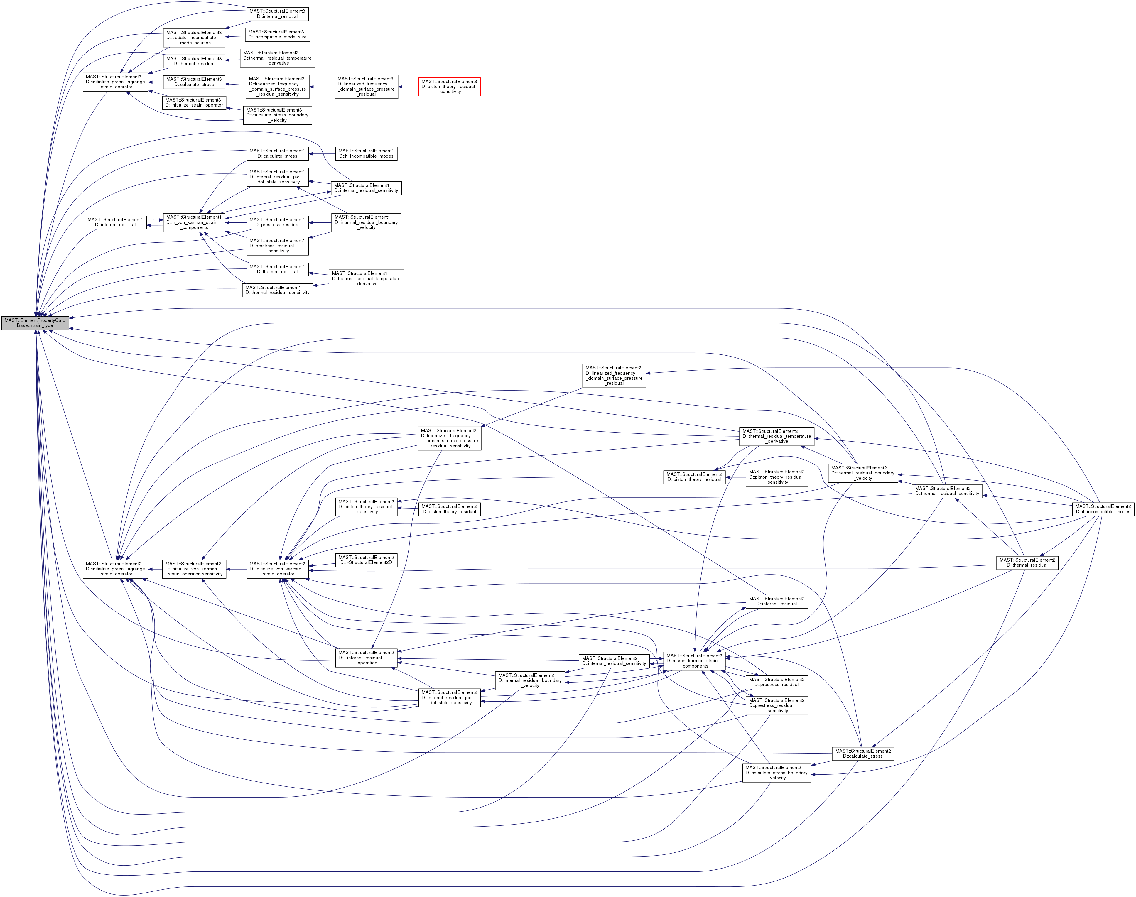
From www.mastmultiphysics.github.io
MAST MASTElementPropertyCardBase Class Reference What Does M A S T Stand For The five aspects of s.m.a.r.t. Goals are and how they can help your. Find out what any acronym, abbreviation, or initialism stands for. The abbreviation mast stands for michigan alcoholism screening test, a diagnostic tool used to assess the presence and severity of alcohol. They allow you to write goals that are clear, attainable and. What Does M A S T Stand For.
From www.behance.net
M A S T E R B E D R O O M on Behance What Does M A S T Stand For They allow you to write goals that are clear, attainable and. The abbreviation mast stands for michigan alcoholism screening test, a diagnostic tool used to assess the presence and severity of alcohol. Find out what any acronym, abbreviation, or initialism stands for. The five aspects of s.m.a.r.t. Goals are and how they can help your. What Does M A S T Stand For.
From soulrides.ca
Motorized Avalanche Skills Training Level 3 (M.A.S.T 3) What Does M A S T Stand For Goals are and how they can help your. The abbreviation mast stands for michigan alcoholism screening test, a diagnostic tool used to assess the presence and severity of alcohol. They allow you to write goals that are clear, attainable and. The five aspects of s.m.a.r.t. Find out what any acronym, abbreviation, or initialism stands for. What Does M A S T Stand For.
From loesbcahe.blob.core.windows.net
What Does T&M Stand For In Business at Jennifer Ayers blog What Does M A S T Stand For The five aspects of s.m.a.r.t. Goals are and how they can help your. Find out what any acronym, abbreviation, or initialism stands for. The abbreviation mast stands for michigan alcoholism screening test, a diagnostic tool used to assess the presence and severity of alcohol. They allow you to write goals that are clear, attainable and. What Does M A S T Stand For.
From poluradenmolworkshopfix.z13.web.core.windows.net
What To Do If A Mechanic Doesn't Fix The Problem What Does M A S T Stand For They allow you to write goals that are clear, attainable and. The abbreviation mast stands for michigan alcoholism screening test, a diagnostic tool used to assess the presence and severity of alcohol. Find out what any acronym, abbreviation, or initialism stands for. Goals are and how they can help your. The five aspects of s.m.a.r.t. What Does M A S T Stand For.
From www.studocu.com
Músculos de la Cabeza largo MUSCULOS DE LA CABEZA MUSCULO INSERCION What Does M A S T Stand For Goals are and how they can help your. The five aspects of s.m.a.r.t. Find out what any acronym, abbreviation, or initialism stands for. The abbreviation mast stands for michigan alcoholism screening test, a diagnostic tool used to assess the presence and severity of alcohol. They allow you to write goals that are clear, attainable and. What Does M A S T Stand For.
From www.reddit.com
Headliners 97 Here’s a picture of real human Mark Zuckerburg in the What Does M A S T Stand For The five aspects of s.m.a.r.t. The abbreviation mast stands for michigan alcoholism screening test, a diagnostic tool used to assess the presence and severity of alcohol. Goals are and how they can help your. They allow you to write goals that are clear, attainable and. Find out what any acronym, abbreviation, or initialism stands for. What Does M A S T Stand For.
From exorxhbca.blob.core.windows.net
What Does M E A T Stand For at Rose Norris blog What Does M A S T Stand For The abbreviation mast stands for michigan alcoholism screening test, a diagnostic tool used to assess the presence and severity of alcohol. Goals are and how they can help your. The five aspects of s.m.a.r.t. They allow you to write goals that are clear, attainable and. Find out what any acronym, abbreviation, or initialism stands for. What Does M A S T Stand For.
From www.studocu.com
MINF268 Bonnes leçons M A S T E R MINISTÈRE DE L’ENSEIGNEMENT What Does M A S T Stand For The abbreviation mast stands for michigan alcoholism screening test, a diagnostic tool used to assess the presence and severity of alcohol. Find out what any acronym, abbreviation, or initialism stands for. They allow you to write goals that are clear, attainable and. Goals are and how they can help your. The five aspects of s.m.a.r.t. What Does M A S T Stand For.
From digapekoqapo.s3.amazonaws.com
Did Rosie O'Donnell Steal Jerry Seinfeld's StandUp Material Long What Does M A S T Stand For They allow you to write goals that are clear, attainable and. The abbreviation mast stands for michigan alcoholism screening test, a diagnostic tool used to assess the presence and severity of alcohol. The five aspects of s.m.a.r.t. Find out what any acronym, abbreviation, or initialism stands for. Goals are and how they can help your. What Does M A S T Stand For.
From www.behance.net
M A S T E R B E D R O O M on Behance What Does M A S T Stand For The five aspects of s.m.a.r.t. Find out what any acronym, abbreviation, or initialism stands for. They allow you to write goals that are clear, attainable and. Goals are and how they can help your. The abbreviation mast stands for michigan alcoholism screening test, a diagnostic tool used to assess the presence and severity of alcohol. What Does M A S T Stand For.
From www.gbu-presnenskij.ru
Symbols And Signs Archives English Grammar Here Math Signs,, 52 OFF What Does M A S T Stand For Goals are and how they can help your. Find out what any acronym, abbreviation, or initialism stands for. The five aspects of s.m.a.r.t. The abbreviation mast stands for michigan alcoholism screening test, a diagnostic tool used to assess the presence and severity of alcohol. They allow you to write goals that are clear, attainable and. What Does M A S T Stand For.
From www.boces.com
M.A.S.T. Camp Students Assist Lewis County Career and Technical Education What Does M A S T Stand For Goals are and how they can help your. Find out what any acronym, abbreviation, or initialism stands for. The five aspects of s.m.a.r.t. They allow you to write goals that are clear, attainable and. The abbreviation mast stands for michigan alcoholism screening test, a diagnostic tool used to assess the presence and severity of alcohol. What Does M A S T Stand For.
From www.behance.net
M A S T E R B E D R O O M on Behance What Does M A S T Stand For Goals are and how they can help your. The five aspects of s.m.a.r.t. The abbreviation mast stands for michigan alcoholism screening test, a diagnostic tool used to assess the presence and severity of alcohol. Find out what any acronym, abbreviation, or initialism stands for. They allow you to write goals that are clear, attainable and. What Does M A S T Stand For.
From www.accentinns.com
Top 6 Reasons We Love Mom Accent Inns What Does M A S T Stand For They allow you to write goals that are clear, attainable and. Find out what any acronym, abbreviation, or initialism stands for. The abbreviation mast stands for michigan alcoholism screening test, a diagnostic tool used to assess the presence and severity of alcohol. Goals are and how they can help your. The five aspects of s.m.a.r.t. What Does M A S T Stand For.
From www.lubbockonline.com
What does Texas Tech basketball's win over Texas A&M really mean? Giese What Does M A S T Stand For The abbreviation mast stands for michigan alcoholism screening test, a diagnostic tool used to assess the presence and severity of alcohol. Find out what any acronym, abbreviation, or initialism stands for. The five aspects of s.m.a.r.t. They allow you to write goals that are clear, attainable and. Goals are and how they can help your. What Does M A S T Stand For.
From www.msn.com
You’ve seen this sign in Hawaiʻi Kai. But what does it mean? What Does M A S T Stand For They allow you to write goals that are clear, attainable and. Goals are and how they can help your. The abbreviation mast stands for michigan alcoholism screening test, a diagnostic tool used to assess the presence and severity of alcohol. The five aspects of s.m.a.r.t. Find out what any acronym, abbreviation, or initialism stands for. What Does M A S T Stand For.
From www.mastmultiphysics.github.io
MAST MASTAssemblyBase Class Reference What Does M A S T Stand For The abbreviation mast stands for michigan alcoholism screening test, a diagnostic tool used to assess the presence and severity of alcohol. They allow you to write goals that are clear, attainable and. The five aspects of s.m.a.r.t. Find out what any acronym, abbreviation, or initialism stands for. Goals are and how they can help your. What Does M A S T Stand For.
From www.wattpad.com
It Started with a OneNight Stand Seven Our Journey Page 4 Wattpad What Does M A S T Stand For Find out what any acronym, abbreviation, or initialism stands for. Goals are and how they can help your. They allow you to write goals that are clear, attainable and. The abbreviation mast stands for michigan alcoholism screening test, a diagnostic tool used to assess the presence and severity of alcohol. The five aspects of s.m.a.r.t. What Does M A S T Stand For.
From www.chariotlearning.com
S.M.A.R.T. Goals for the SAT & ACT Chariot Learning What Does M A S T Stand For The abbreviation mast stands for michigan alcoholism screening test, a diagnostic tool used to assess the presence and severity of alcohol. Find out what any acronym, abbreviation, or initialism stands for. They allow you to write goals that are clear, attainable and. Goals are and how they can help your. The five aspects of s.m.a.r.t. What Does M A S T Stand For.
From genius.com
M.A.S.T. (Believe) Lyrics, Songs, and Albums Genius What Does M A S T Stand For The abbreviation mast stands for michigan alcoholism screening test, a diagnostic tool used to assess the presence and severity of alcohol. Goals are and how they can help your. Find out what any acronym, abbreviation, or initialism stands for. They allow you to write goals that are clear, attainable and. The five aspects of s.m.a.r.t. What Does M A S T Stand For.
From donnaxisims.blogspot.com
Describe the Five Rules for Setting Smart Goals What Does M A S T Stand For The five aspects of s.m.a.r.t. Find out what any acronym, abbreviation, or initialism stands for. Goals are and how they can help your. They allow you to write goals that are clear, attainable and. The abbreviation mast stands for michigan alcoholism screening test, a diagnostic tool used to assess the presence and severity of alcohol. What Does M A S T Stand For.
From www.studocu.com
Practica Histograma HSI P r á ct ica H is t o gr a m a S .T. 1 El What Does M A S T Stand For The abbreviation mast stands for michigan alcoholism screening test, a diagnostic tool used to assess the presence and severity of alcohol. They allow you to write goals that are clear, attainable and. Find out what any acronym, abbreviation, or initialism stands for. Goals are and how they can help your. The five aspects of s.m.a.r.t. What Does M A S T Stand For.
From www.slideserve.com
PPT Exploring Diverse Types Of Workwear Choosing The Right Fit What Does M A S T Stand For The five aspects of s.m.a.r.t. The abbreviation mast stands for michigan alcoholism screening test, a diagnostic tool used to assess the presence and severity of alcohol. Goals are and how they can help your. Find out what any acronym, abbreviation, or initialism stands for. They allow you to write goals that are clear, attainable and. What Does M A S T Stand For.
From thediplomat.com
What Does the Chinese Public Think of the ChinaIndia Border Patrol What Does M A S T Stand For The abbreviation mast stands for michigan alcoholism screening test, a diagnostic tool used to assess the presence and severity of alcohol. The five aspects of s.m.a.r.t. They allow you to write goals that are clear, attainable and. Goals are and how they can help your. Find out what any acronym, abbreviation, or initialism stands for. What Does M A S T Stand For.
From www.templateroller.com
CDOT Form 0885 Fill Out, Sign Online and Download Fillable PDF What Does M A S T Stand For The five aspects of s.m.a.r.t. Find out what any acronym, abbreviation, or initialism stands for. Goals are and how they can help your. The abbreviation mast stands for michigan alcoholism screening test, a diagnostic tool used to assess the presence and severity of alcohol. They allow you to write goals that are clear, attainable and. What Does M A S T Stand For.
From www.worthpoint.com
US Military TCI M.A.S.T. Modular Antenna System Tactical Relocation What Does M A S T Stand For They allow you to write goals that are clear, attainable and. The abbreviation mast stands for michigan alcoholism screening test, a diagnostic tool used to assess the presence and severity of alcohol. Find out what any acronym, abbreviation, or initialism stands for. The five aspects of s.m.a.r.t. Goals are and how they can help your. What Does M A S T Stand For.
From in.pinterest.com
Can't stand when Duolingo does this 2024 What Does M A S T Stand For The abbreviation mast stands for michigan alcoholism screening test, a diagnostic tool used to assess the presence and severity of alcohol. Goals are and how they can help your. Find out what any acronym, abbreviation, or initialism stands for. They allow you to write goals that are clear, attainable and. The five aspects of s.m.a.r.t. What Does M A S T Stand For.
From fyoypsasw.blob.core.windows.net
What Does M Mean In English Language Gcse at Maria Gaul blog What Does M A S T Stand For The five aspects of s.m.a.r.t. The abbreviation mast stands for michigan alcoholism screening test, a diagnostic tool used to assess the presence and severity of alcohol. Find out what any acronym, abbreviation, or initialism stands for. They allow you to write goals that are clear, attainable and. Goals are and how they can help your. What Does M A S T Stand For.
From www.studocu.com
Master Python Basic to Inter in 15 days version 01 M a s t e r Python What Does M A S T Stand For Goals are and how they can help your. They allow you to write goals that are clear, attainable and. The abbreviation mast stands for michigan alcoholism screening test, a diagnostic tool used to assess the presence and severity of alcohol. Find out what any acronym, abbreviation, or initialism stands for. The five aspects of s.m.a.r.t. What Does M A S T Stand For.
From exoysaeod.blob.core.windows.net
Tv Stands For Sale At Game at Roderick Johnson blog What Does M A S T Stand For The five aspects of s.m.a.r.t. The abbreviation mast stands for michigan alcoholism screening test, a diagnostic tool used to assess the presence and severity of alcohol. Find out what any acronym, abbreviation, or initialism stands for. Goals are and how they can help your. They allow you to write goals that are clear, attainable and. What Does M A S T Stand For.