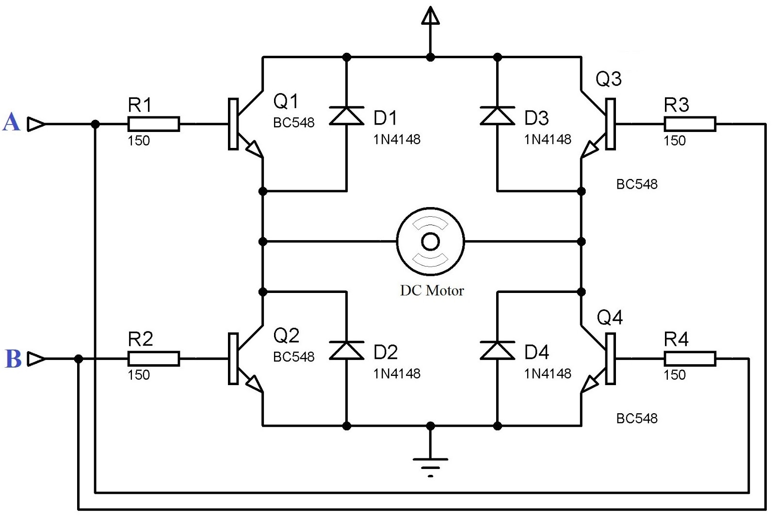
H-Bridge Circuit . This article covers the static and dynamic operation, the. An h bridge is a circuit that is used primarily to control motors; Therefore, the motor can be utilized with its full bidirectional capability. Learn how it works with this simple. They allow for forward and reverse motion of the motors. It allows bidirectional control of a load, such as a motor, by selectively activating the switches in different combinations.
from andnowforelectronics.com
Therefore, the motor can be utilized with its full bidirectional capability. An h bridge is a circuit that is used primarily to control motors; Learn how it works with this simple. It allows bidirectional control of a load, such as a motor, by selectively activating the switches in different combinations. They allow for forward and reverse motion of the motors. This article covers the static and dynamic operation, the.
Hbridge motor driver Tufts ME 30
H-Bridge Circuit Learn how it works with this simple. It allows bidirectional control of a load, such as a motor, by selectively activating the switches in different combinations. This article covers the static and dynamic operation, the. An h bridge is a circuit that is used primarily to control motors; They allow for forward and reverse motion of the motors. Learn how it works with this simple. Therefore, the motor can be utilized with its full bidirectional capability.
From www.build-electronic-circuits.com
What Is an HBridge? H-Bridge Circuit This article covers the static and dynamic operation, the. They allow for forward and reverse motion of the motors. An h bridge is a circuit that is used primarily to control motors; Learn how it works with this simple. It allows bidirectional control of a load, such as a motor, by selectively activating the switches in different combinations. Therefore, the. H-Bridge Circuit.
From itecnotes.com
Electronic Is this H bridge circuit viable Valuable Tech Notes H-Bridge Circuit Therefore, the motor can be utilized with its full bidirectional capability. This article covers the static and dynamic operation, the. It allows bidirectional control of a load, such as a motor, by selectively activating the switches in different combinations. An h bridge is a circuit that is used primarily to control motors; Learn how it works with this simple. They. H-Bridge Circuit.
From www.microtype.io
HBridge Circuit Design MicroType Engineering H-Bridge Circuit This article covers the static and dynamic operation, the. It allows bidirectional control of a load, such as a motor, by selectively activating the switches in different combinations. An h bridge is a circuit that is used primarily to control motors; Therefore, the motor can be utilized with its full bidirectional capability. Learn how it works with this simple. They. H-Bridge Circuit.
From microcontrollerslab.com
how to make H bridge using IR2110 H-Bridge Circuit Therefore, the motor can be utilized with its full bidirectional capability. This article covers the static and dynamic operation, the. An h bridge is a circuit that is used primarily to control motors; It allows bidirectional control of a load, such as a motor, by selectively activating the switches in different combinations. Learn how it works with this simple. They. H-Bridge Circuit.
From circuitdiagramcentre.blogspot.com
How to Design a HBridge Circuit for Modified Sine Wave Inverters H-Bridge Circuit Therefore, the motor can be utilized with its full bidirectional capability. Learn how it works with this simple. This article covers the static and dynamic operation, the. It allows bidirectional control of a load, such as a motor, by selectively activating the switches in different combinations. An h bridge is a circuit that is used primarily to control motors; They. H-Bridge Circuit.
From erencantayanc.blogspot.com
MSP430 DC Motor Hız ve Yön Kontrolü Arduino ve Gömülü Sistemler H-Bridge Circuit An h bridge is a circuit that is used primarily to control motors; Learn how it works with this simple. This article covers the static and dynamic operation, the. They allow for forward and reverse motion of the motors. Therefore, the motor can be utilized with its full bidirectional capability. It allows bidirectional control of a load, such as a. H-Bridge Circuit.
From hackersgrid.com
The HBridge HackersGrid H-Bridge Circuit An h bridge is a circuit that is used primarily to control motors; It allows bidirectional control of a load, such as a motor, by selectively activating the switches in different combinations. Learn how it works with this simple. Therefore, the motor can be utilized with its full bidirectional capability. This article covers the static and dynamic operation, the. They. H-Bridge Circuit.
From andnowforelectronics.com
Hbridge motor driver Tufts ME 30 H-Bridge Circuit An h bridge is a circuit that is used primarily to control motors; Therefore, the motor can be utilized with its full bidirectional capability. Learn how it works with this simple. This article covers the static and dynamic operation, the. They allow for forward and reverse motion of the motors. It allows bidirectional control of a load, such as a. H-Bridge Circuit.
From www.circuits-diy.com
Simple HBridge Motor Driver Circuit Circuits DIY Simple Electronic H-Bridge Circuit They allow for forward and reverse motion of the motors. Learn how it works with this simple. It allows bidirectional control of a load, such as a motor, by selectively activating the switches in different combinations. An h bridge is a circuit that is used primarily to control motors; Therefore, the motor can be utilized with its full bidirectional capability.. H-Bridge Circuit.
From www.learningaboutelectronics.com
How to Build an H bridge Circuit with Transistors H-Bridge Circuit They allow for forward and reverse motion of the motors. Therefore, the motor can be utilized with its full bidirectional capability. Learn how it works with this simple. An h bridge is a circuit that is used primarily to control motors; It allows bidirectional control of a load, such as a motor, by selectively activating the switches in different combinations.. H-Bridge Circuit.
From docs.onion.io
Controlling a DC Motor using an HBridge Onion Omega2 Maker Kit H-Bridge Circuit An h bridge is a circuit that is used primarily to control motors; Therefore, the motor can be utilized with its full bidirectional capability. Learn how it works with this simple. They allow for forward and reverse motion of the motors. It allows bidirectional control of a load, such as a motor, by selectively activating the switches in different combinations.. H-Bridge Circuit.
From www.build-electronic-circuits.com
What Is an HBridge? H-Bridge Circuit Therefore, the motor can be utilized with its full bidirectional capability. This article covers the static and dynamic operation, the. An h bridge is a circuit that is used primarily to control motors; They allow for forward and reverse motion of the motors. It allows bidirectional control of a load, such as a motor, by selectively activating the switches in. H-Bridge Circuit.
From www.vrogue.co
What Is An H Bridge vrogue.co H-Bridge Circuit Learn how it works with this simple. They allow for forward and reverse motion of the motors. Therefore, the motor can be utilized with its full bidirectional capability. It allows bidirectional control of a load, such as a motor, by selectively activating the switches in different combinations. An h bridge is a circuit that is used primarily to control motors;. H-Bridge Circuit.
From andnowforelectronics.com
Hbridge motor driver Tufts ME 30 H-Bridge Circuit They allow for forward and reverse motion of the motors. Therefore, the motor can be utilized with its full bidirectional capability. This article covers the static and dynamic operation, the. An h bridge is a circuit that is used primarily to control motors; Learn how it works with this simple. It allows bidirectional control of a load, such as a. H-Bridge Circuit.
From www.precisionmicrodrives.com
AB002 Discrete HBridge For Enhanced Vibration Control Precision H-Bridge Circuit An h bridge is a circuit that is used primarily to control motors; Learn how it works with this simple. It allows bidirectional control of a load, such as a motor, by selectively activating the switches in different combinations. Therefore, the motor can be utilized with its full bidirectional capability. This article covers the static and dynamic operation, the. They. H-Bridge Circuit.
From wiringdiagramnib.z13.web.core.windows.net
Diagram For H Bridge Circuit H-Bridge Circuit An h bridge is a circuit that is used primarily to control motors; Therefore, the motor can be utilized with its full bidirectional capability. Learn how it works with this simple. They allow for forward and reverse motion of the motors. It allows bidirectional control of a load, such as a motor, by selectively activating the switches in different combinations.. H-Bridge Circuit.
From enginelistosterhagen.z13.web.core.windows.net
Diagram For H Bridge Circuit H-Bridge Circuit An h bridge is a circuit that is used primarily to control motors; Therefore, the motor can be utilized with its full bidirectional capability. It allows bidirectional control of a load, such as a motor, by selectively activating the switches in different combinations. This article covers the static and dynamic operation, the. They allow for forward and reverse motion of. H-Bridge Circuit.
From iot-guider.com
HBridge Motor Driver in Arduino Iotguider H-Bridge Circuit This article covers the static and dynamic operation, the. Therefore, the motor can be utilized with its full bidirectional capability. Learn how it works with this simple. It allows bidirectional control of a load, such as a motor, by selectively activating the switches in different combinations. They allow for forward and reverse motion of the motors. An h bridge is. H-Bridge Circuit.
From oshwlab.com
H bridge + IR2104 OSHWLab H-Bridge Circuit It allows bidirectional control of a load, such as a motor, by selectively activating the switches in different combinations. An h bridge is a circuit that is used primarily to control motors; This article covers the static and dynamic operation, the. Therefore, the motor can be utilized with its full bidirectional capability. Learn how it works with this simple. They. H-Bridge Circuit.
From www.chegg.com
Explain the principle operation of the H bridge H-Bridge Circuit An h bridge is a circuit that is used primarily to control motors; They allow for forward and reverse motion of the motors. Learn how it works with this simple. This article covers the static and dynamic operation, the. It allows bidirectional control of a load, such as a motor, by selectively activating the switches in different combinations. Therefore, the. H-Bridge Circuit.
From www.build-electronic-circuits.com
What Is an HBridge? H-Bridge Circuit Learn how it works with this simple. It allows bidirectional control of a load, such as a motor, by selectively activating the switches in different combinations. They allow for forward and reverse motion of the motors. This article covers the static and dynamic operation, the. An h bridge is a circuit that is used primarily to control motors; Therefore, the. H-Bridge Circuit.
From www.circuits-diy.com
H Bridge Motor Driver Circuit L293D H-Bridge Circuit Learn how it works with this simple. This article covers the static and dynamic operation, the. Therefore, the motor can be utilized with its full bidirectional capability. It allows bidirectional control of a load, such as a motor, by selectively activating the switches in different combinations. They allow for forward and reverse motion of the motors. An h bridge is. H-Bridge Circuit.
From www.circuits-diy.com
H Bridge Motor Driver Circuit DIY Electronic H-Bridge Circuit This article covers the static and dynamic operation, the. It allows bidirectional control of a load, such as a motor, by selectively activating the switches in different combinations. Learn how it works with this simple. An h bridge is a circuit that is used primarily to control motors; Therefore, the motor can be utilized with its full bidirectional capability. They. H-Bridge Circuit.
From www.eleccircuit.com
Basic Hbridge motor driver circuit using bipolar transistor H-Bridge Circuit Learn how it works with this simple. Therefore, the motor can be utilized with its full bidirectional capability. This article covers the static and dynamic operation, the. An h bridge is a circuit that is used primarily to control motors; It allows bidirectional control of a load, such as a motor, by selectively activating the switches in different combinations. They. H-Bridge Circuit.
From www.researchgate.net
2 Hbridge circuit schematic. Download Scientific Diagram H-Bridge Circuit This article covers the static and dynamic operation, the. Learn how it works with this simple. It allows bidirectional control of a load, such as a motor, by selectively activating the switches in different combinations. They allow for forward and reverse motion of the motors. An h bridge is a circuit that is used primarily to control motors; Therefore, the. H-Bridge Circuit.
From www.circuits-diy.com
Hbridge Motor Driver Circuit H-Bridge Circuit Learn how it works with this simple. An h bridge is a circuit that is used primarily to control motors; Therefore, the motor can be utilized with its full bidirectional capability. It allows bidirectional control of a load, such as a motor, by selectively activating the switches in different combinations. They allow for forward and reverse motion of the motors.. H-Bridge Circuit.
From www.youtube.com
H Bridge Circuit using Transistor H Bridge Part 2 YouTube H-Bridge Circuit They allow for forward and reverse motion of the motors. Learn how it works with this simple. An h bridge is a circuit that is used primarily to control motors; This article covers the static and dynamic operation, the. It allows bidirectional control of a load, such as a motor, by selectively activating the switches in different combinations. Therefore, the. H-Bridge Circuit.
From electronics.stackexchange.com
What is this connection for in this HBridge circuit? Electrical H-Bridge Circuit Therefore, the motor can be utilized with its full bidirectional capability. Learn how it works with this simple. This article covers the static and dynamic operation, the. It allows bidirectional control of a load, such as a motor, by selectively activating the switches in different combinations. They allow for forward and reverse motion of the motors. An h bridge is. H-Bridge Circuit.
From www.learningaboutelectronics.com
How to Build an H bridge Circuit with Transistors H-Bridge Circuit This article covers the static and dynamic operation, the. Therefore, the motor can be utilized with its full bidirectional capability. Learn how it works with this simple. They allow for forward and reverse motion of the motors. An h bridge is a circuit that is used primarily to control motors; It allows bidirectional control of a load, such as a. H-Bridge Circuit.
From circuits-diy.com
Simple HBridge Motor Driver Circuit using MOSFET H-Bridge Circuit They allow for forward and reverse motion of the motors. Learn how it works with this simple. It allows bidirectional control of a load, such as a motor, by selectively activating the switches in different combinations. An h bridge is a circuit that is used primarily to control motors; Therefore, the motor can be utilized with its full bidirectional capability.. H-Bridge Circuit.
From circuits-diy.com
Simple HBridge Motor Driver Circuit Circuits DIY Simple Electronic H-Bridge Circuit This article covers the static and dynamic operation, the. They allow for forward and reverse motion of the motors. Learn how it works with this simple. Therefore, the motor can be utilized with its full bidirectional capability. It allows bidirectional control of a load, such as a motor, by selectively activating the switches in different combinations. An h bridge is. H-Bridge Circuit.
From theorycircuit.com
HBridge Motor Driver Circuit L293D H-Bridge Circuit It allows bidirectional control of a load, such as a motor, by selectively activating the switches in different combinations. They allow for forward and reverse motion of the motors. Learn how it works with this simple. This article covers the static and dynamic operation, the. An h bridge is a circuit that is used primarily to control motors; Therefore, the. H-Bridge Circuit.
From www.engineersgarage.com
Hbridge using transistor H-Bridge Circuit An h bridge is a circuit that is used primarily to control motors; This article covers the static and dynamic operation, the. It allows bidirectional control of a load, such as a motor, by selectively activating the switches in different combinations. Learn how it works with this simple. Therefore, the motor can be utilized with its full bidirectional capability. They. H-Bridge Circuit.
From wiraelectrical.com
hbridge circuit 3 Wira Electrical H-Bridge Circuit Learn how it works with this simple. An h bridge is a circuit that is used primarily to control motors; Therefore, the motor can be utilized with its full bidirectional capability. It allows bidirectional control of a load, such as a motor, by selectively activating the switches in different combinations. This article covers the static and dynamic operation, the. They. H-Bridge Circuit.
From www.bristolwatch.com
Use TC4420 MOSFET Driver for Simple HBridge Circuit H-Bridge Circuit An h bridge is a circuit that is used primarily to control motors; They allow for forward and reverse motion of the motors. Learn how it works with this simple. It allows bidirectional control of a load, such as a motor, by selectively activating the switches in different combinations. This article covers the static and dynamic operation, the. Therefore, the. H-Bridge Circuit.