Halal Certification Process . Haram, for example, applies to. The halal certification process involves a rigorous audit by a reputable halal certification. The concept of halal and haram is very comprehensive. Halal certification is a process that ensures products and services meet the standards set by islamic law, or sharia. In this guide, we will cover the detailed halal certification requirements, including product standards, facility regulations, supply chain management, and more. It can be applied to nearly every aspect of life. This certification is granted by authorized bodies and is. In the global marketplace, the halal certification process stands as a beacon of assurance for consumers seeking products that align with islamic dietary laws. Halal certification is a process through which food products and meat are verified to comply with islamic dietary laws. It ensures that the products have been prepared, processed, and. Halal certification is a verification process that ensures food products meet the dietary guidelines outlined in islamic law. You might be wondering what the halal certification process really is.
from www.isahalal.com
The halal certification process involves a rigorous audit by a reputable halal certification. In the global marketplace, the halal certification process stands as a beacon of assurance for consumers seeking products that align with islamic dietary laws. Halal certification is a verification process that ensures food products meet the dietary guidelines outlined in islamic law. It can be applied to nearly every aspect of life. You might be wondering what the halal certification process really is. This certification is granted by authorized bodies and is. In this guide, we will cover the detailed halal certification requirements, including product standards, facility regulations, supply chain management, and more. Haram, for example, applies to. Halal certification is a process that ensures products and services meet the standards set by islamic law, or sharia. Halal certification is a process through which food products and meat are verified to comply with islamic dietary laws.
Halal Certification Process ISA
Halal Certification Process The concept of halal and haram is very comprehensive. The halal certification process involves a rigorous audit by a reputable halal certification. In the global marketplace, the halal certification process stands as a beacon of assurance for consumers seeking products that align with islamic dietary laws. The concept of halal and haram is very comprehensive. Halal certification is a process through which food products and meat are verified to comply with islamic dietary laws. This certification is granted by authorized bodies and is. Haram, for example, applies to. You might be wondering what the halal certification process really is. In this guide, we will cover the detailed halal certification requirements, including product standards, facility regulations, supply chain management, and more. It can be applied to nearly every aspect of life. Halal certification is a process that ensures products and services meet the standards set by islamic law, or sharia. Halal certification is a verification process that ensures food products meet the dietary guidelines outlined in islamic law. It ensures that the products have been prepared, processed, and.
From www.registrationwala.com
What are the 3 easy steps for HALAL Certification Process Halal Certification Process This certification is granted by authorized bodies and is. The concept of halal and haram is very comprehensive. The halal certification process involves a rigorous audit by a reputable halal certification. You might be wondering what the halal certification process really is. In this guide, we will cover the detailed halal certification requirements, including product standards, facility regulations, supply chain. Halal Certification Process.
From www.halal-asia.com
Our Halal Certification Work Flow Process Halal Asia Halal Certification Process Halal certification is a verification process that ensures food products meet the dietary guidelines outlined in islamic law. This certification is granted by authorized bodies and is. It can be applied to nearly every aspect of life. The halal certification process involves a rigorous audit by a reputable halal certification. Haram, for example, applies to. In this guide, we will. Halal Certification Process.
From www.researchgate.net
Flow chart of Malaysia halal certification process Download Halal Certification Process In the global marketplace, the halal certification process stands as a beacon of assurance for consumers seeking products that align with islamic dietary laws. The halal certification process involves a rigorous audit by a reputable halal certification. It ensures that the products have been prepared, processed, and. You might be wondering what the halal certification process really is. Halal certification. Halal Certification Process.
From www.pinterest.com
Pin on Halal Halal Certification Process You might be wondering what the halal certification process really is. In the global marketplace, the halal certification process stands as a beacon of assurance for consumers seeking products that align with islamic dietary laws. This certification is granted by authorized bodies and is. The halal certification process involves a rigorous audit by a reputable halal certification. Haram, for example,. Halal Certification Process.
From amanahhrc.com
Halal Certification Amanah Halal Research Centre Halal Certification Process In this guide, we will cover the detailed halal certification requirements, including product standards, facility regulations, supply chain management, and more. You might be wondering what the halal certification process really is. Haram, for example, applies to. Halal certification is a process that ensures products and services meet the standards set by islamic law, or sharia. Halal certification is a. Halal Certification Process.
From thehalalfood.net
Halal Certification Process A StepbyStep Guide Halal Certification Process This certification is granted by authorized bodies and is. In the global marketplace, the halal certification process stands as a beacon of assurance for consumers seeking products that align with islamic dietary laws. Halal certification is a process that ensures products and services meet the standards set by islamic law, or sharia. You might be wondering what the halal certification. Halal Certification Process.
From theislamicinformation.com
Halal Certification Requirements, Importance, Cost and Process Halal Certification Process This certification is granted by authorized bodies and is. Haram, for example, applies to. It ensures that the products have been prepared, processed, and. The halal certification process involves a rigorous audit by a reputable halal certification. The concept of halal and haram is very comprehensive. Halal certification is a verification process that ensures food products meet the dietary guidelines. Halal Certification Process.
From www.pinterest.com
We provide halal certification for process and packaging ingredients Halal Certification Process The halal certification process involves a rigorous audit by a reputable halal certification. Halal certification is a verification process that ensures food products meet the dietary guidelines outlined in islamic law. You might be wondering what the halal certification process really is. Halal certification is a process through which food products and meat are verified to comply with islamic dietary. Halal Certification Process.
From certivatic.com
Halal Certification In Bahrain Halal Consultants In Bahrain Halal Certification Process This certification is granted by authorized bodies and is. The halal certification process involves a rigorous audit by a reputable halal certification. The concept of halal and haram is very comprehensive. Haram, for example, applies to. It ensures that the products have been prepared, processed, and. In this guide, we will cover the detailed halal certification requirements, including product standards,. Halal Certification Process.
From globalhalal.org
Benefits of GHS Certificate Global Halal Services Halal Certification Process Halal certification is a process that ensures products and services meet the standards set by islamic law, or sharia. The concept of halal and haram is very comprehensive. The halal certification process involves a rigorous audit by a reputable halal certification. Haram, for example, applies to. You might be wondering what the halal certification process really is. This certification is. Halal Certification Process.
From halalcs.ca
Halal Process Halal Certifications Systems Canada Halal Certification Process Halal certification is a process that ensures products and services meet the standards set by islamic law, or sharia. You might be wondering what the halal certification process really is. Halal certification is a verification process that ensures food products meet the dietary guidelines outlined in islamic law. It ensures that the products have been prepared, processed, and. It can. Halal Certification Process.
From www.halalrc.org
Halal Research Council Halal Certification Process It ensures that the products have been prepared, processed, and. The concept of halal and haram is very comprehensive. Halal certification is a process through which food products and meat are verified to comply with islamic dietary laws. You might be wondering what the halal certification process really is. Haram, for example, applies to. It can be applied to nearly. Halal Certification Process.
From dokumen.tips
(PDF) Halal Certification Process DOKUMEN.TIPS Halal Certification Process The concept of halal and haram is very comprehensive. It can be applied to nearly every aspect of life. In this guide, we will cover the detailed halal certification requirements, including product standards, facility regulations, supply chain management, and more. It ensures that the products have been prepared, processed, and. Halal certification is a process through which food products and. Halal Certification Process.
From cehalal.com
Halal Certification Steps Halal Certification Process It can be applied to nearly every aspect of life. Halal certification is a process that ensures products and services meet the standards set by islamic law, or sharia. Halal certification is a process through which food products and meat are verified to comply with islamic dietary laws. You might be wondering what the halal certification process really is. It. Halal Certification Process.
From www.cekindo.com
Halal Certification Indonesia A Complete Guide Cekindo Halal Certification Process Halal certification is a process through which food products and meat are verified to comply with islamic dietary laws. This certification is granted by authorized bodies and is. The concept of halal and haram is very comprehensive. Halal certification is a verification process that ensures food products meet the dietary guidelines outlined in islamic law. It ensures that the products. Halal Certification Process.
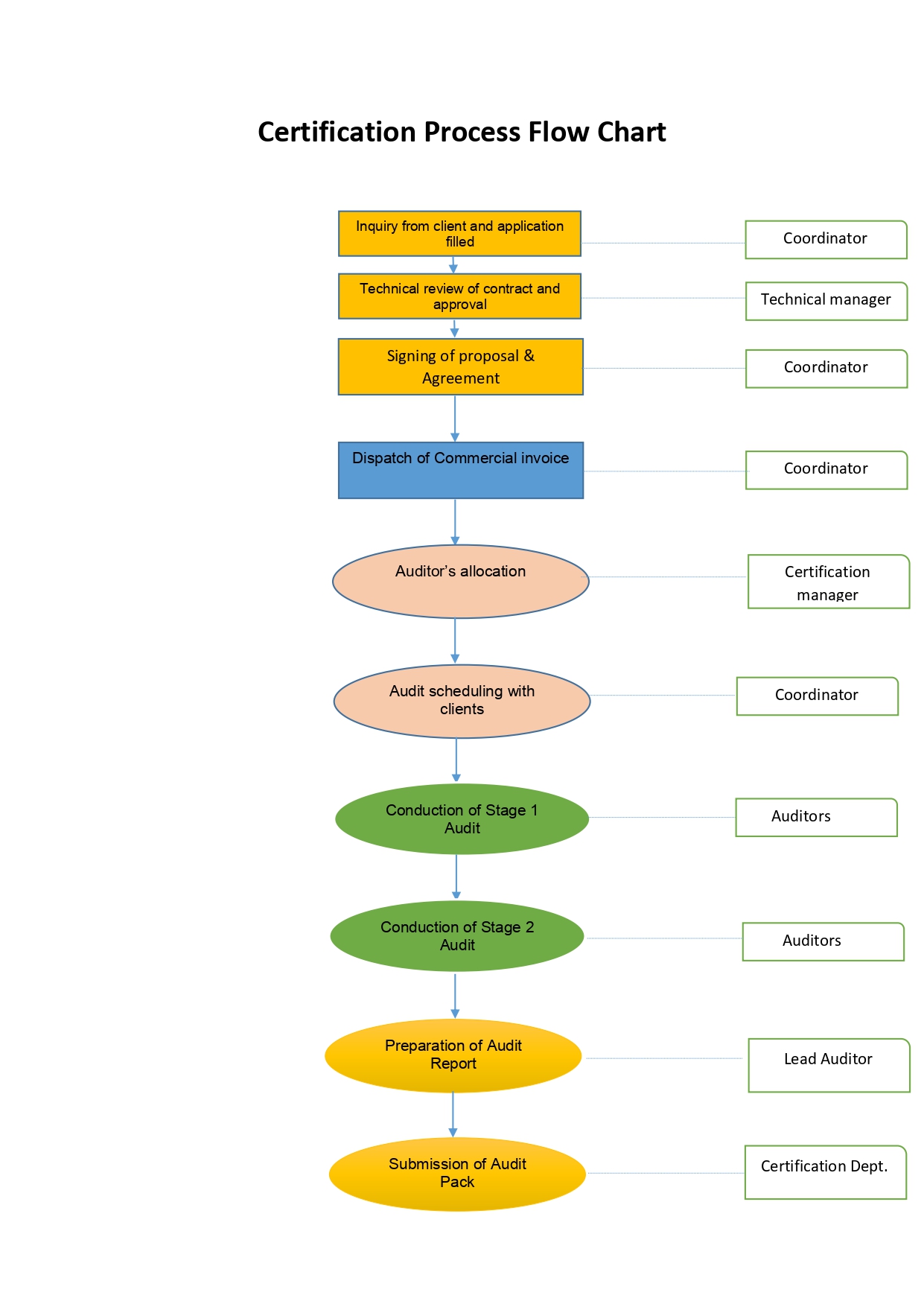
From minhajhalal.com
Certification Process Flow Chart Minhaj Halal Certification (Pvt) Ltd. Halal Certification Process Halal certification is a process that ensures products and services meet the standards set by islamic law, or sharia. It ensures that the products have been prepared, processed, and. Halal certification is a verification process that ensures food products meet the dietary guidelines outlined in islamic law. This certification is granted by authorized bodies and is. Halal certification is a. Halal Certification Process.
From www.scribd.com
Halal Certification Process PDF Halal Certification Process In the global marketplace, the halal certification process stands as a beacon of assurance for consumers seeking products that align with islamic dietary laws. You might be wondering what the halal certification process really is. It ensures that the products have been prepared, processed, and. The concept of halal and haram is very comprehensive. This certification is granted by authorized. Halal Certification Process.
From cosmetic.chemlinked.com
Indonesian Halal Certification Process Changes Following the Pass of Halal Certification Process Haram, for example, applies to. Halal certification is a process through which food products and meat are verified to comply with islamic dietary laws. Halal certification is a process that ensures products and services meet the standards set by islamic law, or sharia. It ensures that the products have been prepared, processed, and. This certification is granted by authorized bodies. Halal Certification Process.
From dpointernational.com
malaysiahalalcertification_processflowchart_web DPO International Halal Certification Process In this guide, we will cover the detailed halal certification requirements, including product standards, facility regulations, supply chain management, and more. It can be applied to nearly every aspect of life. The halal certification process involves a rigorous audit by a reputable halal certification. You might be wondering what the halal certification process really is. Haram, for example, applies to.. Halal Certification Process.
From emerhub.com
Halal Certification Registration in Indonesia Emerhub Halal Certification Process In the global marketplace, the halal certification process stands as a beacon of assurance for consumers seeking products that align with islamic dietary laws. This certification is granted by authorized bodies and is. The halal certification process involves a rigorous audit by a reputable halal certification. It can be applied to nearly every aspect of life. Halal certification is a. Halal Certification Process.
From www.isahalal.com
Halal Certification Process ISA Halal Certification Process Halal certification is a process through which food products and meat are verified to comply with islamic dietary laws. Haram, for example, applies to. Halal certification is a verification process that ensures food products meet the dietary guidelines outlined in islamic law. The concept of halal and haram is very comprehensive. In this guide, we will cover the detailed halal. Halal Certification Process.
From halalindia.co.in
Halal Certification Process Halal India Halal Certification Process In the global marketplace, the halal certification process stands as a beacon of assurance for consumers seeking products that align with islamic dietary laws. Haram, for example, applies to. The concept of halal and haram is very comprehensive. Halal certification is a process that ensures products and services meet the standards set by islamic law, or sharia. Halal certification is. Halal Certification Process.
From www.slideserve.com
PPT HALAL CERTIFICATION AND HALAL ASSURANCE SYSTEM PowerPoint Halal Certification Process You might be wondering what the halal certification process really is. In the global marketplace, the halal certification process stands as a beacon of assurance for consumers seeking products that align with islamic dietary laws. Halal certification is a verification process that ensures food products meet the dietary guidelines outlined in islamic law. Halal certification is a process through which. Halal Certification Process.
From www.researchgate.net
Malaysia halal certification process flow chart Source Manual Halal Certification Process It can be applied to nearly every aspect of life. Halal certification is a process that ensures products and services meet the standards set by islamic law, or sharia. Halal certification is a verification process that ensures food products meet the dietary guidelines outlined in islamic law. Halal certification is a process through which food products and meat are verified. Halal Certification Process.
From tmcdevelopment.com.my
TMC Development PLT Training, Management & Consultancy Halal Halal Certification Process In the global marketplace, the halal certification process stands as a beacon of assurance for consumers seeking products that align with islamic dietary laws. The halal certification process involves a rigorous audit by a reputable halal certification. This certification is granted by authorized bodies and is. The concept of halal and haram is very comprehensive. Halal certification is a process. Halal Certification Process.
From halalfoundation.org
US Halal Certification and its Processes American Halal Foundation Halal Certification Process It ensures that the products have been prepared, processed, and. You might be wondering what the halal certification process really is. Halal certification is a process through which food products and meat are verified to comply with islamic dietary laws. Haram, for example, applies to. This certification is granted by authorized bodies and is. The halal certification process involves a. Halal Certification Process.
From avigroup.in
Central Govt. streamlines Halal Certification process Halal Certification Process Halal certification is a verification process that ensures food products meet the dietary guidelines outlined in islamic law. Halal certification is a process through which food products and meat are verified to comply with islamic dietary laws. The concept of halal and haram is very comprehensive. Haram, for example, applies to. You might be wondering what the halal certification process. Halal Certification Process.
From www.researchgate.net
Malaysia halal certification process flow chart Source Manual Halal Certification Process This certification is granted by authorized bodies and is. It can be applied to nearly every aspect of life. You might be wondering what the halal certification process really is. The concept of halal and haram is very comprehensive. The halal certification process involves a rigorous audit by a reputable halal certification. Halal certification is a process that ensures products. Halal Certification Process.
From dpointernational.com
What is the process for International application for Malaysian Halal Halal Certification Process In the global marketplace, the halal certification process stands as a beacon of assurance for consumers seeking products that align with islamic dietary laws. The halal certification process involves a rigorous audit by a reputable halal certification. Halal certification is a verification process that ensures food products meet the dietary guidelines outlined in islamic law. Haram, for example, applies to.. Halal Certification Process.
From www.slideserve.com
PPT halal certification ppt PowerPoint Presentation, free download Halal Certification Process It can be applied to nearly every aspect of life. Halal certification is a process through which food products and meat are verified to comply with islamic dietary laws. The halal certification process involves a rigorous audit by a reputable halal certification. Halal certification is a process that ensures products and services meet the standards set by islamic law, or. Halal Certification Process.
From www.uaeiso.org
Halal Certification Halal Food consultants certified in Dubai and UAE Halal Certification Process It can be applied to nearly every aspect of life. The concept of halal and haram is very comprehensive. Halal certification is a process that ensures products and services meet the standards set by islamic law, or sharia. This certification is granted by authorized bodies and is. Halal certification is a verification process that ensures food products meet the dietary. Halal Certification Process.
From hmacanada.org
Halal Certification Process Which Products Can Be Certified HMA Halal Certification Process The concept of halal and haram is very comprehensive. You might be wondering what the halal certification process really is. In this guide, we will cover the detailed halal certification requirements, including product standards, facility regulations, supply chain management, and more. It ensures that the products have been prepared, processed, and. Halal certification is a process through which food products. Halal Certification Process.
From newsable.asianetnews.com
Halal certification process explained stepwise Halal Certification Process This certification is granted by authorized bodies and is. It ensures that the products have been prepared, processed, and. Halal certification is a process through which food products and meat are verified to comply with islamic dietary laws. The halal certification process involves a rigorous audit by a reputable halal certification. In the global marketplace, the halal certification process stands. Halal Certification Process.
From www.researchgate.net
Halal certification process flow. Download Scientific Diagram Halal Certification Process Halal certification is a process through which food products and meat are verified to comply with islamic dietary laws. It ensures that the products have been prepared, processed, and. You might be wondering what the halal certification process really is. The halal certification process involves a rigorous audit by a reputable halal certification. The concept of halal and haram is. Halal Certification Process.
From penanghalal.international
Halal Process & Procedures Certification Penang Halal International Halal Certification Process It can be applied to nearly every aspect of life. You might be wondering what the halal certification process really is. Halal certification is a verification process that ensures food products meet the dietary guidelines outlined in islamic law. The halal certification process involves a rigorous audit by a reputable halal certification. Halal certification is a process that ensures products. Halal Certification Process.