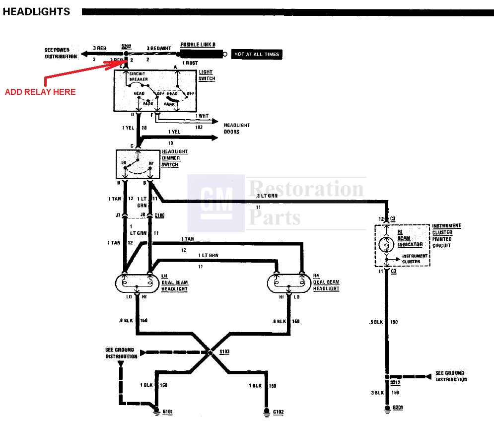
Fiero Headlight Relay . Do not be surprised if the relay doesn't solve the problem, there is a list of. Please note that this assumes that your headlight switch is ok. Relay locations below is a list of the common relays used on the fiero and their location. There is an isolation relay mounted on the left cowling, and two headlight relays. There are three relays used for headlight operation. Be sure to install the new relay with dielectric grease. The isolation relay is mounted on the fender next to the. The right headlight relay is mounted just to the left. Its easiest to remove the left headlight assembly, its only 4 nuts! If this is true, locate the black isolation relay (shown below) on the frame of the car, next to the driver’s side headlight. The headlight door motors reverse direction by reversing polarity. This ought to be an invaluable aid for everyone as a reference chart to help my fellow fiero friends with headlight difficulties.
from www.bergerweb.net
Do not be surprised if the relay doesn't solve the problem, there is a list of. The isolation relay is mounted on the fender next to the. There is an isolation relay mounted on the left cowling, and two headlight relays. Please note that this assumes that your headlight switch is ok. Be sure to install the new relay with dielectric grease. This ought to be an invaluable aid for everyone as a reference chart to help my fellow fiero friends with headlight difficulties. Relay locations below is a list of the common relays used on the fiero and their location. The right headlight relay is mounted just to the left. Its easiest to remove the left headlight assembly, its only 4 nuts! The headlight door motors reverse direction by reversing polarity.
Fiero Headlight Motor Rebuild
Fiero Headlight Relay There is an isolation relay mounted on the left cowling, and two headlight relays. The headlight door motors reverse direction by reversing polarity. The isolation relay is mounted on the fender next to the. Relay locations below is a list of the common relays used on the fiero and their location. Please note that this assumes that your headlight switch is ok. Be sure to install the new relay with dielectric grease. Its easiest to remove the left headlight assembly, its only 4 nuts! There are three relays used for headlight operation. There is an isolation relay mounted on the left cowling, and two headlight relays. Do not be surprised if the relay doesn't solve the problem, there is a list of. This ought to be an invaluable aid for everyone as a reference chart to help my fellow fiero friends with headlight difficulties. The right headlight relay is mounted just to the left. If this is true, locate the black isolation relay (shown below) on the frame of the car, next to the driver’s side headlight.
From www.fiero.nl
Fiero Headlight power relay mod Pennock's Fiero Forum Fiero Headlight Relay This ought to be an invaluable aid for everyone as a reference chart to help my fellow fiero friends with headlight difficulties. Please note that this assumes that your headlight switch is ok. Do not be surprised if the relay doesn't solve the problem, there is a list of. The headlight door motors reverse direction by reversing polarity. Its easiest. Fiero Headlight Relay.
From www.fiero.nl
Installing Gen 2 Firebird Headlight motors into Fiero Pennock's Fiero Fiero Headlight Relay The headlight door motors reverse direction by reversing polarity. The isolation relay is mounted on the fender next to the. Be sure to install the new relay with dielectric grease. There are three relays used for headlight operation. Please note that this assumes that your headlight switch is ok. There is an isolation relay mounted on the left cowling, and. Fiero Headlight Relay.
From www.ebay.com
Pontiac Fiero relay eBay Fiero Headlight Relay There are three relays used for headlight operation. Be sure to install the new relay with dielectric grease. The right headlight relay is mounted just to the left. There is an isolation relay mounted on the left cowling, and two headlight relays. Please note that this assumes that your headlight switch is ok. Its easiest to remove the left headlight. Fiero Headlight Relay.
From www.wc-autoparts.com
198486 Pontiac Fiero Headlight Repair WestCoast Fiero Headlight Relay There are three relays used for headlight operation. Relay locations below is a list of the common relays used on the fiero and their location. Please note that this assumes that your headlight switch is ok. There is an isolation relay mounted on the left cowling, and two headlight relays. This ought to be an invaluable aid for everyone as. Fiero Headlight Relay.
From www.youtube.com
Fiero headlight repair final 3 YouTube Fiero Headlight Relay This ought to be an invaluable aid for everyone as a reference chart to help my fellow fiero friends with headlight difficulties. Its easiest to remove the left headlight assembly, its only 4 nuts! Do not be surprised if the relay doesn't solve the problem, there is a list of. Relay locations below is a list of the common relays. Fiero Headlight Relay.
From www.youtube.com
Fiero headlight motor spinning on its own from bad relay YouTube Fiero Headlight Relay Its easiest to remove the left headlight assembly, its only 4 nuts! There are three relays used for headlight operation. Be sure to install the new relay with dielectric grease. Please note that this assumes that your headlight switch is ok. The isolation relay is mounted on the fender next to the. Relay locations below is a list of the. Fiero Headlight Relay.
From www.fiero.nl
Installing Gen 2 Firebird Headlight motors into Fiero Pennock's Fiero Fiero Headlight Relay There is an isolation relay mounted on the left cowling, and two headlight relays. Please note that this assumes that your headlight switch is ok. Its easiest to remove the left headlight assembly, its only 4 nuts! Relay locations below is a list of the common relays used on the fiero and their location. The right headlight relay is mounted. Fiero Headlight Relay.
From www.ebay.com
For 19841986 Pontiac Fiero Headlight Relay SMP 435AF83 1985 eBay Fiero Headlight Relay Its easiest to remove the left headlight assembly, its only 4 nuts! Please note that this assumes that your headlight switch is ok. Be sure to install the new relay with dielectric grease. The right headlight relay is mounted just to the left. The headlight door motors reverse direction by reversing polarity. There is an isolation relay mounted on the. Fiero Headlight Relay.
From www.2040-parts.com
Purchase 84 Pontiac Fiero Large Relay from in Front of Left Headlight Fiero Headlight Relay If this is true, locate the black isolation relay (shown below) on the frame of the car, next to the driver’s side headlight. Be sure to install the new relay with dielectric grease. The isolation relay is mounted on the fender next to the. Its easiest to remove the left headlight assembly, its only 4 nuts! Do not be surprised. Fiero Headlight Relay.
From www.hackster.io
Fiero Headlight Controller Hackster.io Fiero Headlight Relay Please note that this assumes that your headlight switch is ok. There are three relays used for headlight operation. Its easiest to remove the left headlight assembly, its only 4 nuts! The headlight door motors reverse direction by reversing polarity. This ought to be an invaluable aid for everyone as a reference chart to help my fellow fiero friends with. Fiero Headlight Relay.
From www.vrogue.co
Why And How To Relay Headlights Youtube Headlight Rel vrogue.co Fiero Headlight Relay If this is true, locate the black isolation relay (shown below) on the frame of the car, next to the driver’s side headlight. The headlight door motors reverse direction by reversing polarity. Be sure to install the new relay with dielectric grease. The isolation relay is mounted on the fender next to the. Please note that this assumes that your. Fiero Headlight Relay.
From www.ebay.com
Headlight Actuator Relay SMP For 19841986 Pontiac Fiero eBay Fiero Headlight Relay Relay locations below is a list of the common relays used on the fiero and their location. Do not be surprised if the relay doesn't solve the problem, there is a list of. Its easiest to remove the left headlight assembly, its only 4 nuts! There are three relays used for headlight operation. The headlight door motors reverse direction by. Fiero Headlight Relay.
From www.carid.com
WVE® Pontiac Fiero 1985 Headlight Relay Fiero Headlight Relay Be sure to install the new relay with dielectric grease. There is an isolation relay mounted on the left cowling, and two headlight relays. This ought to be an invaluable aid for everyone as a reference chart to help my fellow fiero friends with headlight difficulties. Its easiest to remove the left headlight assembly, its only 4 nuts! The headlight. Fiero Headlight Relay.
From www.fiero.nl
Fiero Headlight power relay mod Pennock's Fiero Forum Fiero Headlight Relay This ought to be an invaluable aid for everyone as a reference chart to help my fellow fiero friends with headlight difficulties. Relay locations below is a list of the common relays used on the fiero and their location. Be sure to install the new relay with dielectric grease. The right headlight relay is mounted just to the left. The. Fiero Headlight Relay.
From www.youtube.com
1986 Fiero Headlight Motor Fix YouTube Fiero Headlight Relay Do not be surprised if the relay doesn't solve the problem, there is a list of. This ought to be an invaluable aid for everyone as a reference chart to help my fellow fiero friends with headlight difficulties. The isolation relay is mounted on the fender next to the. Please note that this assumes that your headlight switch is ok.. Fiero Headlight Relay.
From www.autopartskart.com
1986 Pontiac Fiero Headlight Relay Fiero Headlight Relay This ought to be an invaluable aid for everyone as a reference chart to help my fellow fiero friends with headlight difficulties. Please note that this assumes that your headlight switch is ok. There are three relays used for headlight operation. The right headlight relay is mounted just to the left. Relay locations below is a list of the common. Fiero Headlight Relay.
From www.youtube.com
1987 Pontiac Fiero Headlights YouTube Fiero Headlight Relay This ought to be an invaluable aid for everyone as a reference chart to help my fellow fiero friends with headlight difficulties. There are three relays used for headlight operation. The headlight door motors reverse direction by reversing polarity. Do not be surprised if the relay doesn't solve the problem, there is a list of. Relay locations below is a. Fiero Headlight Relay.
From www.fiero.nl
Fiero Headlight power relay mod Pennock's Fiero Forum Fiero Headlight Relay Do not be surprised if the relay doesn't solve the problem, there is a list of. Its easiest to remove the left headlight assembly, its only 4 nuts! Be sure to install the new relay with dielectric grease. Please note that this assumes that your headlight switch is ok. If this is true, locate the black isolation relay (shown below). Fiero Headlight Relay.
From hxefzrukf.blob.core.windows.net
Fiero Headlight Wiring Diagram at Jacob Hatfield blog Fiero Headlight Relay There are three relays used for headlight operation. The right headlight relay is mounted just to the left. There is an isolation relay mounted on the left cowling, and two headlight relays. Its easiest to remove the left headlight assembly, its only 4 nuts! Relay locations below is a list of the common relays used on the fiero and their. Fiero Headlight Relay.
From www.ebay.com
For 19841986 Pontiac Fiero Headlight Relay SMP 435AF83 1985 eBay Fiero Headlight Relay Its easiest to remove the left headlight assembly, its only 4 nuts! Be sure to install the new relay with dielectric grease. If this is true, locate the black isolation relay (shown below) on the frame of the car, next to the driver’s side headlight. The right headlight relay is mounted just to the left. Relay locations below is a. Fiero Headlight Relay.
From www.fiero.nl
Installing Gen 2 Firebird Headlight motors into Fiero Pennock's Fiero Fiero Headlight Relay Relay locations below is a list of the common relays used on the fiero and their location. Do not be surprised if the relay doesn't solve the problem, there is a list of. Its easiest to remove the left headlight assembly, its only 4 nuts! There is an isolation relay mounted on the left cowling, and two headlight relays. Please. Fiero Headlight Relay.
From www.hackster.io
Fiero Headlight Controller Hackster.io Fiero Headlight Relay Its easiest to remove the left headlight assembly, its only 4 nuts! This ought to be an invaluable aid for everyone as a reference chart to help my fellow fiero friends with headlight difficulties. Do not be surprised if the relay doesn't solve the problem, there is a list of. Be sure to install the new relay with dielectric grease.. Fiero Headlight Relay.
From www.fiero.nl
Fiero Headlight power relay mod Pennock's Fiero Forum Fiero Headlight Relay Its easiest to remove the left headlight assembly, its only 4 nuts! There is an isolation relay mounted on the left cowling, and two headlight relays. Do not be surprised if the relay doesn't solve the problem, there is a list of. If this is true, locate the black isolation relay (shown below) on the frame of the car, next. Fiero Headlight Relay.
From www.fiero.nl
8486 Headlight Motors Freshly Rebuilt with or without All Relays Fiero Headlight Relay There is an isolation relay mounted on the left cowling, and two headlight relays. Its easiest to remove the left headlight assembly, its only 4 nuts! Do not be surprised if the relay doesn't solve the problem, there is a list of. The isolation relay is mounted on the fender next to the. Be sure to install the new relay. Fiero Headlight Relay.
From www.youtube.com
Fiero Headlight assembly out 2 YouTube Fiero Headlight Relay There are three relays used for headlight operation. There is an isolation relay mounted on the left cowling, and two headlight relays. Do not be surprised if the relay doesn't solve the problem, there is a list of. This ought to be an invaluable aid for everyone as a reference chart to help my fellow fiero friends with headlight difficulties.. Fiero Headlight Relay.
From www.fiero.nl
Fiero Headlight power relay mod Pennock's Fiero Forum Fiero Headlight Relay Relay locations below is a list of the common relays used on the fiero and their location. The right headlight relay is mounted just to the left. Please note that this assumes that your headlight switch is ok. Its easiest to remove the left headlight assembly, its only 4 nuts! Be sure to install the new relay with dielectric grease.. Fiero Headlight Relay.
From www.fiero.nl
Installing Gen 2 Firebird Headlight motors into Fiero Pennock's Fiero Fiero Headlight Relay Its easiest to remove the left headlight assembly, its only 4 nuts! The right headlight relay is mounted just to the left. Please note that this assumes that your headlight switch is ok. Do not be surprised if the relay doesn't solve the problem, there is a list of. The isolation relay is mounted on the fender next to the.. Fiero Headlight Relay.
From www.fiero.nl
Gen 1 HL relays 10022620 for sale Pennock's Fiero Forum Fiero Headlight Relay This ought to be an invaluable aid for everyone as a reference chart to help my fellow fiero friends with headlight difficulties. Be sure to install the new relay with dielectric grease. There are three relays used for headlight operation. The headlight door motors reverse direction by reversing polarity. Please note that this assumes that your headlight switch is ok.. Fiero Headlight Relay.
From www.walmart.com
Teledu For Pontiac 19841986 Fiero Coupe Headlight Actuator Relay SMP Fiero Headlight Relay Relay locations below is a list of the common relays used on the fiero and their location. Its easiest to remove the left headlight assembly, its only 4 nuts! Please note that this assumes that your headlight switch is ok. The isolation relay is mounted on the fender next to the. There are three relays used for headlight operation. Do. Fiero Headlight Relay.
From www.fiero.nl
using relays in place of the headlight motor control module Pennock's Fiero Headlight Relay If this is true, locate the black isolation relay (shown below) on the frame of the car, next to the driver’s side headlight. This ought to be an invaluable aid for everyone as a reference chart to help my fellow fiero friends with headlight difficulties. The headlight door motors reverse direction by reversing polarity. The right headlight relay is mounted. Fiero Headlight Relay.
From www.bergerweb.net
Fiero Headlight Motor Rebuild Fiero Headlight Relay Its easiest to remove the left headlight assembly, its only 4 nuts! Please note that this assumes that your headlight switch is ok. The headlight door motors reverse direction by reversing polarity. This ought to be an invaluable aid for everyone as a reference chart to help my fellow fiero friends with headlight difficulties. Do not be surprised if the. Fiero Headlight Relay.
From www.youtube.com
How To Pontiac Fiero Headlight motor test and relay replacement Fiero Headlight Relay This ought to be an invaluable aid for everyone as a reference chart to help my fellow fiero friends with headlight difficulties. The right headlight relay is mounted just to the left. Its easiest to remove the left headlight assembly, its only 4 nuts! There is an isolation relay mounted on the left cowling, and two headlight relays. The headlight. Fiero Headlight Relay.
From www.fiero.nl
Running headlights off the ignition Pennock's Fiero Forum Fiero Headlight Relay Relay locations below is a list of the common relays used on the fiero and their location. If this is true, locate the black isolation relay (shown below) on the frame of the car, next to the driver’s side headlight. There are three relays used for headlight operation. Do not be surprised if the relay doesn't solve the problem, there. Fiero Headlight Relay.
From www.wc-autoparts.com
198486 Pontiac Fiero Headlight Repair WESTCOAST AUTO Fiero Headlight Relay The isolation relay is mounted on the fender next to the. Its easiest to remove the left headlight assembly, its only 4 nuts! This ought to be an invaluable aid for everyone as a reference chart to help my fellow fiero friends with headlight difficulties. Do not be surprised if the relay doesn't solve the problem, there is a list. Fiero Headlight Relay.
From hxefzrukf.blob.core.windows.net
Fiero Headlight Wiring Diagram at Jacob Hatfield blog Fiero Headlight Relay The headlight door motors reverse direction by reversing polarity. Its easiest to remove the left headlight assembly, its only 4 nuts! There is an isolation relay mounted on the left cowling, and two headlight relays. Relay locations below is a list of the common relays used on the fiero and their location. There are three relays used for headlight operation.. Fiero Headlight Relay.