What Is Push And Pop In Stack . Remove an element from the top of a stack. A simple usage is for reversing the order of words. Add an element to the top of a stack. Push () to insert an element into the stack. Top () returns the top element of the stack. Checks if the stack is empty. Pop () to remove an element from the stack. Isempty () returns true if stack is empty else false. Isempty () returns true if the stack is empty else false. The stack::push() and stack::pop() method in stack container is used to insert and delete the element from the top of stack. We can perform push operation only at the top of the stack. Get the value of the top element. Check if the stack is empty. Check if the stack is full. Adds a new element on the stack.
from csveda.com
Push operation of the stack is used to add an item to a stack at the top. Add an element to the top of a stack. Checks if the stack is empty. Isempty () returns true if the stack is empty else false. Adds a new element on the stack. Removes and returns the top element from the stack. Push () to insert an element into the stack. Push () to insert an element into the stack. Top () returns the top element of the stack. We can perform push operation only at the top of the stack.
Stack Pop Operation using Array and Linked List CSVeda
What Is Push And Pop In Stack Pop () to remove an element from the stack. Checks if the stack is empty. Pop () to remove an element from the stack. Removes and returns the top element from the stack. We can perform push operation only at the top of the stack. Add an element to the top of a stack. Pop () to remove an element from the stack. Push operation of the stack is used to add an item to a stack at the top. Check if the stack is full. Top () returns the top element of the stack. Returns the top element on the stack. Adds a new element on the stack. Remove an element from the top of a stack. Popping something from the stack means taking the top 'thing' off the stack. Isempty () returns true if the stack is empty else false. Push () to insert an element into the stack.
From amodern.net
LAST IN, FIRST OUT Amodern What Is Push And Pop In Stack Adds a new element on the stack. Remove an element from the top of a stack. We can perform push operation only at the top of the stack. Pop () to remove an element from the stack. The stack::push() and stack::pop() method in stack container is used to insert and delete the element from the top of stack. Top (). What Is Push And Pop In Stack.
From slideplayer.com
CS 11 C track lecture 8 Last week hash tables, C preprocessor ppt What Is Push And Pop In Stack Popping something from the stack means taking the top 'thing' off the stack. Removes and returns the top element from the stack. Isempty () returns true if the stack is empty else false. Top () returns the top element of the stack. We can perform push operation only at the top of the stack. Adds a new element on the. What Is Push And Pop In Stack.
From www.youtube.com
Operations Push and Pop Stacks Appliedcourse YouTube What Is Push And Pop In Stack Push operation of the stack is used to add an item to a stack at the top. Checks if the stack is empty. Remove an element from the top of a stack. Push () to insert an element into the stack. Isempty () returns true if the stack is empty else false. Check if the stack is empty. Top (). What Is Push And Pop In Stack.
From www.programiz.com
Stack Data Structure and Implementation in Python, Java and C/C++ What Is Push And Pop In Stack Get the value of the top element. Check if the stack is empty. Popping something from the stack means taking the top 'thing' off the stack. We can perform push operation only at the top of the stack. Top () returns the top element of the stack. A simple usage is for reversing the order of words. Push () to. What Is Push And Pop In Stack.
From kunalmahajan02.github.io
Arithematic Expression Evaluation What Is Push And Pop In Stack We can perform push operation only at the top of the stack. Add an element to the top of a stack. Push () to insert an element into the stack. Checks if the stack is empty. Check if the stack is full. The stack::push() and stack::pop() method in stack container is used to insert and delete the element from the. What Is Push And Pop In Stack.
From www.simplilearn.com
The Ultimate Guide to Understand the Differences Between Stack and Queue What Is Push And Pop In Stack Push () to insert an element into the stack. Top () returns the top element of the stack. Removes and returns the top element from the stack. Get the value of the top element. Isempty () returns true if stack is empty else false. Checks if the stack is empty. Push () to insert an element into the stack. We. What Is Push And Pop In Stack.
From www.youtube.com
Stacks Push and Pop Operations YouTube What Is Push And Pop In Stack Removes and returns the top element from the stack. Top () returns the top element of the stack. Add an element to the top of a stack. Pop () to remove an element from the stack. Check if the stack is full. Popping something from the stack means taking the top 'thing' off the stack. Push () to insert an. What Is Push And Pop In Stack.
From stackoverflow.com
Stack push(pop()*pop()) explanation Stack Overflow What Is Push And Pop In Stack Push operation of the stack is used to add an item to a stack at the top. Isempty () returns true if the stack is empty else false. Top () returns the top element of the stack. Check if the stack is empty. Pop () to remove an element from the stack. Check if the stack is full. Popping something. What Is Push And Pop In Stack.
From www.chegg.com
Solved Write a primary functions of stack push() and pop() What Is Push And Pop In Stack Removes and returns the top element from the stack. Isempty () returns true if the stack is empty else false. Push () to insert an element into the stack. Returns the top element on the stack. We can perform push operation only at the top of the stack. Checks if the stack is empty. Isempty () returns true if stack. What Is Push And Pop In Stack.
From www.javatpoint.com
DS Stack Push Operation javatpoint What Is Push And Pop In Stack Push () to insert an element into the stack. Adds a new element on the stack. Checks if the stack is empty. Check if the stack is full. Check if the stack is empty. Push operation of the stack is used to add an item to a stack at the top. Isempty () returns true if stack is empty else. What Is Push And Pop In Stack.
From fundraisingcopywriter.com
Example Of Push And Pop Operation In Stack What Is Push And Pop In Stack Pop () to remove an element from the stack. The stack::push() and stack::pop() method in stack container is used to insert and delete the element from the top of stack. Isempty () returns true if stack is empty else false. Adds a new element on the stack. Top () returns the top element of the stack. Top () returns the. What Is Push And Pop In Stack.
From codingcompiler.com
Stack Push Pop Program In C Using Arrays With Example Coding Compiler What Is Push And Pop In Stack Push () to insert an element into the stack. Removes and returns the top element from the stack. Remove an element from the top of a stack. Top () returns the top element of the stack. Pop () to remove an element from the stack. Returns the top element on the stack. Pop () to remove an element from the. What Is Push And Pop In Stack.
From www.teachoo.com
[Data Structure Class 12] What is insertion and deletion in a stack? What Is Push And Pop In Stack Top () returns the top element of the stack. Returns the top element on the stack. Removes and returns the top element from the stack. Pop () to remove an element from the stack. Push () to insert an element into the stack. Isempty () returns true if stack is empty else false. Top () returns the top element of. What Is Push And Pop In Stack.
From www.youtube.com
Intro to Stack Push Pop in 8086 Assembly Language with examples What Is Push And Pop In Stack We can perform push operation only at the top of the stack. Get the value of the top element. Top () returns the top element of the stack. Pop () to remove an element from the stack. The stack::push() and stack::pop() method in stack container is used to insert and delete the element from the top of stack. Check if. What Is Push And Pop In Stack.
From csveda.com
Stack Pop Operation using Array and Linked List CSVeda What Is Push And Pop In Stack Adds a new element on the stack. Add an element to the top of a stack. Push () to insert an element into the stack. Top () returns the top element of the stack. Push operation of the stack is used to add an item to a stack at the top. Remove an element from the top of a stack.. What Is Push And Pop In Stack.
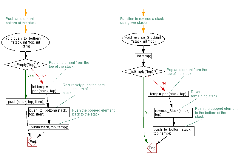
From www.w3resource.com
C Reverse a stack using push and pop What Is Push And Pop In Stack Checks if the stack is empty. Pop () to remove an element from the stack. Get the value of the top element. Remove an element from the top of a stack. Top () returns the top element of the stack. Push () to insert an element into the stack. We can perform push operation only at the top of the. What Is Push And Pop In Stack.
From www.youtube.com
PUSH and POP Instructions in 8086 Understanding Stack Memory YouTube What Is Push And Pop In Stack Checks if the stack is empty. Adds a new element on the stack. A simple usage is for reversing the order of words. Push () to insert an element into the stack. Top () returns the top element of the stack. Push operation of the stack is used to add an item to a stack at the top. Pop (). What Is Push And Pop In Stack.
From www.slideserve.com
PPT Chapter 13 Stacks and Queues PowerPoint Presentation, free What Is Push And Pop In Stack Push () to insert an element into the stack. Add an element to the top of a stack. A simple usage is for reversing the order of words. Popping something from the stack means taking the top 'thing' off the stack. Adds a new element on the stack. The stack::push() and stack::pop() method in stack container is used to insert. What Is Push And Pop In Stack.
From www.scaler.com
Stack Operations in Data Structure Scaler Topics What Is Push And Pop In Stack Push operation of the stack is used to add an item to a stack at the top. Check if the stack is full. Top () returns the top element of the stack. Adds a new element on the stack. Isempty () returns true if the stack is empty else false. Pop () to remove an element from the stack. The. What Is Push And Pop In Stack.
From medium.com
Stacks and Overflows basecs Medium What Is Push And Pop In Stack Popping something from the stack means taking the top 'thing' off the stack. Isempty () returns true if stack is empty else false. Top () returns the top element of the stack. Pop () to remove an element from the stack. A simple usage is for reversing the order of words. Returns the top element on the stack. Add an. What Is Push And Pop In Stack.
From gouravmk.hashnode.dev
Stack Using Array Push pop peek Top What Is Push And Pop In Stack Isempty () returns true if stack is empty else false. Pop () to remove an element from the stack. Add an element to the top of a stack. The stack::push() and stack::pop() method in stack container is used to insert and delete the element from the top of stack. Push operation of the stack is used to add an item. What Is Push And Pop In Stack.
From www.youtube.com
Stack Algorithm Push And Pop Stack Insertion & Deletion Algorithm What Is Push And Pop In Stack Push () to insert an element into the stack. Returns the top element on the stack. Get the value of the top element. Check if the stack is full. Push () to insert an element into the stack. Check if the stack is empty. Remove an element from the top of a stack. Isempty () returns true if the stack. What Is Push And Pop In Stack.
From www.youtube.com
algorithm for push and pop in stack YouTube What Is Push And Pop In Stack Check if the stack is full. Pop () to remove an element from the stack. Pop () to remove an element from the stack. Get the value of the top element. Isempty () returns true if stack is empty else false. Removes and returns the top element from the stack. Top () returns the top element of the stack. Remove. What Is Push And Pop In Stack.
From programmerstudios.blogspot.com
Push and Pop operation in Stack in Data Structure What Is Push And Pop In Stack Top () returns the top element of the stack. Isempty () returns true if stack is empty else false. Get the value of the top element. Push operation of the stack is used to add an item to a stack at the top. Remove an element from the top of a stack. Pop () to remove an element from the. What Is Push And Pop In Stack.
From www.teachoo.com
In a stack all deletions takes place at _______ end Stack Class 12 What Is Push And Pop In Stack Top () returns the top element of the stack. A simple usage is for reversing the order of words. Check if the stack is empty. Remove an element from the top of a stack. Push () to insert an element into the stack. Adds a new element on the stack. Get the value of the top element. Pop () to. What Is Push And Pop In Stack.
From www.slideserve.com
PPT Stack and Queue PowerPoint Presentation, free download ID2423933 What Is Push And Pop In Stack The stack::push() and stack::pop() method in stack container is used to insert and delete the element from the top of stack. Get the value of the top element. Push () to insert an element into the stack. Returns the top element on the stack. Top () returns the top element of the stack. Push operation of the stack is used. What Is Push And Pop In Stack.
From 9to5answer.com
[Solved] Stack Push and Pop 9to5Answer What Is Push And Pop In Stack Add an element to the top of a stack. The stack::push() and stack::pop() method in stack container is used to insert and delete the element from the top of stack. Top () returns the top element of the stack. Top () returns the top element of the stack. Push () to insert an element into the stack. We can perform. What Is Push And Pop In Stack.
From www.slideserve.com
PPT Lecture 7 Stack Operations and Introduction to Procedure What Is Push And Pop In Stack Checks if the stack is empty. Push () to insert an element into the stack. Top () returns the top element of the stack. Push operation of the stack is used to add an item to a stack at the top. Isempty () returns true if the stack is empty else false. Get the value of the top element. A. What Is Push And Pop In Stack.
From www.sharecodepoint.com
Introduction to Stack Push & Pop Operations What Is Push And Pop In Stack Isempty () returns true if stack is empty else false. The stack::push() and stack::pop() method in stack container is used to insert and delete the element from the top of stack. Checks if the stack is empty. A simple usage is for reversing the order of words. Push () to insert an element into the stack. Remove an element from. What Is Push And Pop In Stack.
From www.youtube.com
Stacks Part 1 push() pop() peek() search() (Java) YouTube What Is Push And Pop In Stack Check if the stack is full. Isempty () returns true if stack is empty else false. Top () returns the top element of the stack. Add an element to the top of a stack. Popping something from the stack means taking the top 'thing' off the stack. Removes and returns the top element from the stack. Remove an element from. What Is Push And Pop In Stack.
From read.cholonautas.edu.pe
What Is Stack Explain Push And Pop Operation Printable Templates Free What Is Push And Pop In Stack Checks if the stack is empty. Pop () to remove an element from the stack. Add an element to the top of a stack. Check if the stack is empty. Returns the top element on the stack. Isempty () returns true if the stack is empty else false. Top () returns the top element of the stack. Push () to. What Is Push And Pop In Stack.
From www.aiohotzgirl.com
Write A Algorithm For Push And Pop Operation In A Stack Free Download What Is Push And Pop In Stack Push () to insert an element into the stack. Push () to insert an element into the stack. Check if the stack is full. Pop () to remove an element from the stack. Isempty () returns true if the stack is empty else false. Remove an element from the top of a stack. Removes and returns the top element from. What Is Push And Pop In Stack.
From techvidvan.com
Stack in Data Structure TechVidvan What Is Push And Pop In Stack Pop () to remove an element from the stack. Returns the top element on the stack. Pop () to remove an element from the stack. Add an element to the top of a stack. Top () returns the top element of the stack. A simple usage is for reversing the order of words. Get the value of the top element.. What Is Push And Pop In Stack.
From www.youtube.com
.stack 100h in assembly language, pop & push operations, YouTube What Is Push And Pop In Stack Pop () to remove an element from the stack. Isempty () returns true if the stack is empty else false. Push operation of the stack is used to add an item to a stack at the top. Adds a new element on the stack. A simple usage is for reversing the order of words. Get the value of the top. What Is Push And Pop In Stack.
From www.csestack.org
Difference Between Stack and Queue in Data Structure What Is Push And Pop In Stack Top () returns the top element of the stack. Push operation of the stack is used to add an item to a stack at the top. Add an element to the top of a stack. The stack::push() and stack::pop() method in stack container is used to insert and delete the element from the top of stack. Checks if the stack. What Is Push And Pop In Stack.