Arm Gic Architecture Specification V2.0 . this specification defines version 2.0 of the gic architecture (gicv2), and also describes version 1.0 of the architecture (gicv1). this specification describes the arm generic interrupt controller (gic) architecture. this documentation provides technical information for users who want to design, implement, or program an arm gic. this specification describes the arm generic interrupt controller (gic) architecture. This document is only available in a pdf. It defines versions 3.0, 3.1, 3.2 (gicv3), 4.0,. a generic interrupt controller (gic) takes interrupts from peripherals, prioritizes them, and delivers them to the appropriate.
from downlowtpainmp3.blogspot.com
this documentation provides technical information for users who want to design, implement, or program an arm gic. a generic interrupt controller (gic) takes interrupts from peripherals, prioritizes them, and delivers them to the appropriate. It defines versions 3.0, 3.1, 3.2 (gicv3), 4.0,. this specification describes the arm generic interrupt controller (gic) architecture. this specification describes the arm generic interrupt controller (gic) architecture. this specification defines version 2.0 of the gic architecture (gicv2), and also describes version 1.0 of the architecture (gicv1). This document is only available in a pdf.
Arm Gic Tutorial TOP 600 TUTORIALS
Arm Gic Architecture Specification V2.0 this specification defines version 2.0 of the gic architecture (gicv2), and also describes version 1.0 of the architecture (gicv1). It defines versions 3.0, 3.1, 3.2 (gicv3), 4.0,. This document is only available in a pdf. a generic interrupt controller (gic) takes interrupts from peripherals, prioritizes them, and delivers them to the appropriate. this documentation provides technical information for users who want to design, implement, or program an arm gic. this specification defines version 2.0 of the gic architecture (gicv2), and also describes version 1.0 of the architecture (gicv1). this specification describes the arm generic interrupt controller (gic) architecture. this specification describes the arm generic interrupt controller (gic) architecture.
From blog.csdn.net
ARM中断(三)_arm ppiCSDN博客 Arm Gic Architecture Specification V2.0 This document is only available in a pdf. this specification defines version 2.0 of the gic architecture (gicv2), and also describes version 1.0 of the architecture (gicv1). this documentation provides technical information for users who want to design, implement, or program an arm gic. a generic interrupt controller (gic) takes interrupts from peripherals, prioritizes them, and delivers. Arm Gic Architecture Specification V2.0.
From blog.csdn.net
linux GIC IRQ(hwirq virq)中断介绍CSDN博客 Arm Gic Architecture Specification V2.0 a generic interrupt controller (gic) takes interrupts from peripherals, prioritizes them, and delivers them to the appropriate. this specification defines version 2.0 of the gic architecture (gicv2), and also describes version 1.0 of the architecture (gicv1). It defines versions 3.0, 3.1, 3.2 (gicv3), 4.0,. this specification describes the arm generic interrupt controller (gic) architecture. this specification. Arm Gic Architecture Specification V2.0.
From blog.csdn.net
arm GIC介绍之二_sunsissy的博客CSDN博客 Arm Gic Architecture Specification V2.0 this specification defines version 2.0 of the gic architecture (gicv2), and also describes version 1.0 of the architecture (gicv1). It defines versions 3.0, 3.1, 3.2 (gicv3), 4.0,. a generic interrupt controller (gic) takes interrupts from peripherals, prioritizes them, and delivers them to the appropriate. This document is only available in a pdf. this specification describes the arm. Arm Gic Architecture Specification V2.0.
From www.cnblogs.com
linux kernel 中断子系统之(一) ARM GIC 硬件【转】 Sky&Zhang 博客园 Arm Gic Architecture Specification V2.0 This document is only available in a pdf. It defines versions 3.0, 3.1, 3.2 (gicv3), 4.0,. this specification defines version 2.0 of the gic architecture (gicv2), and also describes version 1.0 of the architecture (gicv1). a generic interrupt controller (gic) takes interrupts from peripherals, prioritizes them, and delivers them to the appropriate. this documentation provides technical information. Arm Gic Architecture Specification V2.0.
From zhuanlan.zhihu.com
014 ARM64上的GIC400(GICv2) 知乎 Arm Gic Architecture Specification V2.0 this documentation provides technical information for users who want to design, implement, or program an arm gic. a generic interrupt controller (gic) takes interrupts from peripherals, prioritizes them, and delivers them to the appropriate. this specification describes the arm generic interrupt controller (gic) architecture. It defines versions 3.0, 3.1, 3.2 (gicv3), 4.0,. this specification defines version. Arm Gic Architecture Specification V2.0.
From www.programmersought.com
ARM gic summary Programmer Sought Arm Gic Architecture Specification V2.0 this specification describes the arm generic interrupt controller (gic) architecture. this documentation provides technical information for users who want to design, implement, or program an arm gic. a generic interrupt controller (gic) takes interrupts from peripherals, prioritizes them, and delivers them to the appropriate. It defines versions 3.0, 3.1, 3.2 (gicv3), 4.0,. this specification describes the. Arm Gic Architecture Specification V2.0.
From slideplayer.com
TZVisor Decouple the Trusted Execution from Hypervisor ppt download Arm Gic Architecture Specification V2.0 this specification defines version 2.0 of the gic architecture (gicv2), and also describes version 1.0 of the architecture (gicv1). This document is only available in a pdf. a generic interrupt controller (gic) takes interrupts from peripherals, prioritizes them, and delivers them to the appropriate. this specification describes the arm generic interrupt controller (gic) architecture. this specification. Arm Gic Architecture Specification V2.0.
From blog.csdn.net
11_GPIO中断CSDN博客 Arm Gic Architecture Specification V2.0 this specification describes the arm generic interrupt controller (gic) architecture. this specification defines version 2.0 of the gic architecture (gicv2), and also describes version 1.0 of the architecture (gicv1). a generic interrupt controller (gic) takes interrupts from peripherals, prioritizes them, and delivers them to the appropriate. this specification describes the arm generic interrupt controller (gic) architecture.. Arm Gic Architecture Specification V2.0.
From www.cnblogs.com
ARM中断控制器GIC zephyr 博客园 Arm Gic Architecture Specification V2.0 this specification describes the arm generic interrupt controller (gic) architecture. This document is only available in a pdf. this specification describes the arm generic interrupt controller (gic) architecture. It defines versions 3.0, 3.1, 3.2 (gicv3), 4.0,. this specification defines version 2.0 of the gic architecture (gicv2), and also describes version 1.0 of the architecture (gicv1). this. Arm Gic Architecture Specification V2.0.
From blog.csdn.net
ARM IHI0069F GIC architecture specification (7)CSDN博客 Arm Gic Architecture Specification V2.0 this specification describes the arm generic interrupt controller (gic) architecture. a generic interrupt controller (gic) takes interrupts from peripherals, prioritizes them, and delivers them to the appropriate. this specification defines version 2.0 of the gic architecture (gicv2), and also describes version 1.0 of the architecture (gicv1). This document is only available in a pdf. this specification. Arm Gic Architecture Specification V2.0.
From www.cnblogs.com
ARM GIC 中断控制器 流水灯 博客园 Arm Gic Architecture Specification V2.0 This document is only available in a pdf. this documentation provides technical information for users who want to design, implement, or program an arm gic. It defines versions 3.0, 3.1, 3.2 (gicv3), 4.0,. this specification defines version 2.0 of the gic architecture (gicv2), and also describes version 1.0 of the architecture (gicv1). a generic interrupt controller (gic). Arm Gic Architecture Specification V2.0.
From zhuanlan.zhihu.com
014 ARM64上的GIC400(GICv2) 知乎 Arm Gic Architecture Specification V2.0 a generic interrupt controller (gic) takes interrupts from peripherals, prioritizes them, and delivers them to the appropriate. this specification defines version 2.0 of the gic architecture (gicv2), and also describes version 1.0 of the architecture (gicv1). This document is only available in a pdf. this specification describes the arm generic interrupt controller (gic) architecture. this documentation. Arm Gic Architecture Specification V2.0.
From blog.csdn.net
ARM IHI0069F GIC architecture specification (4)_寄存器 raz wiCSDN博客 Arm Gic Architecture Specification V2.0 this documentation provides technical information for users who want to design, implement, or program an arm gic. a generic interrupt controller (gic) takes interrupts from peripherals, prioritizes them, and delivers them to the appropriate. this specification defines version 2.0 of the gic architecture (gicv2), and also describes version 1.0 of the architecture (gicv1). It defines versions 3.0,. Arm Gic Architecture Specification V2.0.
From stdrc.cc
ARM GIC 虚拟化学习笔记 Project RC Arm Gic Architecture Specification V2.0 It defines versions 3.0, 3.1, 3.2 (gicv3), 4.0,. This document is only available in a pdf. this documentation provides technical information for users who want to design, implement, or program an arm gic. a generic interrupt controller (gic) takes interrupts from peripherals, prioritizes them, and delivers them to the appropriate. this specification defines version 2.0 of the. Arm Gic Architecture Specification V2.0.
From www.agoni.top
ARM GIC(一) GIC V3架设根本学习杂记。 Agoni技术文章 Arm Gic Architecture Specification V2.0 a generic interrupt controller (gic) takes interrupts from peripherals, prioritizes them, and delivers them to the appropriate. this specification defines version 2.0 of the gic architecture (gicv2), and also describes version 1.0 of the architecture (gicv1). this documentation provides technical information for users who want to design, implement, or program an arm gic. This document is only. Arm Gic Architecture Specification V2.0.
From dokumen.tips
(PDF) ARM CoreSight Architecture Specification v2.0 DOKUMEN.TIPS Arm Gic Architecture Specification V2.0 this specification describes the arm generic interrupt controller (gic) architecture. It defines versions 3.0, 3.1, 3.2 (gicv3), 4.0,. a generic interrupt controller (gic) takes interrupts from peripherals, prioritizes them, and delivers them to the appropriate. this documentation provides technical information for users who want to design, implement, or program an arm gic. this specification defines version. Arm Gic Architecture Specification V2.0.
From www.51cto.com
Linux 中断子系统:GIC 中断控制器gic中断控制器 Arm Gic Architecture Specification V2.0 this specification describes the arm generic interrupt controller (gic) architecture. this specification defines version 2.0 of the gic architecture (gicv2), and also describes version 1.0 of the architecture (gicv1). It defines versions 3.0, 3.1, 3.2 (gicv3), 4.0,. This document is only available in a pdf. this documentation provides technical information for users who want to design, implement,. Arm Gic Architecture Specification V2.0.
From developer.arm.com
Generic Interrupt Controllers Arm Developer Arm Gic Architecture Specification V2.0 a generic interrupt controller (gic) takes interrupts from peripherals, prioritizes them, and delivers them to the appropriate. It defines versions 3.0, 3.1, 3.2 (gicv3), 4.0,. This document is only available in a pdf. this specification describes the arm generic interrupt controller (gic) architecture. this specification describes the arm generic interrupt controller (gic) architecture. this specification defines. Arm Gic Architecture Specification V2.0.
From developer.arm.com
Development Boards Neoverse Reference Design Arm Developer Arm Gic Architecture Specification V2.0 It defines versions 3.0, 3.1, 3.2 (gicv3), 4.0,. this documentation provides technical information for users who want to design, implement, or program an arm gic. this specification defines version 2.0 of the gic architecture (gicv2), and also describes version 1.0 of the architecture (gicv1). this specification describes the arm generic interrupt controller (gic) architecture. this specification. Arm Gic Architecture Specification V2.0.
From hulc.xyz
ARM Linux GICV2理解 Geeker Arm Gic Architecture Specification V2.0 this documentation provides technical information for users who want to design, implement, or program an arm gic. It defines versions 3.0, 3.1, 3.2 (gicv3), 4.0,. this specification describes the arm generic interrupt controller (gic) architecture. This document is only available in a pdf. a generic interrupt controller (gic) takes interrupts from peripherals, prioritizes them, and delivers them. Arm Gic Architecture Specification V2.0.
From downlowtpainmp3.blogspot.com
Arm Gic Tutorial TOP 600 TUTORIALS Arm Gic Architecture Specification V2.0 this specification describes the arm generic interrupt controller (gic) architecture. this specification defines version 2.0 of the gic architecture (gicv2), and also describes version 1.0 of the architecture (gicv1). It defines versions 3.0, 3.1, 3.2 (gicv3), 4.0,. This document is only available in a pdf. this documentation provides technical information for users who want to design, implement,. Arm Gic Architecture Specification V2.0.
From blog.csdn.net
arm GIC介绍之四_arm支持ipi个数CSDN博客 Arm Gic Architecture Specification V2.0 a generic interrupt controller (gic) takes interrupts from peripherals, prioritizes them, and delivers them to the appropriate. This document is only available in a pdf. this specification defines version 2.0 of the gic architecture (gicv2), and also describes version 1.0 of the architecture (gicv1). this specification describes the arm generic interrupt controller (gic) architecture. It defines versions. Arm Gic Architecture Specification V2.0.
From dokumen.tips
(PDF) [ARM IHI 0048B.b] GIC Architecture Specification DOKUMEN.TIPS Arm Gic Architecture Specification V2.0 this documentation provides technical information for users who want to design, implement, or program an arm gic. this specification defines version 2.0 of the gic architecture (gicv2), and also describes version 1.0 of the architecture (gicv1). This document is only available in a pdf. this specification describes the arm generic interrupt controller (gic) architecture. It defines versions. Arm Gic Architecture Specification V2.0.
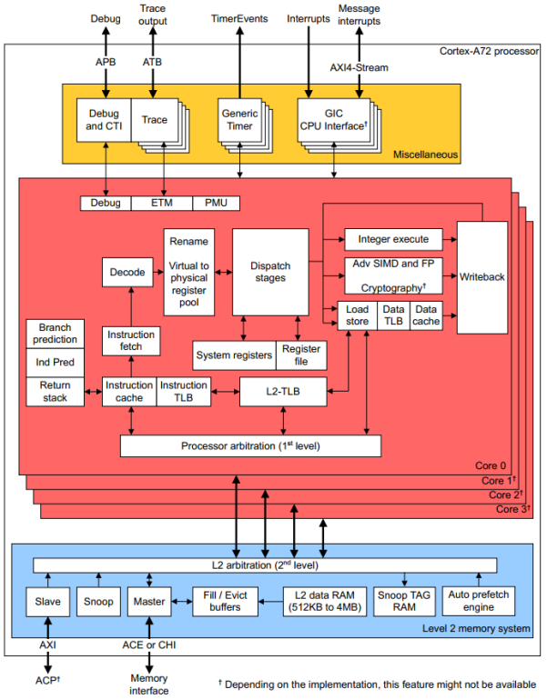
From www.bilibili.com
【方辉专栏】ARM64体系结构编程与实践学习笔记(三) CortexA72处理器介绍 哔哩哔哩 Arm Gic Architecture Specification V2.0 This document is only available in a pdf. this specification describes the arm generic interrupt controller (gic) architecture. a generic interrupt controller (gic) takes interrupts from peripherals, prioritizes them, and delivers them to the appropriate. this specification describes the arm generic interrupt controller (gic) architecture. this documentation provides technical information for users who want to design,. Arm Gic Architecture Specification V2.0.
From www.cnblogs.com
ARM GIC 虚拟化学习笔记【转】 Sky&Zhang 博客园 Arm Gic Architecture Specification V2.0 a generic interrupt controller (gic) takes interrupts from peripherals, prioritizes them, and delivers them to the appropriate. this documentation provides technical information for users who want to design, implement, or program an arm gic. this specification describes the arm generic interrupt controller (gic) architecture. this specification describes the arm generic interrupt controller (gic) architecture. It defines. Arm Gic Architecture Specification V2.0.
From developer.arm.com
Architectures System architecture Arm Developer Arm Gic Architecture Specification V2.0 this specification describes the arm generic interrupt controller (gic) architecture. It defines versions 3.0, 3.1, 3.2 (gicv3), 4.0,. This document is only available in a pdf. this specification defines version 2.0 of the gic architecture (gicv2), and also describes version 1.0 of the architecture (gicv1). this specification describes the arm generic interrupt controller (gic) architecture. a. Arm Gic Architecture Specification V2.0.
From www.ppmy.cn
ARM IHI0069F GIC architecture specification (5) Arm Gic Architecture Specification V2.0 It defines versions 3.0, 3.1, 3.2 (gicv3), 4.0,. this specification defines version 2.0 of the gic architecture (gicv2), and also describes version 1.0 of the architecture (gicv1). This document is only available in a pdf. this documentation provides technical information for users who want to design, implement, or program an arm gic. this specification describes the arm. Arm Gic Architecture Specification V2.0.
From blog.csdn.net
arm GIC介绍之一_gic armCSDN博客 Arm Gic Architecture Specification V2.0 this specification defines version 2.0 of the gic architecture (gicv2), and also describes version 1.0 of the architecture (gicv1). This document is only available in a pdf. a generic interrupt controller (gic) takes interrupts from peripherals, prioritizes them, and delivers them to the appropriate. this specification describes the arm generic interrupt controller (gic) architecture. this documentation. Arm Gic Architecture Specification V2.0.
From developer.arm.com
Generic Interrupt Controllers Arm Developer Arm Gic Architecture Specification V2.0 this documentation provides technical information for users who want to design, implement, or program an arm gic. this specification describes the arm generic interrupt controller (gic) architecture. This document is only available in a pdf. a generic interrupt controller (gic) takes interrupts from peripherals, prioritizes them, and delivers them to the appropriate. this specification defines version. Arm Gic Architecture Specification V2.0.
From zhuanlan.zhihu.com
ARM GIC中断学习(一) 知乎 Arm Gic Architecture Specification V2.0 This document is only available in a pdf. a generic interrupt controller (gic) takes interrupts from peripherals, prioritizes them, and delivers them to the appropriate. this specification defines version 2.0 of the gic architecture (gicv2), and also describes version 1.0 of the architecture (gicv1). It defines versions 3.0, 3.1, 3.2 (gicv3), 4.0,. this specification describes the arm. Arm Gic Architecture Specification V2.0.
From blog.csdn.net
Linux 中断管理之ARM GIC V3 初始化_linux gic初始化过程CSDN博客 Arm Gic Architecture Specification V2.0 It defines versions 3.0, 3.1, 3.2 (gicv3), 4.0,. this specification describes the arm generic interrupt controller (gic) architecture. this specification defines version 2.0 of the gic architecture (gicv2), and also describes version 1.0 of the architecture (gicv1). this documentation provides technical information for users who want to design, implement, or program an arm gic. a generic. Arm Gic Architecture Specification V2.0.
From stdrc.cc
ARM GIC 虚拟化学习笔记 Project RC Arm Gic Architecture Specification V2.0 a generic interrupt controller (gic) takes interrupts from peripherals, prioritizes them, and delivers them to the appropriate. It defines versions 3.0, 3.1, 3.2 (gicv3), 4.0,. this specification defines version 2.0 of the gic architecture (gicv2), and also describes version 1.0 of the architecture (gicv1). this documentation provides technical information for users who want to design, implement, or. Arm Gic Architecture Specification V2.0.
From blog.csdn.net
【精选】ARM 之十五 扫盲 ARM 架构、指令集、ARM IP、授权方式_arm架构CSDN博客 Arm Gic Architecture Specification V2.0 This document is only available in a pdf. this specification describes the arm generic interrupt controller (gic) architecture. this specification describes the arm generic interrupt controller (gic) architecture. a generic interrupt controller (gic) takes interrupts from peripherals, prioritizes them, and delivers them to the appropriate. It defines versions 3.0, 3.1, 3.2 (gicv3), 4.0,. this documentation provides. Arm Gic Architecture Specification V2.0.
From www.cnblogs.com
ARM中断控制器GIC zephyr 博客园 Arm Gic Architecture Specification V2.0 this specification defines version 2.0 of the gic architecture (gicv2), and also describes version 1.0 of the architecture (gicv1). this documentation provides technical information for users who want to design, implement, or program an arm gic. This document is only available in a pdf. this specification describes the arm generic interrupt controller (gic) architecture. It defines versions. Arm Gic Architecture Specification V2.0.
From stdrc.cc
ARM GIC 虚拟化学习笔记 Project RC Arm Gic Architecture Specification V2.0 this specification describes the arm generic interrupt controller (gic) architecture. This document is only available in a pdf. It defines versions 3.0, 3.1, 3.2 (gicv3), 4.0,. a generic interrupt controller (gic) takes interrupts from peripherals, prioritizes them, and delivers them to the appropriate. this specification describes the arm generic interrupt controller (gic) architecture. this specification defines. Arm Gic Architecture Specification V2.0.