Power Supply Noise Removal . Where does audible noise come from, and how can it be reduced or eliminated? Power supply noise is a frequent consequence that designers and others involved in electronics production must anticipate and plan to reduce. Posted by doeeet media group. Find out how filtering techniques and components from analog devices and ti help decrease noise. This article will describe simple ways to prevent noise while. How to reduce noise for a dc power supply circuit around the area of the pcb resonance frequency, vibrations are clearly audible.
from www.4niev.com
How to reduce noise for a dc power supply circuit around the area of the pcb resonance frequency, vibrations are clearly audible. Posted by doeeet media group. This article will describe simple ways to prevent noise while. Where does audible noise come from, and how can it be reduced or eliminated? Find out how filtering techniques and components from analog devices and ti help decrease noise. Power supply noise is a frequent consequence that designers and others involved in electronics production must anticipate and plan to reduce.
Switching Power Supply Noise Niev
Power Supply Noise Removal How to reduce noise for a dc power supply circuit around the area of the pcb resonance frequency, vibrations are clearly audible. Power supply noise is a frequent consequence that designers and others involved in electronics production must anticipate and plan to reduce. Posted by doeeet media group. This article will describe simple ways to prevent noise while. How to reduce noise for a dc power supply circuit around the area of the pcb resonance frequency, vibrations are clearly audible. Where does audible noise come from, and how can it be reduced or eliminated? Find out how filtering techniques and components from analog devices and ti help decrease noise.
From www.ebay.com
50W Upgraded Ultralow Noise Audio Linear Power Supply DC5V24V Home Power Supply Noise Removal Where does audible noise come from, and how can it be reduced or eliminated? Power supply noise is a frequent consequence that designers and others involved in electronics production must anticipate and plan to reduce. How to reduce noise for a dc power supply circuit around the area of the pcb resonance frequency, vibrations are clearly audible. This article will. Power Supply Noise Removal.
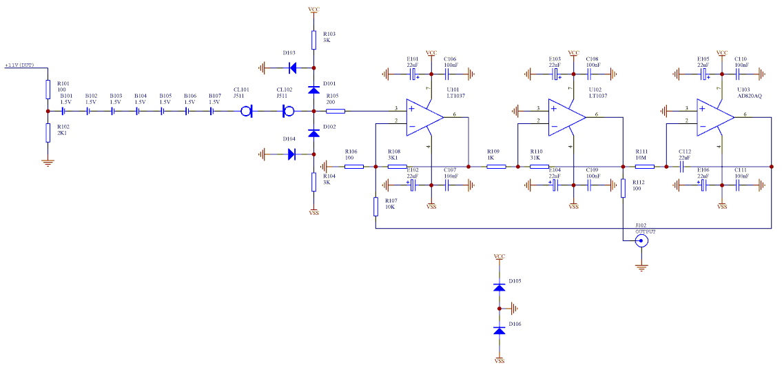
From passive-components.eu
Electric Drives EMC Noise Reduction Power Supply Noise Removal Find out how filtering techniques and components from analog devices and ti help decrease noise. How to reduce noise for a dc power supply circuit around the area of the pcb resonance frequency, vibrations are clearly audible. Where does audible noise come from, and how can it be reduced or eliminated? Posted by doeeet media group. This article will describe. Power Supply Noise Removal.
From www.tdk.com
Part 7 Noise Countermeasures for Switching Power Supplies|The World of Power Supply Noise Removal This article will describe simple ways to prevent noise while. Where does audible noise come from, and how can it be reduced or eliminated? Find out how filtering techniques and components from analog devices and ti help decrease noise. Posted by doeeet media group. How to reduce noise for a dc power supply circuit around the area of the pcb. Power Supply Noise Removal.
From www.bartola.co.uk
HT Power Supply Noise Measurement Bartola® Valves Power Supply Noise Removal This article will describe simple ways to prevent noise while. How to reduce noise for a dc power supply circuit around the area of the pcb resonance frequency, vibrations are clearly audible. Posted by doeeet media group. Where does audible noise come from, and how can it be reduced or eliminated? Find out how filtering techniques and components from analog. Power Supply Noise Removal.
From www.researchgate.net
Current flow with power supply noise. (a) Driver A has power supply Power Supply Noise Removal Where does audible noise come from, and how can it be reduced or eliminated? Find out how filtering techniques and components from analog devices and ti help decrease noise. Posted by doeeet media group. This article will describe simple ways to prevent noise while. Power supply noise is a frequent consequence that designers and others involved in electronics production must. Power Supply Noise Removal.
From www.diyinhk.com
1.0uV Ultralow noise DAC power supply regulator 3.3V 5.0V 800mA Power Supply Noise Removal Power supply noise is a frequent consequence that designers and others involved in electronics production must anticipate and plan to reduce. Posted by doeeet media group. Where does audible noise come from, and how can it be reduced or eliminated? How to reduce noise for a dc power supply circuit around the area of the pcb resonance frequency, vibrations are. Power Supply Noise Removal.
From samtechpro.blogspot.com
Sam Technology Professionals DC Power Supply Noise Filter Power Supply Noise Removal Find out how filtering techniques and components from analog devices and ti help decrease noise. This article will describe simple ways to prevent noise while. Posted by doeeet media group. How to reduce noise for a dc power supply circuit around the area of the pcb resonance frequency, vibrations are clearly audible. Where does audible noise come from, and how. Power Supply Noise Removal.
From studylib.net
Application Manual for Power Supply Noise Suppression Power Supply Noise Removal Where does audible noise come from, and how can it be reduced or eliminated? This article will describe simple ways to prevent noise while. Posted by doeeet media group. How to reduce noise for a dc power supply circuit around the area of the pcb resonance frequency, vibrations are clearly audible. Power supply noise is a frequent consequence that designers. Power Supply Noise Removal.
From itecnotes.com
Electronic How to remove this power supply noise Valuable Tech Notes Power Supply Noise Removal Power supply noise is a frequent consequence that designers and others involved in electronics production must anticipate and plan to reduce. Find out how filtering techniques and components from analog devices and ti help decrease noise. How to reduce noise for a dc power supply circuit around the area of the pcb resonance frequency, vibrations are clearly audible. Posted by. Power Supply Noise Removal.
From www.diyinhk.com
0.8uV Ultralow noise DAC power supply regulator 3.3/5/7V 1.5A*x2 DIYINHK Power Supply Noise Removal Posted by doeeet media group. Where does audible noise come from, and how can it be reduced or eliminated? This article will describe simple ways to prevent noise while. How to reduce noise for a dc power supply circuit around the area of the pcb resonance frequency, vibrations are clearly audible. Power supply noise is a frequent consequence that designers. Power Supply Noise Removal.
From www.ko4bb.com
Low Noise Power Supplies Power Supply Noise Removal Where does audible noise come from, and how can it be reduced or eliminated? How to reduce noise for a dc power supply circuit around the area of the pcb resonance frequency, vibrations are clearly audible. Posted by doeeet media group. Find out how filtering techniques and components from analog devices and ti help decrease noise. This article will describe. Power Supply Noise Removal.
From www.aliexpress.com
12V Car Power Supply Filter Suppressor Auto PowerSupply Remove Noise Power Supply Noise Removal Find out how filtering techniques and components from analog devices and ti help decrease noise. Where does audible noise come from, and how can it be reduced or eliminated? Posted by doeeet media group. How to reduce noise for a dc power supply circuit around the area of the pcb resonance frequency, vibrations are clearly audible. Power supply noise is. Power Supply Noise Removal.
From www.youtube.com
Power Supply Noise YouTube Power Supply Noise Removal Posted by doeeet media group. Power supply noise is a frequent consequence that designers and others involved in electronics production must anticipate and plan to reduce. This article will describe simple ways to prevent noise while. Where does audible noise come from, and how can it be reduced or eliminated? How to reduce noise for a dc power supply circuit. Power Supply Noise Removal.
From www.youtube.com
Get the Noise Out! Introduction to Power Supply Filtering YouTube Power Supply Noise Removal This article will describe simple ways to prevent noise while. Power supply noise is a frequent consequence that designers and others involved in electronics production must anticipate and plan to reduce. Posted by doeeet media group. Find out how filtering techniques and components from analog devices and ti help decrease noise. How to reduce noise for a dc power supply. Power Supply Noise Removal.
From oshwlab.com
Ultra Low Noise Power Supply 6.0VDC 15VA EasyEDA open source hardware lab Power Supply Noise Removal Power supply noise is a frequent consequence that designers and others involved in electronics production must anticipate and plan to reduce. This article will describe simple ways to prevent noise while. Find out how filtering techniques and components from analog devices and ti help decrease noise. How to reduce noise for a dc power supply circuit around the area of. Power Supply Noise Removal.
From www.4niev.com
Switching Power Supply Noise Niev Power Supply Noise Removal Power supply noise is a frequent consequence that designers and others involved in electronics production must anticipate and plan to reduce. How to reduce noise for a dc power supply circuit around the area of the pcb resonance frequency, vibrations are clearly audible. Find out how filtering techniques and components from analog devices and ti help decrease noise. Posted by. Power Supply Noise Removal.
From www.4niev.com
Switching Power Supply Noise Niev Power Supply Noise Removal Power supply noise is a frequent consequence that designers and others involved in electronics production must anticipate and plan to reduce. Where does audible noise come from, and how can it be reduced or eliminated? Find out how filtering techniques and components from analog devices and ti help decrease noise. How to reduce noise for a dc power supply circuit. Power Supply Noise Removal.
From itecnotes.com
Electronic How to reduce noise in SMPS (Switching mode power supply Power Supply Noise Removal This article will describe simple ways to prevent noise while. Where does audible noise come from, and how can it be reduced or eliminated? Power supply noise is a frequent consequence that designers and others involved in electronics production must anticipate and plan to reduce. How to reduce noise for a dc power supply circuit around the area of the. Power Supply Noise Removal.
From resources.altium.com
How to Reduce CommonMode Noise in Your Power Supply with Impedance Power Supply Noise Removal Find out how filtering techniques and components from analog devices and ti help decrease noise. How to reduce noise for a dc power supply circuit around the area of the pcb resonance frequency, vibrations are clearly audible. Where does audible noise come from, and how can it be reduced or eliminated? This article will describe simple ways to prevent noise. Power Supply Noise Removal.
From www.youtube.com
How to fix/replace noisy power supply fan YouTube Power Supply Noise Removal How to reduce noise for a dc power supply circuit around the area of the pcb resonance frequency, vibrations are clearly audible. Posted by doeeet media group. Where does audible noise come from, and how can it be reduced or eliminated? Power supply noise is a frequent consequence that designers and others involved in electronics production must anticipate and plan. Power Supply Noise Removal.
From www.teamwavelength.com
POWER SUPPLY BASICS Wavelength Electronics Power Supply Noise Removal Posted by doeeet media group. Find out how filtering techniques and components from analog devices and ti help decrease noise. Where does audible noise come from, and how can it be reduced or eliminated? Power supply noise is a frequent consequence that designers and others involved in electronics production must anticipate and plan to reduce. This article will describe simple. Power Supply Noise Removal.
From www.youtube.com
power supply noise fix YouTube Power Supply Noise Removal Posted by doeeet media group. Find out how filtering techniques and components from analog devices and ti help decrease noise. This article will describe simple ways to prevent noise while. How to reduce noise for a dc power supply circuit around the area of the pcb resonance frequency, vibrations are clearly audible. Where does audible noise come from, and how. Power Supply Noise Removal.
From electronica.guru
La mejor forma de filtrar el ruido de salida DCDC Electronica Power Supply Noise Removal How to reduce noise for a dc power supply circuit around the area of the pcb resonance frequency, vibrations are clearly audible. Power supply noise is a frequent consequence that designers and others involved in electronics production must anticipate and plan to reduce. Where does audible noise come from, and how can it be reduced or eliminated? Find out how. Power Supply Noise Removal.
From itecnotes.com
Electronic How to remove this power supply noise Valuable Tech Notes Power Supply Noise Removal How to reduce noise for a dc power supply circuit around the area of the pcb resonance frequency, vibrations are clearly audible. Find out how filtering techniques and components from analog devices and ti help decrease noise. This article will describe simple ways to prevent noise while. Posted by doeeet media group. Where does audible noise come from, and how. Power Supply Noise Removal.
From electronics.stackexchange.com
audio Power supply noise reduction Electrical Engineering Stack Power Supply Noise Removal Find out how filtering techniques and components from analog devices and ti help decrease noise. Posted by doeeet media group. Power supply noise is a frequent consequence that designers and others involved in electronics production must anticipate and plan to reduce. Where does audible noise come from, and how can it be reduced or eliminated? How to reduce noise for. Power Supply Noise Removal.
From www.monolithicpower.com
DC Power Supply Noise Reduction and Measurement Article MPS Power Supply Noise Removal This article will describe simple ways to prevent noise while. Find out how filtering techniques and components from analog devices and ti help decrease noise. Power supply noise is a frequent consequence that designers and others involved in electronics production must anticipate and plan to reduce. Posted by doeeet media group. How to reduce noise for a dc power supply. Power Supply Noise Removal.
From www.researchgate.net
The noise in the power supply. Download Scientific Diagram Power Supply Noise Removal Power supply noise is a frequent consequence that designers and others involved in electronics production must anticipate and plan to reduce. Posted by doeeet media group. Where does audible noise come from, and how can it be reduced or eliminated? How to reduce noise for a dc power supply circuit around the area of the pcb resonance frequency, vibrations are. Power Supply Noise Removal.
From e2e.ti.com
Testing power supply Measuring Noise Power management Technical Power Supply Noise Removal Where does audible noise come from, and how can it be reduced or eliminated? How to reduce noise for a dc power supply circuit around the area of the pcb resonance frequency, vibrations are clearly audible. Find out how filtering techniques and components from analog devices and ti help decrease noise. This article will describe simple ways to prevent noise. Power Supply Noise Removal.
From technology.gov.capital
Power supply noise reduction Technology.Gov.Capital Power Supply Noise Removal Power supply noise is a frequent consequence that designers and others involved in electronics production must anticipate and plan to reduce. Posted by doeeet media group. How to reduce noise for a dc power supply circuit around the area of the pcb resonance frequency, vibrations are clearly audible. Where does audible noise come from, and how can it be reduced. Power Supply Noise Removal.
From www.nwengineeringllc.com
Switching Power Supply Noise, Radiated EMI, and EMC NWES Blog Power Supply Noise Removal How to reduce noise for a dc power supply circuit around the area of the pcb resonance frequency, vibrations are clearly audible. Find out how filtering techniques and components from analog devices and ti help decrease noise. Where does audible noise come from, and how can it be reduced or eliminated? Power supply noise is a frequent consequence that designers. Power Supply Noise Removal.
From itecnotes.com
Electronic How to remove noise from power adapter Valuable Tech Notes Power Supply Noise Removal Where does audible noise come from, and how can it be reduced or eliminated? Power supply noise is a frequent consequence that designers and others involved in electronics production must anticipate and plan to reduce. Find out how filtering techniques and components from analog devices and ti help decrease noise. This article will describe simple ways to prevent noise while.. Power Supply Noise Removal.
From adbu-eee-worldnews.blogspot.com
EEE World, Department of EEE, ADBU DIY Low Noise Power Supply With Power Supply Noise Removal How to reduce noise for a dc power supply circuit around the area of the pcb resonance frequency, vibrations are clearly audible. Power supply noise is a frequent consequence that designers and others involved in electronics production must anticipate and plan to reduce. Posted by doeeet media group. Find out how filtering techniques and components from analog devices and ti. Power Supply Noise Removal.
From www.aliexpress.com
Automobile Car Auto Stereo Power Supply Noise Filter Remove Noise Power Supply Noise Removal Power supply noise is a frequent consequence that designers and others involved in electronics production must anticipate and plan to reduce. How to reduce noise for a dc power supply circuit around the area of the pcb resonance frequency, vibrations are clearly audible. Posted by doeeet media group. This article will describe simple ways to prevent noise while. Find out. Power Supply Noise Removal.
From en.globtek.com
Power Supply Serves LowNoise Applications GlobTek Power Supply Noise Removal This article will describe simple ways to prevent noise while. How to reduce noise for a dc power supply circuit around the area of the pcb resonance frequency, vibrations are clearly audible. Where does audible noise come from, and how can it be reduced or eliminated? Power supply noise is a frequent consequence that designers and others involved in electronics. Power Supply Noise Removal.
From www.vk-amps.com
50A Single Stage DC Line Noise Filter Circuit — VKAMPS Power Supply Noise Removal Where does audible noise come from, and how can it be reduced or eliminated? Power supply noise is a frequent consequence that designers and others involved in electronics production must anticipate and plan to reduce. Posted by doeeet media group. This article will describe simple ways to prevent noise while. How to reduce noise for a dc power supply circuit. Power Supply Noise Removal.