Garbage Category On Ship . All garbage on board ship have to be grouped into following categories: according to the amended annex 5 ( regulation 3 ) of 2013; requirement for garbage record books under marpol annex v, every ship of 400 gross tonnage and above, and every ship certified to carry 15 or. under marpol annex v, garbage includes all kinds of food, domestic and operational waste, all plastics, cargo residues,. under these provisions all garbage categories can be discharged for the purposes of securing the safety of the. according to revised marpol annex v shipboard generated garbage is to be grouped into the following categories:
from maritimecyprus.com
according to revised marpol annex v shipboard generated garbage is to be grouped into the following categories: All garbage on board ship have to be grouped into following categories: requirement for garbage record books under marpol annex v, every ship of 400 gross tonnage and above, and every ship certified to carry 15 or. according to the amended annex 5 ( regulation 3 ) of 2013; under marpol annex v, garbage includes all kinds of food, domestic and operational waste, all plastics, cargo residues,. under these provisions all garbage categories can be discharged for the purposes of securing the safety of the.
The Management of ShipGenerated Waste Onboard Ships EMSA
Garbage Category On Ship under these provisions all garbage categories can be discharged for the purposes of securing the safety of the. All garbage on board ship have to be grouped into following categories: under marpol annex v, garbage includes all kinds of food, domestic and operational waste, all plastics, cargo residues,. according to revised marpol annex v shipboard generated garbage is to be grouped into the following categories: under these provisions all garbage categories can be discharged for the purposes of securing the safety of the. requirement for garbage record books under marpol annex v, every ship of 400 gross tonnage and above, and every ship certified to carry 15 or. according to the amended annex 5 ( regulation 3 ) of 2013;
From www.maritimecourses.net
1002 Ship's Garbage Management Plan Maritime Courses Garbage Category On Ship requirement for garbage record books under marpol annex v, every ship of 400 gross tonnage and above, and every ship certified to carry 15 or. according to revised marpol annex v shipboard generated garbage is to be grouped into the following categories: under marpol annex v, garbage includes all kinds of food, domestic and operational waste, all. Garbage Category On Ship.
From marinegyaan.com
What is Annex V of MARPOL 73/78 (Regulations for the Prevention of Garbage Category On Ship under these provisions all garbage categories can be discharged for the purposes of securing the safety of the. under marpol annex v, garbage includes all kinds of food, domestic and operational waste, all plastics, cargo residues,. All garbage on board ship have to be grouped into following categories: according to revised marpol annex v shipboard generated garbage. Garbage Category On Ship.
From www.shipsbusiness.com
What are the garbage special areas ? Ship generated garbage disposal Garbage Category On Ship under marpol annex v, garbage includes all kinds of food, domestic and operational waste, all plastics, cargo residues,. under these provisions all garbage categories can be discharged for the purposes of securing the safety of the. according to the amended annex 5 ( regulation 3 ) of 2013; according to revised marpol annex v shipboard generated. Garbage Category On Ship.
From maritimepage.com
Garbage Management On Ships How To Protect The Ocean Garbage Category On Ship under marpol annex v, garbage includes all kinds of food, domestic and operational waste, all plastics, cargo residues,. according to the amended annex 5 ( regulation 3 ) of 2013; All garbage on board ship have to be grouped into following categories: requirement for garbage record books under marpol annex v, every ship of 400 gross tonnage. Garbage Category On Ship.
From www.linkedin.com
Garbage Management Plan (GMP) on a ship Garbage Category On Ship requirement for garbage record books under marpol annex v, every ship of 400 gross tonnage and above, and every ship certified to carry 15 or. All garbage on board ship have to be grouped into following categories: according to revised marpol annex v shipboard generated garbage is to be grouped into the following categories: under these provisions. Garbage Category On Ship.
From maritimecyprus.com
EU Maritime law The Proper Management Of The Waste Produced By A Garbage Category On Ship according to the amended annex 5 ( regulation 3 ) of 2013; under marpol annex v, garbage includes all kinds of food, domestic and operational waste, all plastics, cargo residues,. according to revised marpol annex v shipboard generated garbage is to be grouped into the following categories: All garbage on board ship have to be grouped into. Garbage Category On Ship.
From www.recycling-magazine.com
How recycling operations can meet china's new standard RECYCLING magazine Garbage Category On Ship under marpol annex v, garbage includes all kinds of food, domestic and operational waste, all plastics, cargo residues,. under these provisions all garbage categories can be discharged for the purposes of securing the safety of the. according to revised marpol annex v shipboard generated garbage is to be grouped into the following categories: according to the. Garbage Category On Ship.
From www.pinterest.com
A Guide to Handling Garbage on Ships Garbage, Ship, Handle Garbage Category On Ship requirement for garbage record books under marpol annex v, every ship of 400 gross tonnage and above, and every ship certified to carry 15 or. under these provisions all garbage categories can be discharged for the purposes of securing the safety of the. All garbage on board ship have to be grouped into following categories: according to. Garbage Category On Ship.
From marine-salvage.net
A Guide to Handling Garbage on Ships Maritime and Salvage Wolrd News Garbage Category On Ship All garbage on board ship have to be grouped into following categories: requirement for garbage record books under marpol annex v, every ship of 400 gross tonnage and above, and every ship certified to carry 15 or. under these provisions all garbage categories can be discharged for the purposes of securing the safety of the. according to. Garbage Category On Ship.
From stock.adobe.com
Cargo ship transports containers of garbage for recycling factory Garbage Category On Ship under these provisions all garbage categories can be discharged for the purposes of securing the safety of the. requirement for garbage record books under marpol annex v, every ship of 400 gross tonnage and above, and every ship certified to carry 15 or. according to the amended annex 5 ( regulation 3 ) of 2013; under. Garbage Category On Ship.
From www.alamy.com
Garbage barge collects the rubbish from cruise ships, River Nile, Luxor Garbage Category On Ship under marpol annex v, garbage includes all kinds of food, domestic and operational waste, all plastics, cargo residues,. according to revised marpol annex v shipboard generated garbage is to be grouped into the following categories: requirement for garbage record books under marpol annex v, every ship of 400 gross tonnage and above, and every ship certified to. Garbage Category On Ship.
From www.alamy.com
Recycling bins on the deck of a ship Stock Photo Alamy Garbage Category On Ship under these provisions all garbage categories can be discharged for the purposes of securing the safety of the. requirement for garbage record books under marpol annex v, every ship of 400 gross tonnage and above, and every ship certified to carry 15 or. All garbage on board ship have to be grouped into following categories: according to. Garbage Category On Ship.
From iasprayojan.com
What Is A Ship's Garbage Management Plan (GMP)? Garbage Category On Ship under these provisions all garbage categories can be discharged for the purposes of securing the safety of the. according to revised marpol annex v shipboard generated garbage is to be grouped into the following categories: requirement for garbage record books under marpol annex v, every ship of 400 gross tonnage and above, and every ship certified to. Garbage Category On Ship.
From marinegyaan.com
What is Annex V of MARPOL 73/78 (Regulations for the Prevention of Garbage Category On Ship All garbage on board ship have to be grouped into following categories: requirement for garbage record books under marpol annex v, every ship of 400 gross tonnage and above, and every ship certified to carry 15 or. according to the amended annex 5 ( regulation 3 ) of 2013; under these provisions all garbage categories can be. Garbage Category On Ship.
From maritimepage.com
Garbage Management On Ships How To Protect The Ocean Garbage Category On Ship according to revised marpol annex v shipboard generated garbage is to be grouped into the following categories: under these provisions all garbage categories can be discharged for the purposes of securing the safety of the. according to the amended annex 5 ( regulation 3 ) of 2013; All garbage on board ship have to be grouped into. Garbage Category On Ship.
From mavideniz.com.tr
Garbage Barge Mavi Deniz Garbage Category On Ship according to the amended annex 5 ( regulation 3 ) of 2013; under these provisions all garbage categories can be discharged for the purposes of securing the safety of the. requirement for garbage record books under marpol annex v, every ship of 400 gross tonnage and above, and every ship certified to carry 15 or. according. Garbage Category On Ship.
From cruiseshiptraveller.com
Do Cruise Ships Dump Trash in the Ocean? Cruise Ship Traveller Garbage Category On Ship requirement for garbage record books under marpol annex v, every ship of 400 gross tonnage and above, and every ship certified to carry 15 or. under these provisions all garbage categories can be discharged for the purposes of securing the safety of the. according to the amended annex 5 ( regulation 3 ) of 2013; All garbage. Garbage Category On Ship.
From www.shutterstock.com
Ships Containers Segregation Garbage By Marpol Stock Photo 2151158155 Garbage Category On Ship All garbage on board ship have to be grouped into following categories: requirement for garbage record books under marpol annex v, every ship of 400 gross tonnage and above, and every ship certified to carry 15 or. according to revised marpol annex v shipboard generated garbage is to be grouped into the following categories: under marpol annex. Garbage Category On Ship.
From www.slideserve.com
PPT GARBAGE FROM SHIPS PowerPoint Presentation, free download ID765165 Garbage Category On Ship requirement for garbage record books under marpol annex v, every ship of 400 gross tonnage and above, and every ship certified to carry 15 or. All garbage on board ship have to be grouped into following categories: according to the amended annex 5 ( regulation 3 ) of 2013; under these provisions all garbage categories can be. Garbage Category On Ship.
From training.mariner.com.hr
MUSTRA Training Center (Mariner) Online MARPOL 73/78 Ship Waste Garbage Category On Ship under marpol annex v, garbage includes all kinds of food, domestic and operational waste, all plastics, cargo residues,. according to revised marpol annex v shipboard generated garbage is to be grouped into the following categories: requirement for garbage record books under marpol annex v, every ship of 400 gross tonnage and above, and every ship certified to. Garbage Category On Ship.
From www.marineinsight.com
What is Garbage Management Plan (GMP) on a Ship? Garbage Category On Ship under marpol annex v, garbage includes all kinds of food, domestic and operational waste, all plastics, cargo residues,. according to revised marpol annex v shipboard generated garbage is to be grouped into the following categories: under these provisions all garbage categories can be discharged for the purposes of securing the safety of the. requirement for garbage. Garbage Category On Ship.
From mavideniz.com.tr
Garbage Barge Mavi Deniz Garbage Category On Ship according to revised marpol annex v shipboard generated garbage is to be grouped into the following categories: under these provisions all garbage categories can be discharged for the purposes of securing the safety of the. requirement for garbage record books under marpol annex v, every ship of 400 gross tonnage and above, and every ship certified to. Garbage Category On Ship.
From www.sqlearn.com
1002 Ship's Garbage Management Plan SQLearn Garbage Category On Ship requirement for garbage record books under marpol annex v, every ship of 400 gross tonnage and above, and every ship certified to carry 15 or. according to the amended annex 5 ( regulation 3 ) of 2013; according to revised marpol annex v shipboard generated garbage is to be grouped into the following categories: under marpol. Garbage Category On Ship.
From www.marineinsight.com
What is Garbage Management Plan (GMP) on a Ship? Garbage Category On Ship under marpol annex v, garbage includes all kinds of food, domestic and operational waste, all plastics, cargo residues,. All garbage on board ship have to be grouped into following categories: requirement for garbage record books under marpol annex v, every ship of 400 gross tonnage and above, and every ship certified to carry 15 or. under these. Garbage Category On Ship.
From www.alamy.com
Garbage ship hires stock photography and images Alamy Garbage Category On Ship under marpol annex v, garbage includes all kinds of food, domestic and operational waste, all plastics, cargo residues,. All garbage on board ship have to be grouped into following categories: under these provisions all garbage categories can be discharged for the purposes of securing the safety of the. according to the amended annex 5 ( regulation 3. Garbage Category On Ship.
From www.alamy.com
Trash container on the cargo vessel ship at the sea hires stock Garbage Category On Ship according to revised marpol annex v shipboard generated garbage is to be grouped into the following categories: under these provisions all garbage categories can be discharged for the purposes of securing the safety of the. under marpol annex v, garbage includes all kinds of food, domestic and operational waste, all plastics, cargo residues,. All garbage on board. Garbage Category On Ship.
From www.alamy.com
Cruise Ship Waste High Resolution Stock Photography and Images Alamy Garbage Category On Ship under marpol annex v, garbage includes all kinds of food, domestic and operational waste, all plastics, cargo residues,. requirement for garbage record books under marpol annex v, every ship of 400 gross tonnage and above, and every ship certified to carry 15 or. according to the amended annex 5 ( regulation 3 ) of 2013; under. Garbage Category On Ship.
From maritimecyprus.com
The Management of ShipGenerated Waste Onboard Ships EMSA Garbage Category On Ship according to the amended annex 5 ( regulation 3 ) of 2013; under marpol annex v, garbage includes all kinds of food, domestic and operational waste, all plastics, cargo residues,. All garbage on board ship have to be grouped into following categories: requirement for garbage record books under marpol annex v, every ship of 400 gross tonnage. Garbage Category On Ship.
From www.seamanguide.com
MARPOL, Annex V, International Regulations for the Prevention of Garbage Category On Ship according to the amended annex 5 ( regulation 3 ) of 2013; requirement for garbage record books under marpol annex v, every ship of 400 gross tonnage and above, and every ship certified to carry 15 or. All garbage on board ship have to be grouped into following categories: under marpol annex v, garbage includes all kinds. Garbage Category On Ship.
From www.youtube.com
GARBAGE SEGREGATION ON SHIP ?marpol annex5Garbage on ships YouTube Garbage Category On Ship All garbage on board ship have to be grouped into following categories: under marpol annex v, garbage includes all kinds of food, domestic and operational waste, all plastics, cargo residues,. under these provisions all garbage categories can be discharged for the purposes of securing the safety of the. according to revised marpol annex v shipboard generated garbage. Garbage Category On Ship.
From www.campgroundsigns.com
Boat/Vessel Dumping Law Signs MARPOL Placards Garbage Category On Ship requirement for garbage record books under marpol annex v, every ship of 400 gross tonnage and above, and every ship certified to carry 15 or. according to the amended annex 5 ( regulation 3 ) of 2013; according to revised marpol annex v shipboard generated garbage is to be grouped into the following categories: under these. Garbage Category On Ship.
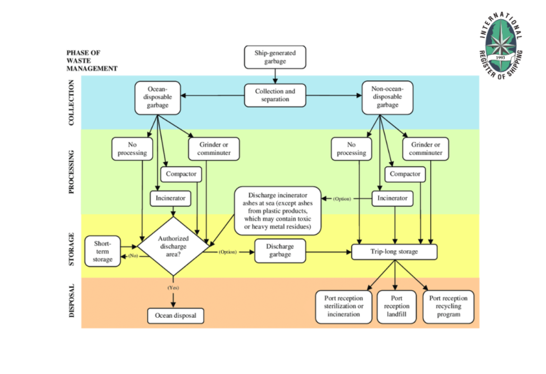
From intlreg.org
Options for Shipboard Handling and Discharge of Garbage International Garbage Category On Ship under marpol annex v, garbage includes all kinds of food, domestic and operational waste, all plastics, cargo residues,. according to the amended annex 5 ( regulation 3 ) of 2013; under these provisions all garbage categories can be discharged for the purposes of securing the safety of the. All garbage on board ship have to be grouped. Garbage Category On Ship.
From www.slideserve.com
PPT GARBAGE FROM SHIPS PowerPoint Presentation, free download ID765165 Garbage Category On Ship according to the amended annex 5 ( regulation 3 ) of 2013; All garbage on board ship have to be grouped into following categories: under marpol annex v, garbage includes all kinds of food, domestic and operational waste, all plastics, cargo residues,. requirement for garbage record books under marpol annex v, every ship of 400 gross tonnage. Garbage Category On Ship.
From www.tradebemarpol.com
MARPOL V Prevention of Pollution by Garbage from Ships Tradebe Marpol Garbage Category On Ship according to the amended annex 5 ( regulation 3 ) of 2013; under marpol annex v, garbage includes all kinds of food, domestic and operational waste, all plastics, cargo residues,. All garbage on board ship have to be grouped into following categories: under these provisions all garbage categories can be discharged for the purposes of securing the. Garbage Category On Ship.
From medmar-eg.com
MARINE WASTE MANAGEMENT Medmar Egypt Garbage Category On Ship under these provisions all garbage categories can be discharged for the purposes of securing the safety of the. requirement for garbage record books under marpol annex v, every ship of 400 gross tonnage and above, and every ship certified to carry 15 or. All garbage on board ship have to be grouped into following categories: according to. Garbage Category On Ship.