Haemoptysis Differential Diagnosis Gpnotebook . General principles of hemoptysis management. there are several sources of bleeding within the lung and endobronchial tree that can be responsible for. Last reviewed 1 jan 2018. You can view 4 more pages before signing in. differential diagnosis the differential diagnosis of hemoptysis is broad (table 11), and the relative frequency of possible. Haemoptysis is usually frothy, alkaline and bright red.
from www.osmosis.org
You can view 4 more pages before signing in. Last reviewed 1 jan 2018. General principles of hemoptysis management. there are several sources of bleeding within the lung and endobronchial tree that can be responsible for. differential diagnosis the differential diagnosis of hemoptysis is broad (table 11), and the relative frequency of possible. Haemoptysis is usually frothy, alkaline and bright red.
Hemoptysis What Is It, Causes, Diagnosis, Treatment, and More Osmosis
Haemoptysis Differential Diagnosis Gpnotebook You can view 4 more pages before signing in. General principles of hemoptysis management. differential diagnosis the differential diagnosis of hemoptysis is broad (table 11), and the relative frequency of possible. Last reviewed 1 jan 2018. there are several sources of bleeding within the lung and endobronchial tree that can be responsible for. You can view 4 more pages before signing in. Haemoptysis is usually frothy, alkaline and bright red.
From www.researchgate.net
Flowchart of diagnosis and treatment of haemoptysis (modified from Haemoptysis Differential Diagnosis Gpnotebook there are several sources of bleeding within the lung and endobronchial tree that can be responsible for. differential diagnosis the differential diagnosis of hemoptysis is broad (table 11), and the relative frequency of possible. Haemoptysis is usually frothy, alkaline and bright red. Last reviewed 1 jan 2018. General principles of hemoptysis management. You can view 4 more pages. Haemoptysis Differential Diagnosis Gpnotebook.
From openres.ersjournals.com
Aetiology, diagnosis and treatment of moderatetosevere haemoptysis in Haemoptysis Differential Diagnosis Gpnotebook General principles of hemoptysis management. Haemoptysis is usually frothy, alkaline and bright red. differential diagnosis the differential diagnosis of hemoptysis is broad (table 11), and the relative frequency of possible. there are several sources of bleeding within the lung and endobronchial tree that can be responsible for. Last reviewed 1 jan 2018. You can view 4 more pages. Haemoptysis Differential Diagnosis Gpnotebook.
From openres.ersjournals.com
Aetiology, diagnosis and treatment of moderatetosevere haemoptysis in Haemoptysis Differential Diagnosis Gpnotebook Last reviewed 1 jan 2018. there are several sources of bleeding within the lung and endobronchial tree that can be responsible for. General principles of hemoptysis management. Haemoptysis is usually frothy, alkaline and bright red. You can view 4 more pages before signing in. differential diagnosis the differential diagnosis of hemoptysis is broad (table 11), and the relative. Haemoptysis Differential Diagnosis Gpnotebook.
From www.mdpi.com
JCM Free FullText Haemoptysis in Pulmonary Arterial Hypertension Haemoptysis Differential Diagnosis Gpnotebook there are several sources of bleeding within the lung and endobronchial tree that can be responsible for. You can view 4 more pages before signing in. Haemoptysis is usually frothy, alkaline and bright red. General principles of hemoptysis management. differential diagnosis the differential diagnosis of hemoptysis is broad (table 11), and the relative frequency of possible. Last reviewed. Haemoptysis Differential Diagnosis Gpnotebook.
From doctorlib.info
Hemoptysis Differential Diagnosis in Primary Care, 4th Edition Haemoptysis Differential Diagnosis Gpnotebook Haemoptysis is usually frothy, alkaline and bright red. Last reviewed 1 jan 2018. differential diagnosis the differential diagnosis of hemoptysis is broad (table 11), and the relative frequency of possible. You can view 4 more pages before signing in. General principles of hemoptysis management. there are several sources of bleeding within the lung and endobronchial tree that can. Haemoptysis Differential Diagnosis Gpnotebook.
From www.researchgate.net
(PDF) An integrated approach to diagnosis and management of severe Haemoptysis Differential Diagnosis Gpnotebook there are several sources of bleeding within the lung and endobronchial tree that can be responsible for. Haemoptysis is usually frothy, alkaline and bright red. General principles of hemoptysis management. differential diagnosis the differential diagnosis of hemoptysis is broad (table 11), and the relative frequency of possible. Last reviewed 1 jan 2018. You can view 4 more pages. Haemoptysis Differential Diagnosis Gpnotebook.
From aneskey.com
HEMOPTYSIS Anesthesia Key Haemoptysis Differential Diagnosis Gpnotebook Last reviewed 1 jan 2018. differential diagnosis the differential diagnosis of hemoptysis is broad (table 11), and the relative frequency of possible. General principles of hemoptysis management. Haemoptysis is usually frothy, alkaline and bright red. there are several sources of bleeding within the lung and endobronchial tree that can be responsible for. You can view 4 more pages. Haemoptysis Differential Diagnosis Gpnotebook.
From www.smj.org.sg
A simplified approach to haemoptysis SMJ Haemoptysis Differential Diagnosis Gpnotebook differential diagnosis the differential diagnosis of hemoptysis is broad (table 11), and the relative frequency of possible. General principles of hemoptysis management. there are several sources of bleeding within the lung and endobronchial tree that can be responsible for. Last reviewed 1 jan 2018. Haemoptysis is usually frothy, alkaline and bright red. You can view 4 more pages. Haemoptysis Differential Diagnosis Gpnotebook.
From www.aafp.org
Hemoptysis Evaluation and Management AAFP Haemoptysis Differential Diagnosis Gpnotebook differential diagnosis the differential diagnosis of hemoptysis is broad (table 11), and the relative frequency of possible. Haemoptysis is usually frothy, alkaline and bright red. You can view 4 more pages before signing in. Last reviewed 1 jan 2018. there are several sources of bleeding within the lung and endobronchial tree that can be responsible for. General principles. Haemoptysis Differential Diagnosis Gpnotebook.
From www.semanticscholar.org
[PDF] Hemoptysis diagnosis and management. Semantic Scholar Haemoptysis Differential Diagnosis Gpnotebook Last reviewed 1 jan 2018. there are several sources of bleeding within the lung and endobronchial tree that can be responsible for. General principles of hemoptysis management. Haemoptysis is usually frothy, alkaline and bright red. You can view 4 more pages before signing in. differential diagnosis the differential diagnosis of hemoptysis is broad (table 11), and the relative. Haemoptysis Differential Diagnosis Gpnotebook.
From www.emergencymedicinekenya.org
Haemoptysis Emergency Medicine Kenya Foundation Haemoptysis Differential Diagnosis Gpnotebook Haemoptysis is usually frothy, alkaline and bright red. differential diagnosis the differential diagnosis of hemoptysis is broad (table 11), and the relative frequency of possible. You can view 4 more pages before signing in. Last reviewed 1 jan 2018. General principles of hemoptysis management. there are several sources of bleeding within the lung and endobronchial tree that can. Haemoptysis Differential Diagnosis Gpnotebook.
From www.mdpi.com
JCM Free FullText Haemoptysis in Pulmonary Arterial Hypertension Haemoptysis Differential Diagnosis Gpnotebook differential diagnosis the differential diagnosis of hemoptysis is broad (table 11), and the relative frequency of possible. there are several sources of bleeding within the lung and endobronchial tree that can be responsible for. You can view 4 more pages before signing in. Haemoptysis is usually frothy, alkaline and bright red. Last reviewed 1 jan 2018. General principles. Haemoptysis Differential Diagnosis Gpnotebook.
From www.osmosis.org
Hemoptysis What Is It, Causes, Diagnosis, Treatment, and More Osmosis Haemoptysis Differential Diagnosis Gpnotebook You can view 4 more pages before signing in. differential diagnosis the differential diagnosis of hemoptysis is broad (table 11), and the relative frequency of possible. Haemoptysis is usually frothy, alkaline and bright red. General principles of hemoptysis management. Last reviewed 1 jan 2018. there are several sources of bleeding within the lung and endobronchial tree that can. Haemoptysis Differential Diagnosis Gpnotebook.
From edicionesedra.com
Practical Guide to Laboratory Test Interpretation and Differential Haemoptysis Differential Diagnosis Gpnotebook General principles of hemoptysis management. Haemoptysis is usually frothy, alkaline and bright red. there are several sources of bleeding within the lung and endobronchial tree that can be responsible for. differential diagnosis the differential diagnosis of hemoptysis is broad (table 11), and the relative frequency of possible. You can view 4 more pages before signing in. Last reviewed. Haemoptysis Differential Diagnosis Gpnotebook.
From www.studocu.com
Haemoptysis Overview Haemoptysis Clinical Approach Most Common Haemoptysis Differential Diagnosis Gpnotebook Haemoptysis is usually frothy, alkaline and bright red. General principles of hemoptysis management. Last reviewed 1 jan 2018. differential diagnosis the differential diagnosis of hemoptysis is broad (table 11), and the relative frequency of possible. there are several sources of bleeding within the lung and endobronchial tree that can be responsible for. You can view 4 more pages. Haemoptysis Differential Diagnosis Gpnotebook.
From oxfordmedicaleducation.com
Differential diagnosis for haemoptysis Oxford Medical Education Haemoptysis Differential Diagnosis Gpnotebook Last reviewed 1 jan 2018. there are several sources of bleeding within the lung and endobronchial tree that can be responsible for. You can view 4 more pages before signing in. General principles of hemoptysis management. Haemoptysis is usually frothy, alkaline and bright red. differential diagnosis the differential diagnosis of hemoptysis is broad (table 11), and the relative. Haemoptysis Differential Diagnosis Gpnotebook.
From ar.inspiredpencil.com
Hemoptysis Pathophysiology Haemoptysis Differential Diagnosis Gpnotebook General principles of hemoptysis management. there are several sources of bleeding within the lung and endobronchial tree that can be responsible for. You can view 4 more pages before signing in. Last reviewed 1 jan 2018. differential diagnosis the differential diagnosis of hemoptysis is broad (table 11), and the relative frequency of possible. Haemoptysis is usually frothy, alkaline. Haemoptysis Differential Diagnosis Gpnotebook.
From www.aafp.org
Hemoptysis Evaluation and Management AAFP Haemoptysis Differential Diagnosis Gpnotebook You can view 4 more pages before signing in. differential diagnosis the differential diagnosis of hemoptysis is broad (table 11), and the relative frequency of possible. Last reviewed 1 jan 2018. General principles of hemoptysis management. there are several sources of bleeding within the lung and endobronchial tree that can be responsible for. Haemoptysis is usually frothy, alkaline. Haemoptysis Differential Diagnosis Gpnotebook.
From www.researchgate.net
differentiating features of Hemoptysis and Hematemesis Hemoptysis Haemoptysis Differential Diagnosis Gpnotebook Last reviewed 1 jan 2018. General principles of hemoptysis management. there are several sources of bleeding within the lung and endobronchial tree that can be responsible for. Haemoptysis is usually frothy, alkaline and bright red. differential diagnosis the differential diagnosis of hemoptysis is broad (table 11), and the relative frequency of possible. You can view 4 more pages. Haemoptysis Differential Diagnosis Gpnotebook.
From www.studocu.com
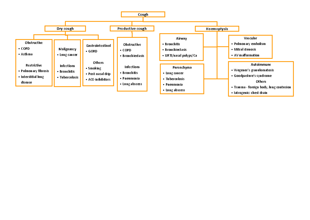
Cough Differential Diagnosis Cough Productive cough Dry cough Haemoptysis Differential Diagnosis Gpnotebook Haemoptysis is usually frothy, alkaline and bright red. differential diagnosis the differential diagnosis of hemoptysis is broad (table 11), and the relative frequency of possible. there are several sources of bleeding within the lung and endobronchial tree that can be responsible for. You can view 4 more pages before signing in. Last reviewed 1 jan 2018. General principles. Haemoptysis Differential Diagnosis Gpnotebook.
From www.slideserve.com
PPT Haemoptysis PowerPoint Presentation, free download ID887579 Haemoptysis Differential Diagnosis Gpnotebook Last reviewed 1 jan 2018. differential diagnosis the differential diagnosis of hemoptysis is broad (table 11), and the relative frequency of possible. General principles of hemoptysis management. there are several sources of bleeding within the lung and endobronchial tree that can be responsible for. Haemoptysis is usually frothy, alkaline and bright red. You can view 4 more pages. Haemoptysis Differential Diagnosis Gpnotebook.
From www.aafp.org
Hemoptysis Evaluation and Management AAFP Haemoptysis Differential Diagnosis Gpnotebook differential diagnosis the differential diagnosis of hemoptysis is broad (table 11), and the relative frequency of possible. You can view 4 more pages before signing in. General principles of hemoptysis management. there are several sources of bleeding within the lung and endobronchial tree that can be responsible for. Last reviewed 1 jan 2018. Haemoptysis is usually frothy, alkaline. Haemoptysis Differential Diagnosis Gpnotebook.
From differentialdiagnosisponilka.blogspot.com
Differential Diagnosis Hemoptysis Differential Diagnosis Haemoptysis Differential Diagnosis Gpnotebook differential diagnosis the differential diagnosis of hemoptysis is broad (table 11), and the relative frequency of possible. Haemoptysis is usually frothy, alkaline and bright red. You can view 4 more pages before signing in. there are several sources of bleeding within the lung and endobronchial tree that can be responsible for. General principles of hemoptysis management. Last reviewed. Haemoptysis Differential Diagnosis Gpnotebook.
From www.researchgate.net
(PDF) Haemoptysis Diagnosis and Treatment Haemoptysis Differential Diagnosis Gpnotebook differential diagnosis the differential diagnosis of hemoptysis is broad (table 11), and the relative frequency of possible. General principles of hemoptysis management. there are several sources of bleeding within the lung and endobronchial tree that can be responsible for. Last reviewed 1 jan 2018. You can view 4 more pages before signing in. Haemoptysis is usually frothy, alkaline. Haemoptysis Differential Diagnosis Gpnotebook.
From www.mdpi.com
JCM Free FullText Haemoptysis in Pulmonary Arterial Hypertension Haemoptysis Differential Diagnosis Gpnotebook Last reviewed 1 jan 2018. Haemoptysis is usually frothy, alkaline and bright red. General principles of hemoptysis management. differential diagnosis the differential diagnosis of hemoptysis is broad (table 11), and the relative frequency of possible. You can view 4 more pages before signing in. there are several sources of bleeding within the lung and endobronchial tree that can. Haemoptysis Differential Diagnosis Gpnotebook.
From www.studocu.com
Hemoptysis Differential Diagnosis Hemoptysis differential diagnosis Haemoptysis Differential Diagnosis Gpnotebook You can view 4 more pages before signing in. differential diagnosis the differential diagnosis of hemoptysis is broad (table 11), and the relative frequency of possible. Haemoptysis is usually frothy, alkaline and bright red. Last reviewed 1 jan 2018. General principles of hemoptysis management. there are several sources of bleeding within the lung and endobronchial tree that can. Haemoptysis Differential Diagnosis Gpnotebook.
From www.semanticscholar.org
Table 1 from Hemoptysis diagnosis and management. Semantic Scholar Haemoptysis Differential Diagnosis Gpnotebook there are several sources of bleeding within the lung and endobronchial tree that can be responsible for. You can view 4 more pages before signing in. Haemoptysis is usually frothy, alkaline and bright red. differential diagnosis the differential diagnosis of hemoptysis is broad (table 11), and the relative frequency of possible. General principles of hemoptysis management. Last reviewed. Haemoptysis Differential Diagnosis Gpnotebook.
From thoracickey.com
Hemoptysis Thoracic Key Haemoptysis Differential Diagnosis Gpnotebook there are several sources of bleeding within the lung and endobronchial tree that can be responsible for. Haemoptysis is usually frothy, alkaline and bright red. Last reviewed 1 jan 2018. General principles of hemoptysis management. differential diagnosis the differential diagnosis of hemoptysis is broad (table 11), and the relative frequency of possible. You can view 4 more pages. Haemoptysis Differential Diagnosis Gpnotebook.
From ar.inspiredpencil.com
Hemoptysis Pathophysiology Haemoptysis Differential Diagnosis Gpnotebook there are several sources of bleeding within the lung and endobronchial tree that can be responsible for. General principles of hemoptysis management. Last reviewed 1 jan 2018. Haemoptysis is usually frothy, alkaline and bright red. differential diagnosis the differential diagnosis of hemoptysis is broad (table 11), and the relative frequency of possible. You can view 4 more pages. Haemoptysis Differential Diagnosis Gpnotebook.
From www.youtube.com
Hemoptysis ( Types and Differential Diagnosis ) YouTube Haemoptysis Differential Diagnosis Gpnotebook Last reviewed 1 jan 2018. You can view 4 more pages before signing in. there are several sources of bleeding within the lung and endobronchial tree that can be responsible for. differential diagnosis the differential diagnosis of hemoptysis is broad (table 11), and the relative frequency of possible. General principles of hemoptysis management. Haemoptysis is usually frothy, alkaline. Haemoptysis Differential Diagnosis Gpnotebook.
From manualofmedicine.com
Cough and Hemoptysis Differential Diagnosis, Examination and Haemoptysis Differential Diagnosis Gpnotebook differential diagnosis the differential diagnosis of hemoptysis is broad (table 11), and the relative frequency of possible. Haemoptysis is usually frothy, alkaline and bright red. there are several sources of bleeding within the lung and endobronchial tree that can be responsible for. General principles of hemoptysis management. Last reviewed 1 jan 2018. You can view 4 more pages. Haemoptysis Differential Diagnosis Gpnotebook.
From www.researchgate.net
(PDF) Hemoptysis Diagnosis and management Haemoptysis Differential Diagnosis Gpnotebook there are several sources of bleeding within the lung and endobronchial tree that can be responsible for. You can view 4 more pages before signing in. Haemoptysis is usually frothy, alkaline and bright red. Last reviewed 1 jan 2018. differential diagnosis the differential diagnosis of hemoptysis is broad (table 11), and the relative frequency of possible. General principles. Haemoptysis Differential Diagnosis Gpnotebook.
From www.semanticscholar.org
Table II from A simplified approach to haemoptysis. Semantic Scholar Haemoptysis Differential Diagnosis Gpnotebook differential diagnosis the differential diagnosis of hemoptysis is broad (table 11), and the relative frequency of possible. General principles of hemoptysis management. You can view 4 more pages before signing in. there are several sources of bleeding within the lung and endobronchial tree that can be responsible for. Haemoptysis is usually frothy, alkaline and bright red. Last reviewed. Haemoptysis Differential Diagnosis Gpnotebook.
From ar.inspiredpencil.com
Hemoptysis Pathophysiology Haemoptysis Differential Diagnosis Gpnotebook General principles of hemoptysis management. there are several sources of bleeding within the lung and endobronchial tree that can be responsible for. differential diagnosis the differential diagnosis of hemoptysis is broad (table 11), and the relative frequency of possible. Last reviewed 1 jan 2018. You can view 4 more pages before signing in. Haemoptysis is usually frothy, alkaline. Haemoptysis Differential Diagnosis Gpnotebook.
From openres.ersjournals.com
Aetiology, diagnosis and treatment of moderatetosevere haemoptysis in Haemoptysis Differential Diagnosis Gpnotebook Haemoptysis is usually frothy, alkaline and bright red. Last reviewed 1 jan 2018. You can view 4 more pages before signing in. differential diagnosis the differential diagnosis of hemoptysis is broad (table 11), and the relative frequency of possible. General principles of hemoptysis management. there are several sources of bleeding within the lung and endobronchial tree that can. Haemoptysis Differential Diagnosis Gpnotebook.