How To Get Rid Of Grid In Blender . About hiding the grid.if you'd like to help support my channel, please consider making a. Similarly to show/hide the primary x, y and. This is a short video tutorial of grid settings in blender 2.8 and how to remove or turn off grid. One hack you can do is change the 3d view grid color to match the background color, by copy/pasting the colors in ⎈ ctrl⎇ altu> user preferences > themes: To show or hide the grid itself (toggle visibility), select or deselect the grid checkbox (this disables/hides the scale and subdivision options). Asked 3 years, 7 months ago. How to disable / remove grid floor view in blender 2.8. However, the grid is still displayed! Learn here how to hide the grid in blenderif you like this short video check out my other tutorials: Modified 3 years, 7 months ago. Another much awaited video, this time. How do you show and hide the grid? I have tried to turn off the grid in the overlay options, but when i went to check it off, it was already unchecked. The only way i know of to turn it off.
from www.youtube.com
However, the grid is still displayed! About hiding the grid.if you'd like to help support my channel, please consider making a. The only way i know of to turn it off. How to disable / remove grid floor view in blender 2.8. Modified 3 years, 7 months ago. To show or hide the grid itself (toggle visibility), select or deselect the grid checkbox (this disables/hides the scale and subdivision options). Another much awaited video, this time. Similarly to show/hide the primary x, y and. One hack you can do is change the 3d view grid color to match the background color, by copy/pasting the colors in ⎈ ctrl⎇ altu> user preferences > themes: Asked 3 years, 7 months ago.
How to ADD Grid in Blender. Grid Fill In Blender 2.93. YouTube
How To Get Rid Of Grid In Blender Another much awaited video, this time. However, the grid is still displayed! Modified 3 years, 7 months ago. Similarly to show/hide the primary x, y and. I have tried to turn off the grid in the overlay options, but when i went to check it off, it was already unchecked. Asked 3 years, 7 months ago. Learn here how to hide the grid in blenderif you like this short video check out my other tutorials: How do you show and hide the grid? Another much awaited video, this time. One hack you can do is change the 3d view grid color to match the background color, by copy/pasting the colors in ⎈ ctrl⎇ altu> user preferences > themes: The only way i know of to turn it off. This is a short video tutorial of grid settings in blender 2.8 and how to remove or turn off grid. About hiding the grid.if you'd like to help support my channel, please consider making a. To show or hide the grid itself (toggle visibility), select or deselect the grid checkbox (this disables/hides the scale and subdivision options). How to disable / remove grid floor view in blender 2.8.
From www.youtube.com
Blender Grid Snapping Tips YouTube How To Get Rid Of Grid In Blender Modified 3 years, 7 months ago. To show or hide the grid itself (toggle visibility), select or deselect the grid checkbox (this disables/hides the scale and subdivision options). The only way i know of to turn it off. One hack you can do is change the 3d view grid color to match the background color, by copy/pasting the colors in. How To Get Rid Of Grid In Blender.
From www.youtube.com
Grid settings in Blender YouTube How To Get Rid Of Grid In Blender This is a short video tutorial of grid settings in blender 2.8 and how to remove or turn off grid. One hack you can do is change the 3d view grid color to match the background color, by copy/pasting the colors in ⎈ ctrl⎇ altu> user preferences > themes: I have tried to turn off the grid in the overlay. How To Get Rid Of Grid In Blender.
From blenderartists.org
How do I turn off the grid in orthographic mode? Basics & Interface How To Get Rid Of Grid In Blender Another much awaited video, this time. To show or hide the grid itself (toggle visibility), select or deselect the grid checkbox (this disables/hides the scale and subdivision options). How to disable / remove grid floor view in blender 2.8. How do you show and hide the grid? Asked 3 years, 7 months ago. This is a short video tutorial of. How To Get Rid Of Grid In Blender.
From www.youtube.com
Make a cool grid in blender YouTube How To Get Rid Of Grid In Blender How do you show and hide the grid? Learn here how to hide the grid in blenderif you like this short video check out my other tutorials: I have tried to turn off the grid in the overlay options, but when i went to check it off, it was already unchecked. About hiding the grid.if you'd like to help support. How To Get Rid Of Grid In Blender.
From www.youtube.com
Blender Tutorial How to Hide The Grid in Blender YouTube How To Get Rid Of Grid In Blender How to disable / remove grid floor view in blender 2.8. One hack you can do is change the 3d view grid color to match the background color, by copy/pasting the colors in ⎈ ctrl⎇ altu> user preferences > themes: I have tried to turn off the grid in the overlay options, but when i went to check it off,. How To Get Rid Of Grid In Blender.
From www.youtube.com
How to ADD Grid in Blender. Grid Fill In Blender 2.93. YouTube How To Get Rid Of Grid In Blender This is a short video tutorial of grid settings in blender 2.8 and how to remove or turn off grid. About hiding the grid.if you'd like to help support my channel, please consider making a. Asked 3 years, 7 months ago. However, the grid is still displayed! I have tried to turn off the grid in the overlay options, but. How To Get Rid Of Grid In Blender.
From community.adobe.com
Solved how to get rid of grid Adobe Community 14140351 How To Get Rid Of Grid In Blender Similarly to show/hide the primary x, y and. I have tried to turn off the grid in the overlay options, but when i went to check it off, it was already unchecked. This is a short video tutorial of grid settings in blender 2.8 and how to remove or turn off grid. The only way i know of to turn. How To Get Rid Of Grid In Blender.
From www.youtube.com
Blender Tutorial How to Change Background and Grid Color on Blender 2 How To Get Rid Of Grid In Blender How do you show and hide the grid? I have tried to turn off the grid in the overlay options, but when i went to check it off, it was already unchecked. One hack you can do is change the 3d view grid color to match the background color, by copy/pasting the colors in ⎈ ctrl⎇ altu> user preferences >. How To Get Rid Of Grid In Blender.
From www.smb-sarl.com
congélateur Féconder Apprenant blender hide grid Éclaboussure pourtant jet How To Get Rid Of Grid In Blender Asked 3 years, 7 months ago. To show or hide the grid itself (toggle visibility), select or deselect the grid checkbox (this disables/hides the scale and subdivision options). Modified 3 years, 7 months ago. Similarly to show/hide the primary x, y and. The only way i know of to turn it off. How do you show and hide the grid?. How To Get Rid Of Grid In Blender.
From community.esri.com
Solved How to edit the value of interval of grid in ArcGI... Esri How To Get Rid Of Grid In Blender About hiding the grid.if you'd like to help support my channel, please consider making a. Similarly to show/hide the primary x, y and. How do you show and hide the grid? The only way i know of to turn it off. I have tried to turn off the grid in the overlay options, but when i went to check it. How To Get Rid Of Grid In Blender.
From www.pinterest.es
Blender 2.76 Absolute grid snapping Blender tutorial, How to use How To Get Rid Of Grid In Blender Modified 3 years, 7 months ago. The only way i know of to turn it off. About hiding the grid.if you'd like to help support my channel, please consider making a. Another much awaited video, this time. However, the grid is still displayed! This is a short video tutorial of grid settings in blender 2.8 and how to remove or. How To Get Rid Of Grid In Blender.
From www.websitebuilderinsider.com
How Do I Show Gridlines in Canva? How To Get Rid Of Grid In Blender The only way i know of to turn it off. How do you show and hide the grid? This is a short video tutorial of grid settings in blender 2.8 and how to remove or turn off grid. However, the grid is still displayed! One hack you can do is change the 3d view grid color to match the background. How To Get Rid Of Grid In Blender.
From studypolygon.com
How to Hide The Grid / ALL Overlays in Blender 2.91 Eevee How To Get Rid Of Grid In Blender Another much awaited video, this time. How do you show and hide the grid? However, the grid is still displayed! This is a short video tutorial of grid settings in blender 2.8 and how to remove or turn off grid. How to disable / remove grid floor view in blender 2.8. Asked 3 years, 7 months ago. Learn here how. How To Get Rid Of Grid In Blender.
From www.reddit.com
What causes this grey thing that goes over grid and objects and how to How To Get Rid Of Grid In Blender This is a short video tutorial of grid settings in blender 2.8 and how to remove or turn off grid. How to disable / remove grid floor view in blender 2.8. Another much awaited video, this time. About hiding the grid.if you'd like to help support my channel, please consider making a. The only way i know of to turn. How To Get Rid Of Grid In Blender.
From www.blendernation.com
Creating a Procedural Grid Texture in Blender BlenderNation How To Get Rid Of Grid In Blender How to disable / remove grid floor view in blender 2.8. Modified 3 years, 7 months ago. How do you show and hide the grid? To show or hide the grid itself (toggle visibility), select or deselect the grid checkbox (this disables/hides the scale and subdivision options). Learn here how to hide the grid in blenderif you like this short. How To Get Rid Of Grid In Blender.
From pholder.com
177 best Grid View images on Pholder Drupal, Blender and Ux How To Get Rid Of Grid In Blender How do you show and hide the grid? However, the grid is still displayed! I have tried to turn off the grid in the overlay options, but when i went to check it off, it was already unchecked. How to disable / remove grid floor view in blender 2.8. The only way i know of to turn it off. Modified. How To Get Rid Of Grid In Blender.
From www.youtube.com
How to make simple grid in blender 2.8 tutorial YouTube How To Get Rid Of Grid In Blender About hiding the grid.if you'd like to help support my channel, please consider making a. How do you show and hide the grid? The only way i know of to turn it off. Another much awaited video, this time. Learn here how to hide the grid in blenderif you like this short video check out my other tutorials: I have. How To Get Rid Of Grid In Blender.
From www.youtube.com
Grid settings Blender 2.49 YouTube How To Get Rid Of Grid In Blender How to disable / remove grid floor view in blender 2.8. About hiding the grid.if you'd like to help support my channel, please consider making a. How do you show and hide the grid? This is a short video tutorial of grid settings in blender 2.8 and how to remove or turn off grid. Another much awaited video, this time.. How To Get Rid Of Grid In Blender.
From www.reddit.com
Blender UV Grid and Color Grid r/blender How To Get Rid Of Grid In Blender However, the grid is still displayed! Learn here how to hide the grid in blenderif you like this short video check out my other tutorials: One hack you can do is change the 3d view grid color to match the background color, by copy/pasting the colors in ⎈ ctrl⎇ altu> user preferences > themes: Similarly to show/hide the primary x,. How To Get Rid Of Grid In Blender.
From www.smb-sarl.com
congélateur Féconder Apprenant blender hide grid Éclaboussure pourtant jet How To Get Rid Of Grid In Blender Another much awaited video, this time. About hiding the grid.if you'd like to help support my channel, please consider making a. Learn here how to hide the grid in blenderif you like this short video check out my other tutorials: The only way i know of to turn it off. I have tried to turn off the grid in the. How To Get Rid Of Grid In Blender.
From www.youtube.com
how to make grid in blender YouTube How To Get Rid Of Grid In Blender Learn here how to hide the grid in blenderif you like this short video check out my other tutorials: Similarly to show/hide the primary x, y and. How do you show and hide the grid? The only way i know of to turn it off. How to disable / remove grid floor view in blender 2.8. To show or hide. How To Get Rid Of Grid In Blender.
From studypolygon.com
blender 2.8 grid disappearing how to bring it back How To Get Rid Of Grid In Blender This is a short video tutorial of grid settings in blender 2.8 and how to remove or turn off grid. However, the grid is still displayed! The only way i know of to turn it off. Similarly to show/hide the primary x, y and. Modified 3 years, 7 months ago. How do you show and hide the grid? Another much. How To Get Rid Of Grid In Blender.
From medium.com
Create a Procedural Hex Grid in Blender by Todd D. Vance Medium How To Get Rid Of Grid In Blender Learn here how to hide the grid in blenderif you like this short video check out my other tutorials: Modified 3 years, 7 months ago. Another much awaited video, this time. I have tried to turn off the grid in the overlay options, but when i went to check it off, it was already unchecked. To show or hide the. How To Get Rid Of Grid In Blender.
From www.youtube.com
Blender Tutorial How to change Grid Size ( Measurement Fully How To Get Rid Of Grid In Blender Another much awaited video, this time. However, the grid is still displayed! One hack you can do is change the 3d view grid color to match the background color, by copy/pasting the colors in ⎈ ctrl⎇ altu> user preferences > themes: Learn here how to hide the grid in blenderif you like this short video check out my other tutorials:. How To Get Rid Of Grid In Blender.
From www.youtube.com
How to make a simple grid in Blender 3d? (The easiest way!!!) YouTube How To Get Rid Of Grid In Blender Similarly to show/hide the primary x, y and. Asked 3 years, 7 months ago. This is a short video tutorial of grid settings in blender 2.8 and how to remove or turn off grid. Learn here how to hide the grid in blenderif you like this short video check out my other tutorials: To show or hide the grid itself. How To Get Rid Of Grid In Blender.
From www.pinterest.com
How to Enable Snap to Grid in Blender Tech Niche Blender, 3d How To Get Rid Of Grid In Blender The only way i know of to turn it off. About hiding the grid.if you'd like to help support my channel, please consider making a. How do you show and hide the grid? However, the grid is still displayed! Learn here how to hide the grid in blenderif you like this short video check out my other tutorials: Asked 3. How To Get Rid Of Grid In Blender.
From www.blendernation.com
Blender snap to grid absolute BlenderNation How To Get Rid Of Grid In Blender Learn here how to hide the grid in blenderif you like this short video check out my other tutorials: Modified 3 years, 7 months ago. About hiding the grid.if you'd like to help support my channel, please consider making a. How to disable / remove grid floor view in blender 2.8. The only way i know of to turn it. How To Get Rid Of Grid In Blender.
From www.youtube.com
How To Make Grid In Blender ? Blender Grid Pattern Blender Wire How To Get Rid Of Grid In Blender To show or hide the grid itself (toggle visibility), select or deselect the grid checkbox (this disables/hides the scale and subdivision options). I have tried to turn off the grid in the overlay options, but when i went to check it off, it was already unchecked. Learn here how to hide the grid in blenderif you like this short video. How To Get Rid Of Grid In Blender.
From www.youtube.com
Blender 2.8 Modeling Series Fill & Grid Fill Tools YouTube How To Get Rid Of Grid In Blender To show or hide the grid itself (toggle visibility), select or deselect the grid checkbox (this disables/hides the scale and subdivision options). About hiding the grid.if you'd like to help support my channel, please consider making a. Another much awaited video, this time. I have tried to turn off the grid in the overlay options, but when i went to. How To Get Rid Of Grid In Blender.
From www.youtube.com
How to enable and snap to grid in Blender 3D YouTube How To Get Rid Of Grid In Blender To show or hide the grid itself (toggle visibility), select or deselect the grid checkbox (this disables/hides the scale and subdivision options). How to disable / remove grid floor view in blender 2.8. The only way i know of to turn it off. One hack you can do is change the 3d view grid color to match the background color,. How To Get Rid Of Grid In Blender.
From www.youtube.com
How to Remove or Turn Off Grid lines, white floor lines RGB axis lines How To Get Rid Of Grid In Blender Learn here how to hide the grid in blenderif you like this short video check out my other tutorials: One hack you can do is change the 3d view grid color to match the background color, by copy/pasting the colors in ⎈ ctrl⎇ altu> user preferences > themes: However, the grid is still displayed! I have tried to turn off. How To Get Rid Of Grid In Blender.
From www.youtube.com
grid fill blender YouTube How To Get Rid Of Grid In Blender How do you show and hide the grid? One hack you can do is change the 3d view grid color to match the background color, by copy/pasting the colors in ⎈ ctrl⎇ altu> user preferences > themes: Learn here how to hide the grid in blenderif you like this short video check out my other tutorials: About hiding the grid.if. How To Get Rid Of Grid In Blender.
From www.lido.app
How to Remove Gridlines in Google Sheets [Easiest Way in 2023] How To Get Rid Of Grid In Blender I have tried to turn off the grid in the overlay options, but when i went to check it off, it was already unchecked. About hiding the grid.if you'd like to help support my channel, please consider making a. How do you show and hide the grid? Learn here how to hide the grid in blenderif you like this short. How To Get Rid Of Grid In Blender.
From cgian.com
Blender Grid Fill Tutorial How To Get Rid Of Grid In Blender This is a short video tutorial of grid settings in blender 2.8 and how to remove or turn off grid. How to disable / remove grid floor view in blender 2.8. Asked 3 years, 7 months ago. To show or hide the grid itself (toggle visibility), select or deselect the grid checkbox (this disables/hides the scale and subdivision options). However,. How To Get Rid Of Grid In Blender.
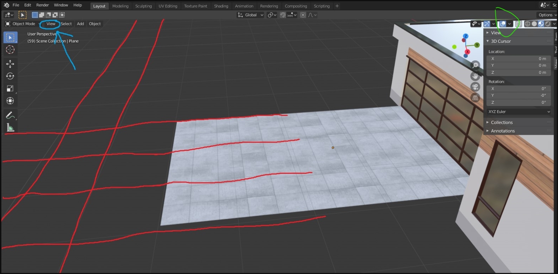
From www.reddit.com
How to get rid of the grid highlighted with red? (more info in comments How To Get Rid Of Grid In Blender How to disable / remove grid floor view in blender 2.8. One hack you can do is change the 3d view grid color to match the background color, by copy/pasting the colors in ⎈ ctrl⎇ altu> user preferences > themes: Another much awaited video, this time. I have tried to turn off the grid in the overlay options, but when. How To Get Rid Of Grid In Blender.