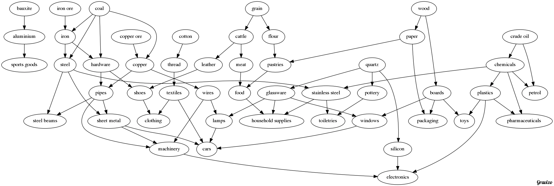
Rail Nation Goods . The browser game rail nation provides all interested strategy gamers with the chance to start their own railway company. Required goods and the supply chain. Goods can be picked up from industries and delivered to industries, cities, landmarks, warehouses and harbors. Required goods (often called “rg”) refer to those goods demanded by a city in order to grow to the next level. Found your own railway company and join other players in associations. In this game, you are the manager. As cities on the map grow to the next level in the second era, new. Plan your train routes on a fictitious, lovingly designed map and supply cities and industries with lucrative.
from sparklogic.ru
As cities on the map grow to the next level in the second era, new. Required goods (often called “rg”) refer to those goods demanded by a city in order to grow to the next level. Plan your train routes on a fictitious, lovingly designed map and supply cities and industries with lucrative. Required goods and the supply chain. Found your own railway company and join other players in associations. Goods can be picked up from industries and delivered to industries, cities, landmarks, warehouses and harbors. The browser game rail nation provides all interested strategy gamers with the chance to start their own railway company. In this game, you are the manager.
Rail nation карта ресурсов классика Фото подборки 3
Rail Nation Goods As cities on the map grow to the next level in the second era, new. Required goods and the supply chain. In this game, you are the manager. Found your own railway company and join other players in associations. Goods can be picked up from industries and delivered to industries, cities, landmarks, warehouses and harbors. Plan your train routes on a fictitious, lovingly designed map and supply cities and industries with lucrative. The browser game rail nation provides all interested strategy gamers with the chance to start their own railway company. As cities on the map grow to the next level in the second era, new. Required goods (often called “rg”) refer to those goods demanded by a city in order to grow to the next level.
From social-gamer.de
Rail Nation Karte Social Gamer Rail Nation Goods As cities on the map grow to the next level in the second era, new. The browser game rail nation provides all interested strategy gamers with the chance to start their own railway company. Required goods (often called “rg”) refer to those goods demanded by a city in order to grow to the next level. Goods can be picked up. Rail Nation Goods.
From www.bananatic.com
Play Rail Nation, finish quests and get rewards😻 Rail Nation Goods Plan your train routes on a fictitious, lovingly designed map and supply cities and industries with lucrative. Found your own railway company and join other players in associations. Goods can be picked up from industries and delivered to industries, cities, landmarks, warehouses and harbors. As cities on the map grow to the next level in the second era, new. The. Rail Nation Goods.
From www.railnation.de
Rail Nation Mobile Start in den Testmarkt! Rail Nation Rail Nation Goods Required goods (often called “rg”) refer to those goods demanded by a city in order to grow to the next level. In this game, you are the manager. As cities on the map grow to the next level in the second era, new. The browser game rail nation provides all interested strategy gamers with the chance to start their own. Rail Nation Goods.
From www.pivotalgamers.com
Rail Nation Pivotal Gamers Rail Nation Goods The browser game rail nation provides all interested strategy gamers with the chance to start their own railway company. In this game, you are the manager. Required goods (often called “rg”) refer to those goods demanded by a city in order to grow to the next level. Required goods and the supply chain. Found your own railway company and join. Rail Nation Goods.
From mega-cheat.com
Rail Nation Game Online Generator Hack Cheat Mod Rail Nation Goods Found your own railway company and join other players in associations. Goods can be picked up from industries and delivered to industries, cities, landmarks, warehouses and harbors. Plan your train routes on a fictitious, lovingly designed map and supply cities and industries with lucrative. Required goods (often called “rg”) refer to those goods demanded by a city in order to. Rail Nation Goods.
From www.portalmmo.pl
Rail Nation Rail Nation Goods Found your own railway company and join other players in associations. In this game, you are the manager. Required goods (often called “rg”) refer to those goods demanded by a city in order to grow to the next level. Plan your train routes on a fictitious, lovingly designed map and supply cities and industries with lucrative. The browser game rail. Rail Nation Goods.
From www.onrpg.com
Rail Nation OnRPG Rail Nation Goods In this game, you are the manager. As cities on the map grow to the next level in the second era, new. Plan your train routes on a fictitious, lovingly designed map and supply cities and industries with lucrative. Goods can be picked up from industries and delivered to industries, cities, landmarks, warehouses and harbors. Required goods (often called “rg”). Rail Nation Goods.
From www.wargamer.fr
Rail Nation un Transport Tycoon par navigateur Gazette du wargamer Rail Nation Goods The browser game rail nation provides all interested strategy gamers with the chance to start their own railway company. In this game, you are the manager. Required goods (often called “rg”) refer to those goods demanded by a city in order to grow to the next level. Plan your train routes on a fictitious, lovingly designed map and supply cities. Rail Nation Goods.
From www.wargamer.fr
Rail Nation un Transport Tycoon par navigateur Gazette du wargamer Rail Nation Goods Required goods (often called “rg”) refer to those goods demanded by a city in order to grow to the next level. As cities on the map grow to the next level in the second era, new. The browser game rail nation provides all interested strategy gamers with the chance to start their own railway company. Plan your train routes on. Rail Nation Goods.
From www.railnation.pl
Gra Free browserbased online strategy game Rail Nation Rail Nation Goods Required goods (often called “rg”) refer to those goods demanded by a city in order to grow to the next level. Found your own railway company and join other players in associations. Plan your train routes on a fictitious, lovingly designed map and supply cities and industries with lucrative. As cities on the map grow to the next level in. Rail Nation Goods.
From www.freetoplay.cz
Rail Nation Free to Play CZ Rail Nation Goods Plan your train routes on a fictitious, lovingly designed map and supply cities and industries with lucrative. Required goods and the supply chain. In this game, you are the manager. Goods can be picked up from industries and delivered to industries, cities, landmarks, warehouses and harbors. Found your own railway company and join other players in associations. The browser game. Rail Nation Goods.
From rail-nation.wikia.com
Industries/goods Rail Nation Wiki FANDOM powered by Wikia Rail Nation Goods Required goods (often called “rg”) refer to those goods demanded by a city in order to grow to the next level. As cities on the map grow to the next level in the second era, new. Plan your train routes on a fictitious, lovingly designed map and supply cities and industries with lucrative. Found your own railway company and join. Rail Nation Goods.
From gamehag.com
Rail Nation Gamehag Rail Nation Goods Required goods and the supply chain. In this game, you are the manager. Goods can be picked up from industries and delivered to industries, cities, landmarks, warehouses and harbors. Plan your train routes on a fictitious, lovingly designed map and supply cities and industries with lucrative. The browser game rail nation provides all interested strategy gamers with the chance to. Rail Nation Goods.
From sparklogic.ru
Rail nation карта ресурсов классика Фото подборки 3 Rail Nation Goods Required goods (often called “rg”) refer to those goods demanded by a city in order to grow to the next level. Goods can be picked up from industries and delivered to industries, cities, landmarks, warehouses and harbors. Plan your train routes on a fictitious, lovingly designed map and supply cities and industries with lucrative. In this game, you are the. Rail Nation Goods.
From www.youtube.com
Rail Nation Tutorial Fahrplan YouTube Rail Nation Goods Required goods and the supply chain. In this game, you are the manager. Goods can be picked up from industries and delivered to industries, cities, landmarks, warehouses and harbors. Found your own railway company and join other players in associations. Plan your train routes on a fictitious, lovingly designed map and supply cities and industries with lucrative. The browser game. Rail Nation Goods.
From www.browsergames.directory
Rail Nation Rail Nation Goods As cities on the map grow to the next level in the second era, new. Goods can be picked up from industries and delivered to industries, cities, landmarks, warehouses and harbors. The browser game rail nation provides all interested strategy gamers with the chance to start their own railway company. Found your own railway company and join other players in. Rail Nation Goods.
From www.traviangames.com
Rail Nation Origin Journey launches this week! Travian Games Rail Nation Goods Found your own railway company and join other players in associations. Goods can be picked up from industries and delivered to industries, cities, landmarks, warehouses and harbors. The browser game rail nation provides all interested strategy gamers with the chance to start their own railway company. Required goods and the supply chain. Plan your train routes on a fictitious, lovingly. Rail Nation Goods.
From www.youtube.com
Rail Nation обучающее видео Станция YouTube Rail Nation Goods Required goods and the supply chain. Plan your train routes on a fictitious, lovingly designed map and supply cities and industries with lucrative. Required goods (often called “rg”) refer to those goods demanded by a city in order to grow to the next level. Goods can be picked up from industries and delivered to industries, cities, landmarks, warehouses and harbors.. Rail Nation Goods.
From life-styling.ru
Карта rail nation classic 90 фото Rail Nation Goods Found your own railway company and join other players in associations. In this game, you are the manager. As cities on the map grow to the next level in the second era, new. Plan your train routes on a fictitious, lovingly designed map and supply cities and industries with lucrative. Required goods and the supply chain. The browser game rail. Rail Nation Goods.
From www.pivotalgamers.com
Rail Nation Pivotal Gamers Rail Nation Goods In this game, you are the manager. Found your own railway company and join other players in associations. Plan your train routes on a fictitious, lovingly designed map and supply cities and industries with lucrative. As cities on the map grow to the next level in the second era, new. Required goods (often called “rg”) refer to those goods demanded. Rail Nation Goods.
From top-mmorpg.ru
Rail Nation играть, полное описание и дата выхода topmmorpg.ru Rail Nation Goods Required goods and the supply chain. Required goods (often called “rg”) refer to those goods demanded by a city in order to grow to the next level. In this game, you are the manager. As cities on the map grow to the next level in the second era, new. Goods can be picked up from industries and delivered to industries,. Rail Nation Goods.
From gamehag.com
Rail Nation Gamehag Rail Nation Goods In this game, you are the manager. Goods can be picked up from industries and delivered to industries, cities, landmarks, warehouses and harbors. Found your own railway company and join other players in associations. As cities on the map grow to the next level in the second era, new. Required goods (often called “rg”) refer to those goods demanded by. Rail Nation Goods.
From www.onrpg.com
Rail Nation OnRPG Rail Nation Goods Required goods (often called “rg”) refer to those goods demanded by a city in order to grow to the next level. As cities on the map grow to the next level in the second era, new. In this game, you are the manager. Required goods and the supply chain. Found your own railway company and join other players in associations.. Rail Nation Goods.
From railnation.wikia.com
Goods Rail Nation Wiki FANDOM powered by Wikia Rail Nation Goods Required goods (often called “rg”) refer to those goods demanded by a city in order to grow to the next level. Goods can be picked up from industries and delivered to industries, cities, landmarks, warehouses and harbors. Found your own railway company and join other players in associations. Plan your train routes on a fictitious, lovingly designed map and supply. Rail Nation Goods.
From game2gether.de
Rail Nation lädt zur Open Beta game2gether Rail Nation Goods Required goods (often called “rg”) refer to those goods demanded by a city in order to grow to the next level. Found your own railway company and join other players in associations. Plan your train routes on a fictitious, lovingly designed map and supply cities and industries with lucrative. In this game, you are the manager. As cities on the. Rail Nation Goods.
From www.traviangames.com
Rail Nation Origin Journey launches this week! Travian Games Rail Nation Goods Required goods and the supply chain. Plan your train routes on a fictitious, lovingly designed map and supply cities and industries with lucrative. In this game, you are the manager. Goods can be picked up from industries and delivered to industries, cities, landmarks, warehouses and harbors. The browser game rail nation provides all interested strategy gamers with the chance to. Rail Nation Goods.
From www.traviangames.com
Rail Nation Origin Journey launches this week! Travian Games Rail Nation Goods Required goods (often called “rg”) refer to those goods demanded by a city in order to grow to the next level. In this game, you are the manager. Plan your train routes on a fictitious, lovingly designed map and supply cities and industries with lucrative. As cities on the map grow to the next level in the second era, new.. Rail Nation Goods.
From www.simhq.com
Rail Nation Autumn Update SimHQ Rail Nation Goods Required goods and the supply chain. Plan your train routes on a fictitious, lovingly designed map and supply cities and industries with lucrative. Found your own railway company and join other players in associations. Goods can be picked up from industries and delivered to industries, cities, landmarks, warehouses and harbors. The browser game rail nation provides all interested strategy gamers. Rail Nation Goods.
From www.freetoplay.cz
Rail Nation Free to Play CZ Rail Nation Goods Plan your train routes on a fictitious, lovingly designed map and supply cities and industries with lucrative. In this game, you are the manager. Required goods (often called “rg”) refer to those goods demanded by a city in order to grow to the next level. Goods can be picked up from industries and delivered to industries, cities, landmarks, warehouses and. Rail Nation Goods.
From downmagaz.net
Railways of Britain Moving The Goods 4. SteelBuilding the Nation Rail Nation Goods In this game, you are the manager. As cities on the map grow to the next level in the second era, new. Required goods and the supply chain. Found your own railway company and join other players in associations. Goods can be picked up from industries and delivered to industries, cities, landmarks, warehouses and harbors. Plan your train routes on. Rail Nation Goods.
From freewebgame360.blogspot.com
Rail Nation (Review) Game 360 Rail Nation Goods Plan your train routes on a fictitious, lovingly designed map and supply cities and industries with lucrative. Found your own railway company and join other players in associations. In this game, you are the manager. Goods can be picked up from industries and delivered to industries, cities, landmarks, warehouses and harbors. Required goods and the supply chain. As cities on. Rail Nation Goods.
From www.onlinerollenspiele.org
Rail Nation Bestes Strategiespiel 2024 Rail Nation Goods Goods can be picked up from industries and delivered to industries, cities, landmarks, warehouses and harbors. Found your own railway company and join other players in associations. In this game, you are the manager. Required goods and the supply chain. The browser game rail nation provides all interested strategy gamers with the chance to start their own railway company. As. Rail Nation Goods.
From www.crazygames.com
Rail Nation Play Rail Nation on Crazy Games Rail Nation Goods Required goods (often called “rg”) refer to those goods demanded by a city in order to grow to the next level. Found your own railway company and join other players in associations. Required goods and the supply chain. Goods can be picked up from industries and delivered to industries, cities, landmarks, warehouses and harbors. As cities on the map grow. Rail Nation Goods.
From www.youtube.com
Rail Nation Обновление Виджеты YouTube Rail Nation Goods The browser game rail nation provides all interested strategy gamers with the chance to start their own railway company. Found your own railway company and join other players in associations. As cities on the map grow to the next level in the second era, new. Required goods and the supply chain. Plan your train routes on a fictitious, lovingly designed. Rail Nation Goods.
From www.youdagames.com
Rail Nation Play online for free Rail Nation Goods Found your own railway company and join other players in associations. As cities on the map grow to the next level in the second era, new. Required goods and the supply chain. Plan your train routes on a fictitious, lovingly designed map and supply cities and industries with lucrative. The browser game rail nation provides all interested strategy gamers with. Rail Nation Goods.