Darkroom Timer Arduino . This module has eight leds, eight push button switches and eight 7 segment display perfect when combine with an arduino uno or esp 32. The timer is used to turn on and off the enlarger at precise times. This is a gralabs darkroom timer, probably from the 1950s or 60s. Here is a darkroom enlarger timer i built. Here's a little f/stop darkroom timer that i built based on some open source code i found on an italian photography site and github. The sound buzzer and relay will be add in part ii. Control turning on and off a safelight and enlarger. Maya is a darkroom timer project that was born out of necessity when my old darkroom timer had started to malfunction. This project creates a usable darkroom timer that can: I made a few fixes and.
from gavinlyons.photography
Maya is a darkroom timer project that was born out of necessity when my old darkroom timer had started to malfunction. Here's a little f/stop darkroom timer that i built based on some open source code i found on an italian photography site and github. The sound buzzer and relay will be add in part ii. Control turning on and off a safelight and enlarger. This module has eight leds, eight push button switches and eight 7 segment display perfect when combine with an arduino uno or esp 32. This project creates a usable darkroom timer that can: Here is a darkroom enlarger timer i built. This is a gralabs darkroom timer, probably from the 1950s or 60s. The timer is used to turn on and off the enlarger at precise times. I made a few fixes and.
Build The Ultimate Darkroom Timer 3D Print Part III Gavin Lyons
Darkroom Timer Arduino Here's a little f/stop darkroom timer that i built based on some open source code i found on an italian photography site and github. Maya is a darkroom timer project that was born out of necessity when my old darkroom timer had started to malfunction. Control turning on and off a safelight and enlarger. This module has eight leds, eight push button switches and eight 7 segment display perfect when combine with an arduino uno or esp 32. I made a few fixes and. The sound buzzer and relay will be add in part ii. Here is a darkroom enlarger timer i built. Here's a little f/stop darkroom timer that i built based on some open source code i found on an italian photography site and github. The timer is used to turn on and off the enlarger at precise times. This is a gralabs darkroom timer, probably from the 1950s or 60s. This project creates a usable darkroom timer that can:
From lensnotes.com
Darkroom Timers Buying Guide Lens Notes Photography Explained Darkroom Timer Arduino This project creates a usable darkroom timer that can: The timer is used to turn on and off the enlarger at precise times. Here is a darkroom enlarger timer i built. Control turning on and off a safelight and enlarger. Here's a little f/stop darkroom timer that i built based on some open source code i found on an italian. Darkroom Timer Arduino.
From deepbluembedded.com
Arduino Timer Interrupts Tutorial & Examples Darkroom Timer Arduino Control turning on and off a safelight and enlarger. This module has eight leds, eight push button switches and eight 7 segment display perfect when combine with an arduino uno or esp 32. The sound buzzer and relay will be add in part ii. Maya is a darkroom timer project that was born out of necessity when my old darkroom. Darkroom Timer Arduino.
From gavinlyons.photography
Build The Ultimate Darkroom Timer Part I Gavin Lyons Photography Darkroom Timer Arduino I made a few fixes and. This project creates a usable darkroom timer that can: This module has eight leds, eight push button switches and eight 7 segment display perfect when combine with an arduino uno or esp 32. This is a gralabs darkroom timer, probably from the 1950s or 60s. Maya is a darkroom timer project that was born. Darkroom Timer Arduino.
From www.youtube.com
Arduino Timer Tutorial What are timers & how to use them in Arduino Darkroom Timer Arduino Maya is a darkroom timer project that was born out of necessity when my old darkroom timer had started to malfunction. I made a few fixes and. Here is a darkroom enlarger timer i built. Here's a little f/stop darkroom timer that i built based on some open source code i found on an italian photography site and github. This. Darkroom Timer Arduino.
From www.reddit.com
Darkroom Timer for prints made with an Arduino UNO. r/ArduinoProjects Darkroom Timer Arduino This module has eight leds, eight push button switches and eight 7 segment display perfect when combine with an arduino uno or esp 32. This is a gralabs darkroom timer, probably from the 1950s or 60s. Here's a little f/stop darkroom timer that i built based on some open source code i found on an italian photography site and github.. Darkroom Timer Arduino.
From www.bhphotovideo.com
Paterson 2000D Darkroom Timer PTP745JC B&H Photo Video Darkroom Timer Arduino This project creates a usable darkroom timer that can: This module has eight leds, eight push button switches and eight 7 segment display perfect when combine with an arduino uno or esp 32. Here's a little f/stop darkroom timer that i built based on some open source code i found on an italian photography site and github. Control turning on. Darkroom Timer Arduino.
From www.youtube.com
Finished DIY WiFi Arduino darkroom timer and RGB LED light source YouTube Darkroom Timer Arduino Here's a little f/stop darkroom timer that i built based on some open source code i found on an italian photography site and github. I made a few fixes and. Maya is a darkroom timer project that was born out of necessity when my old darkroom timer had started to malfunction. The sound buzzer and relay will be add in. Darkroom Timer Arduino.
From petapixel.com
Making MAYA, the Only Darkroom Timer You'll Ever Need PetaPixel Darkroom Timer Arduino Maya is a darkroom timer project that was born out of necessity when my old darkroom timer had started to malfunction. This project creates a usable darkroom timer that can: The sound buzzer and relay will be add in part ii. This is a gralabs darkroom timer, probably from the 1950s or 60s. The timer is used to turn on. Darkroom Timer Arduino.
From lensnotes.com
Darkroom Timers Buying Guide Lens Notes Photography Explained Darkroom Timer Arduino The sound buzzer and relay will be add in part ii. Control turning on and off a safelight and enlarger. I made a few fixes and. This is a gralabs darkroom timer, probably from the 1950s or 60s. The timer is used to turn on and off the enlarger at precise times. Here is a darkroom enlarger timer i built.. Darkroom Timer Arduino.
From create.arduino.cc
Arduino Adjustable Countdown Timer with 7Segment Display Arduino Darkroom Timer Arduino This project creates a usable darkroom timer that can: Here's a little f/stop darkroom timer that i built based on some open source code i found on an italian photography site and github. Maya is a darkroom timer project that was born out of necessity when my old darkroom timer had started to malfunction. This is a gralabs darkroom timer,. Darkroom Timer Arduino.
From www.youtube.com
Arduinobased Darkroom "F/stop" Enlarger Timer YouTube Darkroom Timer Arduino This project creates a usable darkroom timer that can: The timer is used to turn on and off the enlarger at precise times. Control turning on and off a safelight and enlarger. Here is a darkroom enlarger timer i built. This is a gralabs darkroom timer, probably from the 1950s or 60s. Maya is a darkroom timer project that was. Darkroom Timer Arduino.
From www.youtube.com
Building an arduino dark room timer YouTube Darkroom Timer Arduino Maya is a darkroom timer project that was born out of necessity when my old darkroom timer had started to malfunction. Here's a little f/stop darkroom timer that i built based on some open source code i found on an italian photography site and github. The sound buzzer and relay will be add in part ii. Here is a darkroom. Darkroom Timer Arduino.
From projecthub.arduino.cc
Arduino Countdown Timer Arduino Project Hub Darkroom Timer Arduino Here's a little f/stop darkroom timer that i built based on some open source code i found on an italian photography site and github. Here is a darkroom enlarger timer i built. This module has eight leds, eight push button switches and eight 7 segment display perfect when combine with an arduino uno or esp 32. The sound buzzer and. Darkroom Timer Arduino.
From lensnotes.com
Darkroom Timers Buying Guide Lens Notes Photography Explained Darkroom Timer Arduino The sound buzzer and relay will be add in part ii. Maya is a darkroom timer project that was born out of necessity when my old darkroom timer had started to malfunction. Here's a little f/stop darkroom timer that i built based on some open source code i found on an italian photography site and github. Control turning on and. Darkroom Timer Arduino.
From www.bhphotovideo.com
TimeOLite M72R Darkroom Timer TLM72R B&H Photo Video Darkroom Timer Arduino This is a gralabs darkroom timer, probably from the 1950s or 60s. Maya is a darkroom timer project that was born out of necessity when my old darkroom timer had started to malfunction. Here's a little f/stop darkroom timer that i built based on some open source code i found on an italian photography site and github. This project creates. Darkroom Timer Arduino.
From projecthub.arduino.cc
Internal Timers of Arduino Arduino Project Hub Darkroom Timer Arduino Maya is a darkroom timer project that was born out of necessity when my old darkroom timer had started to malfunction. This is a gralabs darkroom timer, probably from the 1950s or 60s. Here's a little f/stop darkroom timer that i built based on some open source code i found on an italian photography site and github. I made a. Darkroom Timer Arduino.
From deepbluembedded.com
Arduino Counter Timer Mode Tutorial & Code Examples Darkroom Timer Arduino Maya is a darkroom timer project that was born out of necessity when my old darkroom timer had started to malfunction. The sound buzzer and relay will be add in part ii. This is a gralabs darkroom timer, probably from the 1950s or 60s. The timer is used to turn on and off the enlarger at precise times. This module. Darkroom Timer Arduino.
From gavinlyons.photography
Build The Ultimate Darkroom Timer Part I Gavin Lyons Photography Darkroom Timer Arduino Control turning on and off a safelight and enlarger. The sound buzzer and relay will be add in part ii. This is a gralabs darkroom timer, probably from the 1950s or 60s. This module has eight leds, eight push button switches and eight 7 segment display perfect when combine with an arduino uno or esp 32. This project creates a. Darkroom Timer Arduino.
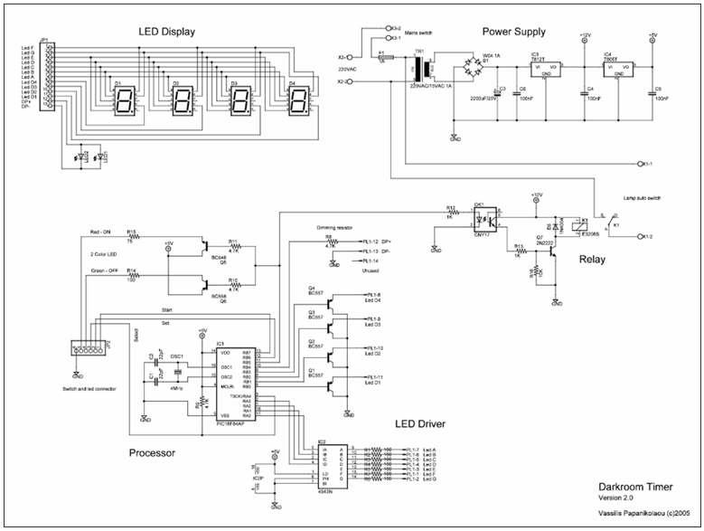
From www.electronics-lab.com
Darkroom Timer v2.0A for PCB Exposure Box Darkroom Timer Arduino The sound buzzer and relay will be add in part ii. Control turning on and off a safelight and enlarger. I made a few fixes and. This project creates a usable darkroom timer that can: The timer is used to turn on and off the enlarger at precise times. This module has eight leds, eight push button switches and eight. Darkroom Timer Arduino.
From controlautomaticoeducacion.com
Timer Arduino [agosto, 2024 ] Darkroom Timer Arduino Maya is a darkroom timer project that was born out of necessity when my old darkroom timer had started to malfunction. Here is a darkroom enlarger timer i built. Here's a little f/stop darkroom timer that i built based on some open source code i found on an italian photography site and github. The timer is used to turn on. Darkroom Timer Arduino.
From blog.jfedor.org
Jacek Fedoryński's blog Darkroom enlarger timer Darkroom Timer Arduino I made a few fixes and. This module has eight leds, eight push button switches and eight 7 segment display perfect when combine with an arduino uno or esp 32. Here's a little f/stop darkroom timer that i built based on some open source code i found on an italian photography site and github. Here is a darkroom enlarger timer. Darkroom Timer Arduino.
From coolelectronicscircuits.blogspot.com
Darkroom Timer Electronics Circuits For You Darkroom Timer Arduino Maya is a darkroom timer project that was born out of necessity when my old darkroom timer had started to malfunction. The sound buzzer and relay will be add in part ii. The timer is used to turn on and off the enlarger at precise times. Here's a little f/stop darkroom timer that i built based on some open source. Darkroom Timer Arduino.
From www.reddit.com
Making a print with my homemade Arduino Darkroom Timer r/Darkroom Darkroom Timer Arduino Control turning on and off a safelight and enlarger. Here's a little f/stop darkroom timer that i built based on some open source code i found on an italian photography site and github. Here is a darkroom enlarger timer i built. The sound buzzer and relay will be add in part ii. This module has eight leds, eight push button. Darkroom Timer Arduino.
From www.youtube.com
How to use analog darkroom enlarger timers YouTube Darkroom Timer Arduino This project creates a usable darkroom timer that can: Maya is a darkroom timer project that was born out of necessity when my old darkroom timer had started to malfunction. I made a few fixes and. This is a gralabs darkroom timer, probably from the 1950s or 60s. The timer is used to turn on and off the enlarger at. Darkroom Timer Arduino.
From www.instructables.com
Arduino Timer With On/Off Set Point 6 Steps (with Pictures Darkroom Timer Arduino This module has eight leds, eight push button switches and eight 7 segment display perfect when combine with an arduino uno or esp 32. I made a few fixes and. Maya is a darkroom timer project that was born out of necessity when my old darkroom timer had started to malfunction. This is a gralabs darkroom timer, probably from the. Darkroom Timer Arduino.
From www.youtube.com
Darkroom Timer YouTube Darkroom Timer Arduino This module has eight leds, eight push button switches and eight 7 segment display perfect when combine with an arduino uno or esp 32. I made a few fixes and. The sound buzzer and relay will be add in part ii. Here's a little f/stop darkroom timer that i built based on some open source code i found on an. Darkroom Timer Arduino.
From gavinlyons.photography
Build The Ultimate Darkroom Timer 3D Print Part III Gavin Lyons Darkroom Timer Arduino Maya is a darkroom timer project that was born out of necessity when my old darkroom timer had started to malfunction. This is a gralabs darkroom timer, probably from the 1950s or 60s. This module has eight leds, eight push button switches and eight 7 segment display perfect when combine with an arduino uno or esp 32. The sound buzzer. Darkroom Timer Arduino.
From lensnotes.com
Darkroom Timers Buying Guide Lens Notes Photography Explained Darkroom Timer Arduino The timer is used to turn on and off the enlarger at precise times. Here's a little f/stop darkroom timer that i built based on some open source code i found on an italian photography site and github. This is a gralabs darkroom timer, probably from the 1950s or 60s. This project creates a usable darkroom timer that can: Maya. Darkroom Timer Arduino.
From www.bhphotovideo.com
GraLab Model 171 Universal Darkroom Timer GR171 B&H Photo Video Darkroom Timer Arduino The timer is used to turn on and off the enlarger at precise times. I made a few fixes and. The sound buzzer and relay will be add in part ii. This project creates a usable darkroom timer that can: Control turning on and off a safelight and enlarger. Maya is a darkroom timer project that was born out of. Darkroom Timer Arduino.
From gavinlyons.photography
Build The Ultimate Darkroom Timer 3D Print Part III Gavin Lyons Darkroom Timer Arduino The timer is used to turn on and off the enlarger at precise times. Here's a little f/stop darkroom timer that i built based on some open source code i found on an italian photography site and github. This module has eight leds, eight push button switches and eight 7 segment display perfect when combine with an arduino uno or. Darkroom Timer Arduino.
From www.reddit.com
Making a print with my homemade Arduino Darkroom Timer r/Darkroom Darkroom Timer Arduino This project creates a usable darkroom timer that can: The timer is used to turn on and off the enlarger at precise times. Maya is a darkroom timer project that was born out of necessity when my old darkroom timer had started to malfunction. I made a few fixes and. The sound buzzer and relay will be add in part. Darkroom Timer Arduino.
From myrobotduino.blogspot.com
Arduino Based Countdown Timer With Setup Buttons Arduino Tutorial Darkroom Timer Arduino The timer is used to turn on and off the enlarger at precise times. This project creates a usable darkroom timer that can: I made a few fixes and. The sound buzzer and relay will be add in part ii. Here is a darkroom enlarger timer i built. Maya is a darkroom timer project that was born out of necessity. Darkroom Timer Arduino.
From fyotwopkv.blob.core.windows.net
Timer In Arduino Mega at Steve Williams blog Darkroom Timer Arduino Here is a darkroom enlarger timer i built. This is a gralabs darkroom timer, probably from the 1950s or 60s. The timer is used to turn on and off the enlarger at precise times. This module has eight leds, eight push button switches and eight 7 segment display perfect when combine with an arduino uno or esp 32. This project. Darkroom Timer Arduino.
From www.catlabs.info
CatLABS Universal Digital Darkroom Enlarger Timer/Safelight Darkroom Darkroom Timer Arduino This project creates a usable darkroom timer that can: The sound buzzer and relay will be add in part ii. Control turning on and off a safelight and enlarger. The timer is used to turn on and off the enlarger at precise times. This is a gralabs darkroom timer, probably from the 1950s or 60s. This module has eight leds,. Darkroom Timer Arduino.
From lensnotes.com
Darkroom Timers Buying Guide Lens Notes Photography Explained Darkroom Timer Arduino Control turning on and off a safelight and enlarger. The sound buzzer and relay will be add in part ii. This project creates a usable darkroom timer that can: This is a gralabs darkroom timer, probably from the 1950s or 60s. The timer is used to turn on and off the enlarger at precise times. Here is a darkroom enlarger. Darkroom Timer Arduino.