What Is Load On A Switch . Before selecting a load switch, let’s go over some basics of load switch functionality and performance. It’s a combined effect and determined by many factors. what is a load switch? Ows a basic load switch arrangement. Generally, two mosfet transistors act. Basic load switch circuit diagram. a load switch has many components that contribute to the total resistance of the device. a load switch is an electronic component that has no moving parts, which works somewhat like a relay. What are they, why do you need them and how do you choose the right one?
from www.maddoxtransformer.com
a load switch is an electronic component that has no moving parts, which works somewhat like a relay. what is a load switch? What are they, why do you need them and how do you choose the right one? Basic load switch circuit diagram. Generally, two mosfet transistors act. a load switch has many components that contribute to the total resistance of the device. Ows a basic load switch arrangement. Before selecting a load switch, let’s go over some basics of load switch functionality and performance. It’s a combined effect and determined by many factors.
Transformer Load Break Switches
What Is Load On A Switch What are they, why do you need them and how do you choose the right one? Generally, two mosfet transistors act. what is a load switch? Before selecting a load switch, let’s go over some basics of load switch functionality and performance. It’s a combined effect and determined by many factors. a load switch has many components that contribute to the total resistance of the device. Basic load switch circuit diagram. What are they, why do you need them and how do you choose the right one? a load switch is an electronic component that has no moving parts, which works somewhat like a relay. Ows a basic load switch arrangement.
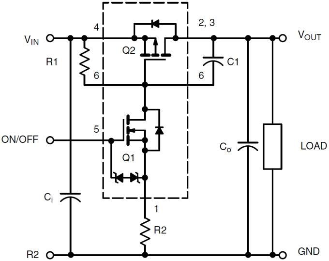
From www.onelectrontech.com
MOSFETs for Load Switch Applications OnElectronTech What Is Load On A Switch a load switch has many components that contribute to the total resistance of the device. a load switch is an electronic component that has no moving parts, which works somewhat like a relay. what is a load switch? Generally, two mosfet transistors act. Ows a basic load switch arrangement. It’s a combined effect and determined by many. What Is Load On A Switch.
From www.gwelectric.com
PoleMounted Distribution Load Break Switches G&W Electric What Is Load On A Switch Ows a basic load switch arrangement. Before selecting a load switch, let’s go over some basics of load switch functionality and performance. a load switch is an electronic component that has no moving parts, which works somewhat like a relay. what is a load switch? a load switch has many components that contribute to the total resistance. What Is Load On A Switch.
From www.jggyelectrical.com
FN724R 24KV AC High Voltage LBS Load Break Switch with fuse holderIndoor LBSMV Load Break What Is Load On A Switch what is a load switch? Generally, two mosfet transistors act. Ows a basic load switch arrangement. a load switch has many components that contribute to the total resistance of the device. Basic load switch circuit diagram. Before selecting a load switch, let’s go over some basics of load switch functionality and performance. a load switch is an. What Is Load On A Switch.
From www.electricity-magnetism.org
Inductive Load Switches How it works, Application & Advantages What Is Load On A Switch what is a load switch? Basic load switch circuit diagram. Generally, two mosfet transistors act. What are they, why do you need them and how do you choose the right one? Ows a basic load switch arrangement. Before selecting a load switch, let’s go over some basics of load switch functionality and performance. a load switch is an. What Is Load On A Switch.
From shop.kendallelectric.com
440PMTAB22E AB LOAD SWITCH Kendall Electric Inc What Is Load On A Switch Basic load switch circuit diagram. Generally, two mosfet transistors act. What are they, why do you need them and how do you choose the right one? It’s a combined effect and determined by many factors. a load switch has many components that contribute to the total resistance of the device. Ows a basic load switch arrangement. Before selecting a. What Is Load On A Switch.
From www.ipd.com.au
ABB OT160G03P LOAD BREAK SWITCH 160A 3P FRONT/SIDE OPERATED BASE/DIN MOUNT Load Break Switches What Is Load On A Switch Before selecting a load switch, let’s go over some basics of load switch functionality and performance. what is a load switch? Generally, two mosfet transistors act. a load switch has many components that contribute to the total resistance of the device. What are they, why do you need them and how do you choose the right one? Ows. What Is Load On A Switch.
From circuitdiagramrams.z21.web.core.windows.net
Line Vs Load What Is Load On A Switch Basic load switch circuit diagram. Ows a basic load switch arrangement. a load switch is an electronic component that has no moving parts, which works somewhat like a relay. What are they, why do you need them and how do you choose the right one? Generally, two mosfet transistors act. Before selecting a load switch, let’s go over some. What Is Load On A Switch.
From www.youtube.com
Smart Switch Installation Line Wire vs Load Wire Neutral vs Ground Wire Find Neutral Wire What Is Load On A Switch Before selecting a load switch, let’s go over some basics of load switch functionality and performance. It’s a combined effect and determined by many factors. Basic load switch circuit diagram. what is a load switch? What are they, why do you need them and how do you choose the right one? Ows a basic load switch arrangement. a. What Is Load On A Switch.
From toshiba.semicon-storage.com
11. What is a load switch IC? Toshiba Electronic Devices & Storage Corporation AsiaEnglish What Is Load On A Switch It’s a combined effect and determined by many factors. Ows a basic load switch arrangement. what is a load switch? a load switch is an electronic component that has no moving parts, which works somewhat like a relay. a load switch has many components that contribute to the total resistance of the device. Generally, two mosfet transistors. What Is Load On A Switch.
From www.eetimes.com
Integrated or discrete load switch which one should you use? (Part 2 of 2) EE Times What Is Load On A Switch what is a load switch? a load switch is an electronic component that has no moving parts, which works somewhat like a relay. Generally, two mosfet transistors act. a load switch has many components that contribute to the total resistance of the device. Before selecting a load switch, let’s go over some basics of load switch functionality. What Is Load On A Switch.
From www.mouser.kr
Si1865DDL Load Switch with LevelShift Vishay / Siliconix Mouser What Is Load On A Switch Before selecting a load switch, let’s go over some basics of load switch functionality and performance. It’s a combined effect and determined by many factors. a load switch has many components that contribute to the total resistance of the device. Generally, two mosfet transistors act. What are they, why do you need them and how do you choose the. What Is Load On A Switch.
From www.youtube.com
RMU & MV Cables Course 06 Difference between Circuit Breaker & Load Break Switch & Isolating What Is Load On A Switch Generally, two mosfet transistors act. Ows a basic load switch arrangement. a load switch is an electronic component that has no moving parts, which works somewhat like a relay. a load switch has many components that contribute to the total resistance of the device. Before selecting a load switch, let’s go over some basics of load switch functionality. What Is Load On A Switch.
From www.maddoxtransformer.com
Transformer Load Break Switches What Is Load On A Switch Generally, two mosfet transistors act. a load switch is an electronic component that has no moving parts, which works somewhat like a relay. what is a load switch? What are they, why do you need them and how do you choose the right one? Basic load switch circuit diagram. Before selecting a load switch, let’s go over some. What Is Load On A Switch.
From www.krausnaimer.com
Load switches vs switch disconnectors similarities and differences What Is Load On A Switch a load switch is an electronic component that has no moving parts, which works somewhat like a relay. What are they, why do you need them and how do you choose the right one? Ows a basic load switch arrangement. Basic load switch circuit diagram. what is a load switch? a load switch has many components that. What Is Load On A Switch.
From fumax.net.cn
China 25kV 630A Type TwoPosition Oil Immersed Load Switch factory and manufacturers Anhuang What Is Load On A Switch what is a load switch? Basic load switch circuit diagram. It’s a combined effect and determined by many factors. a load switch has many components that contribute to the total resistance of the device. a load switch is an electronic component that has no moving parts, which works somewhat like a relay. Before selecting a load switch,. What Is Load On A Switch.
From schematicdatabarite101.z5.web.core.windows.net
What Is The Load On A Switch What Is Load On A Switch Generally, two mosfet transistors act. Basic load switch circuit diagram. It’s a combined effect and determined by many factors. what is a load switch? Before selecting a load switch, let’s go over some basics of load switch functionality and performance. a load switch has many components that contribute to the total resistance of the device. What are they,. What Is Load On A Switch.
From www.smart-energy.com
What is a loadswitch? Smart Energy International What Is Load On A Switch It’s a combined effect and determined by many factors. a load switch has many components that contribute to the total resistance of the device. What are they, why do you need them and how do you choose the right one? Generally, two mosfet transistors act. Ows a basic load switch arrangement. Basic load switch circuit diagram. what is. What Is Load On A Switch.
From skintots.com
Line Vs Load Light Switch What’s The Difference? What Is Load On A Switch a load switch is an electronic component that has no moving parts, which works somewhat like a relay. Basic load switch circuit diagram. what is a load switch? What are they, why do you need them and how do you choose the right one? Ows a basic load switch arrangement. Generally, two mosfet transistors act. It’s a combined. What Is Load On A Switch.
From www.rohm.com
What is a Load Switch? Electronics Basics ROHM What Is Load On A Switch Before selecting a load switch, let’s go over some basics of load switch functionality and performance. a load switch is an electronic component that has no moving parts, which works somewhat like a relay. what is a load switch? Generally, two mosfet transistors act. a load switch has many components that contribute to the total resistance of. What Is Load On A Switch.
From shop.kendallelectric.com
194EY16M17534N AB LOAD SWITCH Kendall Electric Inc What Is Load On A Switch Before selecting a load switch, let’s go over some basics of load switch functionality and performance. What are they, why do you need them and how do you choose the right one? a load switch has many components that contribute to the total resistance of the device. It’s a combined effect and determined by many factors. Generally, two mosfet. What Is Load On A Switch.
From liyond.en.made-in-china.com
12kv High Voltage Air Load Switch in Switchgear China Air Load Switch and High Voltage Load Switch What Is Load On A Switch It’s a combined effect and determined by many factors. what is a load switch? What are they, why do you need them and how do you choose the right one? a load switch has many components that contribute to the total resistance of the device. Basic load switch circuit diagram. Ows a basic load switch arrangement. Generally, two. What Is Load On A Switch.
From www.elecspare.com
10kV 12kV Disconnector Electric Air Pneumatic Switch Load Break Switch What Is Load On A Switch a load switch is an electronic component that has no moving parts, which works somewhat like a relay. Basic load switch circuit diagram. It’s a combined effect and determined by many factors. What are they, why do you need them and how do you choose the right one? Generally, two mosfet transistors act. a load switch has many. What Is Load On A Switch.
From shenheng-power.com
FLN Load Switch Boost Efficiency & Reliability Quality FactoryMade Electrical Equipment What Is Load On A Switch Basic load switch circuit diagram. what is a load switch? It’s a combined effect and determined by many factors. Ows a basic load switch arrangement. Generally, two mosfet transistors act. What are they, why do you need them and how do you choose the right one? a load switch is an electronic component that has no moving parts,. What Is Load On A Switch.
From www.sofielec.com
FKRN1212 Indoor High Voltage Load Switch Yueqing Sofielec Electrical Co, Ltd What Is Load On A Switch a load switch has many components that contribute to the total resistance of the device. what is a load switch? Before selecting a load switch, let’s go over some basics of load switch functionality and performance. It’s a combined effect and determined by many factors. Basic load switch circuit diagram. a load switch is an electronic component. What Is Load On A Switch.
From tecequip.net
Powercorp Load Interrupter Switch, Transamerican Equipment Company What Is Load On A Switch what is a load switch? a load switch is an electronic component that has no moving parts, which works somewhat like a relay. Generally, two mosfet transistors act. It’s a combined effect and determined by many factors. What are they, why do you need them and how do you choose the right one? a load switch has. What Is Load On A Switch.
From www.maddoxtransformer.com
Transformer Load Break Switches What Is Load On A Switch Basic load switch circuit diagram. what is a load switch? a load switch is an electronic component that has no moving parts, which works somewhat like a relay. What are they, why do you need them and how do you choose the right one? Before selecting a load switch, let’s go over some basics of load switch functionality. What Is Load On A Switch.
From cnrockwell.en.made-in-china.com
Medium Voltage Outdoor Sf6 Pole Mounted Load Break Switch (LBS) China Medium Voltage Load What Is Load On A Switch Generally, two mosfet transistors act. a load switch is an electronic component that has no moving parts, which works somewhat like a relay. what is a load switch? Ows a basic load switch arrangement. What are they, why do you need them and how do you choose the right one? a load switch has many components that. What Is Load On A Switch.
From toshiba.semicon-storage.com
12. Benefits of using load switch ICs 臺灣東芝電子零組件股份有限公司 台灣 What Is Load On A Switch Basic load switch circuit diagram. What are they, why do you need them and how do you choose the right one? what is a load switch? Generally, two mosfet transistors act. Ows a basic load switch arrangement. Before selecting a load switch, let’s go over some basics of load switch functionality and performance. It’s a combined effect and determined. What Is Load On A Switch.
From www.luban-electric.com
Disconnect Switch Vacuum Circuit Breaker Load Switch What Is Load On A Switch Basic load switch circuit diagram. Generally, two mosfet transistors act. Before selecting a load switch, let’s go over some basics of load switch functionality and performance. what is a load switch? What are they, why do you need them and how do you choose the right one? Ows a basic load switch arrangement. a load switch has many. What Is Load On A Switch.
From www.electricalindia.in
Load Break Switch Evaluation of Breaking & Making Capabilities Electrical India Magazine on What Is Load On A Switch Generally, two mosfet transistors act. It’s a combined effect and determined by many factors. a load switch has many components that contribute to the total resistance of the device. What are they, why do you need them and how do you choose the right one? a load switch is an electronic component that has no moving parts, which. What Is Load On A Switch.
From www.eetimes.com
Integrated or discrete load switch which one should you use? (Part 2 of 2) EE Times What Is Load On A Switch Ows a basic load switch arrangement. a load switch is an electronic component that has no moving parts, which works somewhat like a relay. Generally, two mosfet transistors act. a load switch has many components that contribute to the total resistance of the device. Basic load switch circuit diagram. what is a load switch? Before selecting a. What Is Load On A Switch.
From www.powersystemsdesign.com
Protected Smart Load Switch Designed for USB TypeC Applications What Is Load On A Switch a load switch has many components that contribute to the total resistance of the device. It’s a combined effect and determined by many factors. What are they, why do you need them and how do you choose the right one? what is a load switch? Basic load switch circuit diagram. Before selecting a load switch, let’s go over. What Is Load On A Switch.
From www.jggyelectrical.com
NAL FN18 12KV LBS medium voltage load break switch for RMU similar as ABBIndoor LBSMV Load What Is Load On A Switch a load switch has many components that contribute to the total resistance of the device. Generally, two mosfet transistors act. Basic load switch circuit diagram. a load switch is an electronic component that has no moving parts, which works somewhat like a relay. It’s a combined effect and determined by many factors. What are they, why do you. What Is Load On A Switch.
From www.youtube.com
What is a Load Break Switch (LBS) TheElectricalGuy YouTube What Is Load On A Switch Before selecting a load switch, let’s go over some basics of load switch functionality and performance. what is a load switch? It’s a combined effect and determined by many factors. Generally, two mosfet transistors act. What are they, why do you need them and how do you choose the right one? a load switch is an electronic component. What Is Load On A Switch.
From www.timelyele.com
China Outdoor Pole Mounted Load Break Switch Manufacturers and Factory, Suppliers Timetric What Is Load On A Switch Before selecting a load switch, let’s go over some basics of load switch functionality and performance. Basic load switch circuit diagram. what is a load switch? a load switch has many components that contribute to the total resistance of the device. What are they, why do you need them and how do you choose the right one? Ows. What Is Load On A Switch.