Motion Control Switch With Cd4017 . in this 4017 project, i have shown how to make a motion sensor light switch using the cd4017 ic and ir proximity sensor. You can also use this circuit as a motion sensor alarm. in this 4017 project, i have shown how to make motion sensor light switch using cd4017 & ir sensor for the.
from www.youtube.com
You can also use this circuit as a motion sensor alarm. in this 4017 project, i have shown how to make motion sensor light switch using cd4017 & ir sensor for the. in this 4017 project, i have shown how to make a motion sensor light switch using the cd4017 ic and ir proximity sensor.
How To Make Motion Sensor Light Switch using CD4017 & IR sensor at Home
Motion Control Switch With Cd4017 You can also use this circuit as a motion sensor alarm. in this 4017 project, i have shown how to make motion sensor light switch using cd4017 & ir sensor for the. in this 4017 project, i have shown how to make a motion sensor light switch using the cd4017 ic and ir proximity sensor. You can also use this circuit as a motion sensor alarm.
From easyelectronicsproject.com
Motion Sensor Light Switch using CD4017 & IR sensor with Circuit Motion Control Switch With Cd4017 You can also use this circuit as a motion sensor alarm. in this 4017 project, i have shown how to make a motion sensor light switch using the cd4017 ic and ir proximity sensor. in this 4017 project, i have shown how to make motion sensor light switch using cd4017 & ir sensor for the. Motion Control Switch With Cd4017.
From www.circuits-diy.com
Wireless Switch Circuit using LDR and CD4017 Motion Control Switch With Cd4017 in this 4017 project, i have shown how to make motion sensor light switch using cd4017 & ir sensor for the. You can also use this circuit as a motion sensor alarm. in this 4017 project, i have shown how to make a motion sensor light switch using the cd4017 ic and ir proximity sensor. Motion Control Switch With Cd4017.
From www.instructables.com
IR Remote Control Switch Using CD4017 4 Steps Instructables Motion Control Switch With Cd4017 You can also use this circuit as a motion sensor alarm. in this 4017 project, i have shown how to make a motion sensor light switch using the cd4017 ic and ir proximity sensor. in this 4017 project, i have shown how to make motion sensor light switch using cd4017 & ir sensor for the. Motion Control Switch With Cd4017.
From www.youtube.com
How to make Remote Control Circuit Using CD 4017 and Transistors 13003 Motion Control Switch With Cd4017 in this 4017 project, i have shown how to make a motion sensor light switch using the cd4017 ic and ir proximity sensor. You can also use this circuit as a motion sensor alarm. in this 4017 project, i have shown how to make motion sensor light switch using cd4017 & ir sensor for the. Motion Control Switch With Cd4017.
From easyelectronicsproject.com
Motion Sensor Light Switch using CD4017 & IR sensor with Circuit Motion Control Switch With Cd4017 You can also use this circuit as a motion sensor alarm. in this 4017 project, i have shown how to make motion sensor light switch using cd4017 & ir sensor for the. in this 4017 project, i have shown how to make a motion sensor light switch using the cd4017 ic and ir proximity sensor. Motion Control Switch With Cd4017.
From www.youtube.com
How to make Remote Control On Off Switch CD4017 Remote Control Motion Control Switch With Cd4017 in this 4017 project, i have shown how to make a motion sensor light switch using the cd4017 ic and ir proximity sensor. You can also use this circuit as a motion sensor alarm. in this 4017 project, i have shown how to make motion sensor light switch using cd4017 & ir sensor for the. Motion Control Switch With Cd4017.
From easyelectronicsproject.com
Motion Sensor Light Switch using CD4017 & IR sensor with Circuit Motion Control Switch With Cd4017 in this 4017 project, i have shown how to make motion sensor light switch using cd4017 & ir sensor for the. in this 4017 project, i have shown how to make a motion sensor light switch using the cd4017 ic and ir proximity sensor. You can also use this circuit as a motion sensor alarm. Motion Control Switch With Cd4017.
From www.instructables.com
Motion Sensor Switch Using IR Proximity Sensor CD4017 IC Projects Motion Control Switch With Cd4017 in this 4017 project, i have shown how to make motion sensor light switch using cd4017 & ir sensor for the. in this 4017 project, i have shown how to make a motion sensor light switch using the cd4017 ic and ir proximity sensor. You can also use this circuit as a motion sensor alarm. Motion Control Switch With Cd4017.
From www.circuits-diy.com
Toggle Switch Circuit using Relay & CD4017 IC Motion Control Switch With Cd4017 You can also use this circuit as a motion sensor alarm. in this 4017 project, i have shown how to make a motion sensor light switch using the cd4017 ic and ir proximity sensor. in this 4017 project, i have shown how to make motion sensor light switch using cd4017 & ir sensor for the. Motion Control Switch With Cd4017.
From www.youtube.com
How to make Motion Sensor Switch using IR Proximity Sensor CD4017 IC Motion Control Switch With Cd4017 in this 4017 project, i have shown how to make a motion sensor light switch using the cd4017 ic and ir proximity sensor. in this 4017 project, i have shown how to make motion sensor light switch using cd4017 & ir sensor for the. You can also use this circuit as a motion sensor alarm. Motion Control Switch With Cd4017.
From www.pinterest.com
Motion Sensor Light Switch using CD4017 & IR sensor with Circuit Motion Control Switch With Cd4017 in this 4017 project, i have shown how to make a motion sensor light switch using the cd4017 ic and ir proximity sensor. You can also use this circuit as a motion sensor alarm. in this 4017 project, i have shown how to make motion sensor light switch using cd4017 & ir sensor for the. Motion Control Switch With Cd4017.
From www.youtube.com
How To Make Motion Sensor Light switch on breadboard Automatic on off Motion Control Switch With Cd4017 in this 4017 project, i have shown how to make a motion sensor light switch using the cd4017 ic and ir proximity sensor. You can also use this circuit as a motion sensor alarm. in this 4017 project, i have shown how to make motion sensor light switch using cd4017 & ir sensor for the. Motion Control Switch With Cd4017.
From www.circuits-diy.com
How To Make A Clap Switch Circuit Using CD4017 IC Motion Control Switch With Cd4017 in this 4017 project, i have shown how to make a motion sensor light switch using the cd4017 ic and ir proximity sensor. You can also use this circuit as a motion sensor alarm. in this 4017 project, i have shown how to make motion sensor light switch using cd4017 & ir sensor for the. Motion Control Switch With Cd4017.
From easyelectronicsproject.com
Motion Sensor Light Switch using CD4017 & IR sensor with Circuit Motion Control Switch With Cd4017 You can also use this circuit as a motion sensor alarm. in this 4017 project, i have shown how to make motion sensor light switch using cd4017 & ir sensor for the. in this 4017 project, i have shown how to make a motion sensor light switch using the cd4017 ic and ir proximity sensor. Motion Control Switch With Cd4017.
From easyelectronicsproject.com
Motion Sensor Light Switch using CD4017 & IR sensor with Circuit Motion Control Switch With Cd4017 You can also use this circuit as a motion sensor alarm. in this 4017 project, i have shown how to make a motion sensor light switch using the cd4017 ic and ir proximity sensor. in this 4017 project, i have shown how to make motion sensor light switch using cd4017 & ir sensor for the. Motion Control Switch With Cd4017.
From www.youtube.com
Motion Sensor Light Switch using CD4017 & IR sensor Automatic Motion Control Switch With Cd4017 in this 4017 project, i have shown how to make a motion sensor light switch using the cd4017 ic and ir proximity sensor. You can also use this circuit as a motion sensor alarm. in this 4017 project, i have shown how to make motion sensor light switch using cd4017 & ir sensor for the. Motion Control Switch With Cd4017.
From easyelectronicsproject.com
Motion Sensor Light Switch using CD4017 & IR sensor with Circuit Motion Control Switch With Cd4017 You can also use this circuit as a motion sensor alarm. in this 4017 project, i have shown how to make a motion sensor light switch using the cd4017 ic and ir proximity sensor. in this 4017 project, i have shown how to make motion sensor light switch using cd4017 & ir sensor for the. Motion Control Switch With Cd4017.
From www.instructables.com
Motion Sensor Switch Using IR Proximity Sensor CD4017 IC Projects Motion Control Switch With Cd4017 You can also use this circuit as a motion sensor alarm. in this 4017 project, i have shown how to make motion sensor light switch using cd4017 & ir sensor for the. in this 4017 project, i have shown how to make a motion sensor light switch using the cd4017 ic and ir proximity sensor. Motion Control Switch With Cd4017.
From www.circuits-diy.com
Remote Control Switch Circuit Using 4017 Motion Control Switch With Cd4017 in this 4017 project, i have shown how to make motion sensor light switch using cd4017 & ir sensor for the. in this 4017 project, i have shown how to make a motion sensor light switch using the cd4017 ic and ir proximity sensor. You can also use this circuit as a motion sensor alarm. Motion Control Switch With Cd4017.
From www.youtube.com
How To Make Motion Sensor Light Switch using CD4017 & IR sensor at Home Motion Control Switch With Cd4017 You can also use this circuit as a motion sensor alarm. in this 4017 project, i have shown how to make motion sensor light switch using cd4017 & ir sensor for the. in this 4017 project, i have shown how to make a motion sensor light switch using the cd4017 ic and ir proximity sensor. Motion Control Switch With Cd4017.
From www.circuits-diy.com
IR Remote Control Light Switch using CD4017 Motion Control Switch With Cd4017 You can also use this circuit as a motion sensor alarm. in this 4017 project, i have shown how to make motion sensor light switch using cd4017 & ir sensor for the. in this 4017 project, i have shown how to make a motion sensor light switch using the cd4017 ic and ir proximity sensor. Motion Control Switch With Cd4017.
From www.electrician-1.com
on video How to make Motion Sensor Switch using IR Proximity Sensor Motion Control Switch With Cd4017 You can also use this circuit as a motion sensor alarm. in this 4017 project, i have shown how to make a motion sensor light switch using the cd4017 ic and ir proximity sensor. in this 4017 project, i have shown how to make motion sensor light switch using cd4017 & ir sensor for the. Motion Control Switch With Cd4017.
From www.engineersgarage.com
Toggle switch using CD4017 Motion Control Switch With Cd4017 in this 4017 project, i have shown how to make motion sensor light switch using cd4017 & ir sensor for the. You can also use this circuit as a motion sensor alarm. in this 4017 project, i have shown how to make a motion sensor light switch using the cd4017 ic and ir proximity sensor. Motion Control Switch With Cd4017.
From www.electroinvention.co.in
Infrared remote control switch using IC CD4017 CD4017 Remote control Motion Control Switch With Cd4017 in this 4017 project, i have shown how to make motion sensor light switch using cd4017 & ir sensor for the. You can also use this circuit as a motion sensor alarm. in this 4017 project, i have shown how to make a motion sensor light switch using the cd4017 ic and ir proximity sensor. Motion Control Switch With Cd4017.
From www.pinterest.jp
Motion Sensor Light Switch using CD4017 & IR sensor with Circuit Motion Control Switch With Cd4017 in this 4017 project, i have shown how to make motion sensor light switch using cd4017 & ir sensor for the. in this 4017 project, i have shown how to make a motion sensor light switch using the cd4017 ic and ir proximity sensor. You can also use this circuit as a motion sensor alarm. Motion Control Switch With Cd4017.
From www.jotrin.com
The Ultimate Guide to CD4017 Decade Counter IC Datasheet & Its Motion Control Switch With Cd4017 in this 4017 project, i have shown how to make motion sensor light switch using cd4017 & ir sensor for the. You can also use this circuit as a motion sensor alarm. in this 4017 project, i have shown how to make a motion sensor light switch using the cd4017 ic and ir proximity sensor. Motion Control Switch With Cd4017.
From www.youtube.com
IR Remote Control Switch Circuit Using The CD4017 IC YouTube Motion Control Switch With Cd4017 in this 4017 project, i have shown how to make motion sensor light switch using cd4017 & ir sensor for the. You can also use this circuit as a motion sensor alarm. in this 4017 project, i have shown how to make a motion sensor light switch using the cd4017 ic and ir proximity sensor. Motion Control Switch With Cd4017.
From easyelectronicsproject.com
Motion Sensor Light Switch using CD4017 & IR sensor with Circuit Motion Control Switch With Cd4017 in this 4017 project, i have shown how to make a motion sensor light switch using the cd4017 ic and ir proximity sensor. You can also use this circuit as a motion sensor alarm. in this 4017 project, i have shown how to make motion sensor light switch using cd4017 & ir sensor for the. Motion Control Switch With Cd4017.
From abaday.com
Wireless Switch Circuit using LDR and CD4017 Motion Control Switch With Cd4017 in this 4017 project, i have shown how to make motion sensor light switch using cd4017 & ir sensor for the. in this 4017 project, i have shown how to make a motion sensor light switch using the cd4017 ic and ir proximity sensor. You can also use this circuit as a motion sensor alarm. Motion Control Switch With Cd4017.
From www.artofit.org
How to make motion sensor light switch on breadboard automatic on off Motion Control Switch With Cd4017 in this 4017 project, i have shown how to make motion sensor light switch using cd4017 & ir sensor for the. in this 4017 project, i have shown how to make a motion sensor light switch using the cd4017 ic and ir proximity sensor. You can also use this circuit as a motion sensor alarm. Motion Control Switch With Cd4017.
From www.youtube.com
Multiple Switch Controlling System using CD4017 IC YouTube Motion Control Switch With Cd4017 in this 4017 project, i have shown how to make motion sensor light switch using cd4017 & ir sensor for the. in this 4017 project, i have shown how to make a motion sensor light switch using the cd4017 ic and ir proximity sensor. You can also use this circuit as a motion sensor alarm. Motion Control Switch With Cd4017.
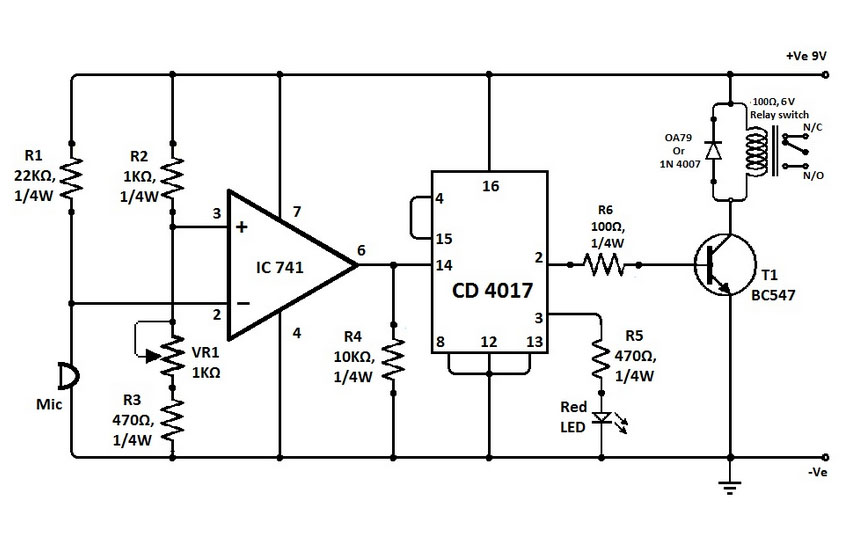
From niotronic.blogspot.com
Clap Switch with IC741 and CD4017 Electronic Knowledge Share Motion Control Switch With Cd4017 You can also use this circuit as a motion sensor alarm. in this 4017 project, i have shown how to make motion sensor light switch using cd4017 & ir sensor for the. in this 4017 project, i have shown how to make a motion sensor light switch using the cd4017 ic and ir proximity sensor. Motion Control Switch With Cd4017.
From www.instructables.com
Motion Sensor Switch Using IR Proximity Sensor CD4017 IC Projects Motion Control Switch With Cd4017 in this 4017 project, i have shown how to make motion sensor light switch using cd4017 & ir sensor for the. in this 4017 project, i have shown how to make a motion sensor light switch using the cd4017 ic and ir proximity sensor. You can also use this circuit as a motion sensor alarm. Motion Control Switch With Cd4017.
From www.youtube.com
How to make Remote Control Switch using CD4017 YouTube Motion Control Switch With Cd4017 in this 4017 project, i have shown how to make a motion sensor light switch using the cd4017 ic and ir proximity sensor. in this 4017 project, i have shown how to make motion sensor light switch using cd4017 & ir sensor for the. You can also use this circuit as a motion sensor alarm. Motion Control Switch With Cd4017.
From www.instructables.com
Motion Sensor Switch Using IR Proximity Sensor CD4017 IC Projects Motion Control Switch With Cd4017 You can also use this circuit as a motion sensor alarm. in this 4017 project, i have shown how to make motion sensor light switch using cd4017 & ir sensor for the. in this 4017 project, i have shown how to make a motion sensor light switch using the cd4017 ic and ir proximity sensor. Motion Control Switch With Cd4017.