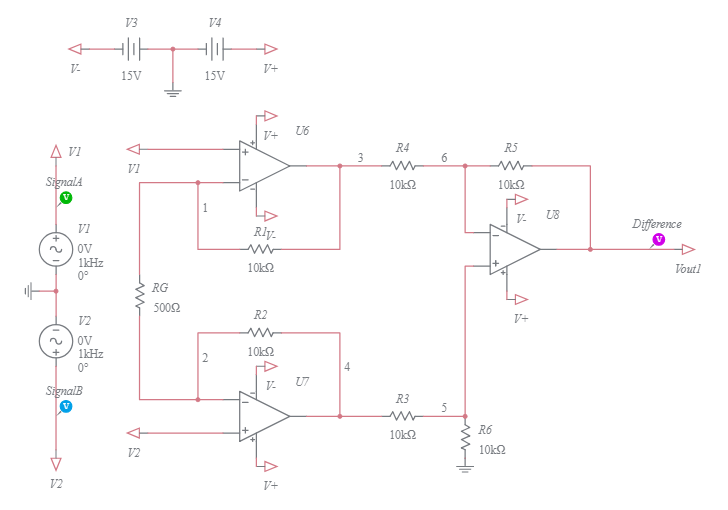
Instrumentation Amplifier Multisim . Design and simulate instrumentational amplifier on multisim. This is an instrumentation amplifier implemented using two operational amplifiers. Instrumentation amplifiers offer very high impedance, isolated inputs along with high gain, and excellent cmrr performance. Transient time response of amplifier operation. 10k views 3 years ago simulate electronics. Ni multisim live lets you create, share, collaborate, and discover circuits and electronics online with spice simulation included The general relation between input and output voltages is:. Drag and drop png image into multisim to load the circuit. Instrumentation amplifier configuration as a differential amplifier. The ad8229 is an ultralow noise instrumentation amplifier designed for measuring small signals in the presence of large common.
from forums.ni.com
Drag and drop png image into multisim to load the circuit. Ni multisim live lets you create, share, collaborate, and discover circuits and electronics online with spice simulation included Instrumentation amplifiers offer very high impedance, isolated inputs along with high gain, and excellent cmrr performance. The ad8229 is an ultralow noise instrumentation amplifier designed for measuring small signals in the presence of large common. This is an instrumentation amplifier implemented using two operational amplifiers. Transient time response of amplifier operation. 10k views 3 years ago simulate electronics. The general relation between input and output voltages is:. Design and simulate instrumentational amplifier on multisim. Instrumentation amplifier configuration as a differential amplifier.
Application of a HighPrecision LowNoise Instrumentation Amplifier in
Instrumentation Amplifier Multisim Design and simulate instrumentational amplifier on multisim. Design and simulate instrumentational amplifier on multisim. Transient time response of amplifier operation. The general relation between input and output voltages is:. 10k views 3 years ago simulate electronics. Instrumentation amplifier configuration as a differential amplifier. Ni multisim live lets you create, share, collaborate, and discover circuits and electronics online with spice simulation included This is an instrumentation amplifier implemented using two operational amplifiers. The ad8229 is an ultralow noise instrumentation amplifier designed for measuring small signals in the presence of large common. Instrumentation amplifiers offer very high impedance, isolated inputs along with high gain, and excellent cmrr performance. Drag and drop png image into multisim to load the circuit.
From hagabatome.blogspot.com
最高 Ever 3 Op Amp Instrumentation Amplifier はがととめ Instrumentation Amplifier Multisim The ad8229 is an ultralow noise instrumentation amplifier designed for measuring small signals in the presence of large common. Instrumentation amplifiers offer very high impedance, isolated inputs along with high gain, and excellent cmrr performance. Transient time response of amplifier operation. The general relation between input and output voltages is:. Drag and drop png image into multisim to load the. Instrumentation Amplifier Multisim.
From protosupplies.com
AD620 Instrumentation Amplifier Module ProtoSupplies Instrumentation Amplifier Multisim Instrumentation amplifier configuration as a differential amplifier. Instrumentation amplifiers offer very high impedance, isolated inputs along with high gain, and excellent cmrr performance. The general relation between input and output voltages is:. Drag and drop png image into multisim to load the circuit. Design and simulate instrumentational amplifier on multisim. This is an instrumentation amplifier implemented using two operational amplifiers.. Instrumentation Amplifier Multisim.
From www.youtube.com
Multisim tutorial 8 Simulation of Noninverting amplifier using Instrumentation Amplifier Multisim The general relation between input and output voltages is:. 10k views 3 years ago simulate electronics. Drag and drop png image into multisim to load the circuit. Instrumentation amplifiers offer very high impedance, isolated inputs along with high gain, and excellent cmrr performance. This is an instrumentation amplifier implemented using two operational amplifiers. The ad8229 is an ultralow noise instrumentation. Instrumentation Amplifier Multisim.
From www.multisim.com
Instrumentation Amplifier Multisim Live Instrumentation Amplifier Multisim 10k views 3 years ago simulate electronics. This is an instrumentation amplifier implemented using two operational amplifiers. Ni multisim live lets you create, share, collaborate, and discover circuits and electronics online with spice simulation included Instrumentation amplifier configuration as a differential amplifier. The general relation between input and output voltages is:. Instrumentation amplifiers offer very high impedance, isolated inputs along. Instrumentation Amplifier Multisim.
From www.youtube.com
Instrumentation Amplifier ( A Conceptual Lecture) Limitaitons of Instrumentation Amplifier Multisim Transient time response of amplifier operation. Ni multisim live lets you create, share, collaborate, and discover circuits and electronics online with spice simulation included Design and simulate instrumentational amplifier on multisim. Instrumentation amplifiers offer very high impedance, isolated inputs along with high gain, and excellent cmrr performance. The general relation between input and output voltages is:. The ad8229 is an. Instrumentation Amplifier Multisim.
From www.multisim.com
Instrumentation Amplifier Multisim Live Instrumentation Amplifier Multisim This is an instrumentation amplifier implemented using two operational amplifiers. 10k views 3 years ago simulate electronics. Drag and drop png image into multisim to load the circuit. Instrumentation amplifier configuration as a differential amplifier. Transient time response of amplifier operation. Design and simulate instrumentational amplifier on multisim. The ad8229 is an ultralow noise instrumentation amplifier designed for measuring small. Instrumentation Amplifier Multisim.
From www.multisim.com
Common Emitter BJT Amplifier Multisim Live Instrumentation Amplifier Multisim Drag and drop png image into multisim to load the circuit. Design and simulate instrumentational amplifier on multisim. Instrumentation amplifiers offer very high impedance, isolated inputs along with high gain, and excellent cmrr performance. This is an instrumentation amplifier implemented using two operational amplifiers. Transient time response of amplifier operation. 10k views 3 years ago simulate electronics. Instrumentation amplifier configuration. Instrumentation Amplifier Multisim.
From www.multisim.com
Instrumentation Amplifier Multisim Live Instrumentation Amplifier Multisim Drag and drop png image into multisim to load the circuit. Instrumentation amplifier configuration as a differential amplifier. The ad8229 is an ultralow noise instrumentation amplifier designed for measuring small signals in the presence of large common. Transient time response of amplifier operation. Ni multisim live lets you create, share, collaborate, and discover circuits and electronics online with spice simulation. Instrumentation Amplifier Multisim.
From www.youtube.com
Simulation of Operational Amplifiers using Multisim for Inverting and Instrumentation Amplifier Multisim This is an instrumentation amplifier implemented using two operational amplifiers. Instrumentation amplifiers offer very high impedance, isolated inputs along with high gain, and excellent cmrr performance. The general relation between input and output voltages is:. Design and simulate instrumentational amplifier on multisim. Transient time response of amplifier operation. The ad8229 is an ultralow noise instrumentation amplifier designed for measuring small. Instrumentation Amplifier Multisim.
From www.youtube.com
Differential Amplifier Designing and Simulation using Opamp in Multisim Instrumentation Amplifier Multisim Instrumentation amplifier configuration as a differential amplifier. Ni multisim live lets you create, share, collaborate, and discover circuits and electronics online with spice simulation included Drag and drop png image into multisim to load the circuit. 10k views 3 years ago simulate electronics. The ad8229 is an ultralow noise instrumentation amplifier designed for measuring small signals in the presence of. Instrumentation Amplifier Multisim.
From www.multisim.com
Instrumentation Amplifier Multisim Live Instrumentation Amplifier Multisim Design and simulate instrumentational amplifier on multisim. The general relation between input and output voltages is:. The ad8229 is an ultralow noise instrumentation amplifier designed for measuring small signals in the presence of large common. 10k views 3 years ago simulate electronics. Drag and drop png image into multisim to load the circuit. Transient time response of amplifier operation. This. Instrumentation Amplifier Multisim.
From www.youtube.com
SIMULATION OF INSTRUMENTATION AMPLIFIER USING MULTISIM IN TAMIL YouTube Instrumentation Amplifier Multisim This is an instrumentation amplifier implemented using two operational amplifiers. Drag and drop png image into multisim to load the circuit. 10k views 3 years ago simulate electronics. The ad8229 is an ultralow noise instrumentation amplifier designed for measuring small signals in the presence of large common. Instrumentation amplifier configuration as a differential amplifier. Instrumentation amplifiers offer very high impedance,. Instrumentation Amplifier Multisim.
From www.multisim.com
2OpAmp VariableGain Instrumentation Amplifier Multisim Live Instrumentation Amplifier Multisim 10k views 3 years ago simulate electronics. Instrumentation amplifier configuration as a differential amplifier. The general relation between input and output voltages is:. Transient time response of amplifier operation. Instrumentation amplifiers offer very high impedance, isolated inputs along with high gain, and excellent cmrr performance. Ni multisim live lets you create, share, collaborate, and discover circuits and electronics online with. Instrumentation Amplifier Multisim.
From hagabatome.blogspot.com
最高 Ever 3 Op Amp Instrumentation Amplifier はがととめ Instrumentation Amplifier Multisim This is an instrumentation amplifier implemented using two operational amplifiers. Instrumentation amplifier configuration as a differential amplifier. The general relation between input and output voltages is:. 10k views 3 years ago simulate electronics. The ad8229 is an ultralow noise instrumentation amplifier designed for measuring small signals in the presence of large common. Drag and drop png image into multisim to. Instrumentation Amplifier Multisim.
From www.chegg.com
Solved 5. Introduction to Operational Amplifiers in Multisim Instrumentation Amplifier Multisim Instrumentation amplifiers offer very high impedance, isolated inputs along with high gain, and excellent cmrr performance. Transient time response of amplifier operation. 10k views 3 years ago simulate electronics. Drag and drop png image into multisim to load the circuit. Ni multisim live lets you create, share, collaborate, and discover circuits and electronics online with spice simulation included This is. Instrumentation Amplifier Multisim.
From www.multisim.com
Instrumentation Amplifier Multisim Live Instrumentation Amplifier Multisim 10k views 3 years ago simulate electronics. This is an instrumentation amplifier implemented using two operational amplifiers. Design and simulate instrumentational amplifier on multisim. Ni multisim live lets you create, share, collaborate, and discover circuits and electronics online with spice simulation included Transient time response of amplifier operation. Drag and drop png image into multisim to load the circuit. Instrumentation. Instrumentation Amplifier Multisim.
From www.multisim.com
Common Emitter BJT Amplifier Multisim Live Instrumentation Amplifier Multisim The general relation between input and output voltages is:. The ad8229 is an ultralow noise instrumentation amplifier designed for measuring small signals in the presence of large common. Transient time response of amplifier operation. Drag and drop png image into multisim to load the circuit. Instrumentation amplifiers offer very high impedance, isolated inputs along with high gain, and excellent cmrr. Instrumentation Amplifier Multisim.
From www.chegg.com
Solved Lab 4 Instrumentation Amplifiers Multisim I. II. Instrumentation Amplifier Multisim Instrumentation amplifiers offer very high impedance, isolated inputs along with high gain, and excellent cmrr performance. Instrumentation amplifier configuration as a differential amplifier. Transient time response of amplifier operation. Design and simulate instrumentational amplifier on multisim. The general relation between input and output voltages is:. Ni multisim live lets you create, share, collaborate, and discover circuits and electronics online with. Instrumentation Amplifier Multisim.
From supertekedu.com
Instrumentation Amplifier Supertek Edu Instrumentation Amplifier Multisim Transient time response of amplifier operation. Instrumentation amplifiers offer very high impedance, isolated inputs along with high gain, and excellent cmrr performance. This is an instrumentation amplifier implemented using two operational amplifiers. Ni multisim live lets you create, share, collaborate, and discover circuits and electronics online with spice simulation included Drag and drop png image into multisim to load the. Instrumentation Amplifier Multisim.
From hagabatome.blogspot.com
最高 Ever 3 Op Amp Instrumentation Amplifier はがととめ Instrumentation Amplifier Multisim The general relation between input and output voltages is:. The ad8229 is an ultralow noise instrumentation amplifier designed for measuring small signals in the presence of large common. Instrumentation amplifier configuration as a differential amplifier. Design and simulate instrumentational amplifier on multisim. Instrumentation amplifiers offer very high impedance, isolated inputs along with high gain, and excellent cmrr performance. Transient time. Instrumentation Amplifier Multisim.
From www.multisim.com
non inverting amplifier Multisim Live Instrumentation Amplifier Multisim Drag and drop png image into multisim to load the circuit. The general relation between input and output voltages is:. Instrumentation amplifier configuration as a differential amplifier. Transient time response of amplifier operation. 10k views 3 years ago simulate electronics. The ad8229 is an ultralow noise instrumentation amplifier designed for measuring small signals in the presence of large common. Instrumentation. Instrumentation Amplifier Multisim.
From www.youtube.com
Simulation of Inverting Amplifier in Multisim YouTube Instrumentation Amplifier Multisim The ad8229 is an ultralow noise instrumentation amplifier designed for measuring small signals in the presence of large common. Instrumentation amplifiers offer very high impedance, isolated inputs along with high gain, and excellent cmrr performance. Transient time response of amplifier operation. 10k views 3 years ago simulate electronics. This is an instrumentation amplifier implemented using two operational amplifiers. Instrumentation amplifier. Instrumentation Amplifier Multisim.
From www.multisim.com
Copy of CE amplifier Multisim Live Instrumentation Amplifier Multisim The ad8229 is an ultralow noise instrumentation amplifier designed for measuring small signals in the presence of large common. Transient time response of amplifier operation. This is an instrumentation amplifier implemented using two operational amplifiers. Ni multisim live lets you create, share, collaborate, and discover circuits and electronics online with spice simulation included 10k views 3 years ago simulate electronics.. Instrumentation Amplifier Multisim.
From loeevuskd.blob.core.windows.net
Instrumentation Amplifier Common Mode Range at Laura Hollis blog Instrumentation Amplifier Multisim Drag and drop png image into multisim to load the circuit. 10k views 3 years ago simulate electronics. Instrumentation amplifiers offer very high impedance, isolated inputs along with high gain, and excellent cmrr performance. Instrumentation amplifier configuration as a differential amplifier. The ad8229 is an ultralow noise instrumentation amplifier designed for measuring small signals in the presence of large common.. Instrumentation Amplifier Multisim.
From www.youtube.com
OpAmp Instrumentation Amplifier Circuit Simulation in Multisim YouTube Instrumentation Amplifier Multisim Instrumentation amplifier configuration as a differential amplifier. The general relation between input and output voltages is:. Ni multisim live lets you create, share, collaborate, and discover circuits and electronics online with spice simulation included Drag and drop png image into multisim to load the circuit. The ad8229 is an ultralow noise instrumentation amplifier designed for measuring small signals in the. Instrumentation Amplifier Multisim.
From forums.ni.com
Application of a HighPrecision LowNoise Instrumentation Amplifier in Instrumentation Amplifier Multisim Instrumentation amplifiers offer very high impedance, isolated inputs along with high gain, and excellent cmrr performance. Instrumentation amplifier configuration as a differential amplifier. 10k views 3 years ago simulate electronics. Design and simulate instrumentational amplifier on multisim. This is an instrumentation amplifier implemented using two operational amplifiers. The ad8229 is an ultralow noise instrumentation amplifier designed for measuring small signals. Instrumentation Amplifier Multisim.
From www.youtube.com
Multisim Tutorial 1 Opamp Amplifier Simulation for Beginners YouTube Instrumentation Amplifier Multisim Ni multisim live lets you create, share, collaborate, and discover circuits and electronics online with spice simulation included Drag and drop png image into multisim to load the circuit. Transient time response of amplifier operation. Instrumentation amplifiers offer very high impedance, isolated inputs along with high gain, and excellent cmrr performance. The general relation between input and output voltages is:.. Instrumentation Amplifier Multisim.
From www.chegg.com
Solved Lab 4 Instrumentation Amplifiers Multisim I. II. Instrumentation Amplifier Multisim Ni multisim live lets you create, share, collaborate, and discover circuits and electronics online with spice simulation included Drag and drop png image into multisim to load the circuit. This is an instrumentation amplifier implemented using two operational amplifiers. Instrumentation amplifiers offer very high impedance, isolated inputs along with high gain, and excellent cmrr performance. The ad8229 is an ultralow. Instrumentation Amplifier Multisim.
From www.multisim.com
Instrumentation Amplifier Multisim Live Instrumentation Amplifier Multisim Transient time response of amplifier operation. Drag and drop png image into multisim to load the circuit. The ad8229 is an ultralow noise instrumentation amplifier designed for measuring small signals in the presence of large common. This is an instrumentation amplifier implemented using two operational amplifiers. The general relation between input and output voltages is:. Design and simulate instrumentational amplifier. Instrumentation Amplifier Multisim.
From education.ni.com
Instrumentation Amplifiers National Instruments Instrumentation Amplifier Multisim Instrumentation amplifier configuration as a differential amplifier. Instrumentation amplifiers offer very high impedance, isolated inputs along with high gain, and excellent cmrr performance. The ad8229 is an ultralow noise instrumentation amplifier designed for measuring small signals in the presence of large common. The general relation between input and output voltages is:. Drag and drop png image into multisim to load. Instrumentation Amplifier Multisim.
From www.youtube.com
Instrumentation amplifier using two OpAmps IA using dual OpAmps Instrumentation Amplifier Multisim The ad8229 is an ultralow noise instrumentation amplifier designed for measuring small signals in the presence of large common. 10k views 3 years ago simulate electronics. Ni multisim live lets you create, share, collaborate, and discover circuits and electronics online with spice simulation included Transient time response of amplifier operation. Design and simulate instrumentational amplifier on multisim. Instrumentation amplifiers offer. Instrumentation Amplifier Multisim.
From hagabatome.blogspot.com
最高 Ever 3 Op Amp Instrumentation Amplifier はがととめ Instrumentation Amplifier Multisim Drag and drop png image into multisim to load the circuit. Instrumentation amplifiers offer very high impedance, isolated inputs along with high gain, and excellent cmrr performance. Design and simulate instrumentational amplifier on multisim. 10k views 3 years ago simulate electronics. This is an instrumentation amplifier implemented using two operational amplifiers. The general relation between input and output voltages is:.. Instrumentation Amplifier Multisim.
From guidegrajacp.z21.web.core.windows.net
Op Amp Circuit Schematic Instrumentation Amplifier Multisim The general relation between input and output voltages is:. Instrumentation amplifier configuration as a differential amplifier. Drag and drop png image into multisim to load the circuit. This is an instrumentation amplifier implemented using two operational amplifiers. Instrumentation amplifiers offer very high impedance, isolated inputs along with high gain, and excellent cmrr performance. Ni multisim live lets you create, share,. Instrumentation Amplifier Multisim.
From www.multisim.com
Int Instrumentation Amplifier Multisim Live Instrumentation Amplifier Multisim 10k views 3 years ago simulate electronics. The general relation between input and output voltages is:. Transient time response of amplifier operation. Instrumentation amplifier configuration as a differential amplifier. Drag and drop png image into multisim to load the circuit. Instrumentation amplifiers offer very high impedance, isolated inputs along with high gain, and excellent cmrr performance. The ad8229 is an. Instrumentation Amplifier Multisim.
From www.sonotec.ch
Amplificateurs instruments Instrumentation Amplifier Multisim Transient time response of amplifier operation. Drag and drop png image into multisim to load the circuit. Instrumentation amplifiers offer very high impedance, isolated inputs along with high gain, and excellent cmrr performance. The general relation between input and output voltages is:. This is an instrumentation amplifier implemented using two operational amplifiers. Ni multisim live lets you create, share, collaborate,. Instrumentation Amplifier Multisim.