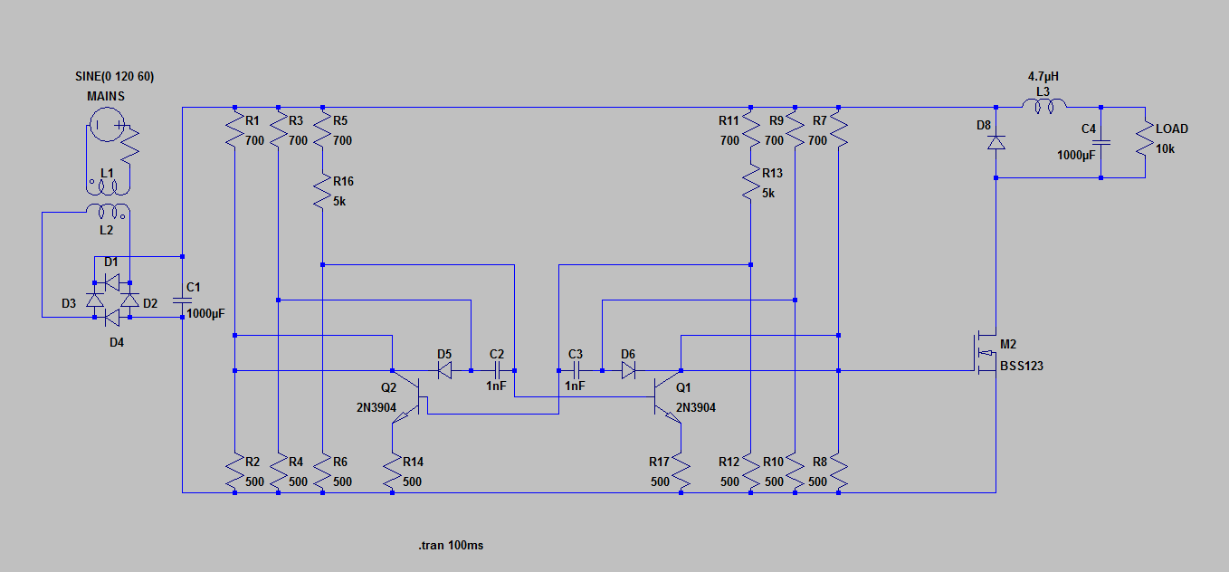
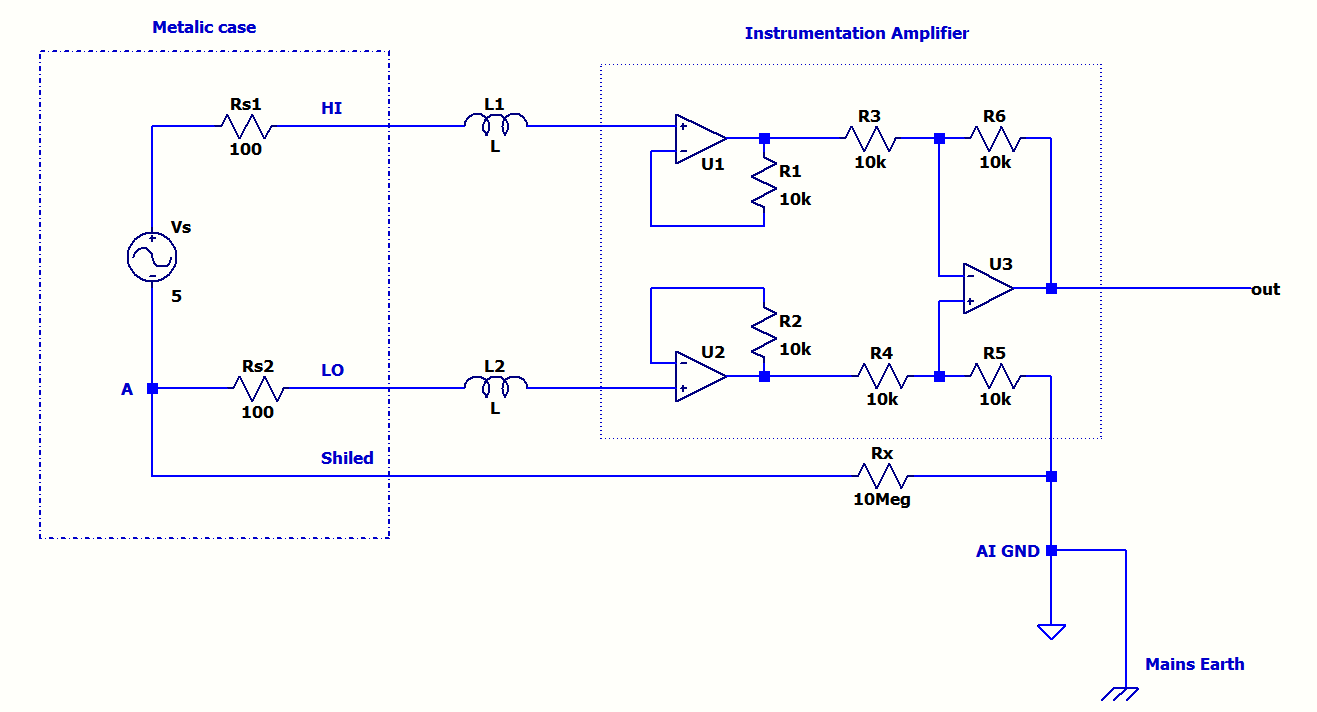
Chassis Ground In Ltspice . Some versions of spice have special symbols for grounds other than the master ground, otherwise connectors labelled something. Press ‘d’ or push the diode button other component: In ltspice there is only one cosmetic like that, called com, but which has the same functionality of a common node (like chassis, earth, etc, unless mentioned otherwise). How can i differentiate chassis ground with other ground? Is there a chassis ground in the library? I wan to simulate earthing or frame ground which is separate from circuit gnd in ltspice. Learn the difference between ground and current return, and how to design a proper grounding strategy for electromagnetic compatibility. So, make you chassis ground the ‘ground’ for ltspice and connect realistic impedances (usually r and l in series), from each. Press ‘g’ or push the ground button (triangle ground symbol) diode: Find out how grounding affects safety, emissions and immunity, and what are the common ground structures and methods. I want to simulate line filter using y capacitors c2 and c3 in the below image.
from www.reddit.com
So, make you chassis ground the ‘ground’ for ltspice and connect realistic impedances (usually r and l in series), from each. In ltspice there is only one cosmetic like that, called com, but which has the same functionality of a common node (like chassis, earth, etc, unless mentioned otherwise). How can i differentiate chassis ground with other ground? I wan to simulate earthing or frame ground which is separate from circuit gnd in ltspice. Learn the difference between ground and current return, and how to design a proper grounding strategy for electromagnetic compatibility. Is there a chassis ground in the library? Find out how grounding affects safety, emissions and immunity, and what are the common ground structures and methods. Some versions of spice have special symbols for grounds other than the master ground, otherwise connectors labelled something. Press ‘g’ or push the ground button (triangle ground symbol) diode: I want to simulate line filter using y capacitors c2 and c3 in the below image.
What is chassis ground and is it important? r/AskElectricians
Chassis Ground In Ltspice Press ‘d’ or push the diode button other component: Press ‘d’ or push the diode button other component: I want to simulate line filter using y capacitors c2 and c3 in the below image. In ltspice there is only one cosmetic like that, called com, but which has the same functionality of a common node (like chassis, earth, etc, unless mentioned otherwise). So, make you chassis ground the ‘ground’ for ltspice and connect realistic impedances (usually r and l in series), from each. Learn the difference between ground and current return, and how to design a proper grounding strategy for electromagnetic compatibility. I wan to simulate earthing or frame ground which is separate from circuit gnd in ltspice. How can i differentiate chassis ground with other ground? Find out how grounding affects safety, emissions and immunity, and what are the common ground structures and methods. Press ‘g’ or push the ground button (triangle ground symbol) diode: Is there a chassis ground in the library? Some versions of spice have special symbols for grounds other than the master ground, otherwise connectors labelled something.
From electronics.stackexchange.com
Wrong LTspice simulation results when circuit has a large common mode potential to ground node Chassis Ground In Ltspice Is there a chassis ground in the library? I wan to simulate earthing or frame ground which is separate from circuit gnd in ltspice. Press ‘d’ or push the diode button other component: Press ‘g’ or push the ground button (triangle ground symbol) diode: So, make you chassis ground the ‘ground’ for ltspice and connect realistic impedances (usually r and. Chassis Ground In Ltspice.
From alastairbarber.com
Creating PWL Files For LTSpice for PWM Signals Alastair Barber Chassis Ground In Ltspice So, make you chassis ground the ‘ground’ for ltspice and connect realistic impedances (usually r and l in series), from each. Press ‘d’ or push the diode button other component: I want to simulate line filter using y capacitors c2 and c3 in the below image. How can i differentiate chassis ground with other ground? Some versions of spice have. Chassis Ground In Ltspice.
From luckyfasr715.weebly.com
Pspice To Ltspice Converter Boxes luckyfasr Chassis Ground In Ltspice I want to simulate line filter using y capacitors c2 and c3 in the below image. Some versions of spice have special symbols for grounds other than the master ground, otherwise connectors labelled something. Learn the difference between ground and current return, and how to design a proper grounding strategy for electromagnetic compatibility. How can i differentiate chassis ground with. Chassis Ground In Ltspice.
From www.circuitbread.com
LTspice Getting Started in 8 Minutes Electronics… CircuitBread Chassis Ground In Ltspice Is there a chassis ground in the library? So, make you chassis ground the ‘ground’ for ltspice and connect realistic impedances (usually r and l in series), from each. How can i differentiate chassis ground with other ground? In ltspice there is only one cosmetic like that, called com, but which has the same functionality of a common node (like. Chassis Ground In Ltspice.
From scribenet.weebly.com
Ground ltspice for mac Chassis Ground In Ltspice I wan to simulate earthing or frame ground which is separate from circuit gnd in ltspice. Find out how grounding affects safety, emissions and immunity, and what are the common ground structures and methods. Press ‘d’ or push the diode button other component: Is there a chassis ground in the library? Some versions of spice have special symbols for grounds. Chassis Ground In Ltspice.
From www.nuffzedd.com
LTSpice A Quick Intro Nuff Zedd Chassis Ground In Ltspice Learn the difference between ground and current return, and how to design a proper grounding strategy for electromagnetic compatibility. Press ‘g’ or push the ground button (triangle ground symbol) diode: In ltspice there is only one cosmetic like that, called com, but which has the same functionality of a common node (like chassis, earth, etc, unless mentioned otherwise). Press ‘d’. Chassis Ground In Ltspice.
From reelnored.weebly.com
reelnored Blog Chassis Ground In Ltspice Learn the difference between ground and current return, and how to design a proper grounding strategy for electromagnetic compatibility. I wan to simulate earthing or frame ground which is separate from circuit gnd in ltspice. Press ‘g’ or push the ground button (triangle ground symbol) diode: Press ‘d’ or push the diode button other component: Is there a chassis ground. Chassis Ground In Ltspice.
From electronics.stackexchange.com
spice Print voltage from ground node in LTSpice Electrical Engineering Stack Exchange Chassis Ground In Ltspice In ltspice there is only one cosmetic like that, called com, but which has the same functionality of a common node (like chassis, earth, etc, unless mentioned otherwise). Find out how grounding affects safety, emissions and immunity, and what are the common ground structures and methods. Some versions of spice have special symbols for grounds other than the master ground,. Chassis Ground In Ltspice.
From electronics.stackexchange.com
circuit analysis Why does the ground in LTspice affect the simulation result? Electrical Chassis Ground In Ltspice I want to simulate line filter using y capacitors c2 and c3 in the below image. Press ‘g’ or push the ground button (triangle ground symbol) diode: Some versions of spice have special symbols for grounds other than the master ground, otherwise connectors labelled something. Find out how grounding affects safety, emissions and immunity, and what are the common ground. Chassis Ground In Ltspice.
From www.programmersought.com
LTspice based tutorial 021.LTspice hierarchical design schematics Programmer Sought Chassis Ground In Ltspice Is there a chassis ground in the library? In ltspice there is only one cosmetic like that, called com, but which has the same functionality of a common node (like chassis, earth, etc, unless mentioned otherwise). Press ‘d’ or push the diode button other component: Find out how grounding affects safety, emissions and immunity, and what are the common ground. Chassis Ground In Ltspice.
From www.reddit.com
What is chassis ground and is it important? r/AskElectricians Chassis Ground In Ltspice Press ‘g’ or push the ground button (triangle ground symbol) diode: I wan to simulate earthing or frame ground which is separate from circuit gnd in ltspice. Some versions of spice have special symbols for grounds other than the master ground, otherwise connectors labelled something. Find out how grounding affects safety, emissions and immunity, and what are the common ground. Chassis Ground In Ltspice.
From www.layouteditor.org
LTSpice LayoutEditor Documentation Chassis Ground In Ltspice Learn the difference between ground and current return, and how to design a proper grounding strategy for electromagnetic compatibility. I want to simulate line filter using y capacitors c2 and c3 in the below image. In ltspice there is only one cosmetic like that, called com, but which has the same functionality of a common node (like chassis, earth, etc,. Chassis Ground In Ltspice.
From itecnotes.com
Electronic Print voltage from ground node in LTSpice Valuable Tech Notes Chassis Ground In Ltspice So, make you chassis ground the ‘ground’ for ltspice and connect realistic impedances (usually r and l in series), from each. In ltspice there is only one cosmetic like that, called com, but which has the same functionality of a common node (like chassis, earth, etc, unless mentioned otherwise). Press ‘d’ or push the diode button other component: I want. Chassis Ground In Ltspice.
From electronics.stackexchange.com
ltspice Should I connect the analog common ground the earth in this configuration Chassis Ground In Ltspice I want to simulate line filter using y capacitors c2 and c3 in the below image. Press ‘d’ or push the diode button other component: Some versions of spice have special symbols for grounds other than the master ground, otherwise connectors labelled something. Learn the difference between ground and current return, and how to design a proper grounding strategy for. Chassis Ground In Ltspice.
From electronics.stackexchange.com
grounding LTSpice chassis ground or earth ground Electrical Engineering Stack Exchange Chassis Ground In Ltspice How can i differentiate chassis ground with other ground? Find out how grounding affects safety, emissions and immunity, and what are the common ground structures and methods. Press ‘g’ or push the ground button (triangle ground symbol) diode: I wan to simulate earthing or frame ground which is separate from circuit gnd in ltspice. Learn the difference between ground and. Chassis Ground In Ltspice.
From theaterres.weebly.com
Ground ltspice for mac theaterres Chassis Ground In Ltspice I wan to simulate earthing or frame ground which is separate from circuit gnd in ltspice. I want to simulate line filter using y capacitors c2 and c3 in the below image. Some versions of spice have special symbols for grounds other than the master ground, otherwise connectors labelled something. How can i differentiate chassis ground with other ground? In. Chassis Ground In Ltspice.
From epci.eu
Simulation with LTspice Chassis Ground In Ltspice Learn the difference between ground and current return, and how to design a proper grounding strategy for electromagnetic compatibility. Press ‘g’ or push the ground button (triangle ground symbol) diode: In ltspice there is only one cosmetic like that, called com, but which has the same functionality of a common node (like chassis, earth, etc, unless mentioned otherwise). Find out. Chassis Ground In Ltspice.
From electronics.stackexchange.com
LTspice Time step too small problem Electrical Engineering Stack Exchange Chassis Ground In Ltspice How can i differentiate chassis ground with other ground? Press ‘g’ or push the ground button (triangle ground symbol) diode: I wan to simulate earthing or frame ground which is separate from circuit gnd in ltspice. Some versions of spice have special symbols for grounds other than the master ground, otherwise connectors labelled something. I want to simulate line filter. Chassis Ground In Ltspice.
From electronics.stackexchange.com
mosfet Two separate ground potentials in LTspice Electrical Engineering Stack Exchange Chassis Ground In Ltspice Press ‘d’ or push the diode button other component: I wan to simulate earthing or frame ground which is separate from circuit gnd in ltspice. Learn the difference between ground and current return, and how to design a proper grounding strategy for electromagnetic compatibility. In ltspice there is only one cosmetic like that, called com, but which has the same. Chassis Ground In Ltspice.
From electronics.stackexchange.com
Cascading NonInverting Amplifiers in LTSPICE Electrical Engineering Stack Exchange Chassis Ground In Ltspice Some versions of spice have special symbols for grounds other than the master ground, otherwise connectors labelled something. Press ‘d’ or push the diode button other component: Learn the difference between ground and current return, and how to design a proper grounding strategy for electromagnetic compatibility. I want to simulate line filter using y capacitors c2 and c3 in the. Chassis Ground In Ltspice.
From hackaday.io
Chassis Grounding Details Hackaday.io Chassis Ground In Ltspice I wan to simulate earthing or frame ground which is separate from circuit gnd in ltspice. Press ‘d’ or push the diode button other component: Is there a chassis ground in the library? Learn the difference between ground and current return, and how to design a proper grounding strategy for electromagnetic compatibility. I want to simulate line filter using y. Chassis Ground In Ltspice.
From circuitgenerator.com
LTspice simulation tutorial on voltage divider Circuit Generator Chassis Ground In Ltspice Find out how grounding affects safety, emissions and immunity, and what are the common ground structures and methods. In ltspice there is only one cosmetic like that, called com, but which has the same functionality of a common node (like chassis, earth, etc, unless mentioned otherwise). How can i differentiate chassis ground with other ground? So, make you chassis ground. Chassis Ground In Ltspice.
From itecnotes.com
This circuit has floating nodes in LT Spice Valuable Tech Notes Chassis Ground In Ltspice Learn the difference between ground and current return, and how to design a proper grounding strategy for electromagnetic compatibility. Press ‘d’ or push the diode button other component: Find out how grounding affects safety, emissions and immunity, and what are the common ground structures and methods. Some versions of spice have special symbols for grounds other than the master ground,. Chassis Ground In Ltspice.
From spiceman.net
LTspiceParametric Analysis(.step) Spiceman Chassis Ground In Ltspice How can i differentiate chassis ground with other ground? Press ‘g’ or push the ground button (triangle ground symbol) diode: In ltspice there is only one cosmetic like that, called com, but which has the same functionality of a common node (like chassis, earth, etc, unless mentioned otherwise). Some versions of spice have special symbols for grounds other than the. Chassis Ground In Ltspice.
From www.eevblog.com
LTSpice loop gain stability analysis Page 1 Chassis Ground In Ltspice In ltspice there is only one cosmetic like that, called com, but which has the same functionality of a common node (like chassis, earth, etc, unless mentioned otherwise). I wan to simulate earthing or frame ground which is separate from circuit gnd in ltspice. Press ‘g’ or push the ground button (triangle ground symbol) diode: I want to simulate line. Chassis Ground In Ltspice.
From electronics.stackexchange.com
ac Why does two grounds vs one ground give different results in LTspice with rectifier circuit Chassis Ground In Ltspice Some versions of spice have special symbols for grounds other than the master ground, otherwise connectors labelled something. So, make you chassis ground the ‘ground’ for ltspice and connect realistic impedances (usually r and l in series), from each. Press ‘d’ or push the diode button other component: In ltspice there is only one cosmetic like that, called com, but. Chassis Ground In Ltspice.
From www.thevanconversion.com
Grounding a Campervan Electrical System Chassis Ground In Ltspice Press ‘d’ or push the diode button other component: Some versions of spice have special symbols for grounds other than the master ground, otherwise connectors labelled something. I want to simulate line filter using y capacitors c2 and c3 in the below image. Press ‘g’ or push the ground button (triangle ground symbol) diode: Is there a chassis ground in. Chassis Ground In Ltspice.
From www.youtube.com
Electronics LTSpice chassis ground or earth ground YouTube Chassis Ground In Ltspice Press ‘d’ or push the diode button other component: So, make you chassis ground the ‘ground’ for ltspice and connect realistic impedances (usually r and l in series), from each. I wan to simulate earthing or frame ground which is separate from circuit gnd in ltspice. How can i differentiate chassis ground with other ground? Learn the difference between ground. Chassis Ground In Ltspice.
From exyammsrq.blob.core.windows.net
How To Chassis Ground Work at Luella Jensen blog Chassis Ground In Ltspice Some versions of spice have special symbols for grounds other than the master ground, otherwise connectors labelled something. Learn the difference between ground and current return, and how to design a proper grounding strategy for electromagnetic compatibility. So, make you chassis ground the ‘ground’ for ltspice and connect realistic impedances (usually r and l in series), from each. Press ‘d’. Chassis Ground In Ltspice.
From hackaday.io
Chassis Grounding Details Hackaday.io Chassis Ground In Ltspice How can i differentiate chassis ground with other ground? Find out how grounding affects safety, emissions and immunity, and what are the common ground structures and methods. Press ‘g’ or push the ground button (triangle ground symbol) diode: So, make you chassis ground the ‘ground’ for ltspice and connect realistic impedances (usually r and l in series), from each. I. Chassis Ground In Ltspice.
From electronics.stackexchange.com
circuit analysis Why does the ground in LTspice affect the simulation result? Electrical Chassis Ground In Ltspice Find out how grounding affects safety, emissions and immunity, and what are the common ground structures and methods. Learn the difference between ground and current return, and how to design a proper grounding strategy for electromagnetic compatibility. I want to simulate line filter using y capacitors c2 and c3 in the below image. Is there a chassis ground in the. Chassis Ground In Ltspice.
From electronics.stackexchange.com
Getting differing theoretical and simulated values of V{thevenin's} on LTSPICE Electrical Chassis Ground In Ltspice Is there a chassis ground in the library? Find out how grounding affects safety, emissions and immunity, and what are the common ground structures and methods. I wan to simulate earthing or frame ground which is separate from circuit gnd in ltspice. How can i differentiate chassis ground with other ground? So, make you chassis ground the ‘ground’ for ltspice. Chassis Ground In Ltspice.
From electronics.stackexchange.com
ground Some issues modeling a "two terminal source" coupled to a differential amplifier in Chassis Ground In Ltspice Learn the difference between ground and current return, and how to design a proper grounding strategy for electromagnetic compatibility. I wan to simulate earthing or frame ground which is separate from circuit gnd in ltspice. So, make you chassis ground the ‘ground’ for ltspice and connect realistic impedances (usually r and l in series), from each. In ltspice there is. Chassis Ground In Ltspice.
From www.mikrocontroller.net
LTspice Lineare FETHBrücke Chassis Ground In Ltspice I wan to simulate earthing or frame ground which is separate from circuit gnd in ltspice. Some versions of spice have special symbols for grounds other than the master ground, otherwise connectors labelled something. Find out how grounding affects safety, emissions and immunity, and what are the common ground structures and methods. Is there a chassis ground in the library?. Chassis Ground In Ltspice.
From circuitszoo.altervista.org
LTspice tips 'n tricks Circuits Zoo Chassis Ground In Ltspice So, make you chassis ground the ‘ground’ for ltspice and connect realistic impedances (usually r and l in series), from each. Find out how grounding affects safety, emissions and immunity, and what are the common ground structures and methods. Some versions of spice have special symbols for grounds other than the master ground, otherwise connectors labelled something. Learn the difference. Chassis Ground In Ltspice.