Resistor For Arduino Mega . I'm using a mega2560 board. See the circuit, schematic and code. The internal pullup resistors are 20k to 50k ohms, thus pretty weak. Find out how to use spi, i2c, pwm, adc and other functions with arduino mega. Learn about the features, pinout, and specifications of the arduino mega 2560, a microcontroller board based on the atmega2560. See examples, code, schematics and calculations for different resistor values and. Learn how to use pinmode (input_pullup) to read a digital input without a resistor. For longer wires a harder (less resistance) pullup is needed. Learn about the features, specifications and pinout of arduino mega 2560, a powerful board with 54 digital and 16 analog pins.
from www.circuitbasics.com
I'm using a mega2560 board. For longer wires a harder (less resistance) pullup is needed. Learn about the features, pinout, and specifications of the arduino mega 2560, a microcontroller board based on the atmega2560. See examples, code, schematics and calculations for different resistor values and. Learn how to use pinmode (input_pullup) to read a digital input without a resistor. Find out how to use spi, i2c, pwm, adc and other functions with arduino mega. Learn about the features, specifications and pinout of arduino mega 2560, a powerful board with 54 digital and 16 analog pins. The internal pullup resistors are 20k to 50k ohms, thus pretty weak. See the circuit, schematic and code.
Pairing a Light Dependent Resistor with an Arduino Circuit Basics
Resistor For Arduino Mega Learn how to use pinmode (input_pullup) to read a digital input without a resistor. For longer wires a harder (less resistance) pullup is needed. Find out how to use spi, i2c, pwm, adc and other functions with arduino mega. See examples, code, schematics and calculations for different resistor values and. Learn about the features, specifications and pinout of arduino mega 2560, a powerful board with 54 digital and 16 analog pins. The internal pullup resistors are 20k to 50k ohms, thus pretty weak. I'm using a mega2560 board. See the circuit, schematic and code. Learn about the features, pinout, and specifications of the arduino mega 2560, a microcontroller board based on the atmega2560. Learn how to use pinmode (input_pullup) to read a digital input without a resistor.
From www.circuitbasics.com
Pairing a LightDependent Resistor (LDR) with an Arduino Uno Circuit Basics Resistor For Arduino Mega Learn about the features, pinout, and specifications of the arduino mega 2560, a microcontroller board based on the atmega2560. I'm using a mega2560 board. See the circuit, schematic and code. See examples, code, schematics and calculations for different resistor values and. For longer wires a harder (less resistance) pullup is needed. Learn how to use pinmode (input_pullup) to read a. Resistor For Arduino Mega.
From create.arduino.cc
Using Pushbuttons with Arduino. Pullup vs Pulldown resistors Arduino Project Hub Resistor For Arduino Mega The internal pullup resistors are 20k to 50k ohms, thus pretty weak. Learn how to use pinmode (input_pullup) to read a digital input without a resistor. For longer wires a harder (less resistance) pullup is needed. Find out how to use spi, i2c, pwm, adc and other functions with arduino mega. I'm using a mega2560 board. See the circuit, schematic. Resistor For Arduino Mega.
From www.reddit.com
connecting an esp8266 to a mega with resistors r/arduino Resistor For Arduino Mega For longer wires a harder (less resistance) pullup is needed. The internal pullup resistors are 20k to 50k ohms, thus pretty weak. See the circuit, schematic and code. Learn how to use pinmode (input_pullup) to read a digital input without a resistor. Learn about the features, pinout, and specifications of the arduino mega 2560, a microcontroller board based on the. Resistor For Arduino Mega.
From steps2make.com
Arduino Photo resistor module (LDR) KY018 Steps2Make Resistor For Arduino Mega See the circuit, schematic and code. I'm using a mega2560 board. Find out how to use spi, i2c, pwm, adc and other functions with arduino mega. See examples, code, schematics and calculations for different resistor values and. Learn about the features, pinout, and specifications of the arduino mega 2560, a microcontroller board based on the atmega2560. The internal pullup resistors. Resistor For Arduino Mega.
From arduino.stackexchange.com
Whats the function of the resistor between MCU and its Resonator in Arduino Mega? Arduino Resistor For Arduino Mega See the circuit, schematic and code. See examples, code, schematics and calculations for different resistor values and. Learn about the features, pinout, and specifications of the arduino mega 2560, a microcontroller board based on the atmega2560. Learn how to use pinmode (input_pullup) to read a digital input without a resistor. I'm using a mega2560 board. Find out how to use. Resistor For Arduino Mega.
From www.ardumotive.com
How to use a Force Sensitive Resistor with Arduino Tutorial Ardumotive Arduino Greek Playground Resistor For Arduino Mega Learn about the features, pinout, and specifications of the arduino mega 2560, a microcontroller board based on the atmega2560. Find out how to use spi, i2c, pwm, adc and other functions with arduino mega. See the circuit, schematic and code. The internal pullup resistors are 20k to 50k ohms, thus pretty weak. For longer wires a harder (less resistance) pullup. Resistor For Arduino Mega.
From www.buildcircuit.com
Arduino Project 2 LDR/Photoresistor and LED Resistor For Arduino Mega I'm using a mega2560 board. The internal pullup resistors are 20k to 50k ohms, thus pretty weak. For longer wires a harder (less resistance) pullup is needed. Find out how to use spi, i2c, pwm, adc and other functions with arduino mega. Learn about the features, specifications and pinout of arduino mega 2560, a powerful board with 54 digital and. Resistor For Arduino Mega.
From thecustomizewindows.com
Arduino LDR/Photoresistor and LED Based Light Meter Resistor For Arduino Mega Learn about the features, pinout, and specifications of the arduino mega 2560, a microcontroller board based on the atmega2560. Find out how to use spi, i2c, pwm, adc and other functions with arduino mega. See examples, code, schematics and calculations for different resistor values and. For longer wires a harder (less resistance) pullup is needed. See the circuit, schematic and. Resistor For Arduino Mega.
From diyi0t.com
Switches Tutorial for Arduino, ESP8266 and ESP32 Resistor For Arduino Mega For longer wires a harder (less resistance) pullup is needed. Learn about the features, pinout, and specifications of the arduino mega 2560, a microcontroller board based on the atmega2560. The internal pullup resistors are 20k to 50k ohms, thus pretty weak. Learn how to use pinmode (input_pullup) to read a digital input without a resistor. I'm using a mega2560 board.. Resistor For Arduino Mega.
From hotresistor.blogspot.com
HOT RESISTOR Hobby&Fun ARDUINO INTERFACING WITH GPS TUTORIAL CONNECTING SKYLAB SKM53 Resistor For Arduino Mega See examples, code, schematics and calculations for different resistor values and. Learn about the features, pinout, and specifications of the arduino mega 2560, a microcontroller board based on the atmega2560. Learn how to use pinmode (input_pullup) to read a digital input without a resistor. For longer wires a harder (less resistance) pullup is needed. I'm using a mega2560 board. The. Resistor For Arduino Mega.
From forum.arduino.cc
Measuring 3 different resistors with the Mega General Discussion Arduino Forum Resistor For Arduino Mega Find out how to use spi, i2c, pwm, adc and other functions with arduino mega. Learn about the features, specifications and pinout of arduino mega 2560, a powerful board with 54 digital and 16 analog pins. See the circuit, schematic and code. I'm using a mega2560 board. The internal pullup resistors are 20k to 50k ohms, thus pretty weak. Learn. Resistor For Arduino Mega.
From forum.arduino.cc
Resistor question General Electronics Arduino Forum Resistor For Arduino Mega The internal pullup resistors are 20k to 50k ohms, thus pretty weak. Learn how to use pinmode (input_pullup) to read a digital input without a resistor. For longer wires a harder (less resistance) pullup is needed. I'm using a mega2560 board. See examples, code, schematics and calculations for different resistor values and. See the circuit, schematic and code. Learn about. Resistor For Arduino Mega.
From www.lazada.com.ph
5pcs 20 ohms resistor 1/4 watt 4 band Carbon Film Resistor 5 for breadboard pcb arduino uno Resistor For Arduino Mega Learn about the features, specifications and pinout of arduino mega 2560, a powerful board with 54 digital and 16 analog pins. See examples, code, schematics and calculations for different resistor values and. Learn about the features, pinout, and specifications of the arduino mega 2560, a microcontroller board based on the atmega2560. Find out how to use spi, i2c, pwm, adc. Resistor For Arduino Mega.
From www.aliexpress.com
SunFounder Electronics Fun Kit with 1602 LCD Module,breadboard,LED,Resistor for Arduino UNO Resistor For Arduino Mega The internal pullup resistors are 20k to 50k ohms, thus pretty weak. For longer wires a harder (less resistance) pullup is needed. I'm using a mega2560 board. Learn about the features, specifications and pinout of arduino mega 2560, a powerful board with 54 digital and 16 analog pins. Learn how to use pinmode (input_pullup) to read a digital input without. Resistor For Arduino Mega.
From www.circuitbasics.com
Pairing a Light Dependent Resistor with an Arduino Circuit Basics Resistor For Arduino Mega See the circuit, schematic and code. Find out how to use spi, i2c, pwm, adc and other functions with arduino mega. Learn about the features, pinout, and specifications of the arduino mega 2560, a microcontroller board based on the atmega2560. See examples, code, schematics and calculations for different resistor values and. I'm using a mega2560 board. Learn how to use. Resistor For Arduino Mega.
From arduino.stackexchange.com
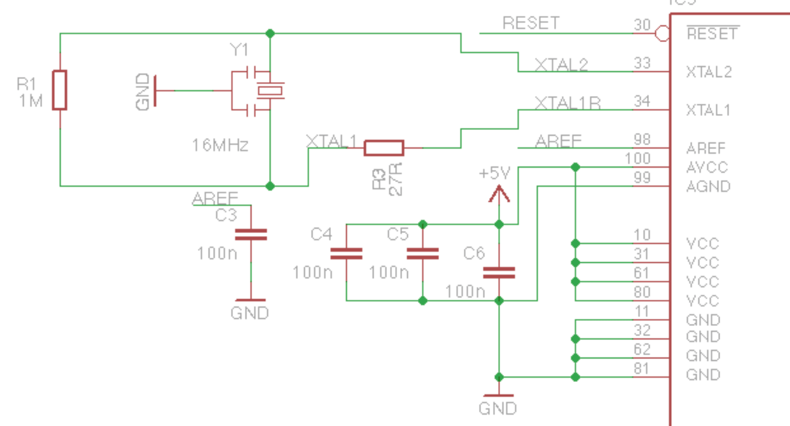
What are these stray resistors on the Arduino Mega schematic? Arduino Stack Exchange Resistor For Arduino Mega See examples, code, schematics and calculations for different resistor values and. The internal pullup resistors are 20k to 50k ohms, thus pretty weak. Learn how to use pinmode (input_pullup) to read a digital input without a resistor. Learn about the features, specifications and pinout of arduino mega 2560, a powerful board with 54 digital and 16 analog pins. For longer. Resistor For Arduino Mega.
From www.circuitbasics.com
Pairing a Light Dependent Resistor with an Arduino Circuit Basics Resistor For Arduino Mega Learn how to use pinmode (input_pullup) to read a digital input without a resistor. See examples, code, schematics and calculations for different resistor values and. The internal pullup resistors are 20k to 50k ohms, thus pretty weak. For longer wires a harder (less resistance) pullup is needed. I'm using a mega2560 board. Find out how to use spi, i2c, pwm,. Resistor For Arduino Mega.
From www.youtube.com
Arduino Digital Input How to Use the PullUp Resistor! YouTube Resistor For Arduino Mega Find out how to use spi, i2c, pwm, adc and other functions with arduino mega. For longer wires a harder (less resistance) pullup is needed. The internal pullup resistors are 20k to 50k ohms, thus pretty weak. Learn how to use pinmode (input_pullup) to read a digital input without a resistor. I'm using a mega2560 board. Learn about the features,. Resistor For Arduino Mega.
From descubrearduino.com
Resistencias pullup y pulldown en Arduino Resistor For Arduino Mega Learn how to use pinmode (input_pullup) to read a digital input without a resistor. The internal pullup resistors are 20k to 50k ohms, thus pretty weak. For longer wires a harder (less resistance) pullup is needed. See the circuit, schematic and code. Find out how to use spi, i2c, pwm, adc and other functions with arduino mega. Learn about the. Resistor For Arduino Mega.
From www.hackster.io
Using I2C Communication Protocol to Connect 6 Arduino Megas Hackster.io Resistor For Arduino Mega For longer wires a harder (less resistance) pullup is needed. See the circuit, schematic and code. See examples, code, schematics and calculations for different resistor values and. The internal pullup resistors are 20k to 50k ohms, thus pretty weak. Find out how to use spi, i2c, pwm, adc and other functions with arduino mega. Learn about the features, pinout, and. Resistor For Arduino Mega.
From animemusic696.blogspot.com
Variable Resistor Using Arduino Resistor For Arduino Mega Learn how to use pinmode (input_pullup) to read a digital input without a resistor. Learn about the features, pinout, and specifications of the arduino mega 2560, a microcontroller board based on the atmega2560. For longer wires a harder (less resistance) pullup is needed. See examples, code, schematics and calculations for different resistor values and. I'm using a mega2560 board. Find. Resistor For Arduino Mega.
From www.lazada.com.ph
10pcs 10k ohms 5 band 1/4w Metal film resistor 1 ohm for pcb breadboard arduino uno mega nano Resistor For Arduino Mega See the circuit, schematic and code. I'm using a mega2560 board. See examples, code, schematics and calculations for different resistor values and. Learn about the features, specifications and pinout of arduino mega 2560, a powerful board with 54 digital and 16 analog pins. The internal pullup resistors are 20k to 50k ohms, thus pretty weak. Learn about the features, pinout,. Resistor For Arduino Mega.
From learn.adafruit.com
Resistors Arduino Lesson 2. LEDs Adafruit Learning System Resistor For Arduino Mega The internal pullup resistors are 20k to 50k ohms, thus pretty weak. See examples, code, schematics and calculations for different resistor values and. See the circuit, schematic and code. Learn how to use pinmode (input_pullup) to read a digital input without a resistor. For longer wires a harder (less resistance) pullup is needed. I'm using a mega2560 board. Learn about. Resistor For Arduino Mega.
From www.circuitbasics.com
Pairing a LightDependent Resistor (LDR) with an Arduino Uno Circuit Basics Resistor For Arduino Mega See examples, code, schematics and calculations for different resistor values and. Learn about the features, specifications and pinout of arduino mega 2560, a powerful board with 54 digital and 16 analog pins. Find out how to use spi, i2c, pwm, adc and other functions with arduino mega. For longer wires a harder (less resistance) pullup is needed. Learn how to. Resistor For Arduino Mega.
From osoyoo.com
Arduino IOT Lesson 3 Reading a Photoresistor Sensor data « Resistor For Arduino Mega Find out how to use spi, i2c, pwm, adc and other functions with arduino mega. See the circuit, schematic and code. Learn about the features, pinout, and specifications of the arduino mega 2560, a microcontroller board based on the atmega2560. I'm using a mega2560 board. Learn how to use pinmode (input_pullup) to read a digital input without a resistor. Learn. Resistor For Arduino Mega.
From www.pinterest.com.au
New star kits for arduino breadboard mega 2560 R3 LCD1602 Buzzer LED Blight Adjustable resistor Resistor For Arduino Mega Learn how to use pinmode (input_pullup) to read a digital input without a resistor. The internal pullup resistors are 20k to 50k ohms, thus pretty weak. See the circuit, schematic and code. Learn about the features, pinout, and specifications of the arduino mega 2560, a microcontroller board based on the atmega2560. Learn about the features, specifications and pinout of arduino. Resistor For Arduino Mega.
From produto.mercadolivre.com.br
Kit 10 X Resistor 180 Ohm 5 1/4w 0,25w 180r Arduino Pic Mercado Livre Resistor For Arduino Mega Learn about the features, pinout, and specifications of the arduino mega 2560, a microcontroller board based on the atmega2560. I'm using a mega2560 board. See the circuit, schematic and code. The internal pullup resistors are 20k to 50k ohms, thus pretty weak. Learn how to use pinmode (input_pullup) to read a digital input without a resistor. See examples, code, schematics. Resistor For Arduino Mega.
From www.lazada.com.ph
10pcs 150 ohms 5 band 1/4w Metal film resistor 1 ohm for pcb breadboard arduino uno mega nano Resistor For Arduino Mega See the circuit, schematic and code. For longer wires a harder (less resistance) pullup is needed. See examples, code, schematics and calculations for different resistor values and. Learn about the features, pinout, and specifications of the arduino mega 2560, a microcontroller board based on the atmega2560. I'm using a mega2560 board. The internal pullup resistors are 20k to 50k ohms,. Resistor For Arduino Mega.
From www.youtube.com
Arduino Tutorial 4 Arduino with LDR and Variable resistor YouTube Resistor For Arduino Mega The internal pullup resistors are 20k to 50k ohms, thus pretty weak. I'm using a mega2560 board. Learn how to use pinmode (input_pullup) to read a digital input without a resistor. See the circuit, schematic and code. Learn about the features, specifications and pinout of arduino mega 2560, a powerful board with 54 digital and 16 analog pins. For longer. Resistor For Arduino Mega.
From www.makerguides.com
Wireless Communication with Arduino and nRF24L01 Resistor For Arduino Mega I'm using a mega2560 board. For longer wires a harder (less resistance) pullup is needed. Learn about the features, pinout, and specifications of the arduino mega 2560, a microcontroller board based on the atmega2560. See examples, code, schematics and calculations for different resistor values and. The internal pullup resistors are 20k to 50k ohms, thus pretty weak. See the circuit,. Resistor For Arduino Mega.
From 3roam.com
Arduino LED Resistor Calculator Resistor For Arduino Mega See examples, code, schematics and calculations for different resistor values and. Learn how to use pinmode (input_pullup) to read a digital input without a resistor. Learn about the features, specifications and pinout of arduino mega 2560, a powerful board with 54 digital and 16 analog pins. Find out how to use spi, i2c, pwm, adc and other functions with arduino. Resistor For Arduino Mega.
From www.lazada.com.ph
10pcs 5 band 680 ohms resistor 0.25w 1/4W Metal Film Resistor Kit 1 Resistor for pcb breadboard Resistor For Arduino Mega I'm using a mega2560 board. See examples, code, schematics and calculations for different resistor values and. For longer wires a harder (less resistance) pullup is needed. Learn how to use pinmode (input_pullup) to read a digital input without a resistor. See the circuit, schematic and code. Learn about the features, pinout, and specifications of the arduino mega 2560, a microcontroller. Resistor For Arduino Mega.
From breadfruit.me
Arduino Mega ADK BreadFruit Electronics Buy Latest Arduino, Sensors, Raspberry Pi, ICs Resistor For Arduino Mega Learn how to use pinmode (input_pullup) to read a digital input without a resistor. Find out how to use spi, i2c, pwm, adc and other functions with arduino mega. The internal pullup resistors are 20k to 50k ohms, thus pretty weak. See examples, code, schematics and calculations for different resistor values and. I'm using a mega2560 board. For longer wires. Resistor For Arduino Mega.
From diyi0t.com
Switches Tutorial for Arduino, ESP8266 and ESP32 Resistor For Arduino Mega See examples, code, schematics and calculations for different resistor values and. Learn how to use pinmode (input_pullup) to read a digital input without a resistor. Find out how to use spi, i2c, pwm, adc and other functions with arduino mega. The internal pullup resistors are 20k to 50k ohms, thus pretty weak. See the circuit, schematic and code. Learn about. Resistor For Arduino Mega.
From diyi0t.com
Resistors Tutorial for Arduino, ESP8266 and ESP32 Resistor For Arduino Mega Learn how to use pinmode (input_pullup) to read a digital input without a resistor. See the circuit, schematic and code. The internal pullup resistors are 20k to 50k ohms, thus pretty weak. For longer wires a harder (less resistance) pullup is needed. See examples, code, schematics and calculations for different resistor values and. Find out how to use spi, i2c,. Resistor For Arduino Mega.