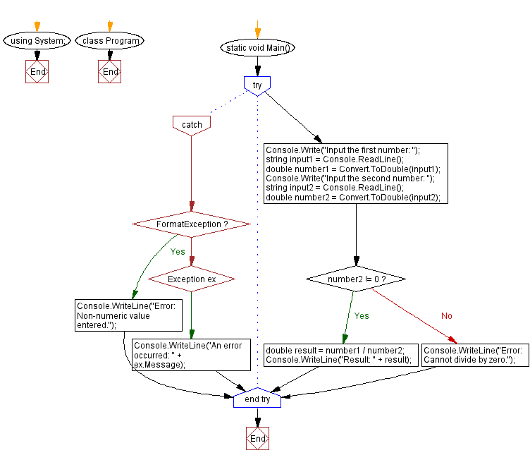
Dividing Two Numbers Exception Handling C# . If you write a maths library , and have a function called divide(int a, int b) that divides them, if someone else wants to use your method and passes in zero, you'll want to throw an exception. A division of two int numbers returns int number truncating any decimal points. Learn how to write a c# program that implements a method to divide two numbers and handles the dividebyzeroexception if the denominator is 0. Hence the result of the operation. It prints the exception's data. The exception that is thrown when there is an attempt to divide an integral or decimal value by zero. Exception handling is a powerful tool for handling errors. This program shows how an exception is thrown by the execution engine when you divide an int by zero.
from techzuk.blogspot.com
Learn how to write a c# program that implements a method to divide two numbers and handles the dividebyzeroexception if the denominator is 0. A division of two int numbers returns int number truncating any decimal points. If you write a maths library , and have a function called divide(int a, int b) that divides them, if someone else wants to use your method and passes in zero, you'll want to throw an exception. Exception handling is a powerful tool for handling errors. This program shows how an exception is thrown by the execution engine when you divide an int by zero. The exception that is thrown when there is an attempt to divide an integral or decimal value by zero. It prints the exception's data. Hence the result of the operation.
C Program to find division of two numbers TechZuk
Dividing Two Numbers Exception Handling C# Exception handling is a powerful tool for handling errors. This program shows how an exception is thrown by the execution engine when you divide an int by zero. It prints the exception's data. Exception handling is a powerful tool for handling errors. Hence the result of the operation. The exception that is thrown when there is an attempt to divide an integral or decimal value by zero. If you write a maths library , and have a function called divide(int a, int b) that divides them, if someone else wants to use your method and passes in zero, you'll want to throw an exception. Learn how to write a c# program that implements a method to divide two numbers and handles the dividebyzeroexception if the denominator is 0. A division of two int numbers returns int number truncating any decimal points.
From www.shekhali.com
C Tutorials Archives Dividing Two Numbers Exception Handling C# This program shows how an exception is thrown by the execution engine when you divide an int by zero. A division of two int numbers returns int number truncating any decimal points. The exception that is thrown when there is an attempt to divide an integral or decimal value by zero. Learn how to write a c# program that implements. Dividing Two Numbers Exception Handling C#.
From www.w3resource.com
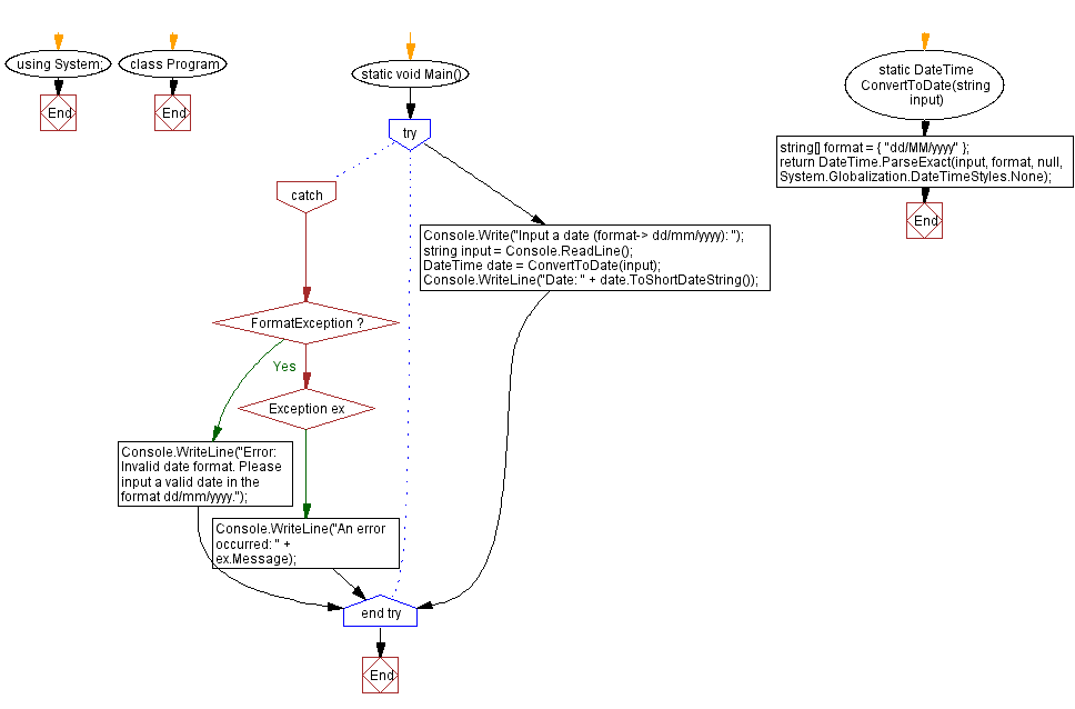
C Program Convert user input to datetime with exception handling Dividing Two Numbers Exception Handling C# A division of two int numbers returns int number truncating any decimal points. It prints the exception's data. If you write a maths library , and have a function called divide(int a, int b) that divides them, if someone else wants to use your method and passes in zero, you'll want to throw an exception. Exception handling is a powerful. Dividing Two Numbers Exception Handling C#.
From www.slideserve.com
PPT Introduction to C++ Templates and Exceptions PowerPoint Dividing Two Numbers Exception Handling C# This program shows how an exception is thrown by the execution engine when you divide an int by zero. A division of two int numbers returns int number truncating any decimal points. Exception handling is a powerful tool for handling errors. The exception that is thrown when there is an attempt to divide an integral or decimal value by zero.. Dividing Two Numbers Exception Handling C#.
From data-flair.training
Error Handling in C Learn to Deal with Exceptions DataFlair Dividing Two Numbers Exception Handling C# Hence the result of the operation. The exception that is thrown when there is an attempt to divide an integral or decimal value by zero. Exception handling is a powerful tool for handling errors. If you write a maths library , and have a function called divide(int a, int b) that divides them, if someone else wants to use your. Dividing Two Numbers Exception Handling C#.
From www.youtube.com
Divide by Zero Exception in C++ Part2 How to Handle Divide by Zero Dividing Two Numbers Exception Handling C# Learn how to write a c# program that implements a method to divide two numbers and handles the dividebyzeroexception if the denominator is 0. Exception handling is a powerful tool for handling errors. It prints the exception's data. Hence the result of the operation. The exception that is thrown when there is an attempt to divide an integral or decimal. Dividing Two Numbers Exception Handling C#.
From dejamcyayers.blogspot.com
C Program to Divide Two Numbers DejamcyAyers Dividing Two Numbers Exception Handling C# This program shows how an exception is thrown by the execution engine when you divide an int by zero. A division of two int numbers returns int number truncating any decimal points. Hence the result of the operation. Exception handling is a powerful tool for handling errors. Learn how to write a c# program that implements a method to divide. Dividing Two Numbers Exception Handling C#.
From www.youtube.com
Exception Handling in C UserDefined Exceptions in C YouTube Dividing Two Numbers Exception Handling C# A division of two int numbers returns int number truncating any decimal points. If you write a maths library , and have a function called divide(int a, int b) that divides them, if someone else wants to use your method and passes in zero, you'll want to throw an exception. This program shows how an exception is thrown by the. Dividing Two Numbers Exception Handling C#.
From data-flair.training
Error Handling in C Learn to Deal with Exceptions DataFlair Dividing Two Numbers Exception Handling C# The exception that is thrown when there is an attempt to divide an integral or decimal value by zero. Exception handling is a powerful tool for handling errors. This program shows how an exception is thrown by the execution engine when you divide an int by zero. A division of two int numbers returns int number truncating any decimal points.. Dividing Two Numbers Exception Handling C#.
From www.slideserve.com
PPT Exception Handling in C++ PowerPoint Presentation, free download Dividing Two Numbers Exception Handling C# This program shows how an exception is thrown by the execution engine when you divide an int by zero. The exception that is thrown when there is an attempt to divide an integral or decimal value by zero. Learn how to write a c# program that implements a method to divide two numbers and handles the dividebyzeroexception if the denominator. Dividing Two Numbers Exception Handling C#.
From lemborco.com
Exception Handling in CSharp Lemborco Dividing Two Numbers Exception Handling C# A division of two int numbers returns int number truncating any decimal points. If you write a maths library , and have a function called divide(int a, int b) that divides them, if someone else wants to use your method and passes in zero, you'll want to throw an exception. Hence the result of the operation. Learn how to write. Dividing Two Numbers Exception Handling C#.
From www.codevscolor.com
C program to print the result of the division of two numbers CodeVsColor Dividing Two Numbers Exception Handling C# The exception that is thrown when there is an attempt to divide an integral or decimal value by zero. Hence the result of the operation. A division of two int numbers returns int number truncating any decimal points. Learn how to write a c# program that implements a method to divide two numbers and handles the dividebyzeroexception if the denominator. Dividing Two Numbers Exception Handling C#.
From www.slideserve.com
PPT Exception Handling PowerPoint Presentation, free download ID Dividing Two Numbers Exception Handling C# A division of two int numbers returns int number truncating any decimal points. Hence the result of the operation. The exception that is thrown when there is an attempt to divide an integral or decimal value by zero. If you write a maths library , and have a function called divide(int a, int b) that divides them, if someone else. Dividing Two Numbers Exception Handling C#.
From www.w3resource.com
C Program File opening with exception handling Dividing Two Numbers Exception Handling C# Hence the result of the operation. The exception that is thrown when there is an attempt to divide an integral or decimal value by zero. Learn how to write a c# program that implements a method to divide two numbers and handles the dividebyzeroexception if the denominator is 0. Exception handling is a powerful tool for handling errors. If you. Dividing Two Numbers Exception Handling C#.
From www.scholarhat.com
What is Exceptions Handling in C? (Types & Examples) Dividing Two Numbers Exception Handling C# Hence the result of the operation. A division of two int numbers returns int number truncating any decimal points. It prints the exception's data. If you write a maths library , and have a function called divide(int a, int b) that divides them, if someone else wants to use your method and passes in zero, you'll want to throw an. Dividing Two Numbers Exception Handling C#.
From dotnetbyvinnertech.blogspot.com
Exception handling in C Dividing Two Numbers Exception Handling C# If you write a maths library , and have a function called divide(int a, int b) that divides them, if someone else wants to use your method and passes in zero, you'll want to throw an exception. Exception handling is a powerful tool for handling errors. This program shows how an exception is thrown by the execution engine when you. Dividing Two Numbers Exception Handling C#.
From aspdotnethelp.com
Write A Program To Add, Subtract, Multiply, And Divide Two Numbers In Dividing Two Numbers Exception Handling C# Learn how to write a c# program that implements a method to divide two numbers and handles the dividebyzeroexception if the denominator is 0. Hence the result of the operation. The exception that is thrown when there is an attempt to divide an integral or decimal value by zero. Exception handling is a powerful tool for handling errors. This program. Dividing Two Numbers Exception Handling C#.
From amarozka.dev
Best Practices for Exception Handling in C with Code Examples Dividing Two Numbers Exception Handling C# A division of two int numbers returns int number truncating any decimal points. It prints the exception's data. The exception that is thrown when there is an attempt to divide an integral or decimal value by zero. Learn how to write a c# program that implements a method to divide two numbers and handles the dividebyzeroexception if the denominator is. Dividing Two Numbers Exception Handling C#.
From www.youtube.com
How to divide two number without using division operator in c language Dividing Two Numbers Exception Handling C# Hence the result of the operation. This program shows how an exception is thrown by the execution engine when you divide an int by zero. The exception that is thrown when there is an attempt to divide an integral or decimal value by zero. Exception handling is a powerful tool for handling errors. If you write a maths library ,. Dividing Two Numbers Exception Handling C#.
From www.youtube.com
Divide By Zero Exception handling c window form application YouTube Dividing Two Numbers Exception Handling C# Exception handling is a powerful tool for handling errors. A division of two int numbers returns int number truncating any decimal points. It prints the exception's data. If you write a maths library , and have a function called divide(int a, int b) that divides them, if someone else wants to use your method and passes in zero, you'll want. Dividing Two Numbers Exception Handling C#.
From splessons.com
C Exception Handling SPLessons Dividing Two Numbers Exception Handling C# It prints the exception's data. A division of two int numbers returns int number truncating any decimal points. Learn how to write a c# program that implements a method to divide two numbers and handles the dividebyzeroexception if the denominator is 0. Hence the result of the operation. This program shows how an exception is thrown by the execution engine. Dividing Two Numbers Exception Handling C#.
From slideplayer.com
16 Exception Handling. ppt download Dividing Two Numbers Exception Handling C# A division of two int numbers returns int number truncating any decimal points. The exception that is thrown when there is an attempt to divide an integral or decimal value by zero. Exception handling is a powerful tool for handling errors. If you write a maths library , and have a function called divide(int a, int b) that divides them,. Dividing Two Numbers Exception Handling C#.
From www.youtube.com
C++ Program to divide two numbers Dividing two numbers in C++ YouTube Dividing Two Numbers Exception Handling C# A division of two int numbers returns int number truncating any decimal points. Exception handling is a powerful tool for handling errors. The exception that is thrown when there is an attempt to divide an integral or decimal value by zero. If you write a maths library , and have a function called divide(int a, int b) that divides them,. Dividing Two Numbers Exception Handling C#.
From www.w3resource.com
C Program User input division with exception handling Dividing Two Numbers Exception Handling C# A division of two int numbers returns int number truncating any decimal points. The exception that is thrown when there is an attempt to divide an integral or decimal value by zero. Exception handling is a powerful tool for handling errors. Learn how to write a c# program that implements a method to divide two numbers and handles the dividebyzeroexception. Dividing Two Numbers Exception Handling C#.
From 9to5tutorial.com
【C】List of exception handling classes 9to5Tutorial Dividing Two Numbers Exception Handling C# If you write a maths library , and have a function called divide(int a, int b) that divides them, if someone else wants to use your method and passes in zero, you'll want to throw an exception. Exception handling is a powerful tool for handling errors. Learn how to write a c# program that implements a method to divide two. Dividing Two Numbers Exception Handling C#.
From www.pinterest.com
Write a C program of throwing an exception when dividing by zero Dividing Two Numbers Exception Handling C# The exception that is thrown when there is an attempt to divide an integral or decimal value by zero. This program shows how an exception is thrown by the execution engine when you divide an int by zero. Exception handling is a powerful tool for handling errors. It prints the exception's data. Hence the result of the operation. Learn how. Dividing Two Numbers Exception Handling C#.
From techzuk.blogspot.com
C Program to find division of two numbers TechZuk Dividing Two Numbers Exception Handling C# Exception handling is a powerful tool for handling errors. It prints the exception's data. This program shows how an exception is thrown by the execution engine when you divide an int by zero. A division of two int numbers returns int number truncating any decimal points. Hence the result of the operation. The exception that is thrown when there is. Dividing Two Numbers Exception Handling C#.
From readmenow.in
Divide two numbers in C (with algorithm) ReadMeNow Dividing Two Numbers Exception Handling C# The exception that is thrown when there is an attempt to divide an integral or decimal value by zero. Hence the result of the operation. This program shows how an exception is thrown by the execution engine when you divide an int by zero. Exception handling is a powerful tool for handling errors. It prints the exception's data. Learn how. Dividing Two Numbers Exception Handling C#.
From www.slideserve.com
PPT Exception Handling PowerPoint Presentation, free download ID Dividing Two Numbers Exception Handling C# It prints the exception's data. Hence the result of the operation. The exception that is thrown when there is an attempt to divide an integral or decimal value by zero. A division of two int numbers returns int number truncating any decimal points. Exception handling is a powerful tool for handling errors. If you write a maths library , and. Dividing Two Numbers Exception Handling C#.
From mergelwind.com
Exception handling in C (With trycatchfinally block details) (2022) Dividing Two Numbers Exception Handling C# A division of two int numbers returns int number truncating any decimal points. The exception that is thrown when there is an attempt to divide an integral or decimal value by zero. It prints the exception's data. Learn how to write a c# program that implements a method to divide two numbers and handles the dividebyzeroexception if the denominator is. Dividing Two Numbers Exception Handling C#.
From www.w3resource.com
C Program Divide two numbers with exception handling Dividing Two Numbers Exception Handling C# If you write a maths library , and have a function called divide(int a, int b) that divides them, if someone else wants to use your method and passes in zero, you'll want to throw an exception. It prints the exception's data. The exception that is thrown when there is an attempt to divide an integral or decimal value by. Dividing Two Numbers Exception Handling C#.
From www.loginworks.com
How does Exception Handling work in C Loginworks Dividing Two Numbers Exception Handling C# This program shows how an exception is thrown by the execution engine when you divide an int by zero. Hence the result of the operation. A division of two int numbers returns int number truncating any decimal points. The exception that is thrown when there is an attempt to divide an integral or decimal value by zero. Learn how to. Dividing Two Numbers Exception Handling C#.
From ebooksdownload-pdf.blogspot.com
EBooks Presentation Slides/Lecture Notes Of Exception Handling Using Dividing Two Numbers Exception Handling C# Learn how to write a c# program that implements a method to divide two numbers and handles the dividebyzeroexception if the denominator is 0. The exception that is thrown when there is an attempt to divide an integral or decimal value by zero. Hence the result of the operation. A division of two int numbers returns int number truncating any. Dividing Two Numbers Exception Handling C#.
From clearinsights.io
The Best Practices for Exception Handling in C ClearInsights Dividing Two Numbers Exception Handling C# A division of two int numbers returns int number truncating any decimal points. If you write a maths library , and have a function called divide(int a, int b) that divides them, if someone else wants to use your method and passes in zero, you'll want to throw an exception. It prints the exception's data. Exception handling is a powerful. Dividing Two Numbers Exception Handling C#.
From www.acte.in
C Exception Handling Tutorial Learn with Best Practices Dividing Two Numbers Exception Handling C# A division of two int numbers returns int number truncating any decimal points. Learn how to write a c# program that implements a method to divide two numbers and handles the dividebyzeroexception if the denominator is 0. The exception that is thrown when there is an attempt to divide an integral or decimal value by zero. This program shows how. Dividing Two Numbers Exception Handling C#.
From ebooksdownload-pdf.blogspot.com
EBooks Presentation Slides/Lecture Notes Of Exception Handling Using Dividing Two Numbers Exception Handling C# A division of two int numbers returns int number truncating any decimal points. Learn how to write a c# program that implements a method to divide two numbers and handles the dividebyzeroexception if the denominator is 0. The exception that is thrown when there is an attempt to divide an integral or decimal value by zero. If you write a. Dividing Two Numbers Exception Handling C#.