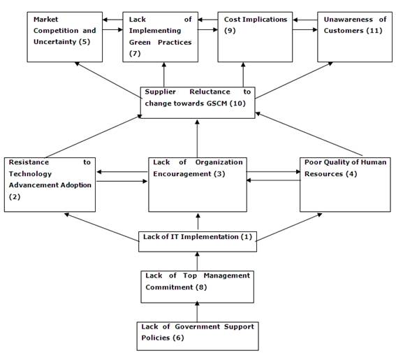
Barriers To Implement Green Supply Chain Management . This paper aims to review the literature on the drivers and barriers influencing gscm implementation. This work focuses on identifying barriers to the implementation of a green supply chain management (green scm) based on. The supply chain management literature has investigated myriad barriers to implementing green supply chain management. In this study, lack of awareness about reverse logistics and lack of human resources are identified most significant barriers. A total of 60 elements that. This study will provide valuables insights to practitioners and relevant policy makers about the barriers prevailing in the emerging. The purpose of this paper is to identify the key barriers that hinder the adoption of sustainable supply chain management practices. The main objective of this study is to analyze the opportunities, challenges and changing nature of strategies in implementing green supply.
from www.academia.edu
This work focuses on identifying barriers to the implementation of a green supply chain management (green scm) based on. The main objective of this study is to analyze the opportunities, challenges and changing nature of strategies in implementing green supply. The purpose of this paper is to identify the key barriers that hinder the adoption of sustainable supply chain management practices. In this study, lack of awareness about reverse logistics and lack of human resources are identified most significant barriers. The supply chain management literature has investigated myriad barriers to implementing green supply chain management. A total of 60 elements that. This paper aims to review the literature on the drivers and barriers influencing gscm implementation. This study will provide valuables insights to practitioners and relevant policy makers about the barriers prevailing in the emerging.
(PDF) Evaluating barriers to implementing green supply chain management
Barriers To Implement Green Supply Chain Management The purpose of this paper is to identify the key barriers that hinder the adoption of sustainable supply chain management practices. The purpose of this paper is to identify the key barriers that hinder the adoption of sustainable supply chain management practices. A total of 60 elements that. This work focuses on identifying barriers to the implementation of a green supply chain management (green scm) based on. The main objective of this study is to analyze the opportunities, challenges and changing nature of strategies in implementing green supply. The supply chain management literature has investigated myriad barriers to implementing green supply chain management. This study will provide valuables insights to practitioners and relevant policy makers about the barriers prevailing in the emerging. In this study, lack of awareness about reverse logistics and lack of human resources are identified most significant barriers. This paper aims to review the literature on the drivers and barriers influencing gscm implementation.
From www.sketchbubble.com
Barriers to Sustainable Supply Chain Management PowerPoint Template and Barriers To Implement Green Supply Chain Management This paper aims to review the literature on the drivers and barriers influencing gscm implementation. In this study, lack of awareness about reverse logistics and lack of human resources are identified most significant barriers. The main objective of this study is to analyze the opportunities, challenges and changing nature of strategies in implementing green supply. The purpose of this paper. Barriers To Implement Green Supply Chain Management.
From www.academia.edu
(PDF) Study the Barriers of Green Supply Chain Management Barriers To Implement Green Supply Chain Management A total of 60 elements that. In this study, lack of awareness about reverse logistics and lack of human resources are identified most significant barriers. This study will provide valuables insights to practitioners and relevant policy makers about the barriers prevailing in the emerging. The purpose of this paper is to identify the key barriers that hinder the adoption of. Barriers To Implement Green Supply Chain Management.
From www.researchgate.net
Barriers of green supply chain management Download Table Barriers To Implement Green Supply Chain Management A total of 60 elements that. In this study, lack of awareness about reverse logistics and lack of human resources are identified most significant barriers. The purpose of this paper is to identify the key barriers that hinder the adoption of sustainable supply chain management practices. This paper aims to review the literature on the drivers and barriers influencing gscm. Barriers To Implement Green Supply Chain Management.
From www.researchgate.net
Barriers of green supply chain management Download Table Barriers To Implement Green Supply Chain Management The purpose of this paper is to identify the key barriers that hinder the adoption of sustainable supply chain management practices. This study will provide valuables insights to practitioners and relevant policy makers about the barriers prevailing in the emerging. This paper aims to review the literature on the drivers and barriers influencing gscm implementation. A total of 60 elements. Barriers To Implement Green Supply Chain Management.
From www.researchgate.net
(PDF) Barriers analysis for Green Supply Chain Management Barriers To Implement Green Supply Chain Management This study will provide valuables insights to practitioners and relevant policy makers about the barriers prevailing in the emerging. This paper aims to review the literature on the drivers and barriers influencing gscm implementation. The supply chain management literature has investigated myriad barriers to implementing green supply chain management. A total of 60 elements that. The main objective of this. Barriers To Implement Green Supply Chain Management.
From www.researchgate.net
(PDF) Barriers for Green Supply Chain Management Implementation Barriers To Implement Green Supply Chain Management The purpose of this paper is to identify the key barriers that hinder the adoption of sustainable supply chain management practices. The main objective of this study is to analyze the opportunities, challenges and changing nature of strategies in implementing green supply. A total of 60 elements that. This study will provide valuables insights to practitioners and relevant policy makers. Barriers To Implement Green Supply Chain Management.
From www.researchgate.net
(PDF) Prioritizing Barriers to implement Green Supply Chain in Shiraz Barriers To Implement Green Supply Chain Management This work focuses on identifying barriers to the implementation of a green supply chain management (green scm) based on. The main objective of this study is to analyze the opportunities, challenges and changing nature of strategies in implementing green supply. In this study, lack of awareness about reverse logistics and lack of human resources are identified most significant barriers. A. Barriers To Implement Green Supply Chain Management.
From klaekogcn.blob.core.windows.net
Barriers To Sustainable Supply Chain Flexibility During Sales Barriers To Implement Green Supply Chain Management This work focuses on identifying barriers to the implementation of a green supply chain management (green scm) based on. The main objective of this study is to analyze the opportunities, challenges and changing nature of strategies in implementing green supply. A total of 60 elements that. The supply chain management literature has investigated myriad barriers to implementing green supply chain. Barriers To Implement Green Supply Chain Management.
From blueandgreentomorrow.com
Restaurants Take New Approach to EcoFriendly Supplychain Management Barriers To Implement Green Supply Chain Management This study will provide valuables insights to practitioners and relevant policy makers about the barriers prevailing in the emerging. The main objective of this study is to analyze the opportunities, challenges and changing nature of strategies in implementing green supply. In this study, lack of awareness about reverse logistics and lack of human resources are identified most significant barriers. This. Barriers To Implement Green Supply Chain Management.
From www.academia.edu
(PDF) Barriers to Implement Green Supply Chain Management in Small Barriers To Implement Green Supply Chain Management This work focuses on identifying barriers to the implementation of a green supply chain management (green scm) based on. The purpose of this paper is to identify the key barriers that hinder the adoption of sustainable supply chain management practices. The main objective of this study is to analyze the opportunities, challenges and changing nature of strategies in implementing green. Barriers To Implement Green Supply Chain Management.
From www.academia.edu
(PDF) Barriers to sustainable supply chain management implementation in Barriers To Implement Green Supply Chain Management This work focuses on identifying barriers to the implementation of a green supply chain management (green scm) based on. The main objective of this study is to analyze the opportunities, challenges and changing nature of strategies in implementing green supply. This study will provide valuables insights to practitioners and relevant policy makers about the barriers prevailing in the emerging. A. Barriers To Implement Green Supply Chain Management.
From www.sketchbubble.com
Barriers to Sustainable Supply Chain Management PowerPoint Template and Barriers To Implement Green Supply Chain Management The purpose of this paper is to identify the key barriers that hinder the adoption of sustainable supply chain management practices. This study will provide valuables insights to practitioners and relevant policy makers about the barriers prevailing in the emerging. In this study, lack of awareness about reverse logistics and lack of human resources are identified most significant barriers. The. Barriers To Implement Green Supply Chain Management.
From www.researchgate.net
(PDF) Barriers for Green Supply Chain Management Implementation Barriers To Implement Green Supply Chain Management In this study, lack of awareness about reverse logistics and lack of human resources are identified most significant barriers. A total of 60 elements that. The main objective of this study is to analyze the opportunities, challenges and changing nature of strategies in implementing green supply. This work focuses on identifying barriers to the implementation of a green supply chain. Barriers To Implement Green Supply Chain Management.
From www.mdpi.com
Sustainability Free FullText Sustainable Supply Chain Management Barriers To Implement Green Supply Chain Management The main objective of this study is to analyze the opportunities, challenges and changing nature of strategies in implementing green supply. This work focuses on identifying barriers to the implementation of a green supply chain management (green scm) based on. This paper aims to review the literature on the drivers and barriers influencing gscm implementation. The purpose of this paper. Barriers To Implement Green Supply Chain Management.
From www.academia.edu
(PDF) Barriers for Green Supply Chain Management Implementation In Barriers To Implement Green Supply Chain Management This paper aims to review the literature on the drivers and barriers influencing gscm implementation. The purpose of this paper is to identify the key barriers that hinder the adoption of sustainable supply chain management practices. This study will provide valuables insights to practitioners and relevant policy makers about the barriers prevailing in the emerging. This work focuses on identifying. Barriers To Implement Green Supply Chain Management.
From www.researchgate.net
Drivers of and barriers to green supply chain management implementation Barriers To Implement Green Supply Chain Management The purpose of this paper is to identify the key barriers that hinder the adoption of sustainable supply chain management practices. This work focuses on identifying barriers to the implementation of a green supply chain management (green scm) based on. The main objective of this study is to analyze the opportunities, challenges and changing nature of strategies in implementing green. Barriers To Implement Green Supply Chain Management.
From www.researchgate.net
Green supply chain management. Download Scientific Diagram Barriers To Implement Green Supply Chain Management The purpose of this paper is to identify the key barriers that hinder the adoption of sustainable supply chain management practices. This paper aims to review the literature on the drivers and barriers influencing gscm implementation. The supply chain management literature has investigated myriad barriers to implementing green supply chain management. This study will provide valuables insights to practitioners and. Barriers To Implement Green Supply Chain Management.
From www.pinterest.com
Barriers to implement green supply chain management in automobile Barriers To Implement Green Supply Chain Management This work focuses on identifying barriers to the implementation of a green supply chain management (green scm) based on. A total of 60 elements that. In this study, lack of awareness about reverse logistics and lack of human resources are identified most significant barriers. The supply chain management literature has investigated myriad barriers to implementing green supply chain management. The. Barriers To Implement Green Supply Chain Management.
From www.researchgate.net
Sustainable supply chain implementation framework The UN SDGs serve as Barriers To Implement Green Supply Chain Management A total of 60 elements that. In this study, lack of awareness about reverse logistics and lack of human resources are identified most significant barriers. The purpose of this paper is to identify the key barriers that hinder the adoption of sustainable supply chain management practices. The main objective of this study is to analyze the opportunities, challenges and changing. Barriers To Implement Green Supply Chain Management.
From www.mdpi.com
Sustainability Free FullText Barriers to Sustainable Barriers To Implement Green Supply Chain Management This paper aims to review the literature on the drivers and barriers influencing gscm implementation. The supply chain management literature has investigated myriad barriers to implementing green supply chain management. The purpose of this paper is to identify the key barriers that hinder the adoption of sustainable supply chain management practices. In this study, lack of awareness about reverse logistics. Barriers To Implement Green Supply Chain Management.
From www.edureka.co
Green Supply Chain Management What It Is and Why It Matters? Edureka Barriers To Implement Green Supply Chain Management The main objective of this study is to analyze the opportunities, challenges and changing nature of strategies in implementing green supply. The supply chain management literature has investigated myriad barriers to implementing green supply chain management. In this study, lack of awareness about reverse logistics and lack of human resources are identified most significant barriers. This work focuses on identifying. Barriers To Implement Green Supply Chain Management.
From littlealphagirl.blogspot.com
SUSTAINABLE SUPPLY CHAIN MANAGEMENT (SSCM) AS A POWERFUL SOURCE TO Barriers To Implement Green Supply Chain Management The purpose of this paper is to identify the key barriers that hinder the adoption of sustainable supply chain management practices. This paper aims to review the literature on the drivers and barriers influencing gscm implementation. The main objective of this study is to analyze the opportunities, challenges and changing nature of strategies in implementing green supply. In this study,. Barriers To Implement Green Supply Chain Management.
From www.mdpi.com
Sustainability Free FullText Sustainable Supply Chain Management Barriers To Implement Green Supply Chain Management In this study, lack of awareness about reverse logistics and lack of human resources are identified most significant barriers. This study will provide valuables insights to practitioners and relevant policy makers about the barriers prevailing in the emerging. This paper aims to review the literature on the drivers and barriers influencing gscm implementation. The main objective of this study is. Barriers To Implement Green Supply Chain Management.
From studylib.net
Green Supply Chain Management A Hierarchical Framework for Barriers Barriers To Implement Green Supply Chain Management This work focuses on identifying barriers to the implementation of a green supply chain management (green scm) based on. In this study, lack of awareness about reverse logistics and lack of human resources are identified most significant barriers. The main objective of this study is to analyze the opportunities, challenges and changing nature of strategies in implementing green supply. A. Barriers To Implement Green Supply Chain Management.
From in.pinterest.com
Barriers to Sustainable Supply Chain Management PPT in 2023 Chain Barriers To Implement Green Supply Chain Management The supply chain management literature has investigated myriad barriers to implementing green supply chain management. A total of 60 elements that. The purpose of this paper is to identify the key barriers that hinder the adoption of sustainable supply chain management practices. This study will provide valuables insights to practitioners and relevant policy makers about the barriers prevailing in the. Barriers To Implement Green Supply Chain Management.
From www.researchgate.net
Green supply chain management (GSCM) refers to incorporating Barriers To Implement Green Supply Chain Management The purpose of this paper is to identify the key barriers that hinder the adoption of sustainable supply chain management practices. A total of 60 elements that. In this study, lack of awareness about reverse logistics and lack of human resources are identified most significant barriers. The main objective of this study is to analyze the opportunities, challenges and changing. Barriers To Implement Green Supply Chain Management.
From www.jiem.org
Barriers to implement green supply chain management in automobile Barriers To Implement Green Supply Chain Management The supply chain management literature has investigated myriad barriers to implementing green supply chain management. This work focuses on identifying barriers to the implementation of a green supply chain management (green scm) based on. This paper aims to review the literature on the drivers and barriers influencing gscm implementation. A total of 60 elements that. In this study, lack of. Barriers To Implement Green Supply Chain Management.
From www.academia.edu
(PDF) Evaluating barriers to implementing green supply chain management Barriers To Implement Green Supply Chain Management This work focuses on identifying barriers to the implementation of a green supply chain management (green scm) based on. The main objective of this study is to analyze the opportunities, challenges and changing nature of strategies in implementing green supply. This study will provide valuables insights to practitioners and relevant policy makers about the barriers prevailing in the emerging. In. Barriers To Implement Green Supply Chain Management.
From www.researchgate.net
(PDF) Barriers analysis for Green Supply Chain Management Barriers To Implement Green Supply Chain Management The purpose of this paper is to identify the key barriers that hinder the adoption of sustainable supply chain management practices. In this study, lack of awareness about reverse logistics and lack of human resources are identified most significant barriers. This paper aims to review the literature on the drivers and barriers influencing gscm implementation. This work focuses on identifying. Barriers To Implement Green Supply Chain Management.
From www.collidu.com
Barriers to Sustainable Supply Chain Management PowerPoint and Google Barriers To Implement Green Supply Chain Management This study will provide valuables insights to practitioners and relevant policy makers about the barriers prevailing in the emerging. In this study, lack of awareness about reverse logistics and lack of human resources are identified most significant barriers. This work focuses on identifying barriers to the implementation of a green supply chain management (green scm) based on. The purpose of. Barriers To Implement Green Supply Chain Management.
From greenlifehabit.com
How To Implement Sustainable Supply Chain Management? Green Life Habit Barriers To Implement Green Supply Chain Management The supply chain management literature has investigated myriad barriers to implementing green supply chain management. The purpose of this paper is to identify the key barriers that hinder the adoption of sustainable supply chain management practices. This study will provide valuables insights to practitioners and relevant policy makers about the barriers prevailing in the emerging. The main objective of this. Barriers To Implement Green Supply Chain Management.
From www.scribd.com
Barriers To Implement Green Supply Chain Management in Automobile Barriers To Implement Green Supply Chain Management A total of 60 elements that. This work focuses on identifying barriers to the implementation of a green supply chain management (green scm) based on. In this study, lack of awareness about reverse logistics and lack of human resources are identified most significant barriers. This study will provide valuables insights to practitioners and relevant policy makers about the barriers prevailing. Barriers To Implement Green Supply Chain Management.
From www.academia.edu
(PDF) Analysis of barriers to green supply chain management Barriers To Implement Green Supply Chain Management This work focuses on identifying barriers to the implementation of a green supply chain management (green scm) based on. The main objective of this study is to analyze the opportunities, challenges and changing nature of strategies in implementing green supply. This study will provide valuables insights to practitioners and relevant policy makers about the barriers prevailing in the emerging. A. Barriers To Implement Green Supply Chain Management.
From www.researchgate.net
(PDF) Identification and Prioritization of Barriers to Implement Green Barriers To Implement Green Supply Chain Management A total of 60 elements that. The supply chain management literature has investigated myriad barriers to implementing green supply chain management. The main objective of this study is to analyze the opportunities, challenges and changing nature of strategies in implementing green supply. This study will provide valuables insights to practitioners and relevant policy makers about the barriers prevailing in the. Barriers To Implement Green Supply Chain Management.
From www.researchgate.net
(PDF) Barriers and opportunities to greening the construction supply Barriers To Implement Green Supply Chain Management This paper aims to review the literature on the drivers and barriers influencing gscm implementation. This work focuses on identifying barriers to the implementation of a green supply chain management (green scm) based on. The main objective of this study is to analyze the opportunities, challenges and changing nature of strategies in implementing green supply. This study will provide valuables. Barriers To Implement Green Supply Chain Management.