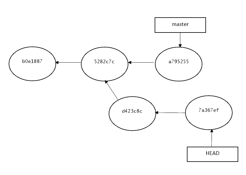
Git Switch Branch Detached Head . The result is the same. Alternatively, you can just create a new branch on you current commit and stay in the detached head state: If you want to keep your changes associated with the detached head. If you would like to incorporate the. If we want to keep changes made with a detached head, we just create a new branch and switch to it. This is a convenient shortcut for: This allows you to make new commits that will be appended to the end of that branch. Git switch can also checkout a branch, and get a detach head, except: Whenever you checkout a new branch, git switches the head over to that branch. The safest way to resolve a detached head is to create a new branch from the current commit. The only restriction is that we should do it before returning to another branch. This allows you to preserve your work. To check out commit head~3 for temporary inspection or experiment without creating a. However, you can also check out individual commits. Switch to a commit for inspection and.</p>
from medium.com
This guide will walk you through understanding,. Alternatively, you can just create a new branch on you current commit and stay in the detached head state: We can create it right after arriving at a detached head or after creating one or more commits. The safest way to resolve a detached head is to create a new branch from the current commit. To check out commit head~3 for temporary inspection or experiment without creating a. Git switch can also checkout a branch, and get a detach head, except: A git detached head occurs when you're working directly on a commit rather than on a branch. If you would like to incorporate the. This allows you to preserve your work. This is a convenient shortcut for:
Understanding Git Detached HEAD. Today we are going to look at what it
Git Switch Branch Detached Head A git detached head occurs when you're working directly on a commit rather than on a branch. Whenever you checkout a new branch, git switches the head over to that branch. To check out commit head~3 for temporary inspection or experiment without creating a. Alternatively, you can just create a new branch on you current commit and stay in the detached head state: A git detached head occurs when you're working directly on a commit rather than on a branch. The result is the same. This allows you to make new commits that will be appended to the end of that branch. This is a convenient shortcut for: This allows you to preserve your work. If we want to keep changes made with a detached head, we just create a new branch and switch to it. The safest way to resolve a detached head is to create a new branch from the current commit. However, you can also check out individual commits. This guide will walk you through understanding,. If you would like to incorporate the. We can create it right after arriving at a detached head or after creating one or more commits. If you want to keep your changes associated with the detached head.
From kodekloud.com
Git detached head What is it & How to fix it Git Switch Branch Detached Head If you want to keep your changes associated with the detached head. To check out commit head~3 for temporary inspection or experiment without creating a. A git detached head occurs when you're working directly on a commit rather than on a branch. This allows you to make new commits that will be appended to the end of that branch. Git. Git Switch Branch Detached Head.
From unstop.com
Unstop Competitions, Quizzes, Hackathons, Scholarships and Git Switch Branch Detached Head To check out commit head~3 for temporary inspection or experiment without creating a. We can create it right after arriving at a detached head or after creating one or more commits. The only restriction is that we should do it before returning to another branch. If you would like to incorporate the. A git detached head occurs when you're working. Git Switch Branch Detached Head.
From www.howtogeek.com
How Do You Fix a "Detached HEAD" in a Git Repository? Git Switch Branch Detached Head Git switch can also checkout a branch, and get a detach head, except: If you want to keep your changes associated with the detached head. The result is the same. This allows you to make new commits that will be appended to the end of that branch. Whenever you checkout a new branch, git switches the head over to that. Git Switch Branch Detached Head.
From www.baeldung.com
Understanding Detached HEAD in Git Baeldung Git Switch Branch Detached Head We can create it right after arriving at a detached head or after creating one or more commits. The result is the same. Whenever you checkout a new branch, git switches the head over to that branch. Switch to a commit for inspection and.</p> If we want to keep changes made with a detached head, we just create a new. Git Switch Branch Detached Head.
From kodekloud.com
Git detached head What is it & How to fix it Git Switch Branch Detached Head The result is the same. Alternatively, you can just create a new branch on you current commit and stay in the detached head state: However, you can also check out individual commits. The safest way to resolve a detached head is to create a new branch from the current commit. To check out commit head~3 for temporary inspection or experiment. Git Switch Branch Detached Head.
From blog.git-init.com
What is HEAD in Git? Git Switch Branch Detached Head Whenever you checkout a new branch, git switches the head over to that branch. A git detached head occurs when you're working directly on a commit rather than on a branch. The safest way to resolve a detached head is to create a new branch from the current commit. This allows you to preserve your work. If you want to. Git Switch Branch Detached Head.
From www.youtube.com
21. Detached Head in GIT. How can we handle the detached head state in Git Switch Branch Detached Head This is a convenient shortcut for: The safest way to resolve a detached head is to create a new branch from the current commit. Git switch can also checkout a branch, and get a detach head, except: To check out commit head~3 for temporary inspection or experiment without creating a. The only restriction is that we should do it before. Git Switch Branch Detached Head.
From medium.com
Understanding Git Detached HEAD. Today we are going to look at what it Git Switch Branch Detached Head If you want to keep your changes associated with the detached head. The safest way to resolve a detached head is to create a new branch from the current commit. This guide will walk you through understanding,. Switch to a commit for inspection and.</p> This allows you to make new commits that will be appended to the end of that. Git Switch Branch Detached Head.
From unlimitedsapje.weebly.com
Git create branch detached head unlimitedsapje Git Switch Branch Detached Head However, you can also check out individual commits. Switch to a commit for inspection and.</p> A git detached head occurs when you're working directly on a commit rather than on a branch. The only restriction is that we should do it before returning to another branch. This guide will walk you through understanding,. This allows you to preserve your work.. Git Switch Branch Detached Head.
From stackshare.io
Git Detached Head What This Means and How to Recover CloudBees Tech Git Switch Branch Detached Head However, you can also check out individual commits. Git switch can also checkout a branch, and get a detach head, except: Alternatively, you can just create a new branch on you current commit and stay in the detached head state: If we want to keep changes made with a detached head, we just create a new branch and switch to. Git Switch Branch Detached Head.
From www.howtogeek.com
How Do You Fix a "Detached HEAD" in a Git Repository? Git Switch Branch Detached Head The result is the same. This is a convenient shortcut for: If you want to keep your changes associated with the detached head. If you would like to incorporate the. This allows you to make new commits that will be appended to the end of that branch. This guide will walk you through understanding,. A git detached head occurs when. Git Switch Branch Detached Head.
From eclipsesource.com
Git Lesson Be mindful of a detached head Git Switch Branch Detached Head The only restriction is that we should do it before returning to another branch. If you would like to incorporate the. Switch to a commit for inspection and.</p> The safest way to resolve a detached head is to create a new branch from the current commit. However, you can also check out individual commits. A git detached head occurs when. Git Switch Branch Detached Head.
From circleci.com
Recovering from the Git detached HEAD state CircleCI Git Switch Branch Detached Head This allows you to preserve your work. If we want to keep changes made with a detached head, we just create a new branch and switch to it. Switch to a commit for inspection and.</p> A git detached head occurs when you're working directly on a commit rather than on a branch. This is a convenient shortcut for: We can. Git Switch Branch Detached Head.
From zenn.dev
Gitのブランチの実装 Git Switch Branch Detached Head This guide will walk you through understanding,. The safest way to resolve a detached head is to create a new branch from the current commit. We can create it right after arriving at a detached head or after creating one or more commits. However, you can also check out individual commits. Whenever you checkout a new branch, git switches the. Git Switch Branch Detached Head.
From github.com
Switch from a detached head to a branch not working · Issue 995 Git Switch Branch Detached Head This guide will walk you through understanding,. The only restriction is that we should do it before returning to another branch. The safest way to resolve a detached head is to create a new branch from the current commit. Whenever you checkout a new branch, git switches the head over to that branch. If you would like to incorporate the.. Git Switch Branch Detached Head.
From unstop.com
Unstop Competitions, Quizzes, Hackathons, Scholarships and Git Switch Branch Detached Head If you want to keep your changes associated with the detached head. If you would like to incorporate the. The result is the same. This allows you to make new commits that will be appended to the end of that branch. The only restriction is that we should do it before returning to another branch. Alternatively, you can just create. Git Switch Branch Detached Head.
From circleci.com
Recovering from the Git detached HEAD state CircleCI Git Switch Branch Detached Head To check out commit head~3 for temporary inspection or experiment without creating a. If you want to keep your changes associated with the detached head. If we want to keep changes made with a detached head, we just create a new branch and switch to it. A git detached head occurs when you're working directly on a commit rather than. Git Switch Branch Detached Head.
From help.gitkraken.com
Git Detached HEAD state in GitKraken Client Git Switch Branch Detached Head If you want to keep your changes associated with the detached head. To check out commit head~3 for temporary inspection or experiment without creating a. This allows you to preserve your work. Switch to a commit for inspection and.</p> The only restriction is that we should do it before returning to another branch. The result is the same. This allows. Git Switch Branch Detached Head.
From stackoverflow.com
How do I fix a Git detached head? Stack Overflow Git Switch Branch Detached Head If we want to keep changes made with a detached head, we just create a new branch and switch to it. This guide will walk you through understanding,. Git switch can also checkout a branch, and get a detach head, except: The result is the same. Whenever you checkout a new branch, git switches the head over to that branch.. Git Switch Branch Detached Head.
From velog.io
TIL Git detached HEAD 문제 해결방법 Git Switch Branch Detached Head If we want to keep changes made with a detached head, we just create a new branch and switch to it. Whenever you checkout a new branch, git switches the head over to that branch. This allows you to make new commits that will be appended to the end of that branch. This is a convenient shortcut for: To check. Git Switch Branch Detached Head.
From eclipsesource.com
Git Lesson Be mindful of a detached head Git Switch Branch Detached Head Alternatively, you can just create a new branch on you current commit and stay in the detached head state: Whenever you checkout a new branch, git switches the head over to that branch. This guide will walk you through understanding,. A git detached head occurs when you're working directly on a commit rather than on a branch. We can create. Git Switch Branch Detached Head.
From www.baeldung.com
Understanding Detached HEAD in Git Baeldung on Ops Git Switch Branch Detached Head This allows you to make new commits that will be appended to the end of that branch. If we want to keep changes made with a detached head, we just create a new branch and switch to it. Alternatively, you can just create a new branch on you current commit and stay in the detached head state: We can create. Git Switch Branch Detached Head.
From medium.com
Understanding Git Detached HEAD. Today we are going to look at what it Git Switch Branch Detached Head Switch to a commit for inspection and.</p> This guide will walk you through understanding,. The only restriction is that we should do it before returning to another branch. We can create it right after arriving at a detached head or after creating one or more commits. If you would like to incorporate the. To check out commit head~3 for temporary. Git Switch Branch Detached Head.
From circleci.com
Recovering from the Git detached HEAD state CircleCI Git Switch Branch Detached Head A git detached head occurs when you're working directly on a commit rather than on a branch. This is a convenient shortcut for: The only restriction is that we should do it before returning to another branch. If you would like to incorporate the. However, you can also check out individual commits. This allows you to preserve your work. Alternatively,. Git Switch Branch Detached Head.
From blog.git-init.com
What is HEAD in Git? Git Switch Branch Detached Head Whenever you checkout a new branch, git switches the head over to that branch. If you would like to incorporate the. Switch to a commit for inspection and.</p> We can create it right after arriving at a detached head or after creating one or more commits. The only restriction is that we should do it before returning to another branch.. Git Switch Branch Detached Head.
From www.junosnotes.com
How To Switch Branch on Git What is Git Switch? Git Switch vs Git Switch Branch Detached Head However, you can also check out individual commits. Git switch can also checkout a branch, and get a detach head, except: A git detached head occurs when you're working directly on a commit rather than on a branch. The safest way to resolve a detached head is to create a new branch from the current commit. This is a convenient. Git Switch Branch Detached Head.
From www.linuxfordevices.com
How to fix a git detached head state issue? LinuxForDevices Git Switch Branch Detached Head Git switch can also checkout a branch, and get a detach head, except: A git detached head occurs when you're working directly on a commit rather than on a branch. This guide will walk you through understanding,. If we want to keep changes made with a detached head, we just create a new branch and switch to it. Alternatively, you. Git Switch Branch Detached Head.
From www.youtube.com
Git Branch Detached Head usage YouTube Git Switch Branch Detached Head This allows you to preserve your work. If we want to keep changes made with a detached head, we just create a new branch and switch to it. The safest way to resolve a detached head is to create a new branch from the current commit. To check out commit head~3 for temporary inspection or experiment without creating a. This. Git Switch Branch Detached Head.
From www.howtogeek.com
How Do You Fix a “Detached HEAD” in a Git Repository? Git Switch Branch Detached Head The safest way to resolve a detached head is to create a new branch from the current commit. Whenever you checkout a new branch, git switches the head over to that branch. This is a convenient shortcut for: Git switch can also checkout a branch, and get a detach head, except: This allows you to make new commits that will. Git Switch Branch Detached Head.
From makeseleniumeasy.com
Git Tutorial 18 What Is A Detached Head In Git? Git Switch Branch Detached Head To check out commit head~3 for temporary inspection or experiment without creating a. Git switch can also checkout a branch, and get a detach head, except: If we want to keep changes made with a detached head, we just create a new branch and switch to it. The only restriction is that we should do it before returning to another. Git Switch Branch Detached Head.
From stackoverflow.com
How do I fix a Git detached head? Stack Overflow Git Switch Branch Detached Head If you want to keep your changes associated with the detached head. However, you can also check out individual commits. A git detached head occurs when you're working directly on a commit rather than on a branch. This is a convenient shortcut for: If we want to keep changes made with a detached head, we just create a new branch. Git Switch Branch Detached Head.
From loansaceto.weebly.com
Git create branch detached head loansaceto Git Switch Branch Detached Head The safest way to resolve a detached head is to create a new branch from the current commit. This allows you to make new commits that will be appended to the end of that branch. We can create it right after arriving at a detached head or after creating one or more commits. Whenever you checkout a new branch, git. Git Switch Branch Detached Head.
From alphaefficiency.com
A Detached HEAD in Git What it is And How to Fix it Alpha Efficiency Git Switch Branch Detached Head Switch to a commit for inspection and.</p> The safest way to resolve a detached head is to create a new branch from the current commit. To check out commit head~3 for temporary inspection or experiment without creating a. However, you can also check out individual commits. The only restriction is that we should do it before returning to another branch.. Git Switch Branch Detached Head.
From how-to.dev
The "detached HEAD" state in Git What it is and how to fix it Git Switch Branch Detached Head The only restriction is that we should do it before returning to another branch. We can create it right after arriving at a detached head or after creating one or more commits. Switch to a commit for inspection and.</p> However, you can also check out individual commits. This allows you to preserve your work. To check out commit head~3 for. Git Switch Branch Detached Head.
From alphaefficiency.com
A Detached HEAD in Git What it is And How to Fix it Alpha Efficiency Git Switch Branch Detached Head The safest way to resolve a detached head is to create a new branch from the current commit. If you want to keep your changes associated with the detached head. The result is the same. We can create it right after arriving at a detached head or after creating one or more commits. However, you can also check out individual. Git Switch Branch Detached Head.