Matlab Remez Algorithm . This function provides all the functionality. The package includes four m. First, you need to use the remezord command to estimate the. The remez algorithm is an iterative procedure which can be used to nd best polynomial approximations in the minimax sense. Remez designs type i, ii, iii, and. The remez multiple exchange algorithm (firpm [formerly remez] in the matlab signal processing toolbox) is normally faster than a linear. This example shows how to use some of the key features of the generalized remez fir filter design function. Remez algorithm seeks the minimax polynomial that approximates a given function in a given interval.
from dsp.stackexchange.com
First, you need to use the remezord command to estimate the. Remez algorithm seeks the minimax polynomial that approximates a given function in a given interval. Remez designs type i, ii, iii, and. The package includes four m. The remez algorithm is an iterative procedure which can be used to nd best polynomial approximations in the minimax sense. This function provides all the functionality. This example shows how to use some of the key features of the generalized remez fir filter design function. The remez multiple exchange algorithm (firpm [formerly remez] in the matlab signal processing toolbox) is normally faster than a linear.
filters Can you explain remez exchange algorithm? Signal Processing
Matlab Remez Algorithm This example shows how to use some of the key features of the generalized remez fir filter design function. This example shows how to use some of the key features of the generalized remez fir filter design function. This function provides all the functionality. The package includes four m. Remez designs type i, ii, iii, and. Remez algorithm seeks the minimax polynomial that approximates a given function in a given interval. The remez multiple exchange algorithm (firpm [formerly remez] in the matlab signal processing toolbox) is normally faster than a linear. First, you need to use the remezord command to estimate the. The remez algorithm is an iterative procedure which can be used to nd best polynomial approximations in the minimax sense.
From www.youtube.com
The Remez Exchange Algorithm YouTube Matlab Remez Algorithm Remez designs type i, ii, iii, and. This example shows how to use some of the key features of the generalized remez fir filter design function. The package includes four m. First, you need to use the remezord command to estimate the. The remez multiple exchange algorithm (firpm [formerly remez] in the matlab signal processing toolbox) is normally faster than. Matlab Remez Algorithm.
From www.intechopen.com
Two Novel Implementations of the Remez Multiple Exchange Algorithm for Matlab Remez Algorithm Remez algorithm seeks the minimax polynomial that approximates a given function in a given interval. The remez algorithm is an iterative procedure which can be used to nd best polynomial approximations in the minimax sense. Remez designs type i, ii, iii, and. This function provides all the functionality. This example shows how to use some of the key features of. Matlab Remez Algorithm.
From www.numerade.com
SOLVED Question 3 FIR filter using ParksMcClellan algorithm (FIRPM Matlab Remez Algorithm This example shows how to use some of the key features of the generalized remez fir filter design function. Remez algorithm seeks the minimax polynomial that approximates a given function in a given interval. The remez algorithm is an iterative procedure which can be used to nd best polynomial approximations in the minimax sense. The remez multiple exchange algorithm (firpm. Matlab Remez Algorithm.
From www.researchgate.net
Block diagram of ParksMcClellan Algorithm (Remez Algorithm) Download Matlab Remez Algorithm First, you need to use the remezord command to estimate the. The package includes four m. The remez algorithm is an iterative procedure which can be used to nd best polynomial approximations in the minimax sense. Remez algorithm seeks the minimax polynomial that approximates a given function in a given interval. Remez designs type i, ii, iii, and. This function. Matlab Remez Algorithm.
From www.intechopen.com
Two Novel Implementations of the Remez Multiple Exchange Algorithm for Matlab Remez Algorithm This example shows how to use some of the key features of the generalized remez fir filter design function. The package includes four m. First, you need to use the remezord command to estimate the. The remez multiple exchange algorithm (firpm [formerly remez] in the matlab signal processing toolbox) is normally faster than a linear. This function provides all the. Matlab Remez Algorithm.
From www.youtube.com
Remez algorithm — for constructing the best polynomial approximation in Matlab Remez Algorithm The remez algorithm is an iterative procedure which can be used to nd best polynomial approximations in the minimax sense. Remez algorithm seeks the minimax polynomial that approximates a given function in a given interval. This example shows how to use some of the key features of the generalized remez fir filter design function. Remez designs type i, ii, iii,. Matlab Remez Algorithm.
From www.researchgate.net
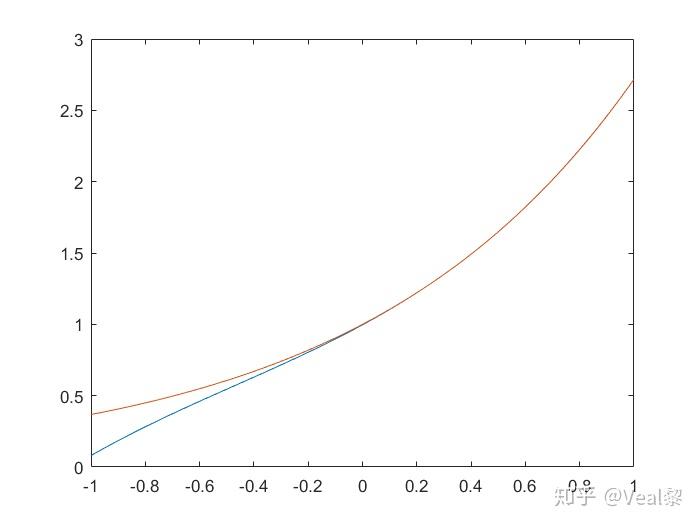
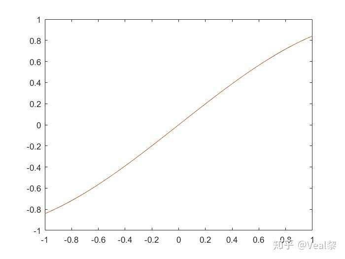
Remez algorithm second step. Download Scientific Diagram Matlab Remez Algorithm First, you need to use the remezord command to estimate the. Remez algorithm seeks the minimax polynomial that approximates a given function in a given interval. This example shows how to use some of the key features of the generalized remez fir filter design function. The remez multiple exchange algorithm (firpm [formerly remez] in the matlab signal processing toolbox) is. Matlab Remez Algorithm.
From 9to5tutorial.com
About the Remez algorithm 9to5Tutorial Matlab Remez Algorithm Remez algorithm seeks the minimax polynomial that approximates a given function in a given interval. The remez algorithm is an iterative procedure which can be used to nd best polynomial approximations in the minimax sense. This example shows how to use some of the key features of the generalized remez fir filter design function. Remez designs type i, ii, iii,. Matlab Remez Algorithm.
From www.intechopen.com
Two Novel Implementations of the Remez Multiple Exchange Algorithm for Matlab Remez Algorithm This example shows how to use some of the key features of the generalized remez fir filter design function. Remez algorithm seeks the minimax polynomial that approximates a given function in a given interval. The package includes four m. This function provides all the functionality. First, you need to use the remezord command to estimate the. Remez designs type i,. Matlab Remez Algorithm.
From www.researchgate.net
(PDF) High performance of the Remez algorithm in finding polynomial Matlab Remez Algorithm The package includes four m. Remez designs type i, ii, iii, and. This example shows how to use some of the key features of the generalized remez fir filter design function. First, you need to use the remezord command to estimate the. The remez algorithm is an iterative procedure which can be used to nd best polynomial approximations in the. Matlab Remez Algorithm.
From www.researchgate.net
The algorithm and flowchart of MATLAB programming Download Scientific Matlab Remez Algorithm The remez algorithm is an iterative procedure which can be used to nd best polynomial approximations in the minimax sense. This function provides all the functionality. Remez algorithm seeks the minimax polynomial that approximates a given function in a given interval. This example shows how to use some of the key features of the generalized remez fir filter design function.. Matlab Remez Algorithm.
From www.semanticscholar.org
Figure 1 from Remez Exchange Algorithm Improvement using Symlet Wavelet Matlab Remez Algorithm The package includes four m. This example shows how to use some of the key features of the generalized remez fir filter design function. Remez designs type i, ii, iii, and. First, you need to use the remezord command to estimate the. This function provides all the functionality. The remez multiple exchange algorithm (firpm [formerly remez] in the matlab signal. Matlab Remez Algorithm.
From de.mathworks.com
Accelerating MATLAB Algorithms and Applications MATLAB & Simulink Matlab Remez Algorithm This example shows how to use some of the key features of the generalized remez fir filter design function. The package includes four m. The remez algorithm is an iterative procedure which can be used to nd best polynomial approximations in the minimax sense. First, you need to use the remezord command to estimate the. Remez designs type i, ii,. Matlab Remez Algorithm.
From qiita.com
Remez algorithmについて 数値計算 Qiita Matlab Remez Algorithm The package includes four m. This function provides all the functionality. This example shows how to use some of the key features of the generalized remez fir filter design function. Remez algorithm seeks the minimax polynomial that approximates a given function in a given interval. Remez designs type i, ii, iii, and. The remez algorithm is an iterative procedure which. Matlab Remez Algorithm.
From dsp.stackexchange.com
filters Can you explain remez exchange algorithm? Signal Processing Matlab Remez Algorithm Remez designs type i, ii, iii, and. This function provides all the functionality. The remez multiple exchange algorithm (firpm [formerly remez] in the matlab signal processing toolbox) is normally faster than a linear. The package includes four m. The remez algorithm is an iterative procedure which can be used to nd best polynomial approximations in the minimax sense. This example. Matlab Remez Algorithm.
From www.researchgate.net
(PDF) A robust initialization scheme for the Remez exchange algorithm Matlab Remez Algorithm Remez designs type i, ii, iii, and. Remez algorithm seeks the minimax polynomial that approximates a given function in a given interval. The remez multiple exchange algorithm (firpm [formerly remez] in the matlab signal processing toolbox) is normally faster than a linear. This example shows how to use some of the key features of the generalized remez fir filter design. Matlab Remez Algorithm.
From github.com
GitHub fukuroder/Remez_algorithm_test Remez algorithm test Matlab Remez Algorithm Remez designs type i, ii, iii, and. This function provides all the functionality. The remez multiple exchange algorithm (firpm [formerly remez] in the matlab signal processing toolbox) is normally faster than a linear. The remez algorithm is an iterative procedure which can be used to nd best polynomial approximations in the minimax sense. This example shows how to use some. Matlab Remez Algorithm.
From zhuanlan.zhihu.com
数值计算Remes算法及源码 知乎 Matlab Remez Algorithm This function provides all the functionality. The remez multiple exchange algorithm (firpm [formerly remez] in the matlab signal processing toolbox) is normally faster than a linear. The remez algorithm is an iterative procedure which can be used to nd best polynomial approximations in the minimax sense. First, you need to use the remezord command to estimate the. This example shows. Matlab Remez Algorithm.
From slideplayer.com
J McClellan School of Electrical and Computer Engineering ppt download Matlab Remez Algorithm This function provides all the functionality. Remez algorithm seeks the minimax polynomial that approximates a given function in a given interval. The remez multiple exchange algorithm (firpm [formerly remez] in the matlab signal processing toolbox) is normally faster than a linear. First, you need to use the remezord command to estimate the. Remez designs type i, ii, iii, and. The. Matlab Remez Algorithm.
From www.researchgate.net
illustrates the initialization steps of Remez exchange algorithm before Matlab Remez Algorithm Remez designs type i, ii, iii, and. The package includes four m. This function provides all the functionality. Remez algorithm seeks the minimax polynomial that approximates a given function in a given interval. This example shows how to use some of the key features of the generalized remez fir filter design function. The remez algorithm is an iterative procedure which. Matlab Remez Algorithm.
From www.intechopen.com
Two Novel Implementations of the Remez Multiple Exchange Algorithm for Matlab Remez Algorithm The remez algorithm is an iterative procedure which can be used to nd best polynomial approximations in the minimax sense. Remez algorithm seeks the minimax polynomial that approximates a given function in a given interval. The remez multiple exchange algorithm (firpm [formerly remez] in the matlab signal processing toolbox) is normally faster than a linear. This function provides all the. Matlab Remez Algorithm.
From www.slideserve.com
PPT CE 40763 Digital Signal Processing Optimal FIR Filter Design Matlab Remez Algorithm The remez algorithm is an iterative procedure which can be used to nd best polynomial approximations in the minimax sense. Remez designs type i, ii, iii, and. Remez algorithm seeks the minimax polynomial that approximates a given function in a given interval. The remez multiple exchange algorithm (firpm [formerly remez] in the matlab signal processing toolbox) is normally faster than. Matlab Remez Algorithm.
From www.intechopen.com
Two Novel Implementations of the Remez Multiple Exchange Algorithm for Matlab Remez Algorithm First, you need to use the remezord command to estimate the. This example shows how to use some of the key features of the generalized remez fir filter design function. This function provides all the functionality. The remez multiple exchange algorithm (firpm [formerly remez] in the matlab signal processing toolbox) is normally faster than a linear. The remez algorithm is. Matlab Remez Algorithm.
From www.researchgate.net
Frequency response of PSO, ideal and Remez algorithmbased FIR low pass Matlab Remez Algorithm This example shows how to use some of the key features of the generalized remez fir filter design function. This function provides all the functionality. Remez designs type i, ii, iii, and. The remez algorithm is an iterative procedure which can be used to nd best polynomial approximations in the minimax sense. The remez multiple exchange algorithm (firpm [formerly remez]. Matlab Remez Algorithm.
From dsp.stackexchange.com
filters Can you explain remez exchange algorithm? Signal Processing Matlab Remez Algorithm The remez multiple exchange algorithm (firpm [formerly remez] in the matlab signal processing toolbox) is normally faster than a linear. Remez designs type i, ii, iii, and. This function provides all the functionality. Remez algorithm seeks the minimax polynomial that approximates a given function in a given interval. This example shows how to use some of the key features of. Matlab Remez Algorithm.
From zhuanlan.zhihu.com
数值计算Remes算法及源码 知乎 Matlab Remez Algorithm Remez algorithm seeks the minimax polynomial that approximates a given function in a given interval. This function provides all the functionality. The remez algorithm is an iterative procedure which can be used to nd best polynomial approximations in the minimax sense. The remez multiple exchange algorithm (firpm [formerly remez] in the matlab signal processing toolbox) is normally faster than a. Matlab Remez Algorithm.
From www.researchgate.net
(PDF) Design of IIR Filter using Remez Algorithm Matlab Remez Algorithm This function provides all the functionality. First, you need to use the remezord command to estimate the. Remez designs type i, ii, iii, and. The remez algorithm is an iterative procedure which can be used to nd best polynomial approximations in the minimax sense. The package includes four m. The remez multiple exchange algorithm (firpm [formerly remez] in the matlab. Matlab Remez Algorithm.
From www.semanticscholar.org
Figure 1 from DESIGN OF EQUIRIPPLE FIR FILTER USING REMEZ EXCHANGE Matlab Remez Algorithm The package includes four m. This example shows how to use some of the key features of the generalized remez fir filter design function. First, you need to use the remezord command to estimate the. The remez multiple exchange algorithm (firpm [formerly remez] in the matlab signal processing toolbox) is normally faster than a linear. Remez algorithm seeks the minimax. Matlab Remez Algorithm.
From www.researchgate.net
Frequency response of PSO, ideal and Remez algorithmbased FIR low pass Matlab Remez Algorithm Remez algorithm seeks the minimax polynomial that approximates a given function in a given interval. First, you need to use the remezord command to estimate the. This function provides all the functionality. The package includes four m. This example shows how to use some of the key features of the generalized remez fir filter design function. Remez designs type i,. Matlab Remez Algorithm.
From www.youtube.com
Parks McClellan Algorithm and Remez Algorithm using Matlab by Dr. S Matlab Remez Algorithm First, you need to use the remezord command to estimate the. Remez algorithm seeks the minimax polynomial that approximates a given function in a given interval. Remez designs type i, ii, iii, and. The package includes four m. The remez algorithm is an iterative procedure which can be used to nd best polynomial approximations in the minimax sense. This example. Matlab Remez Algorithm.
From www.intechopen.com
Two Novel Implementations of the Remez Multiple Exchange Algorithm for Matlab Remez Algorithm The remez multiple exchange algorithm (firpm [formerly remez] in the matlab signal processing toolbox) is normally faster than a linear. This function provides all the functionality. Remez algorithm seeks the minimax polynomial that approximates a given function in a given interval. First, you need to use the remezord command to estimate the. The package includes four m. Remez designs type. Matlab Remez Algorithm.
From github.com
GitHub nickfraser/remezmatlab An implementation of the Remez Matlab Remez Algorithm Remez algorithm seeks the minimax polynomial that approximates a given function in a given interval. First, you need to use the remezord command to estimate the. The remez multiple exchange algorithm (firpm [formerly remez] in the matlab signal processing toolbox) is normally faster than a linear. This example shows how to use some of the key features of the generalized. Matlab Remez Algorithm.
From www.researchgate.net
(PDF) “A MATLAB based optimum multiband FIR filters design program Matlab Remez Algorithm Remez designs type i, ii, iii, and. Remez algorithm seeks the minimax polynomial that approximates a given function in a given interval. The package includes four m. First, you need to use the remezord command to estimate the. This function provides all the functionality. The remez multiple exchange algorithm (firpm [formerly remez] in the matlab signal processing toolbox) is normally. Matlab Remez Algorithm.
From www.researchgate.net
Algorithm for analytic calculations using MATLAB code. Download Matlab Remez Algorithm The remez multiple exchange algorithm (firpm [formerly remez] in the matlab signal processing toolbox) is normally faster than a linear. This example shows how to use some of the key features of the generalized remez fir filter design function. First, you need to use the remezord command to estimate the. Remez algorithm seeks the minimax polynomial that approximates a given. Matlab Remez Algorithm.
From gistlib.com
gistlib pso algorithm in matlab Matlab Remez Algorithm Remez algorithm seeks the minimax polynomial that approximates a given function in a given interval. This example shows how to use some of the key features of the generalized remez fir filter design function. Remez designs type i, ii, iii, and. First, you need to use the remezord command to estimate the. This function provides all the functionality. The remez. Matlab Remez Algorithm.