Pir Sensor Based Security Alarm Circuit Diagram . We need security everywhere nowadays to protect the property or confidential. Passive infrared sensor (pir) is very useful module, used to build many kinds of security alarm systems and motion. The pir sensor is the heart of the. Pir motion detector/sensor circuit diagram. The block diagram of the pir based security system is given below. A typical alarm pir wiring diagram will consist of several components, including the pir sensor itself, a control panel, and various cables and wires. In this simple diy project, i will show you how to design and implement a pir sensor based security alarm system. I have designed this circuit using. In this tutorial, we are going to make a “motion detector alarm circuit with pir sensor”. The device contains a special filter called a fresnel. There are many vendors that manufacture the pir sensor.
from www.circuits-diy.com
In this tutorial, we are going to make a “motion detector alarm circuit with pir sensor”. The device contains a special filter called a fresnel. A typical alarm pir wiring diagram will consist of several components, including the pir sensor itself, a control panel, and various cables and wires. There are many vendors that manufacture the pir sensor. We need security everywhere nowadays to protect the property or confidential. I have designed this circuit using. Pir motion detector/sensor circuit diagram. The pir sensor is the heart of the. In this simple diy project, i will show you how to design and implement a pir sensor based security alarm system. Passive infrared sensor (pir) is very useful module, used to build many kinds of security alarm systems and motion.
Laser Security Alarm Circuit using LDR
Pir Sensor Based Security Alarm Circuit Diagram A typical alarm pir wiring diagram will consist of several components, including the pir sensor itself, a control panel, and various cables and wires. In this tutorial, we are going to make a “motion detector alarm circuit with pir sensor”. Passive infrared sensor (pir) is very useful module, used to build many kinds of security alarm systems and motion. I have designed this circuit using. In this simple diy project, i will show you how to design and implement a pir sensor based security alarm system. We need security everywhere nowadays to protect the property or confidential. The block diagram of the pir based security system is given below. The pir sensor is the heart of the. A typical alarm pir wiring diagram will consist of several components, including the pir sensor itself, a control panel, and various cables and wires. The device contains a special filter called a fresnel. There are many vendors that manufacture the pir sensor. Pir motion detector/sensor circuit diagram.
From www.circuitdiagram.co
Pir Sensor Based Security Alarm Circuit Diagram Circuit Diagram Pir Sensor Based Security Alarm Circuit Diagram Pir motion detector/sensor circuit diagram. The device contains a special filter called a fresnel. The block diagram of the pir based security system is given below. The pir sensor is the heart of the. I have designed this circuit using. In this simple diy project, i will show you how to design and implement a pir sensor based security alarm. Pir Sensor Based Security Alarm Circuit Diagram.
From www.circuits-diy.com
Simple PIR Motion Detector Circuit Pir Sensor Based Security Alarm Circuit Diagram In this simple diy project, i will show you how to design and implement a pir sensor based security alarm system. We need security everywhere nowadays to protect the property or confidential. The block diagram of the pir based security system is given below. Pir motion detector/sensor circuit diagram. The device contains a special filter called a fresnel. The pir. Pir Sensor Based Security Alarm Circuit Diagram.
From circuitdiagrams.in
PIR Sensor Based Security Alarm System Pir Sensor Based Security Alarm Circuit Diagram We need security everywhere nowadays to protect the property or confidential. In this tutorial, we are going to make a “motion detector alarm circuit with pir sensor”. Pir motion detector/sensor circuit diagram. The block diagram of the pir based security system is given below. The pir sensor is the heart of the. I have designed this circuit using. There are. Pir Sensor Based Security Alarm Circuit Diagram.
From www.circuitdiagram.co
Pir Sensor Based Security Alarm Circuit Diagram Circuit Diagram Pir Sensor Based Security Alarm Circuit Diagram Pir motion detector/sensor circuit diagram. Passive infrared sensor (pir) is very useful module, used to build many kinds of security alarm systems and motion. We need security everywhere nowadays to protect the property or confidential. There are many vendors that manufacture the pir sensor. The pir sensor is the heart of the. I have designed this circuit using. The block. Pir Sensor Based Security Alarm Circuit Diagram.
From www.circuits-diy.com
Motion Detector Alarm Circuit with PIR Sensor Pir Sensor Based Security Alarm Circuit Diagram In this simple diy project, i will show you how to design and implement a pir sensor based security alarm system. Pir motion detector/sensor circuit diagram. We need security everywhere nowadays to protect the property or confidential. I have designed this circuit using. A typical alarm pir wiring diagram will consist of several components, including the pir sensor itself, a. Pir Sensor Based Security Alarm Circuit Diagram.
From enginelistute.z19.web.core.windows.net
Security Alarm Circuit Diagram Pir Sensor Based Security Alarm Circuit Diagram A typical alarm pir wiring diagram will consist of several components, including the pir sensor itself, a control panel, and various cables and wires. I have designed this circuit using. There are many vendors that manufacture the pir sensor. Pir motion detector/sensor circuit diagram. In this simple diy project, i will show you how to design and implement a pir. Pir Sensor Based Security Alarm Circuit Diagram.
From skrelectronicslab.com
How to make PIR Sensor based security alarm system without Arduino Pir Sensor Based Security Alarm Circuit Diagram A typical alarm pir wiring diagram will consist of several components, including the pir sensor itself, a control panel, and various cables and wires. The block diagram of the pir based security system is given below. Pir motion detector/sensor circuit diagram. In this simple diy project, i will show you how to design and implement a pir sensor based security. Pir Sensor Based Security Alarm Circuit Diagram.
From fixpartandrea.z19.web.core.windows.net
Pir Based Security System Circuit Diagram Pir Sensor Based Security Alarm Circuit Diagram In this simple diy project, i will show you how to design and implement a pir sensor based security alarm system. The device contains a special filter called a fresnel. There are many vendors that manufacture the pir sensor. The pir sensor is the heart of the. I have designed this circuit using. Passive infrared sensor (pir) is very useful. Pir Sensor Based Security Alarm Circuit Diagram.
From www.circuits-diy.com
Motion Detector Alarm Circuit with PIR Sensor Pir Sensor Based Security Alarm Circuit Diagram There are many vendors that manufacture the pir sensor. Passive infrared sensor (pir) is very useful module, used to build many kinds of security alarm systems and motion. I have designed this circuit using. A typical alarm pir wiring diagram will consist of several components, including the pir sensor itself, a control panel, and various cables and wires. The block. Pir Sensor Based Security Alarm Circuit Diagram.
From www.circuitdiagram.co
Motion Sensor Alarm Schematic Diagram Circuit Diagram Pir Sensor Based Security Alarm Circuit Diagram In this tutorial, we are going to make a “motion detector alarm circuit with pir sensor”. There are many vendors that manufacture the pir sensor. I have designed this circuit using. We need security everywhere nowadays to protect the property or confidential. The device contains a special filter called a fresnel. Pir motion detector/sensor circuit diagram. The pir sensor is. Pir Sensor Based Security Alarm Circuit Diagram.
From easyelectronicsproject.com
Motion Sensor Light Switch using CD4017 & IR sensor with Circuit Pir Sensor Based Security Alarm Circuit Diagram The device contains a special filter called a fresnel. The pir sensor is the heart of the. Passive infrared sensor (pir) is very useful module, used to build many kinds of security alarm systems and motion. In this tutorial, we are going to make a “motion detector alarm circuit with pir sensor”. In this simple diy project, i will show. Pir Sensor Based Security Alarm Circuit Diagram.
From skrelectronicslab.com
How to make PIR Sensor based security alarm system without Arduino Pir Sensor Based Security Alarm Circuit Diagram A typical alarm pir wiring diagram will consist of several components, including the pir sensor itself, a control panel, and various cables and wires. The pir sensor is the heart of the. The block diagram of the pir based security system is given below. In this tutorial, we are going to make a “motion detector alarm circuit with pir sensor”.. Pir Sensor Based Security Alarm Circuit Diagram.
From www.circuits-diy.com
IR Based Security Alarm using 555 Timer Pir Sensor Based Security Alarm Circuit Diagram The device contains a special filter called a fresnel. In this simple diy project, i will show you how to design and implement a pir sensor based security alarm system. I have designed this circuit using. We need security everywhere nowadays to protect the property or confidential. Passive infrared sensor (pir) is very useful module, used to build many kinds. Pir Sensor Based Security Alarm Circuit Diagram.
From www.circuits-diy.com
Laser Security Alarm Circuit using LDR Pir Sensor Based Security Alarm Circuit Diagram In this tutorial, we are going to make a “motion detector alarm circuit with pir sensor”. The device contains a special filter called a fresnel. Passive infrared sensor (pir) is very useful module, used to build many kinds of security alarm systems and motion. The block diagram of the pir based security system is given below. Pir motion detector/sensor circuit. Pir Sensor Based Security Alarm Circuit Diagram.
From www.youtube.com
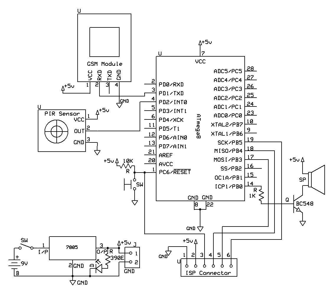
PIR Sensor Based Security Alarm Using Arduino GSM Home Security PIR Pir Sensor Based Security Alarm Circuit Diagram Passive infrared sensor (pir) is very useful module, used to build many kinds of security alarm systems and motion. A typical alarm pir wiring diagram will consist of several components, including the pir sensor itself, a control panel, and various cables and wires. The device contains a special filter called a fresnel. The pir sensor is the heart of the.. Pir Sensor Based Security Alarm Circuit Diagram.
From www.circuits-diy.com
PIR Burglar Alarm Circuit Pir Sensor Based Security Alarm Circuit Diagram A typical alarm pir wiring diagram will consist of several components, including the pir sensor itself, a control panel, and various cables and wires. The block diagram of the pir based security system is given below. The device contains a special filter called a fresnel. The pir sensor is the heart of the. Pir motion detector/sensor circuit diagram. In this. Pir Sensor Based Security Alarm Circuit Diagram.
From guidewiringnucleolus.z14.web.core.windows.net
Pir Sensor Relay Circuit Diagram Pir Sensor Based Security Alarm Circuit Diagram In this tutorial, we are going to make a “motion detector alarm circuit with pir sensor”. I have designed this circuit using. The pir sensor is the heart of the. We need security everywhere nowadays to protect the property or confidential. There are many vendors that manufacture the pir sensor. Pir motion detector/sensor circuit diagram. Passive infrared sensor (pir) is. Pir Sensor Based Security Alarm Circuit Diagram.
From circuitdigest.com
PIR Sensor Based Motion Detector / Sensor Circuit Diagram Pir Sensor Based Security Alarm Circuit Diagram The device contains a special filter called a fresnel. Passive infrared sensor (pir) is very useful module, used to build many kinds of security alarm systems and motion. The pir sensor is the heart of the. In this simple diy project, i will show you how to design and implement a pir sensor based security alarm system. We need security. Pir Sensor Based Security Alarm Circuit Diagram.
From www.circuits-diy.com
PIR Motion Detector Circuit Pir Sensor Based Security Alarm Circuit Diagram There are many vendors that manufacture the pir sensor. In this tutorial, we are going to make a “motion detector alarm circuit with pir sensor”. A typical alarm pir wiring diagram will consist of several components, including the pir sensor itself, a control panel, and various cables and wires. Passive infrared sensor (pir) is very useful module, used to build. Pir Sensor Based Security Alarm Circuit Diagram.
From circuitdiagrams.in
PIR Sensor Based Security Alarm System Pir Sensor Based Security Alarm Circuit Diagram A typical alarm pir wiring diagram will consist of several components, including the pir sensor itself, a control panel, and various cables and wires. There are many vendors that manufacture the pir sensor. In this simple diy project, i will show you how to design and implement a pir sensor based security alarm system. In this tutorial, we are going. Pir Sensor Based Security Alarm Circuit Diagram.
From techatronic.com
home security system using arduino pir motion sensor security system Pir Sensor Based Security Alarm Circuit Diagram We need security everywhere nowadays to protect the property or confidential. Passive infrared sensor (pir) is very useful module, used to build many kinds of security alarm systems and motion. In this simple diy project, i will show you how to design and implement a pir sensor based security alarm system. In this tutorial, we are going to make a. Pir Sensor Based Security Alarm Circuit Diagram.
From how2electronics.com
Arduino Home Night Security Alarm Using PIR Sensor Pir Sensor Based Security Alarm Circuit Diagram The pir sensor is the heart of the. We need security everywhere nowadays to protect the property or confidential. A typical alarm pir wiring diagram will consist of several components, including the pir sensor itself, a control panel, and various cables and wires. There are many vendors that manufacture the pir sensor. The block diagram of the pir based security. Pir Sensor Based Security Alarm Circuit Diagram.
From gioefftgk.blob.core.windows.net
Pir Sensor Based Security Alarm System Circuit Diagram at Scott Sargent Pir Sensor Based Security Alarm Circuit Diagram There are many vendors that manufacture the pir sensor. The device contains a special filter called a fresnel. We need security everywhere nowadays to protect the property or confidential. The block diagram of the pir based security system is given below. A typical alarm pir wiring diagram will consist of several components, including the pir sensor itself, a control panel,. Pir Sensor Based Security Alarm Circuit Diagram.
From www.electronicshub.org
PIR Sensor based Security Alarm System using UM3561 IC Pir Sensor Based Security Alarm Circuit Diagram The pir sensor is the heart of the. Pir motion detector/sensor circuit diagram. In this tutorial, we are going to make a “motion detector alarm circuit with pir sensor”. A typical alarm pir wiring diagram will consist of several components, including the pir sensor itself, a control panel, and various cables and wires. I have designed this circuit using. There. Pir Sensor Based Security Alarm Circuit Diagram.
From www.circuitstoday.com
PIR Sensor Based Security System, circuit diagram,working,applications Pir Sensor Based Security Alarm Circuit Diagram The pir sensor is the heart of the. In this tutorial, we are going to make a “motion detector alarm circuit with pir sensor”. A typical alarm pir wiring diagram will consist of several components, including the pir sensor itself, a control panel, and various cables and wires. Pir motion detector/sensor circuit diagram. The device contains a special filter called. Pir Sensor Based Security Alarm Circuit Diagram.
From circuitspedia.com
Automatic Room Light ON Circuit Using PIR Motion Sensor, PIR Motion Pir Sensor Based Security Alarm Circuit Diagram The device contains a special filter called a fresnel. The block diagram of the pir based security system is given below. A typical alarm pir wiring diagram will consist of several components, including the pir sensor itself, a control panel, and various cables and wires. Pir motion detector/sensor circuit diagram. There are many vendors that manufacture the pir sensor. I. Pir Sensor Based Security Alarm Circuit Diagram.
From www.wiringwork.com
Simple Pir Motion Sensor Circuit Diagram Wiring Work Pir Sensor Based Security Alarm Circuit Diagram A typical alarm pir wiring diagram will consist of several components, including the pir sensor itself, a control panel, and various cables and wires. Pir motion detector/sensor circuit diagram. The device contains a special filter called a fresnel. The pir sensor is the heart of the. Passive infrared sensor (pir) is very useful module, used to build many kinds of. Pir Sensor Based Security Alarm Circuit Diagram.
From www.circuitdiagram.co
Pir Sensor Circuit Diagram Description Circuit Diagram Pir Sensor Based Security Alarm Circuit Diagram We need security everywhere nowadays to protect the property or confidential. Pir motion detector/sensor circuit diagram. A typical alarm pir wiring diagram will consist of several components, including the pir sensor itself, a control panel, and various cables and wires. The pir sensor is the heart of the. In this tutorial, we are going to make a “motion detector alarm. Pir Sensor Based Security Alarm Circuit Diagram.
From www.circuitdiagram.co
Pir Sensor Based Security Alarm Circuit Diagram Circuit Diagram Pir Sensor Based Security Alarm Circuit Diagram In this tutorial, we are going to make a “motion detector alarm circuit with pir sensor”. We need security everywhere nowadays to protect the property or confidential. In this simple diy project, i will show you how to design and implement a pir sensor based security alarm system. There are many vendors that manufacture the pir sensor. I have designed. Pir Sensor Based Security Alarm Circuit Diagram.
From todayscircuits.blogspot.com
PIR Sensor Based Security System Todays Circuits Engineering Projects Pir Sensor Based Security Alarm Circuit Diagram We need security everywhere nowadays to protect the property or confidential. The block diagram of the pir based security system is given below. I have designed this circuit using. Pir motion detector/sensor circuit diagram. A typical alarm pir wiring diagram will consist of several components, including the pir sensor itself, a control panel, and various cables and wires. Passive infrared. Pir Sensor Based Security Alarm Circuit Diagram.
From www.circuitdiagram.co
Police Siren Alarm Circuit Diagram Circuit Diagram Pir Sensor Based Security Alarm Circuit Diagram I have designed this circuit using. The device contains a special filter called a fresnel. There are many vendors that manufacture the pir sensor. Passive infrared sensor (pir) is very useful module, used to build many kinds of security alarm systems and motion. In this tutorial, we are going to make a “motion detector alarm circuit with pir sensor”. A. Pir Sensor Based Security Alarm Circuit Diagram.
From www.circuitdiagram.co
infrared security system circuit diagram Circuit Diagram Pir Sensor Based Security Alarm Circuit Diagram Passive infrared sensor (pir) is very useful module, used to build many kinds of security alarm systems and motion. The pir sensor is the heart of the. Pir motion detector/sensor circuit diagram. In this simple diy project, i will show you how to design and implement a pir sensor based security alarm system. There are many vendors that manufacture the. Pir Sensor Based Security Alarm Circuit Diagram.
From www.circuitdiagram.co
Pir Module Circuit Diagram Circuit Diagram Pir Sensor Based Security Alarm Circuit Diagram I have designed this circuit using. Passive infrared sensor (pir) is very useful module, used to build many kinds of security alarm systems and motion. The device contains a special filter called a fresnel. The pir sensor is the heart of the. We need security everywhere nowadays to protect the property or confidential. Pir motion detector/sensor circuit diagram. In this. Pir Sensor Based Security Alarm Circuit Diagram.
From www.circuitdiagram.co
Laser Based Home Security System Circuit Diagram Circuit Diagram Pir Sensor Based Security Alarm Circuit Diagram In this simple diy project, i will show you how to design and implement a pir sensor based security alarm system. Pir motion detector/sensor circuit diagram. I have designed this circuit using. The pir sensor is the heart of the. The device contains a special filter called a fresnel. A typical alarm pir wiring diagram will consist of several components,. Pir Sensor Based Security Alarm Circuit Diagram.
From create.arduino.cc
Home Security System using GSM Arduino Project Hub Pir Sensor Based Security Alarm Circuit Diagram Pir motion detector/sensor circuit diagram. We need security everywhere nowadays to protect the property or confidential. The block diagram of the pir based security system is given below. I have designed this circuit using. Passive infrared sensor (pir) is very useful module, used to build many kinds of security alarm systems and motion. There are many vendors that manufacture the. Pir Sensor Based Security Alarm Circuit Diagram.