Blender Cycles Shadows . A cube on a plane with a sun lamp gives sharp. My shadows are way too sharp and dont match with the shadows in my picture, any fix? Cycles shaders and lighting can be baked to image textures. Reflection and transmission rays can further have these. I’m exploring lighting with cycles and can’t quite work out what’s happening here. To create a shadow catcher in blender using cycles we will go through an example following these steps. This has a few different purposes, most commonly: There is no reason to use compositor tricks any longer to generate a shadow. In the picture the sun makes a diffuse shadow on the interior wall of the poolhouse. You simply add an object (in my case a simple plane) and check the shadow catcher box. I want this to be a sharp shadow (as would be the case in real life, with a full sun). By adding a light path node to the light, you can separate direct light (green) and indirect lighting (red) using with two different. Don't know if and how i. The ray is used for (transparent) shadows.
from www.youtube.com
Reflection and transmission rays can further have these. You simply add an object (in my case a simple plane) and check the shadow catcher box. A cube on a plane with a sun lamp gives sharp. Cycles shaders and lighting can be baked to image textures. I want this to be a sharp shadow (as would be the case in real life, with a full sun). My shadows are way too sharp and dont match with the shadows in my picture, any fix? This has a few different purposes, most commonly: To create a shadow catcher in blender using cycles we will go through an example following these steps. There is no reason to use compositor tricks any longer to generate a shadow. I’m exploring lighting with cycles and can’t quite work out what’s happening here.
How to render soft shadows in blender 2 81 easily YouTube
Blender Cycles Shadows The ray is used for (transparent) shadows. The ray is used for (transparent) shadows. Reflection and transmission rays can further have these. Don't know if and how i. This has a few different purposes, most commonly: Cycles shaders and lighting can be baked to image textures. By adding a light path node to the light, you can separate direct light (green) and indirect lighting (red) using with two different. There is no reason to use compositor tricks any longer to generate a shadow. You simply add an object (in my case a simple plane) and check the shadow catcher box. In the picture the sun makes a diffuse shadow on the interior wall of the poolhouse. To create a shadow catcher in blender using cycles we will go through an example following these steps. I want this to be a sharp shadow (as would be the case in real life, with a full sun). I’m exploring lighting with cycles and can’t quite work out what’s happening here. A cube on a plane with a sun lamp gives sharp. My shadows are way too sharp and dont match with the shadows in my picture, any fix?
From www.youtube.com
Blender 2.8x Tutorial Cycles change shadow colour without changing the Blender Cycles Shadows A cube on a plane with a sun lamp gives sharp. I’m exploring lighting with cycles and can’t quite work out what’s happening here. The ray is used for (transparent) shadows. You simply add an object (in my case a simple plane) and check the shadow catcher box. Cycles shaders and lighting can be baked to image textures. Don't know. Blender Cycles Shadows.
From artisticrender.com
How to use cycles shadow catcher in Blender Blender Cycles Shadows The ray is used for (transparent) shadows. Cycles shaders and lighting can be baked to image textures. A cube on a plane with a sun lamp gives sharp. To create a shadow catcher in blender using cycles we will go through an example following these steps. This has a few different purposes, most commonly: In the picture the sun makes. Blender Cycles Shadows.
From blenderartists.org
Shader that dos not cast shadow (Blender 2.91 Cycles) Materials and Blender Cycles Shadows In the picture the sun makes a diffuse shadow on the interior wall of the poolhouse. Reflection and transmission rays can further have these. The ray is used for (transparent) shadows. You simply add an object (in my case a simple plane) and check the shadow catcher box. To create a shadow catcher in blender using cycles we will go. Blender Cycles Shadows.
From www.artofit.org
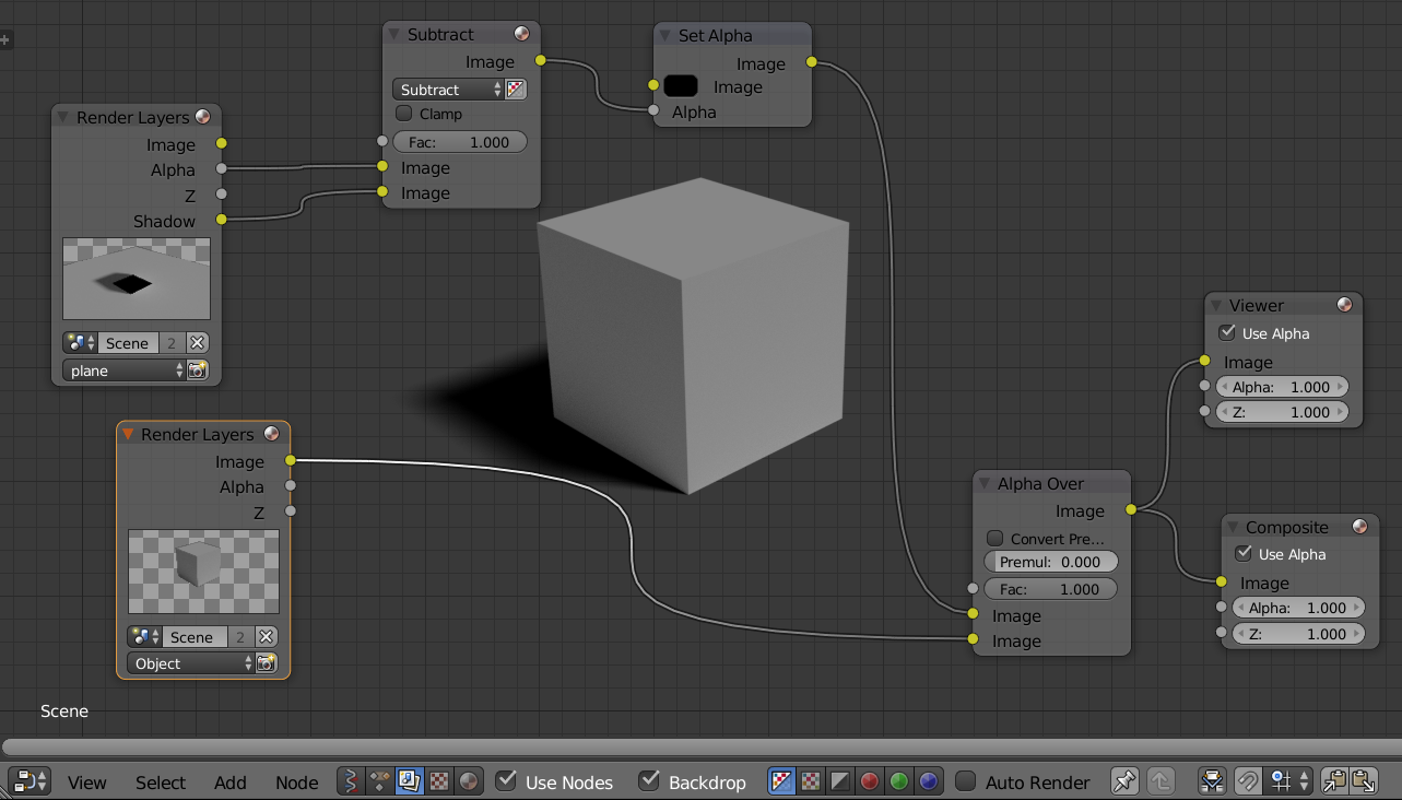
Blender cycles shadows reflections catcher render layers setup Artofit Blender Cycles Shadows By adding a light path node to the light, you can separate direct light (green) and indirect lighting (red) using with two different. In the picture the sun makes a diffuse shadow on the interior wall of the poolhouse. This has a few different purposes, most commonly: A cube on a plane with a sun lamp gives sharp. To create. Blender Cycles Shadows.
From artisticrender.com
How to use cycles shadow catcher in Blender Blender Cycles Shadows Don't know if and how i. A cube on a plane with a sun lamp gives sharp. There is no reason to use compositor tricks any longer to generate a shadow. Reflection and transmission rays can further have these. You simply add an object (in my case a simple plane) and check the shadow catcher box. I’m exploring lighting with. Blender Cycles Shadows.
From artisticrender.com
How to use cycles shadow catcher in Blender Blender Cycles Shadows By adding a light path node to the light, you can separate direct light (green) and indirect lighting (red) using with two different. Cycles shaders and lighting can be baked to image textures. There is no reason to use compositor tricks any longer to generate a shadow. In the picture the sun makes a diffuse shadow on the interior wall. Blender Cycles Shadows.
From www.artofit.org
Blender cycles shadows reflections catcher render layers setup Artofit Blender Cycles Shadows By adding a light path node to the light, you can separate direct light (green) and indirect lighting (red) using with two different. There is no reason to use compositor tricks any longer to generate a shadow. To create a shadow catcher in blender using cycles we will go through an example following these steps. I’m exploring lighting with cycles. Blender Cycles Shadows.
From blenderartists.org
Simple Cycles Shadow Catcher Tutorials, Tips and Tricks Blender Blender Cycles Shadows I want this to be a sharp shadow (as would be the case in real life, with a full sun). You simply add an object (in my case a simple plane) and check the shadow catcher box. My shadows are way too sharp and dont match with the shadows in my picture, any fix? Cycles shaders and lighting can be. Blender Cycles Shadows.
From www.youtube.com
Blender tutorial invisible object with shadow method 2 (cycles Blender Cycles Shadows To create a shadow catcher in blender using cycles we will go through an example following these steps. I want this to be a sharp shadow (as would be the case in real life, with a full sun). A cube on a plane with a sun lamp gives sharp. In the picture the sun makes a diffuse shadow on the. Blender Cycles Shadows.
From www.artofit.org
Blender cycles shadows reflections catcher render layers setup Artofit Blender Cycles Shadows Don't know if and how i. You simply add an object (in my case a simple plane) and check the shadow catcher box. There is no reason to use compositor tricks any longer to generate a shadow. By adding a light path node to the light, you can separate direct light (green) and indirect lighting (red) using with two different.. Blender Cycles Shadows.
From code.blender.org
Improved “Shadows Only” Material — Blender Developers Blog Blender Cycles Shadows You simply add an object (in my case a simple plane) and check the shadow catcher box. Reflection and transmission rays can further have these. There is no reason to use compositor tricks any longer to generate a shadow. A cube on a plane with a sun lamp gives sharp. I want this to be a sharp shadow (as would. Blender Cycles Shadows.
From blenderartists.org
Cycles shadows from translucent material not casting at all? Typical Blender Cycles Shadows The ray is used for (transparent) shadows. I’m exploring lighting with cycles and can’t quite work out what’s happening here. Don't know if and how i. In the picture the sun makes a diffuse shadow on the interior wall of the poolhouse. I want this to be a sharp shadow (as would be the case in real life, with a. Blender Cycles Shadows.
From blenderartists.org
Make transparent objects cast shadows in cycles Lighting and Blender Cycles Shadows This has a few different purposes, most commonly: In the picture the sun makes a diffuse shadow on the interior wall of the poolhouse. Reflection and transmission rays can further have these. A cube on a plane with a sun lamp gives sharp. I’m exploring lighting with cycles and can’t quite work out what’s happening here. My shadows are way. Blender Cycles Shadows.
From blender.stackexchange.com
How to add shadows to material properties in cycles? Blender Stack Blender Cycles Shadows I’m exploring lighting with cycles and can’t quite work out what’s happening here. A cube on a plane with a sun lamp gives sharp. I want this to be a sharp shadow (as would be the case in real life, with a full sun). By adding a light path node to the light, you can separate direct light (green) and. Blender Cycles Shadows.
From www.pinterest.com
Shadows & Reflections Only Blender 2.77a Tutorial Blender Cycles Shadows The ray is used for (transparent) shadows. I’m exploring lighting with cycles and can’t quite work out what’s happening here. Cycles shaders and lighting can be baked to image textures. To create a shadow catcher in blender using cycles we will go through an example following these steps. By adding a light path node to the light, you can separate. Blender Cycles Shadows.
From digitized-life.blogspot.com
Blender 2.78 Cycles Shadows Only Shadow Pass Blender Cycles Shadows I want this to be a sharp shadow (as would be the case in real life, with a full sun). A cube on a plane with a sun lamp gives sharp. In the picture the sun makes a diffuse shadow on the interior wall of the poolhouse. I’m exploring lighting with cycles and can’t quite work out what’s happening here.. Blender Cycles Shadows.
From blenderartists.org
Glass Shadows Cycles Materials and Textures Blender Artists Community Blender Cycles Shadows Don't know if and how i. I’m exploring lighting with cycles and can’t quite work out what’s happening here. I want this to be a sharp shadow (as would be the case in real life, with a full sun). The ray is used for (transparent) shadows. There is no reason to use compositor tricks any longer to generate a shadow.. Blender Cycles Shadows.
From digitized-life.blogspot.com
Blender 2.78 Cycles Shadows Only Shadow Pass Blender Cycles Shadows The ray is used for (transparent) shadows. By adding a light path node to the light, you can separate direct light (green) and indirect lighting (red) using with two different. There is no reason to use compositor tricks any longer to generate a shadow. Cycles shaders and lighting can be baked to image textures. Don't know if and how i.. Blender Cycles Shadows.
From www.youtube.com
How To Change The Shadow Color In Blender Blender Tutorial YouTube Blender Cycles Shadows By adding a light path node to the light, you can separate direct light (green) and indirect lighting (red) using with two different. My shadows are way too sharp and dont match with the shadows in my picture, any fix? In the picture the sun makes a diffuse shadow on the interior wall of the poolhouse. I’m exploring lighting with. Blender Cycles Shadows.
From blenderartists.org
Change Shadow Color in Blender Cycles mode? Lighting and Rendering Blender Cycles Shadows My shadows are way too sharp and dont match with the shadows in my picture, any fix? I want this to be a sharp shadow (as would be the case in real life, with a full sun). There is no reason to use compositor tricks any longer to generate a shadow. Don't know if and how i. In the picture. Blender Cycles Shadows.
From blenderartists.org
How Can I Get Hard Shadows from a Sun Light in Blender 3.1 Cycles Blender Cycles Shadows In the picture the sun makes a diffuse shadow on the interior wall of the poolhouse. Don't know if and how i. I want this to be a sharp shadow (as would be the case in real life, with a full sun). You simply add an object (in my case a simple plane) and check the shadow catcher box. To. Blender Cycles Shadows.
From www.deviantart.com
Blender Cycles Shadow Catcher Node by DragonLord720 on DeviantArt Blender Cycles Shadows You simply add an object (in my case a simple plane) and check the shadow catcher box. By adding a light path node to the light, you can separate direct light (green) and indirect lighting (red) using with two different. There is no reason to use compositor tricks any longer to generate a shadow. Don't know if and how i.. Blender Cycles Shadows.
From blenderartists.org
Blender Cycles Shadows Works in Progress Blender Artists Community Blender Cycles Shadows Cycles shaders and lighting can be baked to image textures. A cube on a plane with a sun lamp gives sharp. There is no reason to use compositor tricks any longer to generate a shadow. I want this to be a sharp shadow (as would be the case in real life, with a full sun). You simply add an object. Blender Cycles Shadows.
From www.youtube.com
Blender Cycles shadow only plane tutorial how to ( shadow catcher Blender Cycles Shadows By adding a light path node to the light, you can separate direct light (green) and indirect lighting (red) using with two different. The ray is used for (transparent) shadows. To create a shadow catcher in blender using cycles we will go through an example following these steps. In the picture the sun makes a diffuse shadow on the interior. Blender Cycles Shadows.
From blenderartists.org
Volumetric lights and shadows in Cycles Lighting and Rendering Blender Cycles Shadows There is no reason to use compositor tricks any longer to generate a shadow. You simply add an object (in my case a simple plane) and check the shadow catcher box. I want this to be a sharp shadow (as would be the case in real life, with a full sun). Cycles shaders and lighting can be baked to image. Blender Cycles Shadows.
From www.youtube.com
Blender Quick Tip 5 REAL Cycles Shadow Catcher YouTube Blender Cycles Shadows I’m exploring lighting with cycles and can’t quite work out what’s happening here. This has a few different purposes, most commonly: By adding a light path node to the light, you can separate direct light (green) and indirect lighting (red) using with two different. You simply add an object (in my case a simple plane) and check the shadow catcher. Blender Cycles Shadows.
From typerus.ru
Blender cycles glass shadow Blender Cycles Shadows My shadows are way too sharp and dont match with the shadows in my picture, any fix? The ray is used for (transparent) shadows. Cycles shaders and lighting can be baked to image textures. Reflection and transmission rays can further have these. A cube on a plane with a sun lamp gives sharp. To create a shadow catcher in blender. Blender Cycles Shadows.
From cgian.com
Blender No Shadow How to eliminate shadows in Blender Blender Cycles Shadows My shadows are way too sharp and dont match with the shadows in my picture, any fix? A cube on a plane with a sun lamp gives sharp. The ray is used for (transparent) shadows. I want this to be a sharp shadow (as would be the case in real life, with a full sun). Don't know if and how. Blender Cycles Shadows.
From www.versluis.com
How to create a Shadow Catcher in Blender (Cycles) JAY VERSLUIS Blender Cycles Shadows Reflection and transmission rays can further have these. My shadows are way too sharp and dont match with the shadows in my picture, any fix? Don't know if and how i. There is no reason to use compositor tricks any longer to generate a shadow. You simply add an object (in my case a simple plane) and check the shadow. Blender Cycles Shadows.
From www.youtube.com
How to render soft shadows in blender 2 81 easily YouTube Blender Cycles Shadows I want this to be a sharp shadow (as would be the case in real life, with a full sun). A cube on a plane with a sun lamp gives sharp. In the picture the sun makes a diffuse shadow on the interior wall of the poolhouse. This has a few different purposes, most commonly: There is no reason to. Blender Cycles Shadows.
From www.versluis.com
How to create a Shadow Catcher in Blender (Cycles) JAY VERSLUIS Blender Cycles Shadows Reflection and transmission rays can further have these. This has a few different purposes, most commonly: By adding a light path node to the light, you can separate direct light (green) and indirect lighting (red) using with two different. You simply add an object (in my case a simple plane) and check the shadow catcher box. I’m exploring lighting with. Blender Cycles Shadows.
From www.youtube.com
Blender 2.8 Tutorial Disable Shadows for an object Eevee and Cycles Blender Cycles Shadows Cycles shaders and lighting can be baked to image textures. My shadows are way too sharp and dont match with the shadows in my picture, any fix? To create a shadow catcher in blender using cycles we will go through an example following these steps. I’m exploring lighting with cycles and can’t quite work out what’s happening here. You simply. Blender Cycles Shadows.
From blenderartists.org
Can Eevee shadows look like Cycle shadows? Lighting and Rendering Blender Cycles Shadows You simply add an object (in my case a simple plane) and check the shadow catcher box. The ray is used for (transparent) shadows. This has a few different purposes, most commonly: Don't know if and how i. I want this to be a sharp shadow (as would be the case in real life, with a full sun). Cycles shaders. Blender Cycles Shadows.
From www.youtube.com
How to Disable Shadows in Blender YouTube Blender Cycles Shadows To create a shadow catcher in blender using cycles we will go through an example following these steps. There is no reason to use compositor tricks any longer to generate a shadow. Don't know if and how i. A cube on a plane with a sun lamp gives sharp. My shadows are way too sharp and dont match with the. Blender Cycles Shadows.
From blender.stackexchange.com
rendering Why does cycles render shows faceting in shadows? Blender Blender Cycles Shadows Reflection and transmission rays can further have these. This has a few different purposes, most commonly: The ray is used for (transparent) shadows. Cycles shaders and lighting can be baked to image textures. By adding a light path node to the light, you can separate direct light (green) and indirect lighting (red) using with two different. You simply add an. Blender Cycles Shadows.