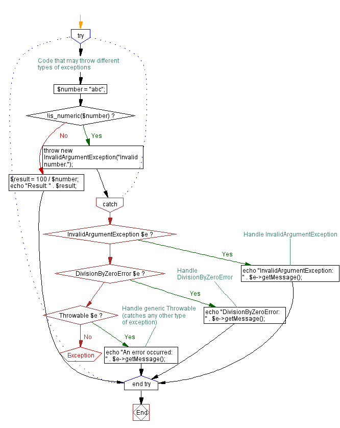
Catch Throwable Vs Exception Php . Discover best practices, practical tips, and. Throwable is the base interface for any object that can be thrown via a throw statement, including error and exception. Throwable is the base interface for any object that can be thrown via a throw statement, including error and exception. You should generally not do that, except perhaps at the very highest catch all level of a thread where you want to log or. Try {// code that may throw an exception or error} catch (throwable $t) By catching throwable it includes things that subclass error. Throwable is the superclass to exception and error, so you would catch throwable if you wanted to not only catch exceptions but. This means, if you want to catch both error. The php runtime will then try to find a catch statement to handle the exception. Try { // code that may throw an exception or arithmeticerror. } catch (arithmeticerror | exception $e) { // show error message } in addition to that a new interface introduced, the throwable interface. If you want to catch all possible errors, you can catch the throwable interface. You generally don't catch throwable either, but you can. Starting in php 7, the classes exception and error both implement the throwable interface. The throw keyword is used to signal the occurrence of a php exception.
from www.youtube.com
The php runtime will then try to find a catch statement to handle the exception. The throw keyword is used to signal the occurrence of a php exception. Discover best practices, practical tips, and. Starting in php 7, the classes exception and error both implement the throwable interface. Elevate your php skills and improve your application with this comprehensive guide to exception handling. If you want to catch all possible errors, you can catch the throwable interface. By catching throwable it includes things that subclass error. You should generally not do that, except perhaps at the very highest catch all level of a thread where you want to log or. Throwable is the base interface for any object that can be thrown via a throw statement, including error and exception. This means, if you want to catch both error.
Exception Vs Error Difference between Exception and Error Throwable
Catch Throwable Vs Exception Php Try {// code that may throw an exception or error} catch (throwable $t) Throwable is the base interface for any object that can be thrown via a throw statement, including error and exception. } catch (arithmeticerror | exception $e) { // show error message } in addition to that a new interface introduced, the throwable interface. The php runtime will then try to find a catch statement to handle the exception. Discover best practices, practical tips, and. Elevate your php skills and improve your application with this comprehensive guide to exception handling. The throw keyword is used to signal the occurrence of a php exception. Try { // code that may throw an exception or arithmeticerror. If you want to catch all possible errors, you can catch the throwable interface. By catching throwable it includes things that subclass error. This block of code will be called only if an exception occurs within the try code block. Throwable is the superclass to exception and error, so you would catch throwable if you wanted to not only catch exceptions but. You generally don't catch throwable either, but you can. This means, if you want to catch both error. Try {// code that may throw an exception or error} catch (throwable $t) Starting in php 7, the classes exception and error both implement the throwable interface.
From wpcrux.com
How to Catch Errors As Exceptions In Php in 2024? Catch Throwable Vs Exception Php You generally don't catch throwable either, but you can. By catching throwable it includes things that subclass error. Throwable is the base interface for any object that can be thrown via a throw statement, including error and exception. Discover best practices, practical tips, and. Starting in php 7, the classes exception and error both implement the throwable interface. } catch. Catch Throwable Vs Exception Php.
From www.youtube.com
PHP Catching exceptions from Guzzle YouTube Catch Throwable Vs Exception Php Throwable is the base interface for any object that can be thrown via a throw statement, including error and exception. You should generally not do that, except perhaps at the very highest catch all level of a thread where you want to log or. If you want to catch all possible errors, you can catch the throwable interface. The throw. Catch Throwable Vs Exception Php.
From www.faqforge.com
PHP Exception Handling Explained with Try, Throw and Catch Catch Throwable Vs Exception Php } catch (arithmeticerror | exception $e) { // show error message } in addition to that a new interface introduced, the throwable interface. By catching throwable it includes things that subclass error. Throwable is the superclass to exception and error, so you would catch throwable if you wanted to not only catch exceptions but. You should generally not do that,. Catch Throwable Vs Exception Php.
From www.youtube.com
PHP Exception Handling Try Catch Block YouTube Catch Throwable Vs Exception Php This block of code will be called only if an exception occurs within the try code block. Throwable is the base interface for any object that can be thrown via a throw statement, including error and exception. Starting in php 7, the classes exception and error both implement the throwable interface. Throwable is the base interface for any object that. Catch Throwable Vs Exception Php.
From exouzqmvu.blob.core.windows.net
Difference Between Catch Throwable And Exception at Tamela Vines blog Catch Throwable Vs Exception Php Throwable is the base interface for any object that can be thrown via a throw statement, including error and exception. If you want to catch all possible errors, you can catch the throwable interface. You should generally not do that, except perhaps at the very highest catch all level of a thread where you want to log or. By catching. Catch Throwable Vs Exception Php.
From www.delftstack.com
Clase de excepción Java Throwable VS Delft Stack Catch Throwable Vs Exception Php The throw keyword is used to signal the occurrence of a php exception. If you want to catch all possible errors, you can catch the throwable interface. } catch (arithmeticerror | exception $e) { // show error message } in addition to that a new interface introduced, the throwable interface. Throwable is the superclass to exception and error, so you. Catch Throwable Vs Exception Php.
From exouzqmvu.blob.core.windows.net
Difference Between Catch Throwable And Exception at Tamela Vines blog Catch Throwable Vs Exception Php Try {// code that may throw an exception or error} catch (throwable $t) } catch (arithmeticerror | exception $e) { // show error message } in addition to that a new interface introduced, the throwable interface. If you want to catch all possible errors, you can catch the throwable interface. Throwable is the superclass to exception and error, so you. Catch Throwable Vs Exception Php.
From www.youtube.com
PHP Throwing exceptions in a PHP Try Catch block YouTube Catch Throwable Vs Exception Php Throwable is the superclass to exception and error, so you would catch throwable if you wanted to not only catch exceptions but. This means, if you want to catch both error. Throwable is the base interface for any object that can be thrown via a throw statement, including error and exception. You generally don't catch throwable either, but you can.. Catch Throwable Vs Exception Php.
From www.youtube.com
Catch Multiple Exceptions how to Catch Multiple Exceptions in php Catch Throwable Vs Exception Php The throw keyword is used to signal the occurrence of a php exception. Starting in php 7, the classes exception and error both implement the throwable interface. } catch (arithmeticerror | exception $e) { // show error message } in addition to that a new interface introduced, the throwable interface. Discover best practices, practical tips, and. You generally don't catch. Catch Throwable Vs Exception Php.
From 9to5answer.com
[Solved] try/catch versus throws Exception 9to5Answer Catch Throwable Vs Exception Php } catch (arithmeticerror | exception $e) { // show error message } in addition to that a new interface introduced, the throwable interface. The php runtime will then try to find a catch statement to handle the exception. Throwable is the superclass to exception and error, so you would catch throwable if you wanted to not only catch exceptions but.. Catch Throwable Vs Exception Php.
From www.atatus.com
PHP Exception Handling Using Try Catch For Basic and Advanced Use Catch Throwable Vs Exception Php This means, if you want to catch both error. Throwable is the base interface for any object that can be thrown via a throw statement, including error and exception. Starting in php 7, the classes exception and error both implement the throwable interface. Elevate your php skills and improve your application with this comprehensive guide to exception handling. } catch. Catch Throwable Vs Exception Php.
From www.youtube.com
Exception Vs Error Difference between Exception and Error Throwable Catch Throwable Vs Exception Php You generally don't catch throwable either, but you can. Discover best practices, practical tips, and. By catching throwable it includes things that subclass error. The throw keyword is used to signal the occurrence of a php exception. Starting in php 7, the classes exception and error both implement the throwable interface. Throwable is the base interface for any object that. Catch Throwable Vs Exception Php.
From dxotdbzqg.blob.core.windows.net
Try Catch All Exceptions Php at Jessie Bailey blog Catch Throwable Vs Exception Php } catch (arithmeticerror | exception $e) { // show error message } in addition to that a new interface introduced, the throwable interface. If you want to catch all possible errors, you can catch the throwable interface. Throwable is the base interface for any object that can be thrown via a throw statement, including error and exception. You generally don't. Catch Throwable Vs Exception Php.
From webmobtuts.com
PHP 7 Catching Errors Using Throwable and Exception mobtuts Catch Throwable Vs Exception Php You generally don't catch throwable either, but you can. The php runtime will then try to find a catch statement to handle the exception. By catching throwable it includes things that subclass error. Throwable is the base interface for any object that can be thrown via a throw statement, including error and exception. } catch (arithmeticerror | exception $e) {. Catch Throwable Vs Exception Php.
From www.w3resource.com
PHP Exception Handling Multiple catch blocks Catch Throwable Vs Exception Php The php runtime will then try to find a catch statement to handle the exception. Throwable is the superclass to exception and error, so you would catch throwable if you wanted to not only catch exceptions but. Starting in php 7, the classes exception and error both implement the throwable interface. Discover best practices, practical tips, and. Elevate your php. Catch Throwable Vs Exception Php.
From www.youtube.com
Laravel and PHP TryCatch Exceptions VS Errors? YouTube Catch Throwable Vs Exception Php Throwable is the superclass to exception and error, so you would catch throwable if you wanted to not only catch exceptions but. Elevate your php skills and improve your application with this comprehensive guide to exception handling. Throwable is the base interface for any object that can be thrown via a throw statement, including error and exception. Throwable is the. Catch Throwable Vs Exception Php.
From codingshortcuts.com
How To Throw A Warning in PHP (and Catch It) Catch Throwable Vs Exception Php Throwable is the superclass to exception and error, so you would catch throwable if you wanted to not only catch exceptions but. By catching throwable it includes things that subclass error. This block of code will be called only if an exception occurs within the try code block. Throwable is the base interface for any object that can be thrown. Catch Throwable Vs Exception Php.
From benjamincrozat.com
PHP try & catch what are exceptions and how to handle them? Catch Throwable Vs Exception Php Discover best practices, practical tips, and. Throwable is the base interface for any object that can be thrown via a throw statement, including error and exception. Starting in php 7, the classes exception and error both implement the throwable interface. You should generally not do that, except perhaps at the very highest catch all level of a thread where you. Catch Throwable Vs Exception Php.
From www.youtube.com
Use Of Try, Catch, Finally & Exception Handling In PHP YouTube Catch Throwable Vs Exception Php Elevate your php skills and improve your application with this comprehensive guide to exception handling. Throwable is the base interface for any object that can be thrown via a throw statement, including error and exception. If you want to catch all possible errors, you can catch the throwable interface. The throw keyword is used to signal the occurrence of a. Catch Throwable Vs Exception Php.
From www.youtube.com
php try catch throw exception (php exceptions) YouTube Catch Throwable Vs Exception Php You generally don't catch throwable either, but you can. The throw keyword is used to signal the occurrence of a php exception. Throwable is the base interface for any object that can be thrown via a throw statement, including error and exception. If you want to catch all possible errors, you can catch the throwable interface. Elevate your php skills. Catch Throwable Vs Exception Php.
From exyaafazu.blob.core.windows.net
Java Throwable Vs Exception Vs Error at Alberta Martinez blog Catch Throwable Vs Exception Php Throwable is the base interface for any object that can be thrown via a throw statement, including error and exception. You should generally not do that, except perhaps at the very highest catch all level of a thread where you want to log or. Try { // code that may throw an exception or arithmeticerror. If you want to catch. Catch Throwable Vs Exception Php.
From www.delftstack.com
Java Throwable VS Exception Class Delft Stack Catch Throwable Vs Exception Php The throw keyword is used to signal the occurrence of a php exception. Throwable is the superclass to exception and error, so you would catch throwable if you wanted to not only catch exceptions but. If you want to catch all possible errors, you can catch the throwable interface. Starting in php 7, the classes exception and error both implement. Catch Throwable Vs Exception Php.
From masanyon.com
PHPの例外処理 trycatchfinally文とthrow new Exceptionの使い方 No Change No Life I/O Catch Throwable Vs Exception Php This block of code will be called only if an exception occurs within the try code block. You generally don't catch throwable either, but you can. Throwable is the base interface for any object that can be thrown via a throw statement, including error and exception. } catch (arithmeticerror | exception $e) { // show error message } in addition. Catch Throwable Vs Exception Php.
From mat5ukawa.hateblo.jp
catch 句での Throwable と Exception 違い 現場ログ Catch Throwable Vs Exception Php Starting in php 7, the classes exception and error both implement the throwable interface. Throwable is the base interface for any object that can be thrown via a throw statement, including error and exception. Throwable is the base interface for any object that can be thrown via a throw statement, including error and exception. Discover best practices, practical tips, and.. Catch Throwable Vs Exception Php.
From exouzqmvu.blob.core.windows.net
Difference Between Catch Throwable And Exception at Tamela Vines blog Catch Throwable Vs Exception Php If you want to catch all possible errors, you can catch the throwable interface. You generally don't catch throwable either, but you can. Throwable is the superclass to exception and error, so you would catch throwable if you wanted to not only catch exceptions but. The php runtime will then try to find a catch statement to handle the exception.. Catch Throwable Vs Exception Php.
From www.youtube.com
Java Difference between using Throwable and Exception in a try catch Catch Throwable Vs Exception Php This block of code will be called only if an exception occurs within the try code block. Throwable is the superclass to exception and error, so you would catch throwable if you wanted to not only catch exceptions but. Try {// code that may throw an exception or error} catch (throwable $t) The throw keyword is used to signal the. Catch Throwable Vs Exception Php.
From amirkamizi.com
PHP catch exceptions Amir Kamizi Catch Throwable Vs Exception Php Try {// code that may throw an exception or error} catch (throwable $t) Discover best practices, practical tips, and. This block of code will be called only if an exception occurs within the try code block. Throwable is the superclass to exception and error, so you would catch throwable if you wanted to not only catch exceptions but. Throwable is. Catch Throwable Vs Exception Php.
From www.tutsmake.com
PHP Try Catch Exception & Error Handling Example Tutorial Tuts Make Catch Throwable Vs Exception Php You should generally not do that, except perhaps at the very highest catch all level of a thread where you want to log or. The php runtime will then try to find a catch statement to handle the exception. The throw keyword is used to signal the occurrence of a php exception. Discover best practices, practical tips, and. } catch. Catch Throwable Vs Exception Php.
From www.youtube.com
PHP Exception Handling YouTube Catch Throwable Vs Exception Php Elevate your php skills and improve your application with this comprehensive guide to exception handling. By catching throwable it includes things that subclass error. Try {// code that may throw an exception or error} catch (throwable $t) Starting in php 7, the classes exception and error both implement the throwable interface. The throw keyword is used to signal the occurrence. Catch Throwable Vs Exception Php.
From stackify.com
PHP Try Catch Basics & Advanced PHP Exception Handling Tutorial Stackify Catch Throwable Vs Exception Php This block of code will be called only if an exception occurs within the try code block. The throw keyword is used to signal the occurrence of a php exception. } catch (arithmeticerror | exception $e) { // show error message } in addition to that a new interface introduced, the throwable interface. This means, if you want to catch. Catch Throwable Vs Exception Php.
From www.youtube.com
Php Tutorial Exceptions try and catch YouTube Catch Throwable Vs Exception Php Elevate your php skills and improve your application with this comprehensive guide to exception handling. Starting in php 7, the classes exception and error both implement the throwable interface. Discover best practices, practical tips, and. The php runtime will then try to find a catch statement to handle the exception. Try { // code that may throw an exception or. Catch Throwable Vs Exception Php.
From cerodtkk.blob.core.windows.net
Throwable Exception Java at Florence Whitten blog Catch Throwable Vs Exception Php If you want to catch all possible errors, you can catch the throwable interface. By catching throwable it includes things that subclass error. This means, if you want to catch both error. Elevate your php skills and improve your application with this comprehensive guide to exception handling. Throwable is the base interface for any object that can be thrown via. Catch Throwable Vs Exception Php.
From www.youtube.com
throw vs throws Explained Java Exception Handling YouTube Catch Throwable Vs Exception Php Throwable is the base interface for any object that can be thrown via a throw statement, including error and exception. If you want to catch all possible errors, you can catch the throwable interface. } catch (arithmeticerror | exception $e) { // show error message } in addition to that a new interface introduced, the throwable interface. Throwable is the. Catch Throwable Vs Exception Php.
From medium.com
Java Exception Hierarchy Throwable, Exception, RuntimeException, and Catch Throwable Vs Exception Php Throwable is the base interface for any object that can be thrown via a throw statement, including error and exception. Elevate your php skills and improve your application with this comprehensive guide to exception handling. Try { // code that may throw an exception or arithmeticerror. By catching throwable it includes things that subclass error. Starting in php 7, the. Catch Throwable Vs Exception Php.
From dxomnrgbc.blob.core.windows.net
Difference Between Throw And Try Catch In Java at Michael Peltier blog Catch Throwable Vs Exception Php This means, if you want to catch both error. If you want to catch all possible errors, you can catch the throwable interface. Throwable is the base interface for any object that can be thrown via a throw statement, including error and exception. Starting in php 7, the classes exception and error both implement the throwable interface. Throwable is the. Catch Throwable Vs Exception Php.