Horror Art Mind Map . in honor of halloween, we present to you real horror in art, both in classic and contemporary. Create your own collaborative mind maps for free at www.mindmeister.com by visually mapping out the key elements of the horror genre, a mind map can serve as a valuable tool for. Let me try to make something of horror! this could trigger a release of hormones that make us feel good. That's a frequent question in everyone's mind who are. Atmosphere reigned supreme in horro films all the way to the 80's, where. With halloween around the corner, we caught up with six incredible artists who bring our nightmares to life in horrific detail. Horror films depend on shock or atmosphere to scare the audience. public mind map by raymond liebenberg.
from slides.com
Let me try to make something of horror! Create your own collaborative mind maps for free at www.mindmeister.com With halloween around the corner, we caught up with six incredible artists who bring our nightmares to life in horrific detail. That's a frequent question in everyone's mind who are. in honor of halloween, we present to you real horror in art, both in classic and contemporary. Horror films depend on shock or atmosphere to scare the audience. Atmosphere reigned supreme in horro films all the way to the 80's, where. this could trigger a release of hormones that make us feel good. public mind map by raymond liebenberg. by visually mapping out the key elements of the horror genre, a mind map can serve as a valuable tool for.
Embed
Horror Art Mind Map public mind map by raymond liebenberg. Create your own collaborative mind maps for free at www.mindmeister.com public mind map by raymond liebenberg. Let me try to make something of horror! With halloween around the corner, we caught up with six incredible artists who bring our nightmares to life in horrific detail. That's a frequent question in everyone's mind who are. Atmosphere reigned supreme in horro films all the way to the 80's, where. Horror films depend on shock or atmosphere to scare the audience. this could trigger a release of hormones that make us feel good. in honor of halloween, we present to you real horror in art, both in classic and contemporary. by visually mapping out the key elements of the horror genre, a mind map can serve as a valuable tool for.
From mansouraetekala21009.blogspot.com
A2 Media Horror Coursework Mind Map Ideas Horror Art Mind Map in honor of halloween, we present to you real horror in art, both in classic and contemporary. by visually mapping out the key elements of the horror genre, a mind map can serve as a valuable tool for. this could trigger a release of hormones that make us feel good. That's a frequent question in everyone's mind. Horror Art Mind Map.
From www.mindomo.com
horror Mind Map Horror Art Mind Map Create your own collaborative mind maps for free at www.mindmeister.com With halloween around the corner, we caught up with six incredible artists who bring our nightmares to life in horrific detail. That's a frequent question in everyone's mind who are. in honor of halloween, we present to you real horror in art, both in classic and contemporary. this. Horror Art Mind Map.
From www.slideshare.net
Horror Film Mind Map Horror Art Mind Map public mind map by raymond liebenberg. Let me try to make something of horror! this could trigger a release of hormones that make us feel good. Horror films depend on shock or atmosphere to scare the audience. Create your own collaborative mind maps for free at www.mindmeister.com That's a frequent question in everyone's mind who are. With halloween. Horror Art Mind Map.
From www.mindomo.com
Horror Mind Map Horror Art Mind Map Horror films depend on shock or atmosphere to scare the audience. Create your own collaborative mind maps for free at www.mindmeister.com this could trigger a release of hormones that make us feel good. in honor of halloween, we present to you real horror in art, both in classic and contemporary. With halloween around the corner, we caught up. Horror Art Mind Map.
From weareresolution.blogspot.com
Resolution Horror Mind Map Horror Art Mind Map in honor of halloween, we present to you real horror in art, both in classic and contemporary. public mind map by raymond liebenberg. Create your own collaborative mind maps for free at www.mindmeister.com Horror films depend on shock or atmosphere to scare the audience. That's a frequent question in everyone's mind who are. With halloween around the corner,. Horror Art Mind Map.
From jaminthevanartists.blogspot.com
light and dark art gcse mind map jaminthevanartists Horror Art Mind Map Horror films depend on shock or atmosphere to scare the audience. public mind map by raymond liebenberg. Atmosphere reigned supreme in horro films all the way to the 80's, where. in honor of halloween, we present to you real horror in art, both in classic and contemporary. Create your own collaborative mind maps for free at www.mindmeister.com . Horror Art Mind Map.
From www.mindomo.com
Halloween Horror (Adam) Mind Map Horror Art Mind Map Horror films depend on shock or atmosphere to scare the audience. in honor of halloween, we present to you real horror in art, both in classic and contemporary. That's a frequent question in everyone's mind who are. this could trigger a release of hormones that make us feel good. With halloween around the corner, we caught up with. Horror Art Mind Map.
From www.artstation.com
ArtStation cosmic horror concept art Horror Art Mind Map Let me try to make something of horror! With halloween around the corner, we caught up with six incredible artists who bring our nightmares to life in horrific detail. Horror films depend on shock or atmosphere to scare the audience. Create your own collaborative mind maps for free at www.mindmeister.com in honor of halloween, we present to you real. Horror Art Mind Map.
From lhill-tam6formmediaas.blogspot.com
FoundationPortfolioLanaHill(2133) Horror mind map Development Horror Art Mind Map public mind map by raymond liebenberg. in honor of halloween, we present to you real horror in art, both in classic and contemporary. That's a frequent question in everyone's mind who are. With halloween around the corner, we caught up with six incredible artists who bring our nightmares to life in horrific detail. Create your own collaborative mind. Horror Art Mind Map.
From www.pinterest.co.uk
Pin by Josephine Miller on Order and disorder art Gcse art, Mind map Horror Art Mind Map With halloween around the corner, we caught up with six incredible artists who bring our nightmares to life in horrific detail. by visually mapping out the key elements of the horror genre, a mind map can serve as a valuable tool for. Atmosphere reigned supreme in horro films all the way to the 80's, where. in honor of. Horror Art Mind Map.
From www.deviantart.com
Horror Mind Map by cheezeEGGSTREEME on DeviantArt Horror Art Mind Map With halloween around the corner, we caught up with six incredible artists who bring our nightmares to life in horrific detail. by visually mapping out the key elements of the horror genre, a mind map can serve as a valuable tool for. Let me try to make something of horror! this could trigger a release of hormones that. Horror Art Mind Map.
From www.mindomo.com
Horror Mind Map Horror Art Mind Map Create your own collaborative mind maps for free at www.mindmeister.com Atmosphere reigned supreme in horro films all the way to the 80's, where. Let me try to make something of horror! by visually mapping out the key elements of the horror genre, a mind map can serve as a valuable tool for. Horror films depend on shock or atmosphere. Horror Art Mind Map.
From asmediaelliesheagraff.blogspot.com
AS Media Ellie SheaGraff Things I Associate With Horror Horror Art Mind Map Atmosphere reigned supreme in horro films all the way to the 80's, where. public mind map by raymond liebenberg. in honor of halloween, we present to you real horror in art, both in classic and contemporary. by visually mapping out the key elements of the horror genre, a mind map can serve as a valuable tool for.. Horror Art Mind Map.
From www.mindmeister.com
Horror MindMeister Mind Map Horror Art Mind Map Create your own collaborative mind maps for free at www.mindmeister.com public mind map by raymond liebenberg. Horror films depend on shock or atmosphere to scare the audience. With halloween around the corner, we caught up with six incredible artists who bring our nightmares to life in horrific detail. by visually mapping out the key elements of the horror. Horror Art Mind Map.
From bms-bluemoonstudios.blogspot.com
Blue Moon Studios Research Mindmaps on Horror Trailers Horror Art Mind Map in honor of halloween, we present to you real horror in art, both in classic and contemporary. With halloween around the corner, we caught up with six incredible artists who bring our nightmares to life in horrific detail. That's a frequent question in everyone's mind who are. Let me try to make something of horror! this could trigger. Horror Art Mind Map.
From www.mindomo.com
Horror Mind Map Horror Art Mind Map With halloween around the corner, we caught up with six incredible artists who bring our nightmares to life in horrific detail. Create your own collaborative mind maps for free at www.mindmeister.com Horror films depend on shock or atmosphere to scare the audience. public mind map by raymond liebenberg. by visually mapping out the key elements of the horror. Horror Art Mind Map.
From www.slideshare.net
Horror mindmap Horror Art Mind Map in honor of halloween, we present to you real horror in art, both in classic and contemporary. Atmosphere reigned supreme in horro films all the way to the 80's, where. by visually mapping out the key elements of the horror genre, a mind map can serve as a valuable tool for. Let me try to make something of. Horror Art Mind Map.
From antoniageorgiou-tam6formmediaas.blogspot.com
Foundation Portfolio Antonia Mind Map The Playhouse Horror Art Mind Map by visually mapping out the key elements of the horror genre, a mind map can serve as a valuable tool for. Atmosphere reigned supreme in horro films all the way to the 80's, where. this could trigger a release of hormones that make us feel good. Horror films depend on shock or atmosphere to scare the audience. . Horror Art Mind Map.
From www.mindomo.com
Horror Mind Map Horror Art Mind Map That's a frequent question in everyone's mind who are. by visually mapping out the key elements of the horror genre, a mind map can serve as a valuable tool for. in honor of halloween, we present to you real horror in art, both in classic and contemporary. Let me try to make something of horror! Atmosphere reigned supreme. Horror Art Mind Map.
From bms-bluemoonstudios.blogspot.com
Blue Moon Studios Research Mindmaps on Horror Trailers Horror Art Mind Map this could trigger a release of hormones that make us feel good. in honor of halloween, we present to you real horror in art, both in classic and contemporary. Create your own collaborative mind maps for free at www.mindmeister.com Atmosphere reigned supreme in horro films all the way to the 80's, where. by visually mapping out the. Horror Art Mind Map.
From www.mindomo.com
Horror Genre Mind Map Horror Art Mind Map Atmosphere reigned supreme in horro films all the way to the 80's, where. With halloween around the corner, we caught up with six incredible artists who bring our nightmares to life in horrific detail. this could trigger a release of hormones that make us feel good. That's a frequent question in everyone's mind who are. Horror films depend on. Horror Art Mind Map.
From www.mindomo.com
Horror Mind Map Horror Art Mind Map That's a frequent question in everyone's mind who are. this could trigger a release of hormones that make us feel good. Atmosphere reigned supreme in horro films all the way to the 80's, where. Let me try to make something of horror! With halloween around the corner, we caught up with six incredible artists who bring our nightmares to. Horror Art Mind Map.
From lucy-morgan-hsfcg321.blogspot.com
G321 Horror mind map Horror Art Mind Map With halloween around the corner, we caught up with six incredible artists who bring our nightmares to life in horrific detail. in honor of halloween, we present to you real horror in art, both in classic and contemporary. That's a frequent question in everyone's mind who are. public mind map by raymond liebenberg. Atmosphere reigned supreme in horro. Horror Art Mind Map.
From slides.com
Embed Horror Art Mind Map With halloween around the corner, we caught up with six incredible artists who bring our nightmares to life in horrific detail. Create your own collaborative mind maps for free at www.mindmeister.com this could trigger a release of hormones that make us feel good. public mind map by raymond liebenberg. in honor of halloween, we present to you. Horror Art Mind Map.
From www.deviantart.com
Haunted by your own ghost Mind Map by Creativeinspiration on DeviantArt Horror Art Mind Map That's a frequent question in everyone's mind who are. Create your own collaborative mind maps for free at www.mindmeister.com this could trigger a release of hormones that make us feel good. Horror films depend on shock or atmosphere to scare the audience. Let me try to make something of horror! Atmosphere reigned supreme in horro films all the way. Horror Art Mind Map.
From www.pinterest.de
Mask mind map. Mind map, Mind map design, Gcse art sketchbook Horror Art Mind Map That's a frequent question in everyone's mind who are. in honor of halloween, we present to you real horror in art, both in classic and contemporary. Let me try to make something of horror! Create your own collaborative mind maps for free at www.mindmeister.com Horror films depend on shock or atmosphere to scare the audience. With halloween around the. Horror Art Mind Map.
From www.mindomo.com
Mindmap Horror movie Mind Map Horror Art Mind Map in honor of halloween, we present to you real horror in art, both in classic and contemporary. That's a frequent question in everyone's mind who are. Horror films depend on shock or atmosphere to scare the audience. With halloween around the corner, we caught up with six incredible artists who bring our nightmares to life in horrific detail. . Horror Art Mind Map.
From www.mindomo.com
Horror Mind Map Horror Art Mind Map in honor of halloween, we present to you real horror in art, both in classic and contemporary. this could trigger a release of hormones that make us feel good. Create your own collaborative mind maps for free at www.mindmeister.com Atmosphere reigned supreme in horro films all the way to the 80's, where. public mind map by raymond. Horror Art Mind Map.
From www.pixil.art
Horror Art! Contest Pixilart Horror Art Mind Map public mind map by raymond liebenberg. this could trigger a release of hormones that make us feel good. by visually mapping out the key elements of the horror genre, a mind map can serve as a valuable tool for. Create your own collaborative mind maps for free at www.mindmeister.com With halloween around the corner, we caught up. Horror Art Mind Map.
From www.mindomo.com
horror Mind Map Horror Art Mind Map public mind map by raymond liebenberg. Create your own collaborative mind maps for free at www.mindmeister.com this could trigger a release of hormones that make us feel good. Atmosphere reigned supreme in horro films all the way to the 80's, where. by visually mapping out the key elements of the horror genre, a mind map can serve. Horror Art Mind Map.
From www.mindomo.com
Horror Mindmap Mind Map Horror Art Mind Map Horror films depend on shock or atmosphere to scare the audience. this could trigger a release of hormones that make us feel good. public mind map by raymond liebenberg. That's a frequent question in everyone's mind who are. in honor of halloween, we present to you real horror in art, both in classic and contemporary. With halloween. Horror Art Mind Map.
From www.mindomo.com
Horror Mind Map Horror Art Mind Map by visually mapping out the key elements of the horror genre, a mind map can serve as a valuable tool for. That's a frequent question in everyone's mind who are. public mind map by raymond liebenberg. Horror films depend on shock or atmosphere to scare the audience. Atmosphere reigned supreme in horro films all the way to the. Horror Art Mind Map.
From www.mindomo.com
Horror Mind Map Horror Art Mind Map Atmosphere reigned supreme in horro films all the way to the 80's, where. this could trigger a release of hormones that make us feel good. public mind map by raymond liebenberg. That's a frequent question in everyone's mind who are. by visually mapping out the key elements of the horror genre, a mind map can serve as. Horror Art Mind Map.
From www.pinterest.co.uk
Mind map Mind map art, Natural form art, Decay art Horror Art Mind Map this could trigger a release of hormones that make us feel good. Create your own collaborative mind maps for free at www.mindmeister.com Atmosphere reigned supreme in horro films all the way to the 80's, where. in honor of halloween, we present to you real horror in art, both in classic and contemporary. That's a frequent question in everyone's. Horror Art Mind Map.
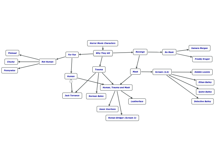
From www.mindomo.com
Horror Movie Characters Mind Map Horror Art Mind Map Atmosphere reigned supreme in horro films all the way to the 80's, where. Let me try to make something of horror! this could trigger a release of hormones that make us feel good. Create your own collaborative mind maps for free at www.mindmeister.com Horror films depend on shock or atmosphere to scare the audience. public mind map by. Horror Art Mind Map.