Domain Event Vs Integration Event . Semantically, domain and integration events are the same thing: In this post i’ll share some thoughts about domain events and integration events, some practical examples and relate them to the design of an application. Pioneering ddd books from the likes of eric evans and vaughn vernon advocate using asynchronous mechanisms for handling domain events. Notifications about something that just happened. A domain event may not mean anything or have a perceived different meaning to another boundary. Learn what domain events and integration events are, how they differ, and how to choose between them for different scenarios in microservices. Domain events can be helpful if you need to achieve a domain rule between aggregates in the same domain in loosely coupled ways. Domain events are used to allow aggregates to react to a change in another aggregate without coupling them. Integration events differ from domain events in that domain events are very specific concepts within a boundary.
from creately.com
Learn what domain events and integration events are, how they differ, and how to choose between them for different scenarios in microservices. Semantically, domain and integration events are the same thing: In this post i’ll share some thoughts about domain events and integration events, some practical examples and relate them to the design of an application. Domain events can be helpful if you need to achieve a domain rule between aggregates in the same domain in loosely coupled ways. A domain event may not mean anything or have a perceived different meaning to another boundary. Pioneering ddd books from the likes of eric evans and vaughn vernon advocate using asynchronous mechanisms for handling domain events. Integration events differ from domain events in that domain events are very specific concepts within a boundary. Domain events are used to allow aggregates to react to a change in another aggregate without coupling them. Notifications about something that just happened.
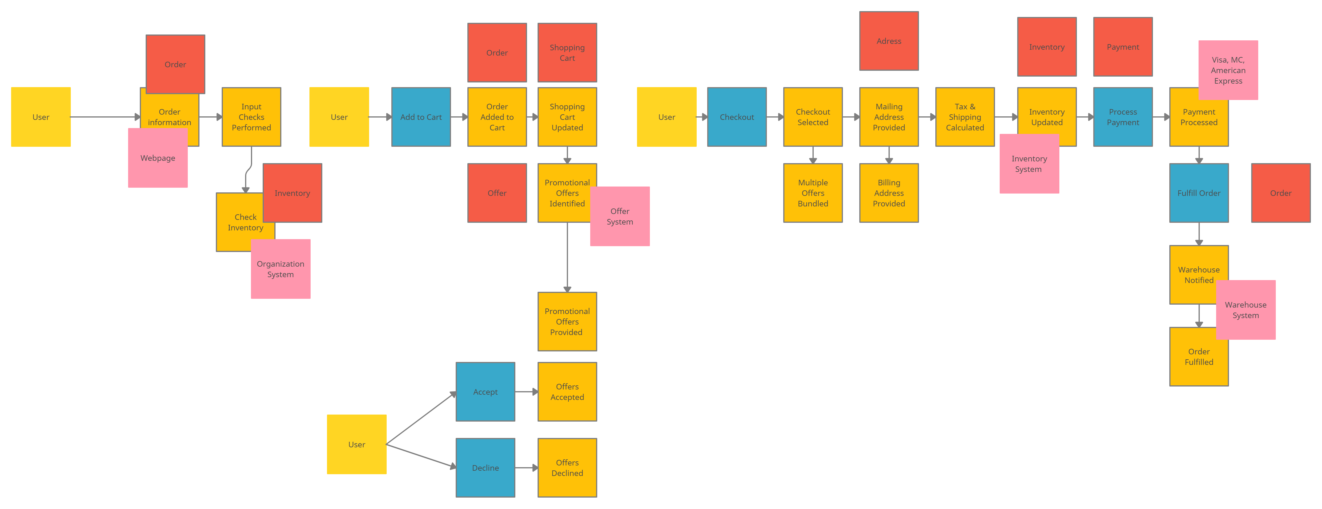
How to Design an Effective Event Storming Session
Domain Event Vs Integration Event Notifications about something that just happened. Learn what domain events and integration events are, how they differ, and how to choose between them for different scenarios in microservices. Domain events can be helpful if you need to achieve a domain rule between aggregates in the same domain in loosely coupled ways. Semantically, domain and integration events are the same thing: In this post i’ll share some thoughts about domain events and integration events, some practical examples and relate them to the design of an application. A domain event may not mean anything or have a perceived different meaning to another boundary. Notifications about something that just happened. Domain events are used to allow aggregates to react to a change in another aggregate without coupling them. Integration events differ from domain events in that domain events are very specific concepts within a boundary. Pioneering ddd books from the likes of eric evans and vaughn vernon advocate using asynchronous mechanisms for handling domain events.
From learn.microsoft.com
Implementing eventbased communication between microservices Domain Event Vs Integration Event Integration events differ from domain events in that domain events are very specific concepts within a boundary. Pioneering ddd books from the likes of eric evans and vaughn vernon advocate using asynchronous mechanisms for handling domain events. Learn what domain events and integration events are, how they differ, and how to choose between them for different scenarios in microservices. In. Domain Event Vs Integration Event.
From www.una-europa.eu
Una Europa Talk Connections in International Relations Competition Domain Event Vs Integration Event Semantically, domain and integration events are the same thing: Domain events can be helpful if you need to achieve a domain rule between aggregates in the same domain in loosely coupled ways. Domain events are used to allow aggregates to react to a change in another aggregate without coupling them. Learn what domain events and integration events are, how they. Domain Event Vs Integration Event.
From cezarysanecki.pl
Czym się różni Domain Event od Integration Event? Cezary Sanecki Domain Event Vs Integration Event Pioneering ddd books from the likes of eric evans and vaughn vernon advocate using asynchronous mechanisms for handling domain events. In this post i’ll share some thoughts about domain events and integration events, some practical examples and relate them to the design of an application. Semantically, domain and integration events are the same thing: Notifications about something that just happened.. Domain Event Vs Integration Event.
From www.linkedin.com
Domain Events vs Integration Events Finding the Balance Domain Event Vs Integration Event Learn what domain events and integration events are, how they differ, and how to choose between them for different scenarios in microservices. Pioneering ddd books from the likes of eric evans and vaughn vernon advocate using asynchronous mechanisms for handling domain events. Semantically, domain and integration events are the same thing: Notifications about something that just happened. Integration events differ. Domain Event Vs Integration Event.
From sapintegrationhub.com
sapeventbasedintegrationeventmesharchitecture SAP Integration Hub Domain Event Vs Integration Event A domain event may not mean anything or have a perceived different meaning to another boundary. Learn what domain events and integration events are, how they differ, and how to choose between them for different scenarios in microservices. Notifications about something that just happened. Domain events are used to allow aggregates to react to a change in another aggregate without. Domain Event Vs Integration Event.
From www.codit.eu
Azure Event Grid The Evolution of an Event Broker in the Cloud Codit Domain Event Vs Integration Event Learn what domain events and integration events are, how they differ, and how to choose between them for different scenarios in microservices. Domain events are used to allow aggregates to react to a change in another aggregate without coupling them. Pioneering ddd books from the likes of eric evans and vaughn vernon advocate using asynchronous mechanisms for handling domain events.. Domain Event Vs Integration Event.
From engincanv.github.io
Domain Events vs Integration Events Domain Event Vs Integration Event Domain events are used to allow aggregates to react to a change in another aggregate without coupling them. Learn what domain events and integration events are, how they differ, and how to choose between them for different scenarios in microservices. A domain event may not mean anything or have a perceived different meaning to another boundary. In this post i’ll. Domain Event Vs Integration Event.
From docs.onespan.com
Integration of User Login and Event Validation via Notification Domain Event Vs Integration Event A domain event may not mean anything or have a perceived different meaning to another boundary. Integration events differ from domain events in that domain events are very specific concepts within a boundary. Pioneering ddd books from the likes of eric evans and vaughn vernon advocate using asynchronous mechanisms for handling domain events. Learn what domain events and integration events. Domain Event Vs Integration Event.
From www.linkedin.com
Suyogya Taneja on LinkedIn Harnessing the Power of Domain Events in Domain Event Vs Integration Event Semantically, domain and integration events are the same thing: Domain events can be helpful if you need to achieve a domain rule between aggregates in the same domain in loosely coupled ways. In this post i’ll share some thoughts about domain events and integration events, some practical examples and relate them to the design of an application. Pioneering ddd books. Domain Event Vs Integration Event.
From learn.microsoft.com
Domain events Design and implementation Microsoft Learn Domain Event Vs Integration Event Semantically, domain and integration events are the same thing: Notifications about something that just happened. Pioneering ddd books from the likes of eric evans and vaughn vernon advocate using asynchronous mechanisms for handling domain events. Integration events differ from domain events in that domain events are very specific concepts within a boundary. Domain events can be helpful if you need. Domain Event Vs Integration Event.
From blog.cellenza.com
How to Manage Integration Events in an EventDriven Architecture? Le Domain Event Vs Integration Event Notifications about something that just happened. A domain event may not mean anything or have a perceived different meaning to another boundary. Semantically, domain and integration events are the same thing: Integration events differ from domain events in that domain events are very specific concepts within a boundary. Pioneering ddd books from the likes of eric evans and vaughn vernon. Domain Event Vs Integration Event.
From www.youtube.com
L 12 Integral Domain Examples Zp Z[x] ID of Functions Ring Domain Event Vs Integration Event Pioneering ddd books from the likes of eric evans and vaughn vernon advocate using asynchronous mechanisms for handling domain events. Domain events can be helpful if you need to achieve a domain rule between aggregates in the same domain in loosely coupled ways. Notifications about something that just happened. Domain events are used to allow aggregates to react to a. Domain Event Vs Integration Event.
From arleypadua.medium.com
🇺🇸 Domain Events vs. Integration Events by Arley Pádua Medium Domain Event Vs Integration Event Semantically, domain and integration events are the same thing: Domain events can be helpful if you need to achieve a domain rule between aggregates in the same domain in loosely coupled ways. Pioneering ddd books from the likes of eric evans and vaughn vernon advocate using asynchronous mechanisms for handling domain events. A domain event may not mean anything or. Domain Event Vs Integration Event.
From docs.onespan.com
Integration of User Login and Event Validation via Notification Domain Event Vs Integration Event Domain events can be helpful if you need to achieve a domain rule between aggregates in the same domain in loosely coupled ways. Integration events differ from domain events in that domain events are very specific concepts within a boundary. In this post i’ll share some thoughts about domain events and integration events, some practical examples and relate them to. Domain Event Vs Integration Event.
From softobiz.com
A Quick Guide to Understand the Eventdriven Architecture Domain Event Vs Integration Event Pioneering ddd books from the likes of eric evans and vaughn vernon advocate using asynchronous mechanisms for handling domain events. Domain events can be helpful if you need to achieve a domain rule between aggregates in the same domain in loosely coupled ways. Domain events are used to allow aggregates to react to a change in another aggregate without coupling. Domain Event Vs Integration Event.
From betterprogramming.pub
DomainDriven Design Domain Events and Integration Events in by Domain Event Vs Integration Event Domain events can be helpful if you need to achieve a domain rule between aggregates in the same domain in loosely coupled ways. Notifications about something that just happened. Semantically, domain and integration events are the same thing: In this post i’ll share some thoughts about domain events and integration events, some practical examples and relate them to the design. Domain Event Vs Integration Event.
From aws.amazon.com
Vertical Integration Strategy Powered by Amazon EventBridge AWS Domain Event Vs Integration Event Learn what domain events and integration events are, how they differ, and how to choose between them for different scenarios in microservices. A domain event may not mean anything or have a perceived different meaning to another boundary. Integration events differ from domain events in that domain events are very specific concepts within a boundary. Semantically, domain and integration events. Domain Event Vs Integration Event.
From codeopinion.com
Should you publish Domain Events or Integration Events? CodeOpinion Domain Event Vs Integration Event Notifications about something that just happened. Integration events differ from domain events in that domain events are very specific concepts within a boundary. In this post i’ll share some thoughts about domain events and integration events, some practical examples and relate them to the design of an application. Domain events can be helpful if you need to achieve a domain. Domain Event Vs Integration Event.
From codeopinion.com
Should you publish Domain Events or Integration Events? CodeOpinion Domain Event Vs Integration Event Domain events are used to allow aggregates to react to a change in another aggregate without coupling them. Integration events differ from domain events in that domain events are very specific concepts within a boundary. Pioneering ddd books from the likes of eric evans and vaughn vernon advocate using asynchronous mechanisms for handling domain events. Semantically, domain and integration events. Domain Event Vs Integration Event.
From duongludien.wordpress.com
[Monolith DDD] Kỳ 2 Cơ chế quản lý sự kiện (domain event và Domain Event Vs Integration Event Domain events can be helpful if you need to achieve a domain rule between aggregates in the same domain in loosely coupled ways. Pioneering ddd books from the likes of eric evans and vaughn vernon advocate using asynchronous mechanisms for handling domain events. Learn what domain events and integration events are, how they differ, and how to choose between them. Domain Event Vs Integration Event.
From codeopinion.com
Event Sourcing Tips Do's and Don'ts CodeOpinion Domain Event Vs Integration Event Learn what domain events and integration events are, how they differ, and how to choose between them for different scenarios in microservices. Pioneering ddd books from the likes of eric evans and vaughn vernon advocate using asynchronous mechanisms for handling domain events. Integration events differ from domain events in that domain events are very specific concepts within a boundary. Notifications. Domain Event Vs Integration Event.
From www.linkedin.com
Domain Events vs Integration Events in Microservices Domain Event Vs Integration Event Notifications about something that just happened. Domain events can be helpful if you need to achieve a domain rule between aggregates in the same domain in loosely coupled ways. Domain events are used to allow aggregates to react to a change in another aggregate without coupling them. In this post i’ll share some thoughts about domain events and integration events,. Domain Event Vs Integration Event.
From penchev.com
Domaindriven design essentials Key Concepts (continued) Ivan Penchev Domain Event Vs Integration Event Integration events differ from domain events in that domain events are very specific concepts within a boundary. Learn what domain events and integration events are, how they differ, and how to choose between them for different scenarios in microservices. A domain event may not mean anything or have a perceived different meaning to another boundary. Semantically, domain and integration events. Domain Event Vs Integration Event.
From blog.axway.com
Eventdriven APIs vs REST APIs [Definitions & Comparison] Domain Event Vs Integration Event Semantically, domain and integration events are the same thing: Domain events are used to allow aggregates to react to a change in another aggregate without coupling them. Notifications about something that just happened. Learn what domain events and integration events are, how they differ, and how to choose between them for different scenarios in microservices. Integration events differ from domain. Domain Event Vs Integration Event.
From www.innoq.com
Domain Events vs. Event Sourcing INNOQ Domain Event Vs Integration Event Pioneering ddd books from the likes of eric evans and vaughn vernon advocate using asynchronous mechanisms for handling domain events. A domain event may not mean anything or have a perceived different meaning to another boundary. Domain events can be helpful if you need to achieve a domain rule between aggregates in the same domain in loosely coupled ways. In. Domain Event Vs Integration Event.
From creately.com
How to Design an Effective Event Storming Session Domain Event Vs Integration Event Domain events are used to allow aggregates to react to a change in another aggregate without coupling them. Pioneering ddd books from the likes of eric evans and vaughn vernon advocate using asynchronous mechanisms for handling domain events. Integration events differ from domain events in that domain events are very specific concepts within a boundary. Notifications about something that just. Domain Event Vs Integration Event.
From codeopinion.com
Should you publish Domain Events or Integration Events? CodeOpinion Domain Event Vs Integration Event Domain events are used to allow aggregates to react to a change in another aggregate without coupling them. Domain events can be helpful if you need to achieve a domain rule between aggregates in the same domain in loosely coupled ways. A domain event may not mean anything or have a perceived different meaning to another boundary. Integration events differ. Domain Event Vs Integration Event.
From blog.tomkerkhove.be
Azure Event Grid, the heart of Azure Domain Event Vs Integration Event Learn what domain events and integration events are, how they differ, and how to choose between them for different scenarios in microservices. In this post i’ll share some thoughts about domain events and integration events, some practical examples and relate them to the design of an application. Integration events differ from domain events in that domain events are very specific. Domain Event Vs Integration Event.
From github.com
integrationevents · GitHub Topics · GitHub Domain Event Vs Integration Event A domain event may not mean anything or have a perceived different meaning to another boundary. Integration events differ from domain events in that domain events are very specific concepts within a boundary. Domain events can be helpful if you need to achieve a domain rule between aggregates in the same domain in loosely coupled ways. Learn what domain events. Domain Event Vs Integration Event.
From www.milanjovanovic.tech
How To Use Domain Events To Build Loosely Coupled Systems Domain Event Vs Integration Event Semantically, domain and integration events are the same thing: Pioneering ddd books from the likes of eric evans and vaughn vernon advocate using asynchronous mechanisms for handling domain events. Notifications about something that just happened. Integration events differ from domain events in that domain events are very specific concepts within a boundary. Domain events are used to allow aggregates to. Domain Event Vs Integration Event.
From eda-visuals.boyney.io
Avoiding the big ball of mud in eventdriven architectures Domain Event Vs Integration Event Semantically, domain and integration events are the same thing: Integration events differ from domain events in that domain events are very specific concepts within a boundary. Learn what domain events and integration events are, how they differ, and how to choose between them for different scenarios in microservices. Notifications about something that just happened. Pioneering ddd books from the likes. Domain Event Vs Integration Event.
From serverlessland.com
Serverless Land Domain Event Vs Integration Event Integration events differ from domain events in that domain events are very specific concepts within a boundary. Notifications about something that just happened. In this post i’ll share some thoughts about domain events and integration events, some practical examples and relate them to the design of an application. Pioneering ddd books from the likes of eric evans and vaughn vernon. Domain Event Vs Integration Event.
From www.jdon.com
使用CQRS, Axon 和 Spring Insight伸缩扩展复杂领域 Domain Event Vs Integration Event Semantically, domain and integration events are the same thing: Pioneering ddd books from the likes of eric evans and vaughn vernon advocate using asynchronous mechanisms for handling domain events. Integration events differ from domain events in that domain events are very specific concepts within a boundary. In this post i’ll share some thoughts about domain events and integration events, some. Domain Event Vs Integration Event.
From dckms.github.io
Domain Events in DDD — System Architecture Domain Event Vs Integration Event In this post i’ll share some thoughts about domain events and integration events, some practical examples and relate them to the design of an application. Learn what domain events and integration events are, how they differ, and how to choose between them for different scenarios in microservices. A domain event may not mean anything or have a perceived different meaning. Domain Event Vs Integration Event.
From engincanv.github.io
Domain Events vs Integration Events Domain Event Vs Integration Event Learn what domain events and integration events are, how they differ, and how to choose between them for different scenarios in microservices. A domain event may not mean anything or have a perceived different meaning to another boundary. In this post i’ll share some thoughts about domain events and integration events, some practical examples and relate them to the design. Domain Event Vs Integration Event.