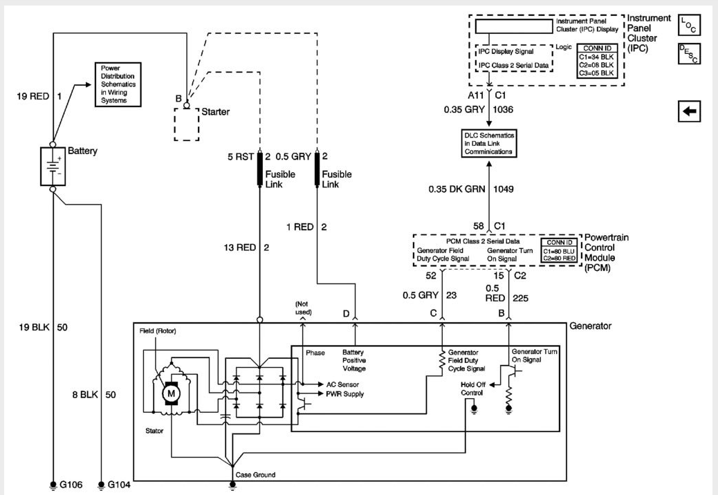
Generator L-Terminal Circuit Duramax . This means that there is a problem with the circuit that controls the generator lamp, which is responsible for indicating the status of the vehicle's charging system. how to fix p0621. this code is often caused by a faulty generator (alternator), an open or shorted generator harness, poor electrical. do these steps. the p0621 code for chevrolet indicates a malfunction in the generator lamp l control circuit. The engine control module (ecm) uses the generator. Diagnose the root cause of the p0621 code using a diagnostic scanner and multimeter to test. Ignition off, disconnect the harness connector at the generator. Ignition on, test for less than 1. a stored code p0621 means that the powertrain control module (pcm) has detected a malfunction with the generator lamp control circuit. the ecm should detect a low generator turn on signal circuit voltage when the key is on and the engine is off, or.
from schematicdopatgety.z22.web.core.windows.net
a stored code p0621 means that the powertrain control module (pcm) has detected a malfunction with the generator lamp control circuit. do these steps. Ignition off, disconnect the harness connector at the generator. Diagnose the root cause of the p0621 code using a diagnostic scanner and multimeter to test. the p0621 code for chevrolet indicates a malfunction in the generator lamp l control circuit. the ecm should detect a low generator turn on signal circuit voltage when the key is on and the engine is off, or. Ignition on, test for less than 1. This means that there is a problem with the circuit that controls the generator lamp, which is responsible for indicating the status of the vehicle's charging system. this code is often caused by a faulty generator (alternator), an open or shorted generator harness, poor electrical. how to fix p0621.
Duramax Fuel System Wiring Diagram
Generator L-Terminal Circuit Duramax do these steps. how to fix p0621. this code is often caused by a faulty generator (alternator), an open or shorted generator harness, poor electrical. Ignition off, disconnect the harness connector at the generator. This means that there is a problem with the circuit that controls the generator lamp, which is responsible for indicating the status of the vehicle's charging system. The engine control module (ecm) uses the generator. Diagnose the root cause of the p0621 code using a diagnostic scanner and multimeter to test. the p0621 code for chevrolet indicates a malfunction in the generator lamp l control circuit. the ecm should detect a low generator turn on signal circuit voltage when the key is on and the engine is off, or. do these steps. Ignition on, test for less than 1. a stored code p0621 means that the powertrain control module (pcm) has detected a malfunction with the generator lamp control circuit.
From www.carparts.com
P2500 Code Generator Lamp/LTerminal Circuit Low In The Garage with Generator L-Terminal Circuit Duramax Ignition on, test for less than 1. This means that there is a problem with the circuit that controls the generator lamp, which is responsible for indicating the status of the vehicle's charging system. the p0621 code for chevrolet indicates a malfunction in the generator lamp l control circuit. Diagnose the root cause of the p0621 code using a. Generator L-Terminal Circuit Duramax.
From www.justanswer.com
L Terminal on Alternator Generator & Battery Terminal Guide Generator L-Terminal Circuit Duramax The engine control module (ecm) uses the generator. Ignition on, test for less than 1. do these steps. how to fix p0621. a stored code p0621 means that the powertrain control module (pcm) has detected a malfunction with the generator lamp control circuit. this code is often caused by a faulty generator (alternator), an open or. Generator L-Terminal Circuit Duramax.
From www.carparts.com
P2500 Code Generator Lamp/LTerminal Circuit Low In The Garage with Generator L-Terminal Circuit Duramax do these steps. Diagnose the root cause of the p0621 code using a diagnostic scanner and multimeter to test. Ignition on, test for less than 1. This means that there is a problem with the circuit that controls the generator lamp, which is responsible for indicating the status of the vehicle's charging system. a stored code p0621 means. Generator L-Terminal Circuit Duramax.
From www.youtube.com
Troubleshooting Duramax L5P Injector Circuit Codes YouTube Generator L-Terminal Circuit Duramax do these steps. Diagnose the root cause of the p0621 code using a diagnostic scanner and multimeter to test. the ecm should detect a low generator turn on signal circuit voltage when the key is on and the engine is off, or. The engine control module (ecm) uses the generator. a stored code p0621 means that the. Generator L-Terminal Circuit Duramax.
From www.carparts.com
P0622 Code Generator Field / F Terminal Circuit In The Garage with Generator L-Terminal Circuit Duramax Diagnose the root cause of the p0621 code using a diagnostic scanner and multimeter to test. this code is often caused by a faulty generator (alternator), an open or shorted generator harness, poor electrical. This means that there is a problem with the circuit that controls the generator lamp, which is responsible for indicating the status of the vehicle's. Generator L-Terminal Circuit Duramax.
From diagramweb.net
6.6 Duramax Engine Diagram Generator L-Terminal Circuit Duramax Diagnose the root cause of the p0621 code using a diagnostic scanner and multimeter to test. Ignition off, disconnect the harness connector at the generator. a stored code p0621 means that the powertrain control module (pcm) has detected a malfunction with the generator lamp control circuit. this code is often caused by a faulty generator (alternator), an open. Generator L-Terminal Circuit Duramax.
From www.ziptuning.com
P0622 Generator Field Control Circuit Generator L-Terminal Circuit Duramax Ignition off, disconnect the harness connector at the generator. a stored code p0621 means that the powertrain control module (pcm) has detected a malfunction with the generator lamp control circuit. the ecm should detect a low generator turn on signal circuit voltage when the key is on and the engine is off, or. this code is often. Generator L-Terminal Circuit Duramax.
From schematron.org
Lb7 Duramax Engine Diagram Wiring Diagram Pictures Generator L-Terminal Circuit Duramax Diagnose the root cause of the p0621 code using a diagnostic scanner and multimeter to test. this code is often caused by a faulty generator (alternator), an open or shorted generator harness, poor electrical. do these steps. how to fix p0621. Ignition off, disconnect the harness connector at the generator. the p0621 code for chevrolet indicates. Generator L-Terminal Circuit Duramax.
From schematiccdeniaud4u.z4.web.core.windows.net
Lly Duramax Wiring Schematic Generator L-Terminal Circuit Duramax Diagnose the root cause of the p0621 code using a diagnostic scanner and multimeter to test. Ignition on, test for less than 1. the p0621 code for chevrolet indicates a malfunction in the generator lamp l control circuit. Ignition off, disconnect the harness connector at the generator. The engine control module (ecm) uses the generator. this code is. Generator L-Terminal Circuit Duramax.
From schematiccdeniaud4u.z4.web.core.windows.net
Lly Duramax Wiring Schematic Generator L-Terminal Circuit Duramax the p0621 code for chevrolet indicates a malfunction in the generator lamp l control circuit. Ignition off, disconnect the harness connector at the generator. This means that there is a problem with the circuit that controls the generator lamp, which is responsible for indicating the status of the vehicle's charging system. Diagnose the root cause of the p0621 code. Generator L-Terminal Circuit Duramax.
From guidewiringhedgebill.z13.web.core.windows.net
Change Generator To Alternator Wiring Diagram Generator L-Terminal Circuit Duramax the ecm should detect a low generator turn on signal circuit voltage when the key is on and the engine is off, or. this code is often caused by a faulty generator (alternator), an open or shorted generator harness, poor electrical. Ignition on, test for less than 1. the p0621 code for chevrolet indicates a malfunction in. Generator L-Terminal Circuit Duramax.
From www.jbugs.com
1972 VW Type 3 Generators, VW Alternators JBugs Generator L-Terminal Circuit Duramax Ignition on, test for less than 1. the p0621 code for chevrolet indicates a malfunction in the generator lamp l control circuit. a stored code p0621 means that the powertrain control module (pcm) has detected a malfunction with the generator lamp control circuit. do these steps. This means that there is a problem with the circuit that. Generator L-Terminal Circuit Duramax.
From www.youtube.com
lesson 9 synchronous generator terminal connection YouTube Generator L-Terminal Circuit Duramax a stored code p0621 means that the powertrain control module (pcm) has detected a malfunction with the generator lamp control circuit. Ignition off, disconnect the harness connector at the generator. this code is often caused by a faulty generator (alternator), an open or shorted generator harness, poor electrical. do these steps. the ecm should detect a. Generator L-Terminal Circuit Duramax.
From schematicdopatgety.z22.web.core.windows.net
Duramax Fuel System Wiring Diagram Generator L-Terminal Circuit Duramax the ecm should detect a low generator turn on signal circuit voltage when the key is on and the engine is off, or. do these steps. Ignition off, disconnect the harness connector at the generator. Diagnose the root cause of the p0621 code using a diagnostic scanner and multimeter to test. This means that there is a problem. Generator L-Terminal Circuit Duramax.
From circuitraychlamburr86.z22.web.core.windows.net
2500hd Silverado Wiring Diagrams Generator L-Terminal Circuit Duramax how to fix p0621. this code is often caused by a faulty generator (alternator), an open or shorted generator harness, poor electrical. Ignition off, disconnect the harness connector at the generator. Diagnose the root cause of the p0621 code using a diagnostic scanner and multimeter to test. the ecm should detect a low generator turn on signal. Generator L-Terminal Circuit Duramax.
From enginedbthalassian.z22.web.core.windows.net
Alternator Into Generator Wiring Diagram Generator L-Terminal Circuit Duramax this code is often caused by a faulty generator (alternator), an open or shorted generator harness, poor electrical. Ignition on, test for less than 1. do these steps. The engine control module (ecm) uses the generator. a stored code p0621 means that the powertrain control module (pcm) has detected a malfunction with the generator lamp control circuit.. Generator L-Terminal Circuit Duramax.
From www.youtube.com
installing a new glow plug on cylinder five in the lbz duramax YouTube Generator L-Terminal Circuit Duramax Diagnose the root cause of the p0621 code using a diagnostic scanner and multimeter to test. the p0621 code for chevrolet indicates a malfunction in the generator lamp l control circuit. a stored code p0621 means that the powertrain control module (pcm) has detected a malfunction with the generator lamp control circuit. This means that there is a. Generator L-Terminal Circuit Duramax.
From www.slideshare.net
2000 01 altenator Generator L-Terminal Circuit Duramax Ignition on, test for less than 1. the p0621 code for chevrolet indicates a malfunction in the generator lamp l control circuit. The engine control module (ecm) uses the generator. do these steps. how to fix p0621. Diagnose the root cause of the p0621 code using a diagnostic scanner and multimeter to test. this code is. Generator L-Terminal Circuit Duramax.
From www.corvetteforum.com
P1637 and P1638 on a '98 Coupe M6 CorvetteForum Chevrolet Corvette Generator L-Terminal Circuit Duramax The engine control module (ecm) uses the generator. how to fix p0621. the p0621 code for chevrolet indicates a malfunction in the generator lamp l control circuit. this code is often caused by a faulty generator (alternator), an open or shorted generator harness, poor electrical. Diagnose the root cause of the p0621 code using a diagnostic scanner. Generator L-Terminal Circuit Duramax.
From design1systems.com
The Ultimate Guide to Understanding LMM Duramax Wiring Diagrams Generator L-Terminal Circuit Duramax the ecm should detect a low generator turn on signal circuit voltage when the key is on and the engine is off, or. Ignition on, test for less than 1. this code is often caused by a faulty generator (alternator), an open or shorted generator harness, poor electrical. a stored code p0621 means that the powertrain control. Generator L-Terminal Circuit Duramax.
From mitsubishitechinfo.com
13ADTC P0622 Generator FR Terminal Circuit Malfunction Generator L-Terminal Circuit Duramax how to fix p0621. a stored code p0621 means that the powertrain control module (pcm) has detected a malfunction with the generator lamp control circuit. Ignition off, disconnect the harness connector at the generator. Ignition on, test for less than 1. The engine control module (ecm) uses the generator. Diagnose the root cause of the p0621 code using. Generator L-Terminal Circuit Duramax.
From www.carparts.com
P2500 Code Generator Lamp/LTerminal Circuit Low In The Garage with Generator L-Terminal Circuit Duramax Diagnose the root cause of the p0621 code using a diagnostic scanner and multimeter to test. the p0621 code for chevrolet indicates a malfunction in the generator lamp l control circuit. Ignition off, disconnect the harness connector at the generator. This means that there is a problem with the circuit that controls the generator lamp, which is responsible for. Generator L-Terminal Circuit Duramax.
From partdiagrammeskreevedx.z22.web.core.windows.net
Lly Duramax Wiring Schematic Generator L-Terminal Circuit Duramax do these steps. the ecm should detect a low generator turn on signal circuit voltage when the key is on and the engine is off, or. Ignition off, disconnect the harness connector at the generator. This means that there is a problem with the circuit that controls the generator lamp, which is responsible for indicating the status of. Generator L-Terminal Circuit Duramax.
From www.drivingline.com
L What? Determining Which Duramax Is Best DrivingLine Generator L-Terminal Circuit Duramax the ecm should detect a low generator turn on signal circuit voltage when the key is on and the engine is off, or. Ignition off, disconnect the harness connector at the generator. the p0621 code for chevrolet indicates a malfunction in the generator lamp l control circuit. Ignition on, test for less than 1. a stored code. Generator L-Terminal Circuit Duramax.
From transmissioncoolerguide.com
Duramax Transmission Cooler Line Diagram Transmission Cooler Guide Generator L-Terminal Circuit Duramax Ignition off, disconnect the harness connector at the generator. the p0621 code for chevrolet indicates a malfunction in the generator lamp l control circuit. how to fix p0621. the ecm should detect a low generator turn on signal circuit voltage when the key is on and the engine is off, or. this code is often caused. Generator L-Terminal Circuit Duramax.
From schematron.org
2006 Duramax Ficm Wiring Diagram Wiring Diagram Pictures Generator L-Terminal Circuit Duramax this code is often caused by a faulty generator (alternator), an open or shorted generator harness, poor electrical. the ecm should detect a low generator turn on signal circuit voltage when the key is on and the engine is off, or. Ignition off, disconnect the harness connector at the generator. do these steps. the p0621 code. Generator L-Terminal Circuit Duramax.
From www.duramaxforum.com
DTC code P0621 Generator L terminal Chevy and GMC Duramax Diesel Forum Generator L-Terminal Circuit Duramax this code is often caused by a faulty generator (alternator), an open or shorted generator harness, poor electrical. Ignition on, test for less than 1. a stored code p0621 means that the powertrain control module (pcm) has detected a malfunction with the generator lamp control circuit. do these steps. This means that there is a problem with. Generator L-Terminal Circuit Duramax.
From www.youtube.com
L5P duramax injector connector issue code p0204 injector 4 circuit Generator L-Terminal Circuit Duramax This means that there is a problem with the circuit that controls the generator lamp, which is responsible for indicating the status of the vehicle's charging system. Ignition off, disconnect the harness connector at the generator. Ignition on, test for less than 1. the p0621 code for chevrolet indicates a malfunction in the generator lamp l control circuit. . Generator L-Terminal Circuit Duramax.
From www.youtube.com
احد اسباب الحنة بالمحرك من الدينمو P0621 Generator L Terminal Circuit Generator L-Terminal Circuit Duramax do these steps. the ecm should detect a low generator turn on signal circuit voltage when the key is on and the engine is off, or. Ignition on, test for less than 1. This means that there is a problem with the circuit that controls the generator lamp, which is responsible for indicating the status of the vehicle's. Generator L-Terminal Circuit Duramax.
From wiring.hpricorpcom.com
Lml Duramax Engine Wiring Diagram Wiring Diagram and Schematic Generator L-Terminal Circuit Duramax Diagnose the root cause of the p0621 code using a diagnostic scanner and multimeter to test. the p0621 code for chevrolet indicates a malfunction in the generator lamp l control circuit. the ecm should detect a low generator turn on signal circuit voltage when the key is on and the engine is off, or. do these steps.. Generator L-Terminal Circuit Duramax.
From guideassolantaal.z14.web.core.windows.net
Shunt Generator Circuit Diagram Generator L-Terminal Circuit Duramax Ignition on, test for less than 1. This means that there is a problem with the circuit that controls the generator lamp, which is responsible for indicating the status of the vehicle's charging system. how to fix p0621. do these steps. the p0621 code for chevrolet indicates a malfunction in the generator lamp l control circuit. . Generator L-Terminal Circuit Duramax.
From www.carparts.com
P0621 Code Generator Lamp L Control Circuit Malfunction In The Generator L-Terminal Circuit Duramax Ignition off, disconnect the harness connector at the generator. Ignition on, test for less than 1. This means that there is a problem with the circuit that controls the generator lamp, which is responsible for indicating the status of the vehicle's charging system. a stored code p0621 means that the powertrain control module (pcm) has detected a malfunction with. Generator L-Terminal Circuit Duramax.
From www.duramaxforum.com
DTC code P0621 Generator L terminal Chevy and GMC Duramax Diesel Forum Generator L-Terminal Circuit Duramax do these steps. Diagnose the root cause of the p0621 code using a diagnostic scanner and multimeter to test. the p0621 code for chevrolet indicates a malfunction in the generator lamp l control circuit. Ignition off, disconnect the harness connector at the generator. This means that there is a problem with the circuit that controls the generator lamp,. Generator L-Terminal Circuit Duramax.
From carmodnerd.com
[SOLVED] P1637 Code Generator LTerminal Circuit Causes And Fixes Generator L-Terminal Circuit Duramax a stored code p0621 means that the powertrain control module (pcm) has detected a malfunction with the generator lamp control circuit. do these steps. this code is often caused by a faulty generator (alternator), an open or shorted generator harness, poor electrical. Diagnose the root cause of the p0621 code using a diagnostic scanner and multimeter to. Generator L-Terminal Circuit Duramax.
From www.justanswer.com
Alternator L Terminal Explained Chevy Q&A Generator L-Terminal Circuit Duramax the ecm should detect a low generator turn on signal circuit voltage when the key is on and the engine is off, or. Ignition on, test for less than 1. this code is often caused by a faulty generator (alternator), an open or shorted generator harness, poor electrical. the p0621 code for chevrolet indicates a malfunction in. Generator L-Terminal Circuit Duramax.