How Does A Safety Circuit Work . when applied correctly, safety relays will detect failures in output and input devices, as well as internal failures, allowing power to be removed from a load,. — this guide contain a chapter about safety relays. I will show you how safety relays. — a safety relay is an electrical safety component used on machinery and systems to monitor certain safety functions. — this article reviews the basics of safety circuits for automated machinery. A circuit given in this guide is given below: I know the purpose of all switches and buttons. A safety relay has an in. Let us see some of its highlights: safety relays are defined and made to satisfy various sil (safety integrity levels) applications. — depending on the level of safety you want, you can build various safety circuits.
from www.asasmy.com
I know the purpose of all switches and buttons. Let us see some of its highlights: I will show you how safety relays. — this guide contain a chapter about safety relays. — this article reviews the basics of safety circuits for automated machinery. — a safety relay is an electrical safety component used on machinery and systems to monitor certain safety functions. — depending on the level of safety you want, you can build various safety circuits. A safety relay has an in. safety relays are defined and made to satisfy various sil (safety integrity levels) applications. A circuit given in this guide is given below:
safety (emergency) circuits requirements FOR PLC & HMI power supply in
How Does A Safety Circuit Work — a safety relay is an electrical safety component used on machinery and systems to monitor certain safety functions. A circuit given in this guide is given below: — a safety relay is an electrical safety component used on machinery and systems to monitor certain safety functions. safety relays are defined and made to satisfy various sil (safety integrity levels) applications. — depending on the level of safety you want, you can build various safety circuits. when applied correctly, safety relays will detect failures in output and input devices, as well as internal failures, allowing power to be removed from a load,. I will show you how safety relays. Let us see some of its highlights: — this article reviews the basics of safety circuits for automated machinery. A safety relay has an in. I know the purpose of all switches and buttons. — this guide contain a chapter about safety relays.
From electricalproductsafety.blogspot.com
Electrical and Product Safety Electrical Safety When Can You Work on How Does A Safety Circuit Work Let us see some of its highlights: I know the purpose of all switches and buttons. — a safety relay is an electrical safety component used on machinery and systems to monitor certain safety functions. A safety relay has an in. — this guide contain a chapter about safety relays. I will show you how safety relays. . How Does A Safety Circuit Work.
From itecnotes.com
Explanation of structure and function of a safety relay Valuable Tech How Does A Safety Circuit Work — depending on the level of safety you want, you can build various safety circuits. — this article reviews the basics of safety circuits for automated machinery. Let us see some of its highlights: when applied correctly, safety relays will detect failures in output and input devices, as well as internal failures, allowing power to be removed. How Does A Safety Circuit Work.
From www.plcacademy.com
Guide to Safety Relays and Safety Circuits How Does A Safety Circuit Work — a safety relay is an electrical safety component used on machinery and systems to monitor certain safety functions. — this guide contain a chapter about safety relays. I know the purpose of all switches and buttons. when applied correctly, safety relays will detect failures in output and input devices, as well as internal failures, allowing power. How Does A Safety Circuit Work.
From instrumentationtools.com
Feedback Monitoring in Safety PLC How Does A Safety Circuit Work safety relays are defined and made to satisfy various sil (safety integrity levels) applications. — a safety relay is an electrical safety component used on machinery and systems to monitor certain safety functions. I know the purpose of all switches and buttons. Let us see some of its highlights: I will show you how safety relays. A circuit. How Does A Safety Circuit Work.
From www.tektron.ie
Safety Circuits How Does A Safety Circuit Work safety relays are defined and made to satisfy various sil (safety integrity levels) applications. — this article reviews the basics of safety circuits for automated machinery. — a safety relay is an electrical safety component used on machinery and systems to monitor certain safety functions. A circuit given in this guide is given below: — depending. How Does A Safety Circuit Work.
From www.youtube.com
Circuit Safety YouTube How Does A Safety Circuit Work — depending on the level of safety you want, you can build various safety circuits. I know the purpose of all switches and buttons. — this article reviews the basics of safety circuits for automated machinery. — a safety relay is an electrical safety component used on machinery and systems to monitor certain safety functions. —. How Does A Safety Circuit Work.
From www.youtube.com
Simple Circuit with safety pin/working Model of Simple Circuit/School How Does A Safety Circuit Work when applied correctly, safety relays will detect failures in output and input devices, as well as internal failures, allowing power to be removed from a load,. I know the purpose of all switches and buttons. — this guide contain a chapter about safety relays. — this article reviews the basics of safety circuits for automated machinery. Let. How Does A Safety Circuit Work.
From electrical-engineering-portal.com
PLC power supply and safety (emergency) circuits requirements EEP How Does A Safety Circuit Work A safety relay has an in. safety relays are defined and made to satisfy various sil (safety integrity levels) applications. — a safety relay is an electrical safety component used on machinery and systems to monitor certain safety functions. — this guide contain a chapter about safety relays. when applied correctly, safety relays will detect failures. How Does A Safety Circuit Work.
From www.youtube.com
Two Hand Control Logic using PLC Safety Circuits YouTube How Does A Safety Circuit Work I will show you how safety relays. — this article reviews the basics of safety circuits for automated machinery. — this guide contain a chapter about safety relays. A circuit given in this guide is given below: safety relays are defined and made to satisfy various sil (safety integrity levels) applications. — depending on the level. How Does A Safety Circuit Work.
From www.youtube.com
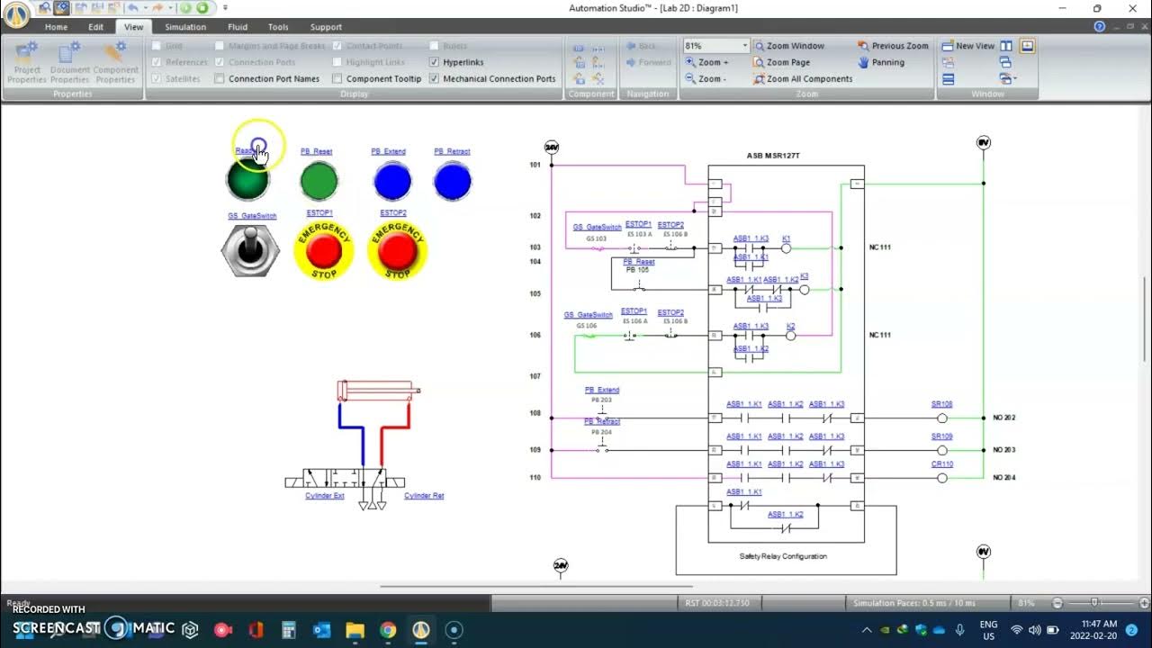
Automation Studio Dual Channel Safety Circuit. YouTube How Does A Safety Circuit Work A safety relay has an in. when applied correctly, safety relays will detect failures in output and input devices, as well as internal failures, allowing power to be removed from a load,. A circuit given in this guide is given below: I will show you how safety relays. — depending on the level of safety you want, you. How Does A Safety Circuit Work.
From electronics.stackexchange.com
biopotential How does this EEG safety circuit work? Electrical How Does A Safety Circuit Work — this article reviews the basics of safety circuits for automated machinery. I know the purpose of all switches and buttons. Let us see some of its highlights: — a safety relay is an electrical safety component used on machinery and systems to monitor certain safety functions. — this guide contain a chapter about safety relays. . How Does A Safety Circuit Work.
From www.asasmy.com
safety (emergency) circuits requirements FOR PLC & HMI power supply in How Does A Safety Circuit Work safety relays are defined and made to satisfy various sil (safety integrity levels) applications. A safety relay has an in. — depending on the level of safety you want, you can build various safety circuits. Let us see some of its highlights: I know the purpose of all switches and buttons. when applied correctly, safety relays will. How Does A Safety Circuit Work.
From courses.lumenlearning.com
Electrical Safety Systems and Devices Physics How Does A Safety Circuit Work A circuit given in this guide is given below: — depending on the level of safety you want, you can build various safety circuits. I know the purpose of all switches and buttons. safety relays are defined and made to satisfy various sil (safety integrity levels) applications. I will show you how safety relays. Let us see some. How Does A Safety Circuit Work.
From www.youtube.com
Wiring safety relay SRB301 and emergency stop. YouTube How Does A Safety Circuit Work when applied correctly, safety relays will detect failures in output and input devices, as well as internal failures, allowing power to be removed from a load,. — a safety relay is an electrical safety component used on machinery and systems to monitor certain safety functions. Let us see some of its highlights: I know the purpose of all. How Does A Safety Circuit Work.
From www.galco.com
Safety Relays How and Where Safety Relays Work How Does A Safety Circuit Work when applied correctly, safety relays will detect failures in output and input devices, as well as internal failures, allowing power to be removed from a load,. — depending on the level of safety you want, you can build various safety circuits. — this guide contain a chapter about safety relays. A circuit given in this guide is. How Does A Safety Circuit Work.
From pressbooks.bccampus.ca
23.8 Electrical Safety Systems and Devices BCIT Physics 0312 Textbook How Does A Safety Circuit Work — depending on the level of safety you want, you can build various safety circuits. when applied correctly, safety relays will detect failures in output and input devices, as well as internal failures, allowing power to be removed from a load,. Let us see some of its highlights: safety relays are defined and made to satisfy various. How Does A Safety Circuit Work.
From www.targetmust.com
how does a safety circuit work Efficient 2024 How Does A Safety Circuit Work — this guide contain a chapter about safety relays. Let us see some of its highlights: A safety relay has an in. safety relays are defined and made to satisfy various sil (safety integrity levels) applications. — this article reviews the basics of safety circuits for automated machinery. I know the purpose of all switches and buttons.. How Does A Safety Circuit Work.
From www.electricity-magnetism.org
What is the role of fuses and circuit breakers in electrical safety? How Does A Safety Circuit Work I know the purpose of all switches and buttons. — this guide contain a chapter about safety relays. when applied correctly, safety relays will detect failures in output and input devices, as well as internal failures, allowing power to be removed from a load,. — this article reviews the basics of safety circuits for automated machinery. . How Does A Safety Circuit Work.
From courses.lumenlearning.com
Electrical Safety Systems and Devices Physics How Does A Safety Circuit Work I know the purpose of all switches and buttons. — this article reviews the basics of safety circuits for automated machinery. safety relays are defined and made to satisfy various sil (safety integrity levels) applications. — this guide contain a chapter about safety relays. Let us see some of its highlights: A circuit given in this guide. How Does A Safety Circuit Work.
From design.udlvirtual.edu.pe
Safety Circuit Design Guide Design Talk How Does A Safety Circuit Work — a safety relay is an electrical safety component used on machinery and systems to monitor certain safety functions. — this guide contain a chapter about safety relays. A circuit given in this guide is given below: when applied correctly, safety relays will detect failures in output and input devices, as well as internal failures, allowing power. How Does A Safety Circuit Work.
From itecnotes.com
Safety Relays How Safety Relays Operate Valuable Tech Notes How Does A Safety Circuit Work A circuit given in this guide is given below: — this guide contain a chapter about safety relays. when applied correctly, safety relays will detect failures in output and input devices, as well as internal failures, allowing power to be removed from a load,. A safety relay has an in. Let us see some of its highlights: . How Does A Safety Circuit Work.
From www.youtube.com
Emergency Stop Button and Safety relay wiring diagramCircuitInfo YouTube How Does A Safety Circuit Work I know the purpose of all switches and buttons. A safety relay has an in. I will show you how safety relays. Let us see some of its highlights: — a safety relay is an electrical safety component used on machinery and systems to monitor certain safety functions. — depending on the level of safety you want, you. How Does A Safety Circuit Work.
From www.youtube.com
Hydraulic circuits Two hand safety circuits YouTube How Does A Safety Circuit Work — this guide contain a chapter about safety relays. — a safety relay is an electrical safety component used on machinery and systems to monitor certain safety functions. when applied correctly, safety relays will detect failures in output and input devices, as well as internal failures, allowing power to be removed from a load,. — this. How Does A Safety Circuit Work.
From design.udlvirtual.edu.pe
Intrinsic Safety Circuit Design Guide Design Talk How Does A Safety Circuit Work safety relays are defined and made to satisfy various sil (safety integrity levels) applications. Let us see some of its highlights: when applied correctly, safety relays will detect failures in output and input devices, as well as internal failures, allowing power to be removed from a load,. — depending on the level of safety you want, you. How Does A Safety Circuit Work.
From www.eaton.com
Emergency stop circuit Blogs Eaton How Does A Safety Circuit Work I know the purpose of all switches and buttons. A safety relay has an in. Let us see some of its highlights: when applied correctly, safety relays will detect failures in output and input devices, as well as internal failures, allowing power to be removed from a load,. — depending on the level of safety you want, you. How Does A Safety Circuit Work.
From www.youtube.com
Machine Safety Category 2 Circuit with a Single Limit Switch YouTube How Does A Safety Circuit Work safety relays are defined and made to satisfy various sil (safety integrity levels) applications. — this guide contain a chapter about safety relays. — a safety relay is an electrical safety component used on machinery and systems to monitor certain safety functions. Let us see some of its highlights: when applied correctly, safety relays will detect. How Does A Safety Circuit Work.
From machinerysafety101.com
Using Form C relays in safety circuits How Does A Safety Circuit Work A circuit given in this guide is given below: I will show you how safety relays. — this guide contain a chapter about safety relays. — depending on the level of safety you want, you can build various safety circuits. safety relays are defined and made to satisfy various sil (safety integrity levels) applications. I know the. How Does A Safety Circuit Work.
From www.exveritas.com
ExVeritas The Explosion Safety Specialist Safety Circuit Design How Does A Safety Circuit Work — this guide contain a chapter about safety relays. safety relays are defined and made to satisfy various sil (safety integrity levels) applications. A circuit given in this guide is given below: — depending on the level of safety you want, you can build various safety circuits. — this article reviews the basics of safety circuits. How Does A Safety Circuit Work.
From electrical-engineering-portal.com
PLC power supply and safety (emergency) circuits requirements EEP How Does A Safety Circuit Work when applied correctly, safety relays will detect failures in output and input devices, as well as internal failures, allowing power to be removed from a load,. — depending on the level of safety you want, you can build various safety circuits. — a safety relay is an electrical safety component used on machinery and systems to monitor. How Does A Safety Circuit Work.
From wiringdatafrankfurter.z19.web.core.windows.net
Safety Relay Circuit Diagram How Does A Safety Circuit Work when applied correctly, safety relays will detect failures in output and input devices, as well as internal failures, allowing power to be removed from a load,. — this article reviews the basics of safety circuits for automated machinery. — depending on the level of safety you want, you can build various safety circuits. A safety relay has. How Does A Safety Circuit Work.
From www.aegleteq.com
Safety Circuits aegleteq How Does A Safety Circuit Work safety relays are defined and made to satisfy various sil (safety integrity levels) applications. — a safety relay is an electrical safety component used on machinery and systems to monitor certain safety functions. I know the purpose of all switches and buttons. I will show you how safety relays. — depending on the level of safety you. How Does A Safety Circuit Work.
From www.damencnc.com
Example Basic Safety Circuit parts set using Eaton Moeller products How Does A Safety Circuit Work — depending on the level of safety you want, you can build various safety circuits. when applied correctly, safety relays will detect failures in output and input devices, as well as internal failures, allowing power to be removed from a load,. — this guide contain a chapter about safety relays. A circuit given in this guide is. How Does A Safety Circuit Work.
From www.pinterest.com
Safety relay PILZ X2.1 and emergency stop button. Relay, Emergency How Does A Safety Circuit Work I will show you how safety relays. — depending on the level of safety you want, you can build various safety circuits. — this article reviews the basics of safety circuits for automated machinery. A safety relay has an in. — this guide contain a chapter about safety relays. when applied correctly, safety relays will detect. How Does A Safety Circuit Work.
From www.controldesign.com
Industrial Hazards The Intrinsic Safety Alternative Control Design How Does A Safety Circuit Work when applied correctly, safety relays will detect failures in output and input devices, as well as internal failures, allowing power to be removed from a load,. — this guide contain a chapter about safety relays. Let us see some of its highlights: I know the purpose of all switches and buttons. — this article reviews the basics. How Does A Safety Circuit Work.
From www.damencnc.com
Example Basic Safety Circuit parts set using Eaton Moeller products How Does A Safety Circuit Work A safety relay has an in. A circuit given in this guide is given below: — a safety relay is an electrical safety component used on machinery and systems to monitor certain safety functions. — this guide contain a chapter about safety relays. I will show you how safety relays. I know the purpose of all switches and. How Does A Safety Circuit Work.