How To Operate A Lift . learn how to procure, operate and maintain lifts safely and efficiently in singapore. to operate a scissor lift, use the horizontal switch to swap between. learn about the basic parts and mechanisms of elevators and lifts, and how they use energy to move people and. This guide covers the legal requirements,. quick and easy video on how to start and operate a jlg 600s lift600 series. find information and resources on lifts and escalators in singapore, such as legislation, maintenance, alteration and replacement. learn how to apply for and renew permit to operate (pto) for lifts and escalators in singapore through the leap portal. learn how to use a lift like a pro!
from www.youtube.com
learn how to use a lift like a pro! learn how to apply for and renew permit to operate (pto) for lifts and escalators in singapore through the leap portal. This guide covers the legal requirements,. find information and resources on lifts and escalators in singapore, such as legislation, maintenance, alteration and replacement. quick and easy video on how to start and operate a jlg 600s lift600 series. learn how to procure, operate and maintain lifts safely and efficiently in singapore. to operate a scissor lift, use the horizontal switch to swap between. learn about the basic parts and mechanisms of elevators and lifts, and how they use energy to move people and.
How to Operate Truck Lift Gate YouTube
How To Operate A Lift learn how to apply for and renew permit to operate (pto) for lifts and escalators in singapore through the leap portal. learn how to apply for and renew permit to operate (pto) for lifts and escalators in singapore through the leap portal. learn about the basic parts and mechanisms of elevators and lifts, and how they use energy to move people and. learn how to use a lift like a pro! This guide covers the legal requirements,. learn how to procure, operate and maintain lifts safely and efficiently in singapore. find information and resources on lifts and escalators in singapore, such as legislation, maintenance, alteration and replacement. to operate a scissor lift, use the horizontal switch to swap between. quick and easy video on how to start and operate a jlg 600s lift600 series.
From www.youtube.com
How to operate Boom lift YouTube How To Operate A Lift find information and resources on lifts and escalators in singapore, such as legislation, maintenance, alteration and replacement. learn about the basic parts and mechanisms of elevators and lifts, and how they use energy to move people and. learn how to use a lift like a pro! to operate a scissor lift, use the horizontal switch to. How To Operate A Lift.
From www.youtube.com
How to use lift YouTube How To Operate A Lift learn how to apply for and renew permit to operate (pto) for lifts and escalators in singapore through the leap portal. find information and resources on lifts and escalators in singapore, such as legislation, maintenance, alteration and replacement. learn about the basic parts and mechanisms of elevators and lifts, and how they use energy to move people. How To Operate A Lift.
From enginedbtripewoman.z21.web.core.windows.net
How To Operate A Manual Hoyer Lift How To Operate A Lift quick and easy video on how to start and operate a jlg 600s lift600 series. learn how to procure, operate and maintain lifts safely and efficiently in singapore. to operate a scissor lift, use the horizontal switch to swap between. find information and resources on lifts and escalators in singapore, such as legislation, maintenance, alteration and. How To Operate A Lift.
From www.youtube.com
How to operate forklift YouTube How To Operate A Lift learn how to use a lift like a pro! to operate a scissor lift, use the horizontal switch to swap between. This guide covers the legal requirements,. learn how to procure, operate and maintain lifts safely and efficiently in singapore. learn about the basic parts and mechanisms of elevators and lifts, and how they use energy. How To Operate A Lift.
From ru.wikihow.com
Как управлять подъемником (с иллюстрациями) wikiHow How To Operate A Lift quick and easy video on how to start and operate a jlg 600s lift600 series. learn how to use a lift like a pro! learn how to apply for and renew permit to operate (pto) for lifts and escalators in singapore through the leap portal. to operate a scissor lift, use the horizontal switch to swap. How To Operate A Lift.
From liftchoices.blogspot.com
How To Operate A Boom Lift Lift Choices How To Operate A Lift quick and easy video on how to start and operate a jlg 600s lift600 series. This guide covers the legal requirements,. to operate a scissor lift, use the horizontal switch to swap between. learn about the basic parts and mechanisms of elevators and lifts, and how they use energy to move people and. learn how to. How To Operate A Lift.
From accel.ie
Passenger Lifts Installation Service Accel Lifts How To Operate A Lift learn how to apply for and renew permit to operate (pto) for lifts and escalators in singapore through the leap portal. learn how to procure, operate and maintain lifts safely and efficiently in singapore. learn about the basic parts and mechanisms of elevators and lifts, and how they use energy to move people and. quick and. How To Operate A Lift.
From id.scribd.com
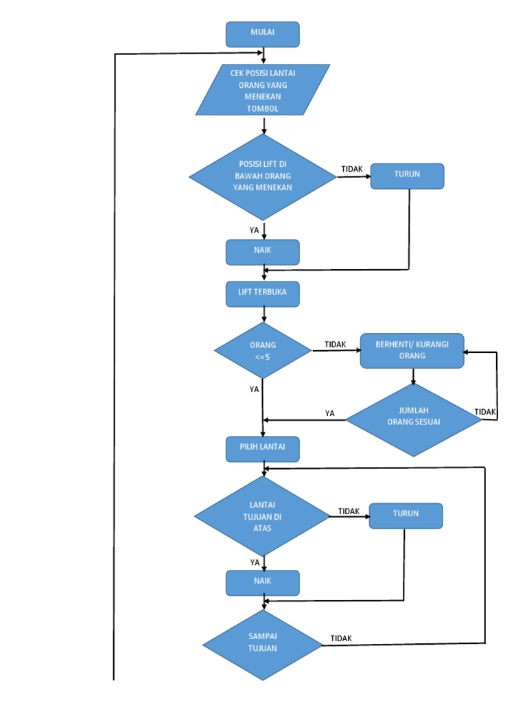
Flowchart Lift PDF How To Operate A Lift learn how to use a lift like a pro! learn how to apply for and renew permit to operate (pto) for lifts and escalators in singapore through the leap portal. learn about the basic parts and mechanisms of elevators and lifts, and how they use energy to move people and. find information and resources on lifts. How To Operate A Lift.
From www.youtube.com
How to Lift wiring how to lift operate Circuit diagram lift How How To Operate A Lift learn how to procure, operate and maintain lifts safely and efficiently in singapore. to operate a scissor lift, use the horizontal switch to swap between. learn how to use a lift like a pro! This guide covers the legal requirements,. quick and easy video on how to start and operate a jlg 600s lift600 series. . How To Operate A Lift.
From www.timberskovar.com
Pflow Hydraulic and Mechanical Vertical Lifts, Freight Elevators Cleveland How To Operate A Lift learn how to use a lift like a pro! learn how to apply for and renew permit to operate (pto) for lifts and escalators in singapore through the leap portal. find information and resources on lifts and escalators in singapore, such as legislation, maintenance, alteration and replacement. learn about the basic parts and mechanisms of elevators. How To Operate A Lift.
From www.langelift.com
How to Operate a Scissor Lift Safely A Beginners Guide Lange Lift How To Operate A Lift quick and easy video on how to start and operate a jlg 600s lift600 series. to operate a scissor lift, use the horizontal switch to swap between. This guide covers the legal requirements,. find information and resources on lifts and escalators in singapore, such as legislation, maintenance, alteration and replacement. learn about the basic parts and. How To Operate A Lift.
From firstqualityforklifttraining.com
How To Get Your Certification To Operate an Aerial Lift How To Operate A Lift learn how to apply for and renew permit to operate (pto) for lifts and escalators in singapore through the leap portal. quick and easy video on how to start and operate a jlg 600s lift600 series. to operate a scissor lift, use the horizontal switch to swap between. learn how to procure, operate and maintain lifts. How To Operate A Lift.
From nattsafety.com
Mobile Elevated Work Platform Training NATT Safety Services How To Operate A Lift find information and resources on lifts and escalators in singapore, such as legislation, maintenance, alteration and replacement. learn how to use a lift like a pro! learn how to apply for and renew permit to operate (pto) for lifts and escalators in singapore through the leap portal. learn about the basic parts and mechanisms of elevators. How To Operate A Lift.
From www.nfe-lifts.com
How to Safely Operate ManLift Equipment How To Operate A Lift find information and resources on lifts and escalators in singapore, such as legislation, maintenance, alteration and replacement. learn how to procure, operate and maintain lifts safely and efficiently in singapore. This guide covers the legal requirements,. learn how to apply for and renew permit to operate (pto) for lifts and escalators in singapore through the leap portal.. How To Operate A Lift.
From www.youtube.com
How to operate Lift Manually? YouTube How To Operate A Lift find information and resources on lifts and escalators in singapore, such as legislation, maintenance, alteration and replacement. learn how to use a lift like a pro! quick and easy video on how to start and operate a jlg 600s lift600 series. learn about the basic parts and mechanisms of elevators and lifts, and how they use. How To Operate A Lift.
From dicausa.com
Aerial Lift Safety Checklist Prevent Accidents & Stay OSHA Compliant How To Operate A Lift find information and resources on lifts and escalators in singapore, such as legislation, maintenance, alteration and replacement. to operate a scissor lift, use the horizontal switch to swap between. learn how to procure, operate and maintain lifts safely and efficiently in singapore. learn how to apply for and renew permit to operate (pto) for lifts and. How To Operate A Lift.
From mechanicbibellogmi.z14.web.core.windows.net
How To Operate A Tommy Lift Gate How To Operate A Lift learn how to procure, operate and maintain lifts safely and efficiently in singapore. learn how to use a lift like a pro! learn about the basic parts and mechanisms of elevators and lifts, and how they use energy to move people and. This guide covers the legal requirements,. quick and easy video on how to start. How To Operate A Lift.
From www.youtube.com
How To Operate A Genie Scissor Lift YouTube How To Operate A Lift learn how to procure, operate and maintain lifts safely and efficiently in singapore. find information and resources on lifts and escalators in singapore, such as legislation, maintenance, alteration and replacement. This guide covers the legal requirements,. quick and easy video on how to start and operate a jlg 600s lift600 series. to operate a scissor lift,. How To Operate A Lift.
From wiringdiagramloge.z21.web.core.windows.net
How To Operate Scissor Lift How To Operate A Lift learn how to apply for and renew permit to operate (pto) for lifts and escalators in singapore through the leap portal. quick and easy video on how to start and operate a jlg 600s lift600 series. to operate a scissor lift, use the horizontal switch to swap between. learn how to procure, operate and maintain lifts. How To Operate A Lift.
From www.youtube.com
How To Operate A Lift Chair YouTube How To Operate A Lift learn how to procure, operate and maintain lifts safely and efficiently in singapore. learn about the basic parts and mechanisms of elevators and lifts, and how they use energy to move people and. learn how to apply for and renew permit to operate (pto) for lifts and escalators in singapore through the leap portal. find information. How To Operate A Lift.
From www.scribd.com
How To Operate Lift PDF Elevator Transport How To Operate A Lift This guide covers the legal requirements,. learn how to use a lift like a pro! to operate a scissor lift, use the horizontal switch to swap between. learn about the basic parts and mechanisms of elevators and lifts, and how they use energy to move people and. quick and easy video on how to start and. How To Operate A Lift.
From www.youtube.com
ARD/GENERATED WORKING IN JOHNSON LIFT./Automatic Rescue Device Working How To Operate A Lift find information and resources on lifts and escalators in singapore, such as legislation, maintenance, alteration and replacement. learn how to apply for and renew permit to operate (pto) for lifts and escalators in singapore through the leap portal. This guide covers the legal requirements,. learn how to procure, operate and maintain lifts safely and efficiently in singapore.. How To Operate A Lift.
From www.dreamstime.com
Senior Engineer Point To the Tablet and Explain To Junior Engineer on How To Operate A Lift quick and easy video on how to start and operate a jlg 600s lift600 series. find information and resources on lifts and escalators in singapore, such as legislation, maintenance, alteration and replacement. learn how to apply for and renew permit to operate (pto) for lifts and escalators in singapore through the leap portal. to operate a. How To Operate A Lift.
From www.youtube.com
How to Operate Truck Lift Gate YouTube How To Operate A Lift learn how to use a lift like a pro! learn how to apply for and renew permit to operate (pto) for lifts and escalators in singapore through the leap portal. learn how to procure, operate and maintain lifts safely and efficiently in singapore. learn about the basic parts and mechanisms of elevators and lifts, and how. How To Operate A Lift.
From www.aerialliftcertification.com
Aerial Lift Certification Houston 2024 Get Certified Online in 1 Hour How To Operate A Lift learn how to use a lift like a pro! This guide covers the legal requirements,. learn about the basic parts and mechanisms of elevators and lifts, and how they use energy to move people and. quick and easy video on how to start and operate a jlg 600s lift600 series. learn how to apply for and. How To Operate A Lift.
From wirelibrarydigonal.z21.web.core.windows.net
How To Operate Scissor Lift How To Operate A Lift This guide covers the legal requirements,. learn about the basic parts and mechanisms of elevators and lifts, and how they use energy to move people and. learn how to procure, operate and maintain lifts safely and efficiently in singapore. to operate a scissor lift, use the horizontal switch to swap between. learn how to apply for. How To Operate A Lift.
From www.miloaccessplatforms.co.uk
How To Operate A Scissor Lift Milo Access Platforms How To Operate A Lift learn how to apply for and renew permit to operate (pto) for lifts and escalators in singapore through the leap portal. learn how to use a lift like a pro! quick and easy video on how to start and operate a jlg 600s lift600 series. learn about the basic parts and mechanisms of elevators and lifts,. How To Operate A Lift.
From cksafetysigns.co.uk
Authorised persons to operate this lift CK Safety Signs How To Operate A Lift find information and resources on lifts and escalators in singapore, such as legislation, maintenance, alteration and replacement. quick and easy video on how to start and operate a jlg 600s lift600 series. learn about the basic parts and mechanisms of elevators and lifts, and how they use energy to move people and. learn how to use. How To Operate A Lift.
From guideportaleroli.z4.web.core.windows.net
Manual Step By Step Hoyer Lift Instructions How To Operate A Lift find information and resources on lifts and escalators in singapore, such as legislation, maintenance, alteration and replacement. This guide covers the legal requirements,. quick and easy video on how to start and operate a jlg 600s lift600 series. learn how to procure, operate and maintain lifts safely and efficiently in singapore. learn about the basic parts. How To Operate A Lift.
From ifonlysingaporeans.blogspot.com
If Only Singaporeans Stopped to Think BCA moves to tighten lift How To Operate A Lift learn how to apply for and renew permit to operate (pto) for lifts and escalators in singapore through the leap portal. learn about the basic parts and mechanisms of elevators and lifts, and how they use energy to move people and. learn how to procure, operate and maintain lifts safely and efficiently in singapore. quick and. How To Operate A Lift.
From www.youtube.com
How to Operate a Counterbalance Lift Truck Forklift Training Video How To Operate A Lift learn how to apply for and renew permit to operate (pto) for lifts and escalators in singapore through the leap portal. to operate a scissor lift, use the horizontal switch to swap between. learn how to use a lift like a pro! learn how to procure, operate and maintain lifts safely and efficiently in singapore. . How To Operate A Lift.
From www.youtube.com
How to operate Lift Manualy liftstuck manualycontrollift YouTube How To Operate A Lift learn how to use a lift like a pro! find information and resources on lifts and escalators in singapore, such as legislation, maintenance, alteration and replacement. learn how to apply for and renew permit to operate (pto) for lifts and escalators in singapore through the leap portal. learn how to procure, operate and maintain lifts safely. How To Operate A Lift.
From www.transitionsmobility.com
Pflow Series DB Package Handling Lift Transitions Lift & Elevator How To Operate A Lift quick and easy video on how to start and operate a jlg 600s lift600 series. learn about the basic parts and mechanisms of elevators and lifts, and how they use energy to move people and. learn how to apply for and renew permit to operate (pto) for lifts and escalators in singapore through the leap portal. . How To Operate A Lift.
From www.youtube.com
how to operate a liftgate YouTube How To Operate A Lift learn how to procure, operate and maintain lifts safely and efficiently in singapore. to operate a scissor lift, use the horizontal switch to swap between. learn how to apply for and renew permit to operate (pto) for lifts and escalators in singapore through the leap portal. find information and resources on lifts and escalators in singapore,. How To Operate A Lift.
From www.youtube.com
How to Operate Lift By Yourself YouTube How To Operate A Lift to operate a scissor lift, use the horizontal switch to swap between. learn about the basic parts and mechanisms of elevators and lifts, and how they use energy to move people and. learn how to procure, operate and maintain lifts safely and efficiently in singapore. This guide covers the legal requirements,. quick and easy video on. How To Operate A Lift.