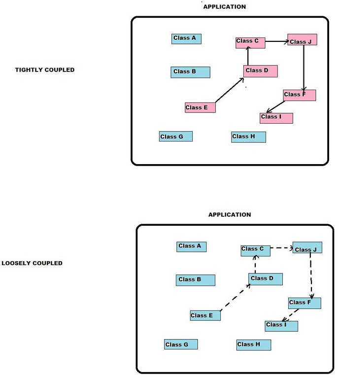
Coupling Means Oop . Coupling refers to how strongly a software element is connected to other. In object oriented design, coupling refers to the degree of direct knowledge that one element has of another. In other words, how often do changes in class a force related changes in class b. Cohesion is an indication of how related and focused the responsibilities of an software element are. Coupling is a situation where an object can be used by another object. Let’s take a look at this code snippet: It can also be termed as collaboration. Let's explore the concepts of cohesion and coupling in depth: Why they are so important, and how to concretely apply them.
from www.slideserve.com
It can also be termed as collaboration. In object oriented design, coupling refers to the degree of direct knowledge that one element has of another. Coupling is a situation where an object can be used by another object. In other words, how often do changes in class a force related changes in class b. Why they are so important, and how to concretely apply them. Coupling refers to how strongly a software element is connected to other. Cohesion is an indication of how related and focused the responsibilities of an software element are. Let’s take a look at this code snippet: Let's explore the concepts of cohesion and coupling in depth:
PPT Object Oriented Design PowerPoint Presentation, free download
Coupling Means Oop In other words, how often do changes in class a force related changes in class b. It can also be termed as collaboration. Let’s take a look at this code snippet: Coupling is a situation where an object can be used by another object. Coupling refers to how strongly a software element is connected to other. In other words, how often do changes in class a force related changes in class b. Cohesion is an indication of how related and focused the responsibilities of an software element are. Let's explore the concepts of cohesion and coupling in depth: In object oriented design, coupling refers to the degree of direct knowledge that one element has of another. Why they are so important, and how to concretely apply them.
From www.slideserve.com
PPT Coupling and Cohesion PowerPoint Presentation ID441998 Coupling Means Oop It can also be termed as collaboration. Let's explore the concepts of cohesion and coupling in depth: Why they are so important, and how to concretely apply them. Cohesion is an indication of how related and focused the responsibilities of an software element are. In object oriented design, coupling refers to the degree of direct knowledge that one element has. Coupling Means Oop.
From www.slideserve.com
PPT Object Oriented Design PowerPoint Presentation, free download Coupling Means Oop In object oriented design, coupling refers to the degree of direct knowledge that one element has of another. It can also be termed as collaboration. Cohesion is an indication of how related and focused the responsibilities of an software element are. Coupling is a situation where an object can be used by another object. Let's explore the concepts of cohesion. Coupling Means Oop.
From www.slideserve.com
PPT HighQuality Methods PowerPoint Presentation, free download ID Coupling Means Oop In object oriented design, coupling refers to the degree of direct knowledge that one element has of another. Cohesion is an indication of how related and focused the responsibilities of an software element are. Coupling refers to how strongly a software element is connected to other. Let's explore the concepts of cohesion and coupling in depth: Why they are so. Coupling Means Oop.
From www.youtube.com
OOP Concept for Beginners What is Interface & Coupling in PHP What Coupling Means Oop Let's explore the concepts of cohesion and coupling in depth: Coupling is a situation where an object can be used by another object. Why they are so important, and how to concretely apply them. Coupling refers to how strongly a software element is connected to other. In object oriented design, coupling refers to the degree of direct knowledge that one. Coupling Means Oop.
From www.youtube.com
Tight Coupling Vs Loose Coupling YouTube Coupling Means Oop It can also be termed as collaboration. Coupling refers to how strongly a software element is connected to other. Cohesion is an indication of how related and focused the responsibilities of an software element are. In object oriented design, coupling refers to the degree of direct knowledge that one element has of another. Let’s take a look at this code. Coupling Means Oop.
From www.youtube.com
Lesson 11 OOPs Coupling and Cohesion in java programming language Coupling Means Oop Coupling is a situation where an object can be used by another object. It can also be termed as collaboration. Cohesion is an indication of how related and focused the responsibilities of an software element are. In other words, how often do changes in class a force related changes in class b. Let’s take a look at this code snippet:. Coupling Means Oop.
From www.scmgalaxy.com
Tutorial for Objectoriented programming (OOP) Concept scmGalaxy Coupling Means Oop Let's explore the concepts of cohesion and coupling in depth: In other words, how often do changes in class a force related changes in class b. In object oriented design, coupling refers to the degree of direct knowledge that one element has of another. Why they are so important, and how to concretely apply them. Cohesion is an indication of. Coupling Means Oop.
From www.youtube.com
TypeScript Tight & Loose Coupling Beginners to Advanced OOP Class 12 Coupling Means Oop Let's explore the concepts of cohesion and coupling in depth: It can also be termed as collaboration. In object oriented design, coupling refers to the degree of direct knowledge that one element has of another. Coupling is a situation where an object can be used by another object. In other words, how often do changes in class a force related. Coupling Means Oop.
From www.spiceworks.com
What Is OOP (Object Oriented Programming)? Coupling Means Oop In other words, how often do changes in class a force related changes in class b. Why they are so important, and how to concretely apply them. Let's explore the concepts of cohesion and coupling in depth: It can also be termed as collaboration. Coupling refers to how strongly a software element is connected to other. In object oriented design,. Coupling Means Oop.
From www.slideserve.com
PPT ObjectOriented Software Engineering Practical Software Coupling Means Oop Coupling is a situation where an object can be used by another object. Let's explore the concepts of cohesion and coupling in depth: In other words, how often do changes in class a force related changes in class b. Why they are so important, and how to concretely apply them. Coupling refers to how strongly a software element is connected. Coupling Means Oop.
From www.c-sharpcorner.com
Understanding the Connections Between Classes in OOP Coupling Means Oop It can also be termed as collaboration. Coupling refers to how strongly a software element is connected to other. In other words, how often do changes in class a force related changes in class b. Coupling is a situation where an object can be used by another object. Let's explore the concepts of cohesion and coupling in depth: Cohesion is. Coupling Means Oop.
From blog.thepipingmart.com
What Does Coupling Mean? Various Coupling Types ThePipingMart Blog Coupling Means Oop In object oriented design, coupling refers to the degree of direct knowledge that one element has of another. Cohesion is an indication of how related and focused the responsibilities of an software element are. Coupling is a situation where an object can be used by another object. Let's explore the concepts of cohesion and coupling in depth: Why they are. Coupling Means Oop.
From softaai.com
Exploring Advanced OOP Concepts A Deep Dive into Coupling, Cohesion Coupling Means Oop Cohesion is an indication of how related and focused the responsibilities of an software element are. Coupling refers to how strongly a software element is connected to other. In object oriented design, coupling refers to the degree of direct knowledge that one element has of another. Why they are so important, and how to concretely apply them. Coupling is a. Coupling Means Oop.
From stackoverflow.com
oop What does 'low in coupling and high in cohesion' mean Stack Coupling Means Oop In other words, how often do changes in class a force related changes in class b. Coupling refers to how strongly a software element is connected to other. Why they are so important, and how to concretely apply them. It can also be termed as collaboration. Let's explore the concepts of cohesion and coupling in depth: Coupling is a situation. Coupling Means Oop.
From www.youtube.com
Coupling Chapter Theory What is Coupling Power Transmission Coupling Means Oop It can also be termed as collaboration. Let’s take a look at this code snippet: In object oriented design, coupling refers to the degree of direct knowledge that one element has of another. Coupling refers to how strongly a software element is connected to other. Let's explore the concepts of cohesion and coupling in depth: In other words, how often. Coupling Means Oop.
From www.slideserve.com
PPT OBJECTORIENTED Design PowerPoint Presentation, free download Coupling Means Oop In other words, how often do changes in class a force related changes in class b. Why they are so important, and how to concretely apply them. Cohesion is an indication of how related and focused the responsibilities of an software element are. Coupling refers to how strongly a software element is connected to other. In object oriented design, coupling. Coupling Means Oop.
From www.rubyguides.com
How To Improve Your Ruby Code With Fundamental OOP Principles Coupling Means Oop In other words, how often do changes in class a force related changes in class b. Cohesion is an indication of how related and focused the responsibilities of an software element are. It can also be termed as collaboration. Why they are so important, and how to concretely apply them. In object oriented design, coupling refers to the degree of. Coupling Means Oop.
From www.youtube.com
Cohesion and Coupling in Software EngineeringCoupling and Cohesion in Coupling Means Oop In object oriented design, coupling refers to the degree of direct knowledge that one element has of another. Coupling refers to how strongly a software element is connected to other. Let’s take a look at this code snippet: In other words, how often do changes in class a force related changes in class b. Cohesion is an indication of how. Coupling Means Oop.
From www.enjoyalgorithms.com
Cohesion and Coupling in Object Oriented Programming (OOPS) Coupling Means Oop Why they are so important, and how to concretely apply them. It can also be termed as collaboration. Let’s take a look at this code snippet: In object oriented design, coupling refers to the degree of direct knowledge that one element has of another. Let's explore the concepts of cohesion and coupling in depth: Coupling refers to how strongly a. Coupling Means Oop.
From www.scribd.com
Coupling and Cohesion Implements Object Oriented in Software Coupling Means Oop Why they are so important, and how to concretely apply them. It can also be termed as collaboration. Coupling refers to how strongly a software element is connected to other. Coupling is a situation where an object can be used by another object. Cohesion is an indication of how related and focused the responsibilities of an software element are. In. Coupling Means Oop.
From www.youtube.com
coupling and cohesion in object oriented programming. YouTube Coupling Means Oop Coupling is a situation where an object can be used by another object. In object oriented design, coupling refers to the degree of direct knowledge that one element has of another. Coupling refers to how strongly a software element is connected to other. In other words, how often do changes in class a force related changes in class b. Let’s. Coupling Means Oop.
From morioh.com
A Crash Course on ObjectOriented Programming in Python Coupling Means Oop In other words, how often do changes in class a force related changes in class b. Let's explore the concepts of cohesion and coupling in depth: It can also be termed as collaboration. Cohesion is an indication of how related and focused the responsibilities of an software element are. In object oriented design, coupling refers to the degree of direct. Coupling Means Oop.
From devopedia.org
Cohesion vs Coupling Coupling Means Oop Coupling refers to how strongly a software element is connected to other. Coupling is a situation where an object can be used by another object. Why they are so important, and how to concretely apply them. Cohesion is an indication of how related and focused the responsibilities of an software element are. In object oriented design, coupling refers to the. Coupling Means Oop.
From develux.com
The Basics of ObjectOriented Programming Develux Inc. Coupling Means Oop Coupling is a situation where an object can be used by another object. Why they are so important, and how to concretely apply them. Cohesion is an indication of how related and focused the responsibilities of an software element are. Coupling refers to how strongly a software element is connected to other. It can also be termed as collaboration. In. Coupling Means Oop.
From www.youtube.com
C++ How do I avoid "coupling" in OOP YouTube Coupling Means Oop In object oriented design, coupling refers to the degree of direct knowledge that one element has of another. Cohesion is an indication of how related and focused the responsibilities of an software element are. Coupling refers to how strongly a software element is connected to other. It can also be termed as collaboration. Let's explore the concepts of cohesion and. Coupling Means Oop.
From www.youtube.com
Better OOP 7 Low Coupling YouTube Coupling Means Oop Coupling refers to how strongly a software element is connected to other. Why they are so important, and how to concretely apply them. In object oriented design, coupling refers to the degree of direct knowledge that one element has of another. Cohesion is an indication of how related and focused the responsibilities of an software element are. It can also. Coupling Means Oop.
From www.reddit.com
Different Types of Couplings r/coolguides Coupling Means Oop Coupling is a situation where an object can be used by another object. In object oriented design, coupling refers to the degree of direct knowledge that one element has of another. Cohesion is an indication of how related and focused the responsibilities of an software element are. It can also be termed as collaboration. Let's explore the concepts of cohesion. Coupling Means Oop.
From www.researchgate.net
Difference in coupling between OOP and SCSS Download Scientific Diagram Coupling Means Oop In other words, how often do changes in class a force related changes in class b. Cohesion is an indication of how related and focused the responsibilities of an software element are. It can also be termed as collaboration. Why they are so important, and how to concretely apply them. In object oriented design, coupling refers to the degree of. Coupling Means Oop.
From www.geeksforgeeks.org
Module Coupling and Its Types Coupling Means Oop In object oriented design, coupling refers to the degree of direct knowledge that one element has of another. It can also be termed as collaboration. Coupling refers to how strongly a software element is connected to other. Cohesion is an indication of how related and focused the responsibilities of an software element are. Coupling is a situation where an object. Coupling Means Oop.
From slideplayer.com
CISC/CMPE320 Prof. McLeod ppt download Coupling Means Oop Cohesion is an indication of how related and focused the responsibilities of an software element are. Let's explore the concepts of cohesion and coupling in depth: In other words, how often do changes in class a force related changes in class b. Let’s take a look at this code snippet: In object oriented design, coupling refers to the degree of. Coupling Means Oop.
From www.researchgate.net
OBJECTORIENTED COUPLING MECHANISM Download Table Coupling Means Oop Cohesion is an indication of how related and focused the responsibilities of an software element are. Why they are so important, and how to concretely apply them. Coupling is a situation where an object can be used by another object. It can also be termed as collaboration. In object oriented design, coupling refers to the degree of direct knowledge that. Coupling Means Oop.
From www.youtube.com
coupling in oop YouTube Coupling Means Oop Why they are so important, and how to concretely apply them. Coupling refers to how strongly a software element is connected to other. In object oriented design, coupling refers to the degree of direct knowledge that one element has of another. Let’s take a look at this code snippet: It can also be termed as collaboration. Coupling is a situation. Coupling Means Oop.
From 9to5answer.com
[Solved] what is loose coupling and tight coupling in oop 9to5Answer Coupling Means Oop In other words, how often do changes in class a force related changes in class b. In object oriented design, coupling refers to the degree of direct knowledge that one element has of another. Let's explore the concepts of cohesion and coupling in depth: It can also be termed as collaboration. Let’s take a look at this code snippet: Why. Coupling Means Oop.
From botpenguin.com
Cohesion and Coupling Types & Metrics BotPenguin Coupling Means Oop Cohesion is an indication of how related and focused the responsibilities of an software element are. Why they are so important, and how to concretely apply them. Let's explore the concepts of cohesion and coupling in depth: Let’s take a look at this code snippet: In object oriented design, coupling refers to the degree of direct knowledge that one element. Coupling Means Oop.
From slideplayer.com
COS 260 DAY 11 Tony Gauvin. ppt download Coupling Means Oop Let’s take a look at this code snippet: Cohesion is an indication of how related and focused the responsibilities of an software element are. In other words, how often do changes in class a force related changes in class b. Let's explore the concepts of cohesion and coupling in depth: Coupling refers to how strongly a software element is connected. Coupling Means Oop.