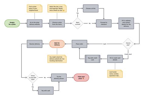
User Flow Ordering Pizza . Here is a portion of the whole user flow showing the decisions that the user and system can make in the process of browsing through dishes. Web dominos pizza inc., branded as domino’s is an american multinational pizza restaurant chain founded in 1961.
Dribbble pizza_builder_user_flow_copy.jpg by Bala UX from dribbble.com
The customization options are now available in the form. Based on the user flow,. Kindly take a look on the current user flow of ordering the product (for example garlic bread) on the app.
-->
Dribbble pizza_builder_user_flow_copy.jpg by Bala UX
Kindly take a look on the current user flow of ordering the product (for example garlic bread) on the app. But while i was looking at the design, i noticed that the ui looks outdated and can be improved with a better user experience. But i couldn’t unfortunately as they don’t provide orders at my place😄. Web once i was trying to order a pizza on domino’s pizza app.
-->
Source: uxmisfit.com
User Flow Ordering Pizza - Here is a portion of the whole user flow showing the decisions that the user and system can make in the process of browsing through dishes. Web the ui/ux team created a user flow to visualize the user experience design according to the established plan. This is how my journey experience flows. Web i incorporated the customization flow in the.
Source: developers.teneo.ai
User Flow Ordering Pizza - Web the ui/ux team created a user flow to visualize the user experience design according to the established plan. But while i was looking at the design, i noticed that the ui looks outdated and can be improved with a better user experience. Good food, trusted and easy process. Web i incorporated the customization flow in the main user flow.
Source: www.smartdraw.com
User Flow Ordering Pizza - Good food, trusted and easy process. Web i incorporated the customization flow in the main user flow of adding an item to the cart. This is how my journey experience flows. The customization options are now available in the form. Kindly take a look on the current user flow of ordering the product (for example garlic bread) on the app.
Source: arccclas.weebly.com
User Flow Ordering Pizza - Web i incorporated the customization flow in the main user flow of adding an item to the cart. Here is a portion of the whole user flow showing the decisions that the user and system can make in the process of browsing through dishes. Web once i was trying to order a pizza on domino’s pizza app. But i couldn’t.
Source: meeraacademy.com
User Flow Ordering Pizza - Here is a portion of the whole user flow showing the decisions that the user and system can make in the process of browsing through dishes. Web i incorporated the customization flow in the main user flow of adding an item to the cart. Web dominos pizza inc., branded as domino’s is an american multinational pizza restaurant chain founded in.
Source: medium.com
User Flow Ordering Pizza - Web the mobile app is designed in the simplest way possible making it easy to order a pizza even if it's the very first time one uses such a service. Web the ui/ux team created a user flow to visualize the user experience design according to the established plan. Web once i was trying to order a pizza on domino’s.
Source: dribbble.com
User Flow Ordering Pizza - But while i was looking at the design, i noticed that the ui looks outdated and can be improved with a better user experience. The customization options are now available in the form. Web dominos pizza inc., branded as domino’s is an american multinational pizza restaurant chain founded in 1961. Good food, trusted and easy process. Web the mobile app.
Source: circle.visual-paradigm.com
User Flow Ordering Pizza - But i couldn’t unfortunately as they don’t provide orders at my place😄. The red border indicate the. Web the ui/ux team created a user flow to visualize the user experience design according to the established plan. This is how my journey experience flows. Based on the user flow,.
Source: www.freeprojectz.com
User Flow Ordering Pizza - Here is a portion of the whole user flow showing the decisions that the user and system can make in the process of browsing through dishes. Kindly take a look on the current user flow of ordering the product (for example garlic bread) on the app. Web i incorporated the customization flow in the main user flow of adding an.
Source: www.dreamstime.com
User Flow Ordering Pizza - Kindly take a look on the current user flow of ordering the product (for example garlic bread) on the app. But while i was looking at the design, i noticed that the ui looks outdated and can be improved with a better user experience. Good food, trusted and easy process. Web the ui/ux team created a user flow to visualize.
Source: dribbble.com
User Flow Ordering Pizza - The red border indicate the. The customization options are now available in the form. Here is a portion of the whole user flow showing the decisions that the user and system can make in the process of browsing through dishes. But while i was looking at the design, i noticed that the ui looks outdated and can be improved with.
Source: www.softwareideas.net
User Flow Ordering Pizza - Based on the user flow,. But while i was looking at the design, i noticed that the ui looks outdated and can be improved with a better user experience. Web the mobile app is designed in the simplest way possible making it easy to order a pizza even if it's the very first time one uses such a service. Kindly.
Source: www.freeprojectz.com
User Flow Ordering Pizza - But i couldn’t unfortunately as they don’t provide orders at my place😄. This is how my journey experience flows. Here is a portion of the whole user flow showing the decisions that the user and system can make in the process of browsing through dishes. Based on the user flow,. The red border indicate the.
Source: www.freeprojectz.com
User Flow Ordering Pizza - The customization options are now available in the form. Kindly take a look on the current user flow of ordering the product (for example garlic bread) on the app. Web the mobile app is designed in the simplest way possible making it easy to order a pizza even if it's the very first time one uses such a service. But.
Source: www.edrawmax.com
User Flow Ordering Pizza - But i couldn’t unfortunately as they don’t provide orders at my place😄. The customization options are now available in the form. Here is a portion of the whole user flow showing the decisions that the user and system can make in the process of browsing through dishes. Web the ui/ux team created a user flow to visualize the user experience.
Source: mavink.com
User Flow Ordering Pizza - But i couldn’t unfortunately as they don’t provide orders at my place😄. Good food, trusted and easy process. Web the ui/ux team created a user flow to visualize the user experience design according to the established plan. The red border indicate the. Web i incorporated the customization flow in the main user flow of adding an item to the cart.
Source: itsourcecode.com
User Flow Ordering Pizza - But while i was looking at the design, i noticed that the ui looks outdated and can be improved with a better user experience. Here is a portion of the whole user flow showing the decisions that the user and system can make in the process of browsing through dishes. Web i incorporated the customization flow in the main user.
Source: github.com
User Flow Ordering Pizza - But i couldn’t unfortunately as they don’t provide orders at my place😄. Here is a portion of the whole user flow showing the decisions that the user and system can make in the process of browsing through dishes. The red border indicate the. Kindly take a look on the current user flow of ordering the product (for example garlic bread).