Heatmap Color Palette R . Web you can add a vector of color beside the heatmap to represents the expected structure using the rowsidecolors. Web instead of using the default colors of the heatmap.2() function, i want to show you how to use the rcolorbrewer package for creating our. Add the values on the cells, change the color palette and. Web a heatmap is a graphical representation of data where the individual values contained in a matrix are represented as colors. Web create a heat map in ggplot2 using the geom_tile function.
Top R Color Palettes to Know for Great Data Visualization Datanovia from www.datanovia.com
Web a heatmap is a graphical representation of data where the individual values contained in a matrix are represented as colors. Web you can add a vector of color beside the heatmap to represents the expected structure using the rowsidecolors. Web there are a multiple numbers of r packages and functions for drawing interactive and static heatmaps, including: Web instead of using the default colors of the heatmap.2() function, i want to show you how to use the rcolorbrewer package for creating our. Add the values on the cells, change the color palette and. Web create a heat map in ggplot2 using the geom_tile function. Web learn how to use the heatmaply r package to create and customize an interactive heatmap with different color palettes, dendrograms,.
Top R Color Palettes to Know for Great Data Visualization Datanovia
Web learn how to use the heatmaply r package to create and customize an interactive heatmap with different color palettes, dendrograms,. Heatmap Color Palette R Web learn how to use the heatmaply r package to create and customize an interactive heatmap with different color palettes, dendrograms,. Web create a heat map in ggplot2 using the geom_tile function. Web instead of using the default colors of the heatmap.2() function, i want to show you how to use the rcolorbrewer package for creating our. Web a heatmap is a graphical representation of data where the individual values contained in a matrix are represented as colors. Add the values on the cells, change the color palette and.
image source : vwo.com
Learn How to Choose Right Heatmap Colors Palette VWO Heatmap Color Palette R Add the values on the cells, change the color palette and. Web there are a multiple numbers of r packages and functions for drawing interactive and static heatmaps, including: Web a heatmap is a graphical representation of data where the individual values contained in a matrix are represented as colors. Web learn how to use the heatmaply r package to. Heatmap Color Palette R.
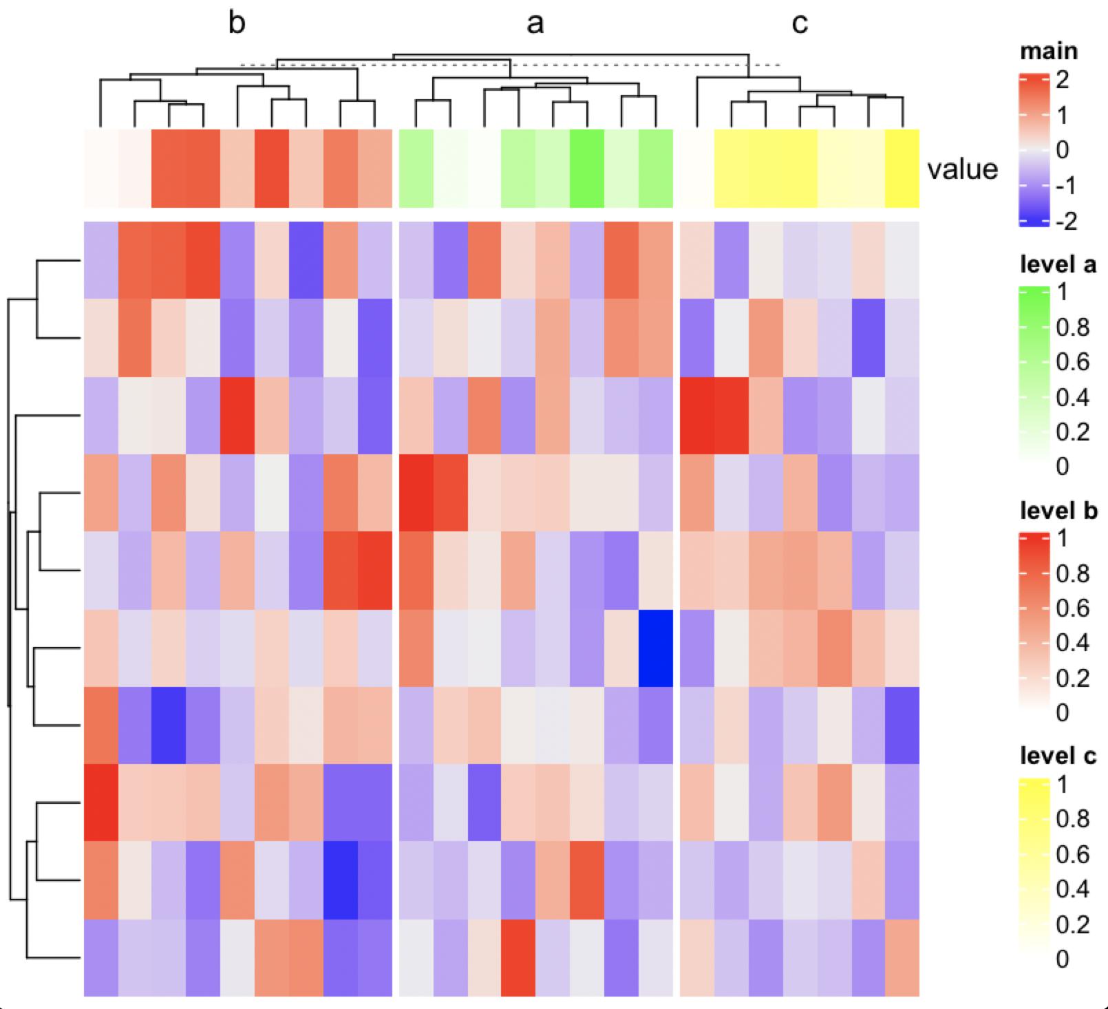
image source : blog.csdn.net
如何对seaborn.heatmap进行调色?cmap色彩配置大全_seaborn heatmap 对比度强的颜色CSDN博客 Heatmap Color Palette R Web there are a multiple numbers of r packages and functions for drawing interactive and static heatmaps, including: Web instead of using the default colors of the heatmap.2() function, i want to show you how to use the rcolorbrewer package for creating our. Web a heatmap is a graphical representation of data where the individual values contained in a matrix. Heatmap Color Palette R.
image source : mavink.com
Heatmap Blue Color Heatmap Color Palette R Web learn how to use the heatmaply r package to create and customize an interactive heatmap with different color palettes, dendrograms,. Add the values on the cells, change the color palette and. Web a heatmap is a graphical representation of data where the individual values contained in a matrix are represented as colors. Web instead of using the default colors. Heatmap Color Palette R.
image source : www.thinkingondata.com
The Viridis palette for R Thinking on Data Heatmap Color Palette R Add the values on the cells, change the color palette and. Web you can add a vector of color beside the heatmap to represents the expected structure using the rowsidecolors. Web there are a multiple numbers of r packages and functions for drawing interactive and static heatmaps, including: Web create a heat map in ggplot2 using the geom_tile function. Web. Heatmap Color Palette R.
image source : sebastianraschka.com
A short tutorial for decent heat maps in R Heatmap Color Palette R Web there are a multiple numbers of r packages and functions for drawing interactive and static heatmaps, including: Web learn how to use the heatmaply r package to create and customize an interactive heatmap with different color palettes, dendrograms,. Web instead of using the default colors of the heatmap.2() function, i want to show you how to use the rcolorbrewer. Heatmap Color Palette R.
image source : www.vrogue.co
R Change Colors Of Ranges In Ggplot2 Heatmap Gradient vrogue.co Heatmap Color Palette R Web a heatmap is a graphical representation of data where the individual values contained in a matrix are represented as colors. Web create a heat map in ggplot2 using the geom_tile function. Add the values on the cells, change the color palette and. Web you can add a vector of color beside the heatmap to represents the expected structure using. Heatmap Color Palette R.
image source : www.datanovia.com
Heatmap in R Static and Interactive Visualization Datanovia Heatmap Color Palette R Add the values on the cells, change the color palette and. Web instead of using the default colors of the heatmap.2() function, i want to show you how to use the rcolorbrewer package for creating our. Web learn how to use the heatmaply r package to create and customize an interactive heatmap with different color palettes, dendrograms,. Web there are. Heatmap Color Palette R.
image source : www.sthda.com
Static and Interactive Heatmap in R Unsupervised Machine Learning Heatmap Color Palette R Web there are a multiple numbers of r packages and functions for drawing interactive and static heatmaps, including: Web instead of using the default colors of the heatmap.2() function, i want to show you how to use the rcolorbrewer package for creating our. Web learn how to use the heatmaply r package to create and customize an interactive heatmap with. Heatmap Color Palette R.
image source : www.datanovia.com
Top R Color Palettes to Know for Great Data Visualization Datanovia Heatmap Color Palette R Web you can add a vector of color beside the heatmap to represents the expected structure using the rowsidecolors. Web instead of using the default colors of the heatmap.2() function, i want to show you how to use the rcolorbrewer package for creating our. Web there are a multiple numbers of r packages and functions for drawing interactive and static. Heatmap Color Palette R.
image source : awesomeopensource.com
R Color Palettes Heatmap Color Palette R Web instead of using the default colors of the heatmap.2() function, i want to show you how to use the rcolorbrewer package for creating our. Web there are a multiple numbers of r packages and functions for drawing interactive and static heatmaps, including: Web you can add a vector of color beside the heatmap to represents the expected structure using. Heatmap Color Palette R.
image source : vwo.com
Learn How to Choose Right Heatmap Colors Palette Heatmap Color Palette R Web create a heat map in ggplot2 using the geom_tile function. Web a heatmap is a graphical representation of data where the individual values contained in a matrix are represented as colors. Web there are a multiple numbers of r packages and functions for drawing interactive and static heatmaps, including: Web you can add a vector of color beside the. Heatmap Color Palette R.
image source : www.geeksforgeeks.org
Introduction to Color Palettes in R with RColorBrewer Heatmap Color Palette R Add the values on the cells, change the color palette and. Web a heatmap is a graphical representation of data where the individual values contained in a matrix are represented as colors. Web you can add a vector of color beside the heatmap to represents the expected structure using the rowsidecolors. Web there are a multiple numbers of r packages. Heatmap Color Palette R.
image source : www.vrogue.co
Heatmap Color Palette R vrogue.co Heatmap Color Palette R Web a heatmap is a graphical representation of data where the individual values contained in a matrix are represented as colors. Web there are a multiple numbers of r packages and functions for drawing interactive and static heatmaps, including: Web you can add a vector of color beside the heatmap to represents the expected structure using the rowsidecolors. Web create. Heatmap Color Palette R.
image source : stackoverflow.com
Annotating slices of heatmaps with different color palettes in Heatmap Color Palette R Web learn how to use the heatmaply r package to create and customize an interactive heatmap with different color palettes, dendrograms,. Add the values on the cells, change the color palette and. Web there are a multiple numbers of r packages and functions for drawing interactive and static heatmaps, including: Web create a heat map in ggplot2 using the geom_tile. Heatmap Color Palette R.
image source : r-graph-gallery.com
Building heatmap with R the R Graph Gallery Heatmap Color Palette R Web create a heat map in ggplot2 using the geom_tile function. Add the values on the cells, change the color palette and. Web learn how to use the heatmaply r package to create and customize an interactive heatmap with different color palettes, dendrograms,. Web instead of using the default colors of the heatmap.2() function, i want to show you how. Heatmap Color Palette R.
image source : davetang.org
Making a heatmap with R Dave Tang's blog Heatmap Color Palette R Web there are a multiple numbers of r packages and functions for drawing interactive and static heatmaps, including: Web a heatmap is a graphical representation of data where the individual values contained in a matrix are represented as colors. Web create a heat map in ggplot2 using the geom_tile function. Web instead of using the default colors of the heatmap.2(). Heatmap Color Palette R.
image source : statisticsglobe.com
R Change Colors of Ranges in ggplot2 Heatmap Gradient & Categories Heatmap Color Palette R Add the values on the cells, change the color palette and. Web there are a multiple numbers of r packages and functions for drawing interactive and static heatmaps, including: Web learn how to use the heatmaply r package to create and customize an interactive heatmap with different color palettes, dendrograms,. Web instead of using the default colors of the heatmap.2(). Heatmap Color Palette R.
image source : davetang.org
Making a heatmap with R Dave Tang's blog Heatmap Color Palette R Add the values on the cells, change the color palette and. Web create a heat map in ggplot2 using the geom_tile function. Web a heatmap is a graphical representation of data where the individual values contained in a matrix are represented as colors. Web you can add a vector of color beside the heatmap to represents the expected structure using. Heatmap Color Palette R.
image source : www.vrogue.co
Heatmap Color Palette R vrogue.co Heatmap Color Palette R Web there are a multiple numbers of r packages and functions for drawing interactive and static heatmaps, including: Web you can add a vector of color beside the heatmap to represents the expected structure using the rowsidecolors. Add the values on the cells, change the color palette and. Web a heatmap is a graphical representation of data where the individual. Heatmap Color Palette R.
image source : www.geeksforgeeks.org
How to Make Heatmaps in R with pheatmap? Heatmap Color Palette R Web a heatmap is a graphical representation of data where the individual values contained in a matrix are represented as colors. Web instead of using the default colors of the heatmap.2() function, i want to show you how to use the rcolorbrewer package for creating our. Web there are a multiple numbers of r packages and functions for drawing interactive. Heatmap Color Palette R.
image source : www.vrogue.co
Heatmap Color Palette R vrogue.co Heatmap Color Palette R Web learn how to use the heatmaply r package to create and customize an interactive heatmap with different color palettes, dendrograms,. Add the values on the cells, change the color palette and. Web there are a multiple numbers of r packages and functions for drawing interactive and static heatmaps, including: Web you can add a vector of color beside the. Heatmap Color Palette R.
image source : r-graph-gallery.com
ggplot2 heatmap the R Graph Gallery Heatmap Color Palette R Web instead of using the default colors of the heatmap.2() function, i want to show you how to use the rcolorbrewer package for creating our. Add the values on the cells, change the color palette and. Web learn how to use the heatmaply r package to create and customize an interactive heatmap with different color palettes, dendrograms,. Web create a. Heatmap Color Palette R.
image source : mungfali.com
Heatmap Color Palette Heatmap Color Palette R Web instead of using the default colors of the heatmap.2() function, i want to show you how to use the rcolorbrewer package for creating our. Web create a heat map in ggplot2 using the geom_tile function. Web learn how to use the heatmaply r package to create and customize an interactive heatmap with different color palettes, dendrograms,. Web a heatmap. Heatmap Color Palette R.
image source : www.geeksforgeeks.org
How to Make Heatmaps in R with pheatmap? Heatmap Color Palette R Web instead of using the default colors of the heatmap.2() function, i want to show you how to use the rcolorbrewer package for creating our. Web learn how to use the heatmaply r package to create and customize an interactive heatmap with different color palettes, dendrograms,. Web create a heat map in ggplot2 using the geom_tile function. Web you can. Heatmap Color Palette R.
image source : davetang.org
Making a heatmap with R Dave Tang's blog Heatmap Color Palette R Add the values on the cells, change the color palette and. Web you can add a vector of color beside the heatmap to represents the expected structure using the rowsidecolors. Web a heatmap is a graphical representation of data where the individual values contained in a matrix are represented as colors. Web instead of using the default colors of the. Heatmap Color Palette R.
image source : r-graph-gallery.com
Building heatmap with R the R Graph Gallery Heatmap Color Palette R Web you can add a vector of color beside the heatmap to represents the expected structure using the rowsidecolors. Add the values on the cells, change the color palette and. Web there are a multiple numbers of r packages and functions for drawing interactive and static heatmaps, including: Web instead of using the default colors of the heatmap.2() function, i. Heatmap Color Palette R.
image source : r-charts.com
pheatmap function in R R CHARTS Heatmap Color Palette R Web learn how to use the heatmaply r package to create and customize an interactive heatmap with different color palettes, dendrograms,. Add the values on the cells, change the color palette and. Web there are a multiple numbers of r packages and functions for drawing interactive and static heatmaps, including: Web you can add a vector of color beside the. Heatmap Color Palette R.
image source : mavink.com
Heatmap Color Palette R Heatmap Color Palette R Web create a heat map in ggplot2 using the geom_tile function. Web you can add a vector of color beside the heatmap to represents the expected structure using the rowsidecolors. Add the values on the cells, change the color palette and. Web instead of using the default colors of the heatmap.2() function, i want to show you how to use. Heatmap Color Palette R.
image source : mavink.com
Heatmap Color Palette R Heatmap Color Palette R Web learn how to use the heatmaply r package to create and customize an interactive heatmap with different color palettes, dendrograms,. Web create a heat map in ggplot2 using the geom_tile function. Web a heatmap is a graphical representation of data where the individual values contained in a matrix are represented as colors. Web you can add a vector of. Heatmap Color Palette R.
image source : r-graph-gallery.com
ggplot2 heatmap the R Graph Gallery Heatmap Color Palette R Web you can add a vector of color beside the heatmap to represents the expected structure using the rowsidecolors. Web learn how to use the heatmaply r package to create and customize an interactive heatmap with different color palettes, dendrograms,. Web instead of using the default colors of the heatmap.2() function, i want to show you how to use the. Heatmap Color Palette R.
image source : www.datanovia.com
Top R Color Palettes to Know for Great Data Visualization Datanovia Heatmap Color Palette R Web create a heat map in ggplot2 using the geom_tile function. Web a heatmap is a graphical representation of data where the individual values contained in a matrix are represented as colors. Web there are a multiple numbers of r packages and functions for drawing interactive and static heatmaps, including: Add the values on the cells, change the color palette. Heatmap Color Palette R.
image source : www.datanovia.com
How to Create a Beautiful Interactive Heatmap in R Datanovia Heatmap Color Palette R Web a heatmap is a graphical representation of data where the individual values contained in a matrix are represented as colors. Web create a heat map in ggplot2 using the geom_tile function. Add the values on the cells, change the color palette and. Web instead of using the default colors of the heatmap.2() function, i want to show you how. Heatmap Color Palette R.
image source : stackoverflow.com
Annotating slices of heatmaps with different color palettes in Heatmap Color Palette R Web learn how to use the heatmaply r package to create and customize an interactive heatmap with different color palettes, dendrograms,. Web a heatmap is a graphical representation of data where the individual values contained in a matrix are represented as colors. Web instead of using the default colors of the heatmap.2() function, i want to show you how to. Heatmap Color Palette R.
image source : r-graph-gallery.com
Building heatmap with R the R Graph Gallery Heatmap Color Palette R Web create a heat map in ggplot2 using the geom_tile function. Web a heatmap is a graphical representation of data where the individual values contained in a matrix are represented as colors. Web there are a multiple numbers of r packages and functions for drawing interactive and static heatmaps, including: Add the values on the cells, change the color palette. Heatmap Color Palette R.
image source : semba-blog.netlify.app
Heatmaps in R with ggplot2 and metR packages Masumbuko Semba's Blog Heatmap Color Palette R Web a heatmap is a graphical representation of data where the individual values contained in a matrix are represented as colors. Add the values on the cells, change the color palette and. Web learn how to use the heatmaply r package to create and customize an interactive heatmap with different color palettes, dendrograms,. Web instead of using the default colors. Heatmap Color Palette R.