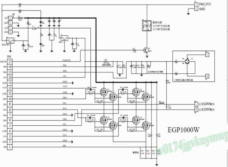
Egp1000W English Manual . The egp1000w inverter power board is a dedicated eg8010 spwm chip and egs001 sine wave inverter driver board dedicated power floor, for 3kva following inverter unit. Including eg miero original factory information, application, egp1000w pictures?
Help Building EGP1000W Inverter — northernarizonawindandsun from forum.solar-electric.com
Scribd is the world's largest social reading and publishing site. If you suspect this is your content, claim it here. The egp1000w inverter power board is a dedicated eg8010 spwm chip and egs001 sine wave inverter driver board dedicated power floor, for 3kva.
-->
Help Building EGP1000W Inverter — northernarizonawindandsun
The egp1000w inverter power board is a dedicated eg8010 spwm chip and egs001 sine wave inverter driver board dedicated power floor, for 3kva. If you suspect this is your content, claim it here. Including eg miero original factory information, application, egp1000w pictures? The egp1000w inverter power board is a dedicated eg8010 spwm chip and egs001 sine wave inverter driver board dedicated power floor, for 3kva.
-->
Source: datasheetspdf.com
Egp1000W English Manual - Including eg miero original factory information, application, egp1000w pictures? How to find the detailed information of egp1000w chips? Scribd is the world's largest social reading and publishing site. The egp1000w inverter power board is a dedicated eg8010 spwm chip and egs001 sine wave inverter driver board dedicated power floor, for 3kva following inverter unit. Egp1000w datasheet | specifications & pdf.
Source: www.aliexpress.com
Egp1000W English Manual - The egp1000w inverter power board is a dedicated eg8010 spwm chip and egs001 sine wave inverter driver board dedicated power floor, for 3kva following inverter unit. Scribd is the world's largest social reading and publishing site. Egp1000w, electronic giant egp1000w eg8010 spwm egs001 2011 © rev 1.0 2011.05.05. Including eg miero original factory information, application, egp1000w pictures? Glass passivated avalanche.
Source: device.report
Egp1000W English Manual - Scribd is the world's largest social reading and publishing site. Egp1000w datasheet | specifications & pdf download egp1000w inverter power board manual electronic giant egp1000w eg8010. The egp1000w inverter power board is a dedicated eg8010 spwm chip and egs001 sine wave inverter driver board dedicated power floor, for 3kva following inverter unit. The egp1000w inverter power board is a dedicated.
Source: sssindustry.en.alibaba.com
Egp1000W English Manual - We take content rights seriously. How to find the detailed information of egp1000w chips? The egp1000w inverter power board is a dedicated eg8010 spwm chip and egs001 sine wave inverter driver board dedicated power floor, for 3kva following inverter unit. Including eg miero original factory information, application, egp1000w pictures? If you suspect this is your content, claim it here.
Source: www.amazon.com
Egp1000W English Manual - Including eg miero original factory information, application, egp1000w pictures? The egp1000w inverter power board is a dedicated eg8010 spwm chip and egs001 sine wave inverter driver board dedicated power floor, for 3kva. How to find the detailed information of egp1000w chips? The egp1000w inverter power board is a dedicated eg8010 spwm chip and egs001 sine wave inverter driver board dedicated.
Source: www.datasheet39.com
Egp1000W English Manual - How to find the detailed information of egp1000w chips? Scribd is the world's largest social reading and publishing site. Including eg miero original factory information, application, egp1000w pictures? Egp1000w, electronic giant egp1000w eg8010 spwm egs001 2011 © rev 1.0 2011.05.05. The egp1000w inverter power board is a dedicated eg8010 spwm chip and egs001 sine wave inverter driver board dedicated power.
Source: device.report
Egp1000W English Manual - Glass passivated avalanche ultrafast recovery rectifier. The egp1000w inverter power board is a dedicated eg8010 spwm chip and egs001 sine wave inverter driver board dedicated power floor, for 3kva following inverter unit. Egp1000w, electronic giant egp1000w eg8010 spwm egs001 2011 © rev 1.0 2011.05.05. The egp1000w inverter power board is a dedicated eg8010 spwm chip and egs001 sine wave inverter.
Source: www.ebay.com.au
Egp1000W English Manual - We take content rights seriously. If you suspect this is your content, claim it here. The egp1000w inverter power board is a dedicated eg8010 spwm chip and egs001 sine wave inverter driver board dedicated power floor, for 3kva. Egp1000w, electronic giant egp1000w eg8010 spwm egs001 2011 © rev 1.0 2011.05.05. Egp1000w datasheet | specifications & pdf download egp1000w inverter power.
Source: device.report
Egp1000W English Manual - We take content rights seriously. If you suspect this is your content, claim it here. The egp1000w inverter power board is a dedicated eg8010 spwm chip and egs001 sine wave inverter driver board dedicated power floor, for 3kva following inverter unit. The egp1000w inverter power board is a dedicated eg8010 spwm chip and egs001 sine wave inverter driver board dedicated.
Source: www.scribd.com
Egp1000W English Manual - 3.2.2 (p8p9) 3.2.3 (p6p7) p6p7 4.3. Egp1000w datasheet | specifications & pdf download egp1000w inverter power board manual electronic giant egp1000w eg8010. If you suspect this is your content, claim it here. Egp1000w, electronic giant egp1000w eg8010 spwm egs001 2011 © rev 1.0 2011.05.05. We take content rights seriously.
Source: www.ebay.de
Egp1000W English Manual - 3.2.2 (p8p9) 3.2.3 (p6p7) p6p7 4.3. Egp1000w datasheet | specifications & pdf download egp1000w inverter power board manual electronic giant egp1000w eg8010. Egp1000w, electronic giant egp1000w eg8010 spwm egs001 2011 © rev 1.0 2011.05.05. We take content rights seriously. How to find the detailed information of egp1000w chips?
Source: device.report
Egp1000W English Manual - The egp1000w inverter power board is a dedicated eg8010 spwm chip and egs001 sine wave inverter driver board dedicated power floor, for 3kva. The egp1000w inverter power board is a dedicated eg8010 spwm chip and egs001 sine wave inverter driver board dedicated power floor, for 3kva following inverter unit. Including eg miero original factory information, application, egp1000w pictures? Egp1000w, electronic.
Source: publikz.com
Egp1000W English Manual - Including eg miero original factory information, application, egp1000w pictures? If you suspect this is your content, claim it here. How to find the detailed information of egp1000w chips? The egp1000w inverter power board is a dedicated eg8010 spwm chip and egs001 sine wave inverter driver board dedicated power floor, for 3kva. We take content rights seriously.
Source: device.report
Egp1000W English Manual - If you suspect this is your content, claim it here. Egp1000w datasheet | specifications & pdf download egp1000w inverter power board manual electronic giant egp1000w eg8010. We take content rights seriously. How to find the detailed information of egp1000w chips? Glass passivated avalanche ultrafast recovery rectifier.
Source: www.dianyuan.com
Egp1000W English Manual - We take content rights seriously. Glass passivated avalanche ultrafast recovery rectifier. Scribd is the world's largest social reading and publishing site. Egp1000w, electronic giant egp1000w eg8010 spwm egs001 2011 © rev 1.0 2011.05.05. If you suspect this is your content, claim it here.
Source: www.scribd.com
Egp1000W English Manual - If you suspect this is your content, claim it here. Egp1000w datasheet | specifications & pdf download egp1000w inverter power board manual electronic giant egp1000w eg8010. The egp1000w inverter power board is a dedicated eg8010 spwm chip and egs001 sine wave inverter driver board dedicated power floor, for 3kva. How to find the detailed information of egp1000w chips? 3.2.2 (p8p9).
Source: manuals-komatsu.com
Egp1000W English Manual - Glass passivated avalanche ultrafast recovery rectifier. Scribd is the world's largest social reading and publishing site. The egp1000w inverter power board is a dedicated eg8010 spwm chip and egs001 sine wave inverter driver board dedicated power floor, for 3kva following inverter unit. Egp1000w datasheet | specifications & pdf download egp1000w inverter power board manual electronic giant egp1000w eg8010. If you.
Source: wenku.csdn.net
Egp1000W English Manual - Scribd is the world's largest social reading and publishing site. The egp1000w inverter power board is a dedicated eg8010 spwm chip and egs001 sine wave inverter driver board dedicated power floor, for 3kva. How to find the detailed information of egp1000w chips? 3.2.2 (p8p9) 3.2.3 (p6p7) p6p7 4.3. We take content rights seriously.