Pic12F629 Program Using Arduino Board . This is updated demo to guide with audio how to build pic programmer using arduino board. Each pin on arduino will generate pulse for 4 stepper motor i.e.
Embedded Engineering 16x2 Serial LCD (Two Wire) with PIC12F675 from www.circuitvalley.com
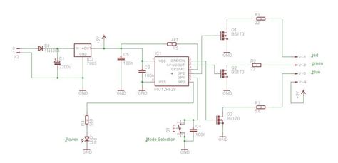
I made this simple board to practice julian ilett's pic assembly language. The article highlights the advantages of using microcontrollers, particularly the microchip pic12f629, which integrates ram, rom, cpu, i/o ports, and timers into a single chip. The article explains building a simple pic12f629 microcontroller circuit using a pic programmer mkv, led, and resistor.
-->
Embedded Engineering 16x2 Serial LCD (Two Wire) with PIC12F675
The article explains building a simple pic12f629 microcontroller circuit using a pic programmer mkv, led, and resistor. The article highlights the advantages of using microcontrollers, particularly the microchip pic12f629, which integrates ram, rom, cpu, i/o ports, and timers into a single chip. We can use any arduino board to program. In this webpage we explain how we connected an x4r to an arduino and a processing.org sketch as part of poc to intereface our 360 degree ir.
-->
Source: www.youtube.com
Pic12F629 Program Using Arduino Board - The article explains building a simple pic12f629 microcontroller circuit using a pic programmer mkv, led, and resistor. This is updated demo to guide with audio how to build pic programmer using arduino board. I made this simple board to practice julian ilett's pic assembly language. Each pin on arduino will generate pulse for 4 stepper motor i.e. In this webpage.
Source: www.circuitdiagram.co
Pic12F629 Program Using Arduino Board - This is updated demo to guide with audio how to build pic programmer using arduino board. I made this simple board to practice julian ilett's pic assembly language. We can use any arduino board to program. The article explains building a simple pic12f629 microcontroller circuit using a pic programmer mkv, led, and resistor. The article highlights the advantages of using.
Source: dysfunctionaltechnologies.blogspot.com
Pic12F629 Program Using Arduino Board - In this webpage we explain how we connected an x4r to an arduino and a processing.org sketch as part of poc to intereface our 360 degree ir. Each pin on arduino will generate pulse for 4 stepper motor i.e. This is updated demo to guide with audio how to build pic programmer using arduino board. I made this simple board.
Source: dokumen.tips
Pic12F629 Program Using Arduino Board - The article explains building a simple pic12f629 microcontroller circuit using a pic programmer mkv, led, and resistor. The article highlights the advantages of using microcontrollers, particularly the microchip pic12f629, which integrates ram, rom, cpu, i/o ports, and timers into a single chip. I made this simple board to practice julian ilett's pic assembly language. We can use any arduino board.
Source: www.indiamart.com
Pic12F629 Program Using Arduino Board - The article explains building a simple pic12f629 microcontroller circuit using a pic programmer mkv, led, and resistor. We can use any arduino board to program. Each pin on arduino will generate pulse for 4 stepper motor i.e. I made this simple board to practice julian ilett's pic assembly language. In this webpage we explain how we connected an x4r to.
Source: www.circuitvalley.com
Pic12F629 Program Using Arduino Board - The article highlights the advantages of using microcontrollers, particularly the microchip pic12f629, which integrates ram, rom, cpu, i/o ports, and timers into a single chip. We can use any arduino board to program. Each pin on arduino will generate pulse for 4 stepper motor i.e. The article explains building a simple pic12f629 microcontroller circuit using a pic programmer mkv, led,.
Source: www.electronics.com.bd
Pic12F629 Program Using Arduino Board - The article highlights the advantages of using microcontrollers, particularly the microchip pic12f629, which integrates ram, rom, cpu, i/o ports, and timers into a single chip. Each pin on arduino will generate pulse for 4 stepper motor i.e. The article explains building a simple pic12f629 microcontroller circuit using a pic programmer mkv, led, and resistor. This is updated demo to guide.
Source: wiringhanfuostk011t.z21.web.core.windows.net
Pic12F629 Program Using Arduino Board - I made this simple board to practice julian ilett's pic assembly language. Each pin on arduino will generate pulse for 4 stepper motor i.e. The article explains building a simple pic12f629 microcontroller circuit using a pic programmer mkv, led, and resistor. We can use any arduino board to program. In this webpage we explain how we connected an x4r to.
Source: www.youtube.com
Pic12F629 Program Using Arduino Board - In this webpage we explain how we connected an x4r to an arduino and a processing.org sketch as part of poc to intereface our 360 degree ir. This is updated demo to guide with audio how to build pic programmer using arduino board. I made this simple board to practice julian ilett's pic assembly language. Each pin on arduino will.
Source: aki-technical.blogspot.com
Pic12F629 Program Using Arduino Board - The article explains building a simple pic12f629 microcontroller circuit using a pic programmer mkv, led, and resistor. This is updated demo to guide with audio how to build pic programmer using arduino board. In this webpage we explain how we connected an x4r to an arduino and a processing.org sketch as part of poc to intereface our 360 degree ir..
Source: www.youtube.com
Pic12F629 Program Using Arduino Board - In this webpage we explain how we connected an x4r to an arduino and a processing.org sketch as part of poc to intereface our 360 degree ir. The article highlights the advantages of using microcontrollers, particularly the microchip pic12f629, which integrates ram, rom, cpu, i/o ports, and timers into a single chip. We can use any arduino board to program..
Source: dokumen.tips
Pic12F629 Program Using Arduino Board - We can use any arduino board to program. The article explains building a simple pic12f629 microcontroller circuit using a pic programmer mkv, led, and resistor. Each pin on arduino will generate pulse for 4 stepper motor i.e. This is updated demo to guide with audio how to build pic programmer using arduino board. The article highlights the advantages of using.
Source: aki-technical.blogspot.com
Pic12F629 Program Using Arduino Board - The article explains building a simple pic12f629 microcontroller circuit using a pic programmer mkv, led, and resistor. Each pin on arduino will generate pulse for 4 stepper motor i.e. The article highlights the advantages of using microcontrollers, particularly the microchip pic12f629, which integrates ram, rom, cpu, i/o ports, and timers into a single chip. I made this simple board to.
Source: biysk-tv.ru
Pic12F629 Program Using Arduino Board - I made this simple board to practice julian ilett's pic assembly language. In this webpage we explain how we connected an x4r to an arduino and a processing.org sketch as part of poc to intereface our 360 degree ir. This is updated demo to guide with audio how to build pic programmer using arduino board. The article explains building a.
Source: www.g4dbn.uk
Pic12F629 Program Using Arduino Board - Each pin on arduino will generate pulse for 4 stepper motor i.e. I made this simple board to practice julian ilett's pic assembly language. This is updated demo to guide with audio how to build pic programmer using arduino board. In this webpage we explain how we connected an x4r to an arduino and a processing.org sketch as part of.
Source: forum.arduino.cc
Pic12F629 Program Using Arduino Board - Each pin on arduino will generate pulse for 4 stepper motor i.e. We can use any arduino board to program. This is updated demo to guide with audio how to build pic programmer using arduino board. I made this simple board to practice julian ilett's pic assembly language. In this webpage we explain how we connected an x4r to an.
Source: wokwi.com
Pic12F629 Program Using Arduino Board - The article explains building a simple pic12f629 microcontroller circuit using a pic programmer mkv, led, and resistor. We can use any arduino board to program. The article highlights the advantages of using microcontrollers, particularly the microchip pic12f629, which integrates ram, rom, cpu, i/o ports, and timers into a single chip. This is updated demo to guide with audio how to.
Source: www.youtube.com
Pic12F629 Program Using Arduino Board - The article highlights the advantages of using microcontrollers, particularly the microchip pic12f629, which integrates ram, rom, cpu, i/o ports, and timers into a single chip. We can use any arduino board to program. Each pin on arduino will generate pulse for 4 stepper motor i.e. The article explains building a simple pic12f629 microcontroller circuit using a pic programmer mkv, led,.