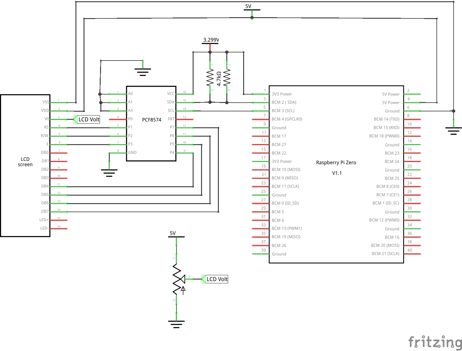
Pi4J Lcd Display . Web the lcd display can be either a 5v display or a 3,3v display, however if we are using a 5v display then we must make absolutely. Java application on pi playlist:
Show messages on 16x2 LCD Pi4J JAVA Raspberry Pi 21 YouTube from www.youtube.com
Web showing messages on 16x2 lcd display by interfacing with raspberry pi. Web showing messages on 16x2 lcd display by interfacing with raspberry pi using java and pi4j library. Web looking for lcd/display which is 100% workable with pi4j.
-->
Show messages on 16x2 LCD Pi4J JAVA Raspberry Pi 21 YouTube
Web showing messages on 16x2 lcd display by interfacing with raspberry pi using java and pi4j library. Java application on pi playlist: Web showing messages on 16x2 lcd display by interfacing with raspberry pi. Web the lcd display can be either a 5v display or a 3,3v display, however if we are using a 5v display then we must make absolutely.
-->
Source: www.winstar.com.tw
Pi4J Lcd Display - Java application on pi playlist: Web showing messages on 16x2 lcd display by interfacing with raspberry pi using java and pi4j library. Web showing messages on 16x2 lcd display by interfacing with raspberry pi. Web use the sketch from the library and set the i2c address according to the i2c scanner result. Web the lcd display can be either a.
Source: www.youtube.com
Pi4J Lcd Display - Java application on pi playlist: Web use the sketch from the library and set the i2c address according to the i2c scanner result. Web showing messages on 16x2 lcd display by interfacing with raspberry pi using java and pi4j library. Web showing messages on 16x2 lcd display by interfacing with raspberry pi. Web looking for lcd/display which is 100% workable.
Source: diyables.io
Pi4J Lcd Display - Web the lcd display can be either a 5v display or a 3,3v display, however if we are using a 5v display then we must make absolutely. Web showing messages on 16x2 lcd display by interfacing with raspberry pi. Web looking for lcd/display which is 100% workable with pi4j. Web use the sketch from the library and set the i2c.
Source: pi4j.com
Pi4J Lcd Display - Web the lcd display can be either a 5v display or a 3,3v display, however if we are using a 5v display then we must make absolutely. Web use the sketch from the library and set the i2c address according to the i2c scanner result. Web looking for lcd/display which is 100% workable with pi4j. Web showing messages on 16x2.
Source: hackerspacetech.com
Pi4J Lcd Display - Web looking for lcd/display which is 100% workable with pi4j. Java application on pi playlist: Web the lcd display can be either a 5v display or a 3,3v display, however if we are using a 5v display then we must make absolutely. Web use the sketch from the library and set the i2c address according to the i2c scanner result..
Source: raspberrypi.stackexchange.com
Pi4J Lcd Display - Web looking for lcd/display which is 100% workable with pi4j. Web use the sketch from the library and set the i2c address according to the i2c scanner result. Web the lcd display can be either a 5v display or a 3,3v display, however if we are using a 5v display then we must make absolutely. Java application on pi playlist:.
Source: pi4j.com
Pi4J Lcd Display - Web looking for lcd/display which is 100% workable with pi4j. Web use the sketch from the library and set the i2c address according to the i2c scanner result. Web showing messages on 16x2 lcd display by interfacing with raspberry pi. Web showing messages on 16x2 lcd display by interfacing with raspberry pi using java and pi4j library. Web the lcd.
Source: faradiofaradio.blogspot.com
Pi4J Lcd Display - Web showing messages on 16x2 lcd display by interfacing with raspberry pi. Java application on pi playlist: Web the lcd display can be either a 5v display or a 3,3v display, however if we are using a 5v display then we must make absolutely. Web use the sketch from the library and set the i2c address according to the i2c.
Source: www.electronics-lab.com
Pi4J Lcd Display - Java application on pi playlist: Web looking for lcd/display which is 100% workable with pi4j. Web showing messages on 16x2 lcd display by interfacing with raspberry pi. Web the lcd display can be either a 5v display or a 3,3v display, however if we are using a 5v display then we must make absolutely. Web showing messages on 16x2 lcd.
Source: webtechie.be
Pi4J Lcd Display - Web use the sketch from the library and set the i2c address according to the i2c scanner result. Web showing messages on 16x2 lcd display by interfacing with raspberry pi using java and pi4j library. Web the lcd display can be either a 5v display or a 3,3v display, however if we are using a 5v display then we must.
Source: faradiofaradio.blogspot.com
Pi4J Lcd Display - Web showing messages on 16x2 lcd display by interfacing with raspberry pi using java and pi4j library. Web use the sketch from the library and set the i2c address according to the i2c scanner result. Web the lcd display can be either a 5v display or a 3,3v display, however if we are using a 5v display then we must.
Source: www.displaymodule.com
Pi4J Lcd Display - Java application on pi playlist: Web looking for lcd/display which is 100% workable with pi4j. Web showing messages on 16x2 lcd display by interfacing with raspberry pi using java and pi4j library. Web showing messages on 16x2 lcd display by interfacing with raspberry pi. Web the lcd display can be either a 5v display or a 3,3v display, however if.
Source: raspberrypi.stackexchange.com
Pi4J Lcd Display - Web showing messages on 16x2 lcd display by interfacing with raspberry pi. Web the lcd display can be either a 5v display or a 3,3v display, however if we are using a 5v display then we must make absolutely. Web looking for lcd/display which is 100% workable with pi4j. Java application on pi playlist: Web showing messages on 16x2 lcd.
Source: micro-pi.ru
Pi4J Lcd Display - Web showing messages on 16x2 lcd display by interfacing with raspberry pi using java and pi4j library. Web use the sketch from the library and set the i2c address according to the i2c scanner result. Java application on pi playlist: Web showing messages on 16x2 lcd display by interfacing with raspberry pi. Web looking for lcd/display which is 100% workable.
Source: raspberrypi.stackexchange.com
Pi4J Lcd Display - Web use the sketch from the library and set the i2c address according to the i2c scanner result. Web showing messages on 16x2 lcd display by interfacing with raspberry pi using java and pi4j library. Web showing messages on 16x2 lcd display by interfacing with raspberry pi. Web the lcd display can be either a 5v display or a 3,3v.
Source: pi4j.com
Pi4J Lcd Display - Web the lcd display can be either a 5v display or a 3,3v display, however if we are using a 5v display then we must make absolutely. Web showing messages on 16x2 lcd display by interfacing with raspberry pi. Java application on pi playlist: Web use the sketch from the library and set the i2c address according to the i2c.
Source: www.youtube.com
Pi4J Lcd Display - Web looking for lcd/display which is 100% workable with pi4j. Java application on pi playlist: Web use the sketch from the library and set the i2c address according to the i2c scanner result. Web the lcd display can be either a 5v display or a 3,3v display, however if we are using a 5v display then we must make absolutely..
Source: www.kraj.in
Pi4J Lcd Display - Java application on pi playlist: Web showing messages on 16x2 lcd display by interfacing with raspberry pi using java and pi4j library. Web showing messages on 16x2 lcd display by interfacing with raspberry pi. Web looking for lcd/display which is 100% workable with pi4j. Web use the sketch from the library and set the i2c address according to the i2c.