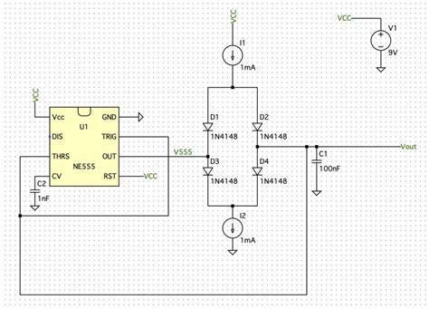
555 Timer Triangle Wave . To make the circuit easy to monitor and test visually, it is designed for a very low operating frequency of around 1hz. A triangle wave generator circuit is a circuit that produces a triangular waveform, as shown above.
How to Build a Sawtooth and Triangle Wave Generator Circuit Basics from www.circuitbasics.com
One of the first challenges is to generate a triangular wave at a frequency arround 100khz. In order to do this i have in mind generating first a square wave (using a 555 timer in an astable configuration) and then integrate it. The circuit uses a standard 555 timer astable to pump a square wave into an rc integrator, which results in the triangle waveform.
-->
How to Build a Sawtooth and Triangle Wave Generator Circuit Basics
In this project, we will show how to build a triangle wave generator circuit using a 555 timer chip. That would work much better, the integration idea. Creating adjustable triangular and sawtooth waveforms using a 555 timer. If you could assemble the list of all the oscillators that have been designed around the 555 analog timer, it would boggle the mind.
-->
Source: www.ednasia.com
555 Timer Triangle Wave - The circuit uses a standard 555 timer astable to pump a square wave into an rc integrator, which results in the triangle waveform. Target audience this is intended for anyone who wants to simply and cheaply make a generator for a square, triangle or blended waveform that can be frequency and amplitude adjustable. A design idea with a 555 analog.
Source: hackaday.io
555 Timer Triangle Wave - Creating adjustable triangular and sawtooth waveforms using a 555 timer. In order to do this i have in mind generating first a square wave (using a 555 timer in an astable configuration) and then integrate it. Could i also use the 555 timer to produce a square wave at the output and then feed this into an integrating amplifer to.
Source: circuitdigest.com
555 Timer Triangle Wave - If you could assemble the list of all the oscillators that have been designed around the 555 analog timer, it would boggle the mind. In order to do this i have in mind generating first a square wave (using a 555 timer in an astable configuration) and then integrate it. A design idea with a 555 analog timer that can.
Source: how2electronics.com
555 Timer Triangle Wave - In this project, we will show how to build a triangle wave generator circuit using a 555 timer chip. Could i also use the 555 timer to produce a square wave at the output and then feed this into an integrating amplifer to generate the triangle wave? If you could assemble the list of all the oscillators that have been.
Source: www.caretxdigital.com
555 Timer Triangle Wave - To make the circuit easy to monitor and test visually, it is designed for a very low operating frequency of around 1hz. That would work much better, the integration idea. A triangle wave generator circuit is a circuit that produces a triangular waveform, as shown above. A design idea with a 555 analog timer that can generate an arbitrary triangle/sawtooth.
Source: www.circuitbasics.com
555 Timer Triangle Wave - The circuit uses a standard 555 timer astable to pump a square wave into an rc integrator, which results in the triangle waveform. In this project, we will show how to build a triangle wave generator circuit using a 555 timer chip. In order to do this i have in mind generating first a square wave (using a 555 timer.
Source: theorycircuit.com
555 Timer Triangle Wave - Could i also use the 555 timer to produce a square wave at the output and then feed this into an integrating amplifer to generate the triangle wave? To make the circuit easy to monitor and test visually, it is designed for a very low operating frequency of around 1hz. Target audience this is intended for anyone who wants to.
Source: www.youtube.com
555 Timer Triangle Wave - One of the first challenges is to generate a triangular wave at a frequency arround 100khz. A triangle wave generator circuit is a circuit that produces a triangular waveform, as shown above. If you could assemble the list of all the oscillators that have been designed around the 555 analog timer, it would boggle the mind. Could i also use.
Source: www.learningaboutelectronics.com
555 Timer Triangle Wave - If you could assemble the list of all the oscillators that have been designed around the 555 analog timer, it would boggle the mind. Target audience this is intended for anyone who wants to simply and cheaply make a generator for a square, triangle or blended waveform that can be frequency and amplitude adjustable. One of the first challenges is.
Source: www.instructables.com
555 Timer Triangle Wave - In this project, we will show how to build a triangle wave generator circuit using a 555 timer chip. Target audience this is intended for anyone who wants to simply and cheaply make a generator for a square, triangle or blended waveform that can be frequency and amplitude adjustable. A design idea with a 555 analog timer that can generate.
Source: www.learningaboutelectronics.com
555 Timer Triangle Wave - Target audience this is intended for anyone who wants to simply and cheaply make a generator for a square, triangle or blended waveform that can be frequency and amplitude adjustable. That would work much better, the integration idea. Creating adjustable triangular and sawtooth waveforms using a 555 timer. If you could assemble the list of all the oscillators that have.
Source: www.edn.com
555 Timer Triangle Wave - Could i also use the 555 timer to produce a square wave at the output and then feed this into an integrating amplifer to generate the triangle wave? If you could assemble the list of all the oscillators that have been designed around the 555 analog timer, it would boggle the mind. In this project, we will show how to.
Source: www.circuits-diy.com
555 Timer Triangle Wave - A triangle wave generator circuit is a circuit that produces a triangular waveform, as shown above. In order to do this i have in mind generating first a square wave (using a 555 timer in an astable configuration) and then integrate it. If you could assemble the list of all the oscillators that have been designed around the 555 analog.
Source: www.circuitdiagram.co
555 Timer Triangle Wave - Could i also use the 555 timer to produce a square wave at the output and then feed this into an integrating amplifer to generate the triangle wave? That would work much better, the integration idea. The circuit uses a standard 555 timer astable to pump a square wave into an rc integrator, which results in the triangle waveform. Creating.
Source: www.radiolocman.com
555 Timer Triangle Wave - A triangle wave generator circuit is a circuit that produces a triangular waveform, as shown above. Could i also use the 555 timer to produce a square wave at the output and then feed this into an integrating amplifer to generate the triangle wave? To make the circuit easy to monitor and test visually, it is designed for a very.
Source: cloudistro.com
555 Timer Triangle Wave - That would work much better, the integration idea. A triangle wave generator circuit is a circuit that produces a triangular waveform, as shown above. To make the circuit easy to monitor and test visually, it is designed for a very low operating frequency of around 1hz. The circuit uses a standard 555 timer astable to pump a square wave into.
Source: www.youtube.com
555 Timer Triangle Wave - A design idea with a 555 analog timer that can generate an arbitrary triangle/sawtooth with its waveshape and frequency controlled by pots. A triangle wave generator circuit is a circuit that produces a triangular waveform, as shown above. One of the first challenges is to generate a triangular wave at a frequency arround 100khz. That would work much better, the.
Source: www.homemade-circuits.com
555 Timer Triangle Wave - Could i also use the 555 timer to produce a square wave at the output and then feed this into an integrating amplifer to generate the triangle wave? In order to do this i have in mind generating first a square wave (using a 555 timer in an astable configuration) and then integrate it. A design idea with a 555.