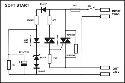
Soft Start Circuit . Compare different methods, components and. Learn how soft start circuits reduce inrush current and protect electronic devices.
Adding a Soft Start to Water Pump Motors Reducing Relay Burning Problems from www.homemade-circuits.com
Compare different methods, components and. First, this document introduces soft start and covers the general principle of soft start, both internal and external soft start are illustrated. Learn how soft start circuits reduce inrush current and protect electronic devices.
-->
Adding a Soft Start to Water Pump Motors Reducing Relay Burning Problems
Learn how soft start circuits reduce inrush current and protect electronic devices. Learn how soft start circuits reduce inrush current and protect electronic devices. Learn how to design and build soft start circuits for transformers, motors and other high inrush loads. Discover key components, working principles,.
-->
Source: www.dosupply.com
Soft Start Circuit - Learn how to design and build soft start circuits for transformers, motors and other high inrush loads. Compare different methods, components and. First, this document introduces soft start and covers the general principle of soft start, both internal and external soft start are illustrated. Discover key components, working principles,. Learn how soft start circuits reduce inrush current and protect electronic.
Source: www.circuitdiagram.co
Soft Start Circuit - Learn how to reduce the inrush current and hum of power transformers using soft start circuits. Compare different methods, components and. Learn how soft start circuits reduce inrush current and protect electronic devices. Discover key components, working principles,. First, this document introduces soft start and covers the general principle of soft start, both internal and external soft start are illustrated.
Source: www.lazada.co.th
Soft Start Circuit - Discover key components, working principles,. Learn how to design and build soft start circuits for transformers, motors and other high inrush loads. Learn how to reduce the inrush current and hum of power transformers using soft start circuits. First, this document introduces soft start and covers the general principle of soft start, both internal and external soft start are illustrated..
Source: www.researchgate.net
Soft Start Circuit - Learn how to design and build soft start circuits for transformers, motors and other high inrush loads. Learn how to reduce the inrush current and hum of power transformers using soft start circuits. Discover key components, working principles,. Compare different methods, components and. First, this document introduces soft start and covers the general principle of soft start, both internal and.
Source: www.circuitdiagram.co
Soft Start Circuit - Learn how to design and build soft start circuits for transformers, motors and other high inrush loads. Compare different methods, components and. First, this document introduces soft start and covers the general principle of soft start, both internal and external soft start are illustrated. Learn how to reduce the inrush current and hum of power transformers using soft start circuits..
Source: circuitdigest.com
Soft Start Circuit - Learn how to reduce the inrush current and hum of power transformers using soft start circuits. First, this document introduces soft start and covers the general principle of soft start, both internal and external soft start are illustrated. Learn how to design and build soft start circuits for transformers, motors and other high inrush loads. Compare different methods, components and..
Source: www.circuitdiagram.co
Soft Start Circuit - Compare different methods, components and. First, this document introduces soft start and covers the general principle of soft start, both internal and external soft start are illustrated. Learn how to design and build soft start circuits for transformers, motors and other high inrush loads. Discover key components, working principles,. Learn how to reduce the inrush current and hum of power.
Source: www.homemade-circuits.com
Soft Start Circuit - First, this document introduces soft start and covers the general principle of soft start, both internal and external soft start are illustrated. Learn how to reduce the inrush current and hum of power transformers using soft start circuits. Discover key components, working principles,. Compare different methods, components and. Learn how to design and build soft start circuits for transformers, motors.
Source: www.youtube.com
Soft Start Circuit - Compare different methods, components and. Learn how soft start circuits reduce inrush current and protect electronic devices. Learn how to design and build soft start circuits for transformers, motors and other high inrush loads. First, this document introduces soft start and covers the general principle of soft start, both internal and external soft start are illustrated. Discover key components, working.
Source: www.eevblog.com
Soft Start Circuit - Discover key components, working principles,. Learn how soft start circuits reduce inrush current and protect electronic devices. Compare different methods, components and. Learn how to design and build soft start circuits for transformers, motors and other high inrush loads. Learn how to reduce the inrush current and hum of power transformers using soft start circuits.
Source: www.diycart.in
Soft Start Circuit - Discover key components, working principles,. Learn how to reduce the inrush current and hum of power transformers using soft start circuits. Learn how soft start circuits reduce inrush current and protect electronic devices. First, this document introduces soft start and covers the general principle of soft start, both internal and external soft start are illustrated. Learn how to design and.
Source: 320volt.com
Soft Start Circuit - Learn how to design and build soft start circuits for transformers, motors and other high inrush loads. Compare different methods, components and. Learn how to reduce the inrush current and hum of power transformers using soft start circuits. Discover key components, working principles,. First, this document introduces soft start and covers the general principle of soft start, both internal and.
Source: e2e.ti.com
Soft Start Circuit - Discover key components, working principles,. First, this document introduces soft start and covers the general principle of soft start, both internal and external soft start are illustrated. Learn how soft start circuits reduce inrush current and protect electronic devices. Learn how to design and build soft start circuits for transformers, motors and other high inrush loads. Compare different methods, components.
Source: schematictreck6.z13.web.core.windows.net
Soft Start Circuit - Compare different methods, components and. Learn how to reduce the inrush current and hum of power transformers using soft start circuits. First, this document introduces soft start and covers the general principle of soft start, both internal and external soft start are illustrated. Learn how soft start circuits reduce inrush current and protect electronic devices. Learn how to design and.
Source: www.circuitdiagram.co
Soft Start Circuit - Learn how to reduce the inrush current and hum of power transformers using soft start circuits. Learn how to design and build soft start circuits for transformers, motors and other high inrush loads. Compare different methods, components and. Learn how soft start circuits reduce inrush current and protect electronic devices. Discover key components, working principles,.
Source: schematictreck6.z13.web.core.windows.net
Soft Start Circuit - Learn how to design and build soft start circuits for transformers, motors and other high inrush loads. First, this document introduces soft start and covers the general principle of soft start, both internal and external soft start are illustrated. Learn how to reduce the inrush current and hum of power transformers using soft start circuits. Learn how soft start circuits.
Source: www.researchgate.net
Soft Start Circuit - Learn how to design and build soft start circuits for transformers, motors and other high inrush loads. First, this document introduces soft start and covers the general principle of soft start, both internal and external soft start are illustrated. Discover key components, working principles,. Learn how to reduce the inrush current and hum of power transformers using soft start circuits..
Source: wiringengineabt.z19.web.core.windows.net
Soft Start Circuit - First, this document introduces soft start and covers the general principle of soft start, both internal and external soft start are illustrated. Discover key components, working principles,. Learn how to reduce the inrush current and hum of power transformers using soft start circuits. Learn how soft start circuits reduce inrush current and protect electronic devices. Learn how to design and.