Dining Room Merge Mansion Flowchart

For those already in *Dining Room* with the piano - I'm going by the flowchart, not task task list. so if you are also, I found that task #15 is only one of each item not 2, and task #19 is only.

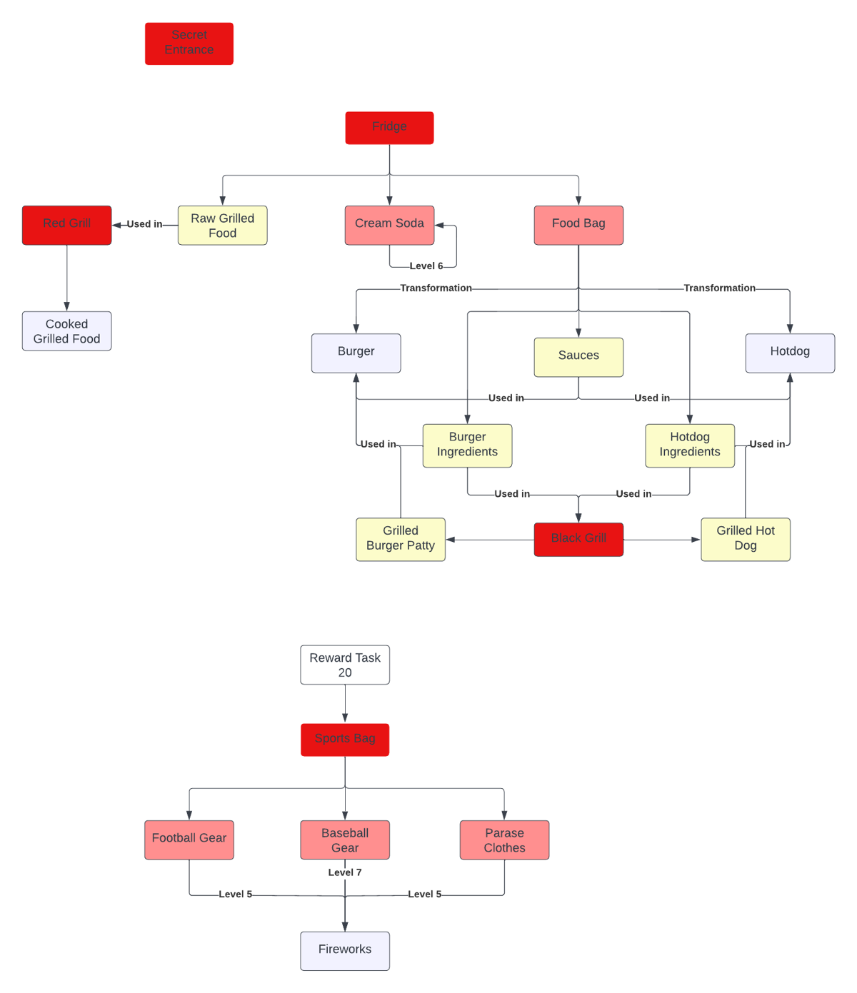
You can see the flowchart by clicking here.

Dining Room is the 32nd Area in Merge Mansion. It opens up after completing the Hideout. Ultimately it grants access to the Bathroom. This area introduces several new merge chains including Piano Metronome, Pure Notes, and Bad Notes. The Piano Metronome is the source for both Pure Notes and Bad Notes. Pure Notes are generated by tapping the Piano Metronome when the metronome is on the left and.

Last updated: 2025-03-12 11:13:00.

Beach House | Merge Mansion Wiki | Fandom

Beach House | Merge Mansion Wiki | Fandom

You can see the flowchart by clicking here.

Maddie hears odd music coming from above the hideout. She leaves to follow it to the Dining Room, which is in a sorry state. But as she begins to clean it up she finds more clues to her family's past. Mainly that they seemed to hold grand banquets and dinners in the Mansion's hay day, having important visitors such as a former President! Deb regails her with stories about these parties.

Right now I'm on the dining room and waiting for the next part to open up. But I want to keep playing to get the Deb's mystery rewards. As I finish a task I cross it off on the flowchart. Right now, though, I'm working ahead, so once I finish an item I stick it in storage and color it red on the flowchart.

I updated the mega merge spreadsheet so it now includes the Great Hall tasks! I've found using the spreadsheet helps plan out what's needed in advance to help progress through the tasks much faster!

Mansion Dining Rooms

Mansion Dining Rooms

I updated the mega merge spreadsheet so it now includes the Great Hall tasks! I've found using the spreadsheet helps plan out what's needed in advance to help progress through the tasks much faster!

Dining Room is the 32nd Area in Merge Mansion. It opens up after completing the Hideout. Ultimately it grants access to the Bathroom. This area introduces several new merge chains including Piano Metronome, Pure Notes, and Bad Notes. The Piano Metronome is the source for both Pure Notes and Bad Notes. Pure Notes are generated by tapping the Piano Metronome when the metronome is on the left and.

Maddie hears odd music coming from above the hideout. She leaves to follow it to the Dining Room, which is in a sorry state. But as she begins to clean it up she finds more clues to her family's past. Mainly that they seemed to hold grand banquets and dinners in the Mansion's hay day, having important visitors such as a former President! Deb regails her with stories about these parties.

For those already in *Dining Room* with the piano - I'm going by the flowchart, not task task list. so if you are also, I found that task #15 is only one of each item not 2, and task #19 is only.

ダイニングルーム | マージマンション(Merge Mansion) 攻略サイト

Has anyone found the flow chart for dining room.

Maddie hears odd music coming from above the hideout. She leaves to follow it to the Dining Room, which is in a sorry state. But as she begins to clean it up she finds more clues to her family's past. Mainly that they seemed to hold grand banquets and dinners in the Mansion's hay day, having important visitors such as a former President! Deb regails her with stories about these parties.

Right now I'm on the dining room and waiting for the next part to open up. But I want to keep playing to get the Deb's mystery rewards. As I finish a task I cross it off on the flowchart. Right now, though, I'm working ahead, so once I finish an item I stick it in storage and color it red on the flowchart.

Last updated: 2025-03-12 11:13:00.

Study | Merge Mansion Wiki | Fandom

Study | Merge Mansion Wiki | Fandom

You can see the flowchart by clicking here.

Right now I'm on the dining room and waiting for the next part to open up. But I want to keep playing to get the Deb's mystery rewards. As I finish a task I cross it off on the flowchart. Right now, though, I'm working ahead, so once I finish an item I stick it in storage and color it red on the flowchart.

Dining Room is the 32nd Area in Merge Mansion. It opens up after completing the Hideout. Ultimately it grants access to the Bathroom. This area introduces several new merge chains including Piano Metronome, Pure Notes, and Bad Notes. The Piano Metronome is the source for both Pure Notes and Bad Notes. Pure Notes are generated by tapping the Piano Metronome when the metronome is on the left and.

Has anyone found the flow chart for dining room.

The Grand Drive/Flowchart | Merge Mansion Wiki | Fandom

The Grand Drive/Flowchart | Merge Mansion Wiki | Fandom

Dining Room is the 32nd Area in Merge Mansion. It opens up after completing the Hideout. Ultimately it grants access to the Bathroom. This area introduces several new merge chains including Piano Metronome, Pure Notes, and Bad Notes. The Piano Metronome is the source for both Pure Notes and Bad Notes. Pure Notes are generated by tapping the Piano Metronome when the metronome is on the left and.

You can see the flowchart by clicking here.

Last updated: 2025-03-12 11:13:00.

trueWelcome to the subreddit for the Metacore game "Merge Mansion" created and ran by and for players.

Ignatius Boulton (Event)/Flowchart | Merge Mansion Wiki | Fandom

Ignatius Boulton (Event)/Flowchart | Merge Mansion Wiki | Fandom

You can see the flowchart by clicking here.

Maddie hears odd music coming from above the hideout. She leaves to follow it to the Dining Room, which is in a sorry state. But as she begins to clean it up she finds more clues to her family's past. Mainly that they seemed to hold grand banquets and dinners in the Mansion's hay day, having important visitors such as a former President! Deb regails her with stories about these parties.

Last updated: 2025-03-12 11:13:00.

I updated the mega merge spreadsheet so it now includes the Great Hall tasks! I've found using the spreadsheet helps plan out what's needed in advance to help progress through the tasks much faster!

4th Of July | Merge Mansion Wiki | Fandom

4th of July | Merge Mansion Wiki | Fandom

Last updated: 2025-03-12 11:13:00.

Maddie hears odd music coming from above the hideout. She leaves to follow it to the Dining Room, which is in a sorry state. But as she begins to clean it up she finds more clues to her family's past. Mainly that they seemed to hold grand banquets and dinners in the Mansion's hay day, having important visitors such as a former President! Deb regails her with stories about these parties.

Has anyone found the flow chart for dining room.

You can see the flowchart by clicking here.

Ignatius Boulton (Event)/Flowchart | Merge Mansion Wiki | Fandom

Ignatius Boulton (Event)/Flowchart | Merge Mansion Wiki | Fandom

Last updated: 2025-03-12 11:13:00.

You can see the flowchart by clicking here.

For those already in *Dining Room* with the piano - I'm going by the flowchart, not task task list. so if you are also, I found that task #15 is only one of each item not 2, and task #19 is only.

Dining Room is the 32nd Area in Merge Mansion. It opens up after completing the Hideout. Ultimately it grants access to the Bathroom. This area introduces several new merge chains including Piano Metronome, Pure Notes, and Bad Notes. The Piano Metronome is the source for both Pure Notes and Bad Notes. Pure Notes are generated by tapping the Piano Metronome when the metronome is on the left and.

Surface Digital - Merge Mansion : Dining Room

Surface Digital - Merge Mansion : Dining Room

trueWelcome to the subreddit for the Metacore game "Merge Mansion" created and ran by and for players.

Right now I'm on the dining room and waiting for the next part to open up. But I want to keep playing to get the Deb's mystery rewards. As I finish a task I cross it off on the flowchart. Right now, though, I'm working ahead, so once I finish an item I stick it in storage and color it red on the flowchart.

You can see the flowchart by clicking here.

Dining Room is the 32nd Area in Merge Mansion. It opens up after completing the Hideout. Ultimately it grants access to the Bathroom. This area introduces several new merge chains including Piano Metronome, Pure Notes, and Bad Notes. The Piano Metronome is the source for both Pure Notes and Bad Notes. Pure Notes are generated by tapping the Piano Metronome when the metronome is on the left and.

Plaza/Flowchart | Merge Mansion Wiki | Fandom

Plaza/Flowchart | Merge Mansion Wiki | Fandom

Has anyone found the flow chart for dining room.

You can see the flowchart by clicking here.

Right now I'm on the dining room and waiting for the next part to open up. But I want to keep playing to get the Deb's mystery rewards. As I finish a task I cross it off on the flowchart. Right now, though, I'm working ahead, so once I finish an item I stick it in storage and color it red on the flowchart.

Dining Room is the 32nd Area in Merge Mansion. It opens up after completing the Hideout. Ultimately it grants access to the Bathroom. This area introduces several new merge chains including Piano Metronome, Pure Notes, and Bad Notes. The Piano Metronome is the source for both Pure Notes and Bad Notes. Pure Notes are generated by tapping the Piano Metronome when the metronome is on the left and.

Dining Room | Merge Mansion Wiki | Fandom

Dining Room | Merge Mansion Wiki | Fandom

You can see the flowchart by clicking here.

For those already in *Dining Room* with the piano - I'm going by the flowchart, not task task list. so if you are also, I found that task #15 is only one of each item not 2, and task #19 is only.

Dining Room is the 32nd Area in Merge Mansion. It opens up after completing the Hideout. Ultimately it grants access to the Bathroom. This area introduces several new merge chains including Piano Metronome, Pure Notes, and Bad Notes. The Piano Metronome is the source for both Pure Notes and Bad Notes. Pure Notes are generated by tapping the Piano Metronome when the metronome is on the left and.

trueWelcome to the subreddit for the Metacore game "Merge Mansion" created and ran by and for players.

Surface Digital - Merge Mansion : Dining Room

Surface Digital - Merge Mansion : Dining Room

Maddie hears odd music coming from above the hideout. She leaves to follow it to the Dining Room, which is in a sorry state. But as she begins to clean it up she finds more clues to her family's past. Mainly that they seemed to hold grand banquets and dinners in the Mansion's hay day, having important visitors such as a former President! Deb regails her with stories about these parties.

I updated the mega merge spreadsheet so it now includes the Great Hall tasks! I've found using the spreadsheet helps plan out what's needed in advance to help progress through the tasks much faster!

Has anyone found the flow chart for dining room.

trueWelcome to the subreddit for the Metacore game "Merge Mansion" created and ran by and for players.

Merge Mansion | Dining Room Part 384 🍽🍽 - YouTube

Merge Mansion Task Map This is a tool to create flowcharts of all the tasks in the game Merge Mansion. It scrapes data from the community wiki and parses the HTML tables to generate a JSON file with all the tasks.

Last updated: 2025-03-12 11:13:00.

Right now I'm on the dining room and waiting for the next part to open up. But I want to keep playing to get the Deb's mystery rewards. As I finish a task I cross it off on the flowchart. Right now, though, I'm working ahead, so once I finish an item I stick it in storage and color it red on the flowchart.

You can see the flowchart by clicking here.

Merge Mansion - Dance Floor - 36th Area (after The Secret Society) 100 ...

Merge Mansion - Dance floor - 36th area (after the secret society) 100 ...

Last updated: 2025-03-12 11:13:00.

Merge Mansion Task Map This is a tool to create flowcharts of all the tasks in the game Merge Mansion. It scrapes data from the community wiki and parses the HTML tables to generate a JSON file with all the tasks.

Has anyone found the flow chart for dining room.

Dining Room is the 32nd Area in Merge Mansion. It opens up after completing the Hideout. Ultimately it grants access to the Bathroom. This area introduces several new merge chains including Piano Metronome, Pure Notes, and Bad Notes. The Piano Metronome is the source for both Pure Notes and Bad Notes. Pure Notes are generated by tapping the Piano Metronome when the metronome is on the left and.

ダイニングルーム | マージマンション(Merge Mansion) 攻略サイト

Right now I'm on the dining room and waiting for the next part to open up. But I want to keep playing to get the Deb's mystery rewards. As I finish a task I cross it off on the flowchart. Right now, though, I'm working ahead, so once I finish an item I stick it in storage and color it red on the flowchart.

Merge Mansion Task Map This is a tool to create flowcharts of all the tasks in the game Merge Mansion. It scrapes data from the community wiki and parses the HTML tables to generate a JSON file with all the tasks.

You can see the flowchart by clicking here.

Dining Room is the 32nd Area in Merge Mansion. It opens up after completing the Hideout. Ultimately it grants access to the Bathroom. This area introduces several new merge chains including Piano Metronome, Pure Notes, and Bad Notes. The Piano Metronome is the source for both Pure Notes and Bad Notes. Pure Notes are generated by tapping the Piano Metronome when the metronome is on the left and.

Has anyone found the flow chart for dining room.

You can see the flowchart by clicking here.

Right now I'm on the dining room and waiting for the next part to open up. But I want to keep playing to get the Deb's mystery rewards. As I finish a task I cross it off on the flowchart. Right now, though, I'm working ahead, so once I finish an item I stick it in storage and color it red on the flowchart.

Merge Mansion Task Map This is a tool to create flowcharts of all the tasks in the game Merge Mansion. It scrapes data from the community wiki and parses the HTML tables to generate a JSON file with all the tasks.

I updated the mega merge spreadsheet so it now includes the Great Hall tasks! I've found using the spreadsheet helps plan out what's needed in advance to help progress through the tasks much faster!

Last updated: 2025-03-12 11:13:00.

Maddie hears odd music coming from above the hideout. She leaves to follow it to the Dining Room, which is in a sorry state. But as she begins to clean it up she finds more clues to her family's past. Mainly that they seemed to hold grand banquets and dinners in the Mansion's hay day, having important visitors such as a former President! Deb regails her with stories about these parties.

trueWelcome to the subreddit for the Metacore game "Merge Mansion" created and ran by and for players.

For those already in *Dining Room* with the piano - I'm going by the flowchart, not task task list. so if you are also, I found that task #15 is only one of each item not 2, and task #19 is only.

Dining Room is the 32nd Area in Merge Mansion. It opens up after completing the Hideout. Ultimately it grants access to the Bathroom. This area introduces several new merge chains including Piano Metronome, Pure Notes, and Bad Notes. The Piano Metronome is the source for both Pure Notes and Bad Notes. Pure Notes are generated by tapping the Piano Metronome when the metronome is on the left and.


Related Posts
Load Site Average 0,422 sec