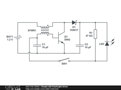
Flashlight Driver Schematic . Find the complete schematic diagram for a led flashlight, including all the necessary components and connections, on our website. This led flashlight controller/driver reference design was designed and tested using an ultrafire 502b flashlight as discussed in this document.
Test/Review of 1* AA/AAA 1Mode 550mA Linear Booster LED Flashlight from budgetlightforum.com
Open hardware and software drive for flash light. The schematic in figure 1 shows a basic circuit in which the l6920db is configured as a constant current source to drive the high brightness led. Find the complete schematic diagram for a led flashlight, including all the necessary components and connections, on our website.
-->
Test/Review of 1* AA/AAA 1Mode 550mA Linear Booster LED Flashlight
The schematic in figure 1 shows a basic circuit in which the l6920db is configured as a constant current source to drive the high brightness led. Find the complete schematic diagram for a led flashlight, including all the necessary components and connections, on our website. This led flashlight controller/driver reference design was designed and tested using an ultrafire 502b flashlight as discussed in this document. I don’t want to reinvent the wheel so i’m trying to find a proven schematic for a very reliable 3 mode flashlight driver.
-->
Source: ludens.cl
Flashlight Driver Schematic - The schematic in figure 1 shows a basic circuit in which the l6920db is configured as a constant current source to drive the high brightness led. I like the idea of using an attiny13a chip (or whatever is equivalent or better) and 7135 regulators, due to simplicity and reliability. Open hardware and software drive for flash light. Find the complete.
Source: www.aliexpress.com
Flashlight Driver Schematic - Open hardware and software drive for flash light. This led flashlight controller/driver reference design was designed and tested using an ultrafire 502b flashlight as discussed in this document. The schematic in figure 1 shows a basic circuit in which the l6920db is configured as a constant current source to drive the high brightness led. I don’t want to reinvent the.
Source: amelamaker.weebly.com
Flashlight Driver Schematic - I like the idea of using an attiny13a chip (or whatever is equivalent or better) and 7135 regulators, due to simplicity and reliability. Open hardware and software drive for flash light. The schematic in figure 1 shows a basic circuit in which the l6920db is configured as a constant current source to drive the high brightness led. Find the complete.
Source: schematicpartmandy.z19.web.core.windows.net
Flashlight Driver Schematic - Open hardware and software drive for flash light. Find the complete schematic diagram for a led flashlight, including all the necessary components and connections, on our website. I like the idea of using an attiny13a chip (or whatever is equivalent or better) and 7135 regulators, due to simplicity and reliability. This led flashlight controller/driver reference design was designed and tested.
Source: budgetlightforum.com
Flashlight Driver Schematic - These tools allow students, hobbyists, and professional engineers to design and analyze analog and digital systems before ever building a prototype. The schematic in figure 1 shows a basic circuit in which the l6920db is configured as a constant current source to drive the high brightness led. This led flashlight controller/driver reference design was designed and tested using an ultrafire.
Source: userlistfinkel.z19.web.core.windows.net
Flashlight Driver Schematic - These tools allow students, hobbyists, and professional engineers to design and analyze analog and digital systems before ever building a prototype. I like the idea of using an attiny13a chip (or whatever is equivalent or better) and 7135 regulators, due to simplicity and reliability. Open hardware and software drive for flash light. I don’t want to reinvent the wheel so.
Source: ar.inspiredpencil.com
Flashlight Driver Schematic - I don’t want to reinvent the wheel so i’m trying to find a proven schematic for a very reliable 3 mode flashlight driver. The schematic in figure 1 shows a basic circuit in which the l6920db is configured as a constant current source to drive the high brightness led. These tools allow students, hobbyists, and professional engineers to design and.
Source: www.wiringview.co
Flashlight Driver Schematic - The schematic in figure 1 shows a basic circuit in which the l6920db is configured as a constant current source to drive the high brightness led. I like the idea of using an attiny13a chip (or whatever is equivalent or better) and 7135 regulators, due to simplicity and reliability. This led flashlight controller/driver reference design was designed and tested using.
Source: hackaday.io
Flashlight Driver Schematic - This led flashlight controller/driver reference design was designed and tested using an ultrafire 502b flashlight as discussed in this document. These tools allow students, hobbyists, and professional engineers to design and analyze analog and digital systems before ever building a prototype. Open hardware and software drive for flash light. I don’t want to reinvent the wheel so i’m trying to.
Source: budgetlightforum.com
Flashlight Driver Schematic - I like the idea of using an attiny13a chip (or whatever is equivalent or better) and 7135 regulators, due to simplicity and reliability. This led flashlight controller/driver reference design was designed and tested using an ultrafire 502b flashlight as discussed in this document. I don’t want to reinvent the wheel so i’m trying to find a proven schematic for a.
Source: ludens.cl
Flashlight Driver Schematic - These tools allow students, hobbyists, and professional engineers to design and analyze analog and digital systems before ever building a prototype. I like the idea of using an attiny13a chip (or whatever is equivalent or better) and 7135 regulators, due to simplicity and reliability. I don’t want to reinvent the wheel so i’m trying to find a proven schematic for.
Source: bdatime.weebly.com
Flashlight Driver Schematic - Find the complete schematic diagram for a led flashlight, including all the necessary components and connections, on our website. I like the idea of using an attiny13a chip (or whatever is equivalent or better) and 7135 regulators, due to simplicity and reliability. Open hardware and software drive for flash light. The schematic in figure 1 shows a basic circuit in.
Source: ingjolo.weebly.com
Flashlight Driver Schematic - Open hardware and software drive for flash light. I like the idea of using an attiny13a chip (or whatever is equivalent or better) and 7135 regulators, due to simplicity and reliability. These tools allow students, hobbyists, and professional engineers to design and analyze analog and digital systems before ever building a prototype. The schematic in figure 1 shows a basic.
Source: budgetlightforum.com
Flashlight Driver Schematic - The schematic in figure 1 shows a basic circuit in which the l6920db is configured as a constant current source to drive the high brightness led. I like the idea of using an attiny13a chip (or whatever is equivalent or better) and 7135 regulators, due to simplicity and reliability. This led flashlight controller/driver reference design was designed and tested using.
Source: fasrpost147.weebly.com
Flashlight Driver Schematic - I like the idea of using an attiny13a chip (or whatever is equivalent or better) and 7135 regulators, due to simplicity and reliability. Find the complete schematic diagram for a led flashlight, including all the necessary components and connections, on our website. This led flashlight controller/driver reference design was designed and tested using an ultrafire 502b flashlight as discussed in.
Source: schematiclibraryschmidt.z19.web.core.windows.net
Flashlight Driver Schematic - The schematic in figure 1 shows a basic circuit in which the l6920db is configured as a constant current source to drive the high brightness led. I don’t want to reinvent the wheel so i’m trying to find a proven schematic for a very reliable 3 mode flashlight driver. Open hardware and software drive for flash light. Find the complete.
Source: www.homemade-circuits.com
Flashlight Driver Schematic - Find the complete schematic diagram for a led flashlight, including all the necessary components and connections, on our website. These tools allow students, hobbyists, and professional engineers to design and analyze analog and digital systems before ever building a prototype. The schematic in figure 1 shows a basic circuit in which the l6920db is configured as a constant current source.
Source: joeraut.com
Flashlight Driver Schematic - Open hardware and software drive for flash light. This led flashlight controller/driver reference design was designed and tested using an ultrafire 502b flashlight as discussed in this document. The schematic in figure 1 shows a basic circuit in which the l6920db is configured as a constant current source to drive the high brightness led. These tools allow students, hobbyists, and.