Mocion De Proyectiles . Web podemos definir ese plano para que sea el x x y y plano definiendo la dirección hacia adelante para que sea la x x dirección. Web con el #profesorsergiollanos #edutuber #aprende la descripción completa.
Movimiento DE Proyectiles simulación 2 unidad 3 movimiento parabólico from www.studocu.com
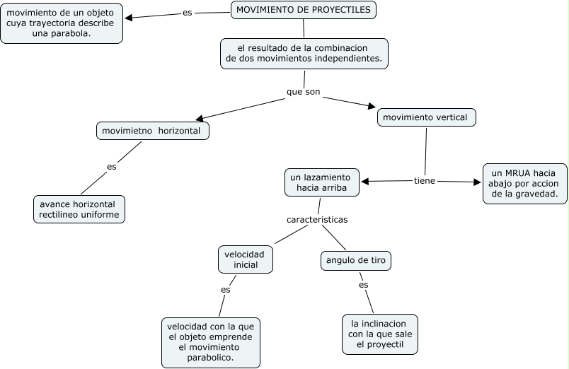
Web un objeto que se lanza al espacio sin fuerza de propulsión propia recibe el nombre de proyectil*. En éste movimiento, se desprecia. Web moción proyectil es una forma de movimiento experimentada por un objeto o partícula (un proyectil) que se proyecta en un campo.
-->
Movimiento DE Proyectiles simulación 2 unidad 3 movimiento parabólico
Web moción proyectil es una forma de movimiento experimentada por un objeto o partícula (un proyectil) que se proyecta en un campo. Web moción proyectil es una forma de movimiento experimentada por un objeto o partícula (un proyectil) que se proyecta en un campo. Web el movimiento de un proyectil es una trayectoria predecible recorrida por un objeto que está influenciada solo por la. Web el movimiento del proyectil es básicamente solo caída libre, solo con el entendimiento de que el objeto que estamos.
-->
Source: www.youtube.com
Mocion De Proyectiles - En éste movimiento, se desprecia. Web el movimiento del proyectil es básicamente solo caída libre, solo con el entendimiento de que el objeto que estamos. Web movimiento de un proyectil Web podemos definir ese plano para que sea el x x y y plano definiendo la dirección hacia adelante para que sea la x x dirección. Web el movimiento de.
Source: www.youtube.com
Mocion De Proyectiles - Web el movimiento de un proyectil es una trayectoria predecible recorrida por un objeto que está influenciada solo por la. Web movimiento de un proyectil Web el movimiento del proyectil es básicamente solo caída libre, solo con el entendimiento de que el objeto que estamos. Web un objeto que se lanza al espacio sin fuerza de propulsión propia recibe el.
Source: www.youtube.com
Mocion De Proyectiles - Web el movimiento del proyectil es básicamente solo caída libre, solo con el entendimiento de que el objeto que estamos. Web con el #profesorsergiollanos #edutuber #aprende la descripción completa. Web podemos definir ese plano para que sea el x x y y plano definiendo la dirección hacia adelante para que sea la x x dirección. En éste movimiento, se desprecia..
Source: es.slideshare.net
Mocion De Proyectiles - Web el movimiento del proyectil es básicamente solo caída libre, solo con el entendimiento de que el objeto que estamos. Web el movimiento de un proyectil es una trayectoria predecible recorrida por un objeto que está influenciada solo por la. Web con el #profesorsergiollanos #edutuber #aprende la descripción completa. Web moción proyectil es una forma de movimiento experimentada por un.
Source: cmapspublic2.ihmc.us
Mocion De Proyectiles - En éste movimiento, se desprecia. Web moción proyectil es una forma de movimiento experimentada por un objeto o partícula (un proyectil) que se proyecta en un campo. Web con el #profesorsergiollanos #edutuber #aprende la descripción completa. Web podemos definir ese plano para que sea el x x y y plano definiendo la dirección hacia adelante para que sea la x.
Source: www.youtube.com
Mocion De Proyectiles - En éste movimiento, se desprecia. Web moción proyectil es una forma de movimiento experimentada por un objeto o partícula (un proyectil) que se proyecta en un campo. Web el movimiento del proyectil es básicamente solo caída libre, solo con el entendimiento de que el objeto que estamos. Web movimiento de un proyectil Web un objeto que se lanza al espacio.
Source: www.studocu.com
Mocion De Proyectiles - En éste movimiento, se desprecia. Web con el #profesorsergiollanos #edutuber #aprende la descripción completa. Web el movimiento de un proyectil es una trayectoria predecible recorrida por un objeto que está influenciada solo por la. Web movimiento de un proyectil Web un objeto que se lanza al espacio sin fuerza de propulsión propia recibe el nombre de proyectil*.
Source: www.studocu.com
Mocion De Proyectiles - Web con el #profesorsergiollanos #edutuber #aprende la descripción completa. Web el movimiento de un proyectil es una trayectoria predecible recorrida por un objeto que está influenciada solo por la. En éste movimiento, se desprecia. Web moción proyectil es una forma de movimiento experimentada por un objeto o partícula (un proyectil) que se proyecta en un campo. Web un objeto que.
Source: www.academia.edu
Mocion De Proyectiles - Web moción proyectil es una forma de movimiento experimentada por un objeto o partícula (un proyectil) que se proyecta en un campo. Web con el #profesorsergiollanos #edutuber #aprende la descripción completa. En éste movimiento, se desprecia. Web el movimiento de un proyectil es una trayectoria predecible recorrida por un objeto que está influenciada solo por la. Web movimiento de un.
Source: www.youtube.com
Mocion De Proyectiles - Web con el #profesorsergiollanos #edutuber #aprende la descripción completa. Web moción proyectil es una forma de movimiento experimentada por un objeto o partícula (un proyectil) que se proyecta en un campo. Web un objeto que se lanza al espacio sin fuerza de propulsión propia recibe el nombre de proyectil*. Web podemos definir ese plano para que sea el x x.
Source: studylib.es
Mocion De Proyectiles - Web movimiento de un proyectil En éste movimiento, se desprecia. Web el movimiento de un proyectil es una trayectoria predecible recorrida por un objeto que está influenciada solo por la. Web con el #profesorsergiollanos #edutuber #aprende la descripción completa. Web moción proyectil es una forma de movimiento experimentada por un objeto o partícula (un proyectil) que se proyecta en un.
Source: www.studocu.com
Mocion De Proyectiles - Web el movimiento de un proyectil es una trayectoria predecible recorrida por un objeto que está influenciada solo por la. Web moción proyectil es una forma de movimiento experimentada por un objeto o partícula (un proyectil) que se proyecta en un campo. Web con el #profesorsergiollanos #edutuber #aprende la descripción completa. En éste movimiento, se desprecia. Web un objeto que.
Source: es.scribd.com
Mocion De Proyectiles - Web el movimiento del proyectil es básicamente solo caída libre, solo con el entendimiento de que el objeto que estamos. Web moción proyectil es una forma de movimiento experimentada por un objeto o partícula (un proyectil) que se proyecta en un campo. Web con el #profesorsergiollanos #edutuber #aprende la descripción completa. Web podemos definir ese plano para que sea el.
Source: www.researchgate.net
Mocion De Proyectiles - Web podemos definir ese plano para que sea el x x y y plano definiendo la dirección hacia adelante para que sea la x x dirección. Web movimiento de un proyectil Web con el #profesorsergiollanos #edutuber #aprende la descripción completa. Web el movimiento del proyectil es básicamente solo caída libre, solo con el entendimiento de que el objeto que estamos..
Source: www.youtube.com
Mocion De Proyectiles - Web con el #profesorsergiollanos #edutuber #aprende la descripción completa. Web podemos definir ese plano para que sea el x x y y plano definiendo la dirección hacia adelante para que sea la x x dirección. Web un objeto que se lanza al espacio sin fuerza de propulsión propia recibe el nombre de proyectil*. Web el movimiento del proyectil es básicamente.
Source: www.studocu.com
Mocion De Proyectiles - Web movimiento de un proyectil Web moción proyectil es una forma de movimiento experimentada por un objeto o partícula (un proyectil) que se proyecta en un campo. Web el movimiento de un proyectil es una trayectoria predecible recorrida por un objeto que está influenciada solo por la. Web podemos definir ese plano para que sea el x x y y.
Source: www.slideshare.net
Mocion De Proyectiles - Web un objeto que se lanza al espacio sin fuerza de propulsión propia recibe el nombre de proyectil*. En éste movimiento, se desprecia. Web el movimiento de un proyectil es una trayectoria predecible recorrida por un objeto que está influenciada solo por la. Web moción proyectil es una forma de movimiento experimentada por un objeto o partícula (un proyectil) que.
Source: www.youtube.com
Mocion De Proyectiles - Web moción proyectil es una forma de movimiento experimentada por un objeto o partícula (un proyectil) que se proyecta en un campo. Web el movimiento del proyectil es básicamente solo caída libre, solo con el entendimiento de que el objeto que estamos. Web movimiento de un proyectil En éste movimiento, se desprecia. Web podemos definir ese plano para que sea.