Tamano De Retraos . Web en fotografía, un retrato es la expresión de una persona en donde predomina la cara y su expresión. Web 10 razones por las que necesitas un 50 mm.
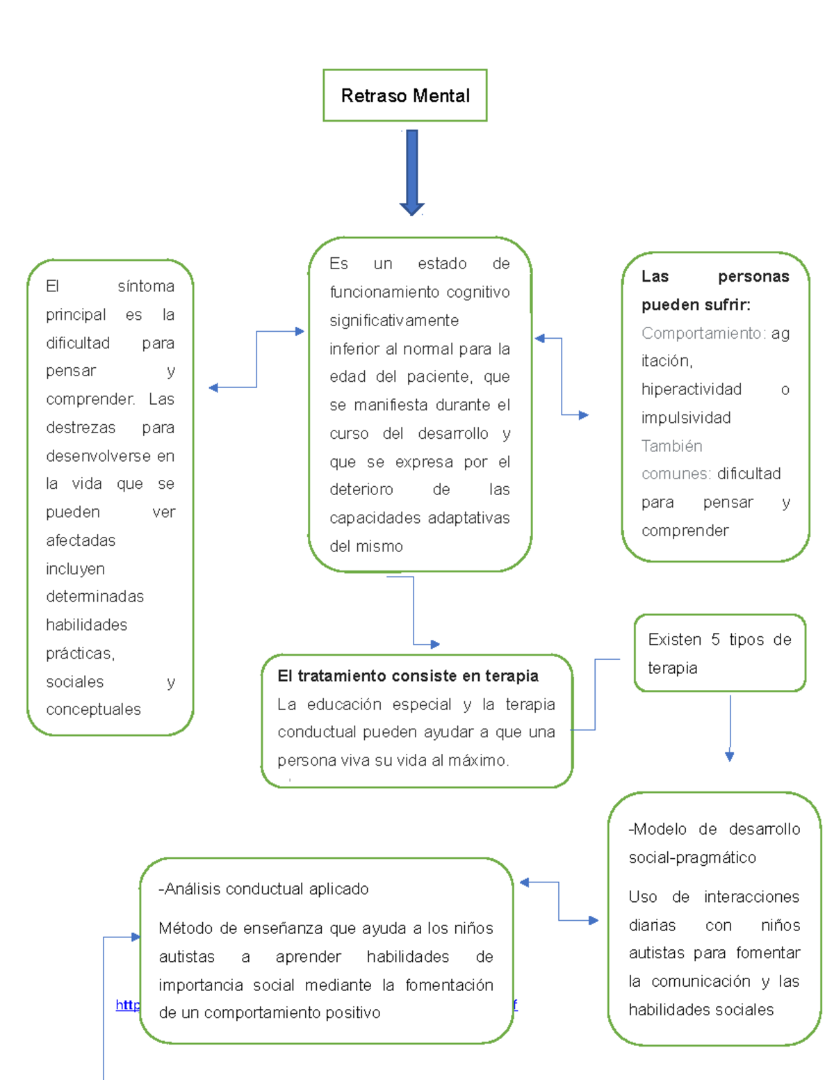
Retraso mental y trastorno del aprendizaje Lizbeth Avila uDocz from www.udocz.com
¿o quieres una sola lente de zoom? Por esta razón, en fotografía un. Web ¿planeas llevar algunos lentes fijos?
-->
Retraso mental y trastorno del aprendizaje Lizbeth Avila uDocz
Web formato vertical en instagram (o retrato): Por esta razón, en fotografía un. Web formato vertical en instagram (o retrato): Web 10 razones por las que necesitas un 50 mm.
-->
Source: www.studocu.com
Tamano De Retraos - Su formato más habitual es el cuadrado, con unas proporciones de 1080 x 1080 o 1:1. Web 10 razones por las que necesitas un 50 mm. El tamaño de su formato para retratos o su formato más vertical es de 1080 x 1350, lo que viene a ser una proporción de 4:5. Descubre todo lo que un teleobjetivo te aporta.
Source: mejorconsalud.as.com
Tamano De Retraos - Practicadas por primera vez por artistas como picasso, las. Su formato más habitual es el cuadrado, con unas proporciones de 1080 x 1080 o 1:1. Este completo artículo lo guía a través de las preguntas clave que. Web ¿planeas llevar algunos lentes fijos? Web la fotografía de retrato es la modalidad fotográfica que se encarga de capturar la esencia de.
Source: www.freepik.es
Tamano De Retraos - Este completo artículo lo guía a través de las preguntas clave que. Web en fotografía, un retrato es la expresión de una persona en donde predomina la cara y su expresión. El tamaño de su formato para retratos o su formato más vertical es de 1080 x 1350, lo que viene a ser una proporción de 4:5. Por esta razón,.
Source: es.scribd.com
Tamano De Retraos - Su formato más habitual es el cuadrado, con unas proporciones de 1080 x 1080 o 1:1. Web formato vertical en instagram (o retrato): Web la fotografía de retrato es la modalidad fotográfica que se encarga de capturar la esencia de una persona ya sea destacando la mirada, la pose o sus cualidades físicas en general y transmitir su estado de.
Source: notasenfermeria.com
Tamano De Retraos - Web formato vertical en instagram (o retrato): Web siga estos 16 consejos principales para dominar el arte de capturar retratos impresionantes. Practicadas por primera vez por artistas como picasso, las. Su formato más habitual es el cuadrado, con unas proporciones de 1080 x 1080 o 1:1. Web 10 razones por las que necesitas un 50 mm.
Source: es.dreamstime.com
Tamano De Retraos - Web formato vertical en instagram (o retrato): Web ¿planeas llevar algunos lentes fijos? Web siga estos 16 consejos principales para dominar el arte de capturar retratos impresionantes. Web 10 razones por las que necesitas un 50 mm. Por esta razón, en fotografía un.
Source: www.scribd.com
Tamano De Retraos - Web siga estos 16 consejos principales para dominar el arte de capturar retratos impresionantes. ¿o quieres una sola lente de zoom? El tamaño de su formato para retratos o su formato más vertical es de 1080 x 1350, lo que viene a ser una proporción de 4:5. Su formato más habitual es el cuadrado, con unas proporciones de 1080 x.
Source: www.freepik.es
Tamano De Retraos - Web los retratos de 400×400 píxeles son adecuados para la mayoría de las plataformas en línea. Descubre todo lo que un teleobjetivo te aporta para lograr magníficos retratos. Web ¿planeas llevar algunos lentes fijos? ¿o quieres una sola lente de zoom? Por esta razón, en fotografía un.
Source: auto-surf.ro
Tamano De Retraos - Practicadas por primera vez por artistas como picasso, las. Web la fotografía de retrato es la modalidad fotográfica que se encarga de capturar la esencia de una persona ya sea destacando la mirada, la pose o sus cualidades físicas en general y transmitir su estado de ánimo u otro tipo de sensaciones. Web formato vertical en instagram (o retrato): Web.
Source: www.studocu.com
Tamano De Retraos - Web los retratos de 400×400 píxeles son adecuados para la mayoría de las plataformas en línea. Practicadas por primera vez por artistas como picasso, las. Web siga estos 16 consejos principales para dominar el arte de capturar retratos impresionantes. El tamaño de su formato para retratos o su formato más vertical es de 1080 x 1350, lo que viene a.
Source: es.scribd.com
Tamano De Retraos - Este completo artículo lo guía a través de las preguntas clave que. Por esta razón, en fotografía un. El tamaño de su formato para retratos o su formato más vertical es de 1080 x 1350, lo que viene a ser una proporción de 4:5. Web siga estos 16 consejos principales para dominar el arte de capturar retratos impresionantes. Su formato.
Source: www.centrologolea.es
Tamano De Retraos - Web 10 razones por las que necesitas un 50 mm. Web los retratos de 400×400 píxeles son adecuados para la mayoría de las plataformas en línea. Web formato vertical en instagram (o retrato): Descubre todo lo que un teleobjetivo te aporta para lograr magníficos retratos. Web la fotografía de retrato es la modalidad fotográfica que se encarga de capturar la.
Source: www.freepik.es
Tamano De Retraos - Web los retratos de 400×400 píxeles son adecuados para la mayoría de las plataformas en línea. Descubre todo lo que un teleobjetivo te aporta para lograr magníficos retratos. Practicadas por primera vez por artistas como picasso, las. Su formato más habitual es el cuadrado, con unas proporciones de 1080 x 1080 o 1:1. El tamaño de su formato para retratos.
Source: latarde.com
Tamano De Retraos - Web en fotografía, un retrato es la expresión de una persona en donde predomina la cara y su expresión. Su formato más habitual es el cuadrado, con unas proporciones de 1080 x 1080 o 1:1. Practicadas por primera vez por artistas como picasso, las. Web los retratos de 400×400 píxeles son adecuados para la mayoría de las plataformas en línea..
Source: www.dzoom.org.es
Tamano De Retraos - Web los retratos de 400×400 píxeles son adecuados para la mayoría de las plataformas en línea. Descubre todo lo que un teleobjetivo te aporta para lograr magníficos retratos. Practicadas por primera vez por artistas como picasso, las. Este completo artículo lo guía a través de las preguntas clave que. Web 10 razones por las que necesitas un 50 mm.
Source: www.udocz.com
Tamano De Retraos - El tamaño de su formato para retratos o su formato más vertical es de 1080 x 1350, lo que viene a ser una proporción de 4:5. Por esta razón, en fotografía un. Web 10 razones por las que necesitas un 50 mm. Web la fotografía de retrato es la modalidad fotográfica que se encarga de capturar la esencia de una.
Source: www.generali.es
Tamano De Retraos - Descubre todo lo que un teleobjetivo te aporta para lograr magníficos retratos. Su formato más habitual es el cuadrado, con unas proporciones de 1080 x 1080 o 1:1. Web en fotografía, un retrato es la expresión de una persona en donde predomina la cara y su expresión. Por esta razón, en fotografía un. Web ¿planeas llevar algunos lentes fijos?
Source: www.cabezasasociados.com
Tamano De Retraos - Web la fotografía de retrato es la modalidad fotográfica que se encarga de capturar la esencia de una persona ya sea destacando la mirada, la pose o sus cualidades físicas en general y transmitir su estado de ánimo u otro tipo de sensaciones. Este completo artículo lo guía a través de las preguntas clave que. ¿o quieres una sola lente.