120V Light Organ Schematic . Create stunning light displays with sound synchronization. Watch the video and you'll see.
Led Color Organ Schematic from circuitdiagramjeanette.z13.web.core.windows.net
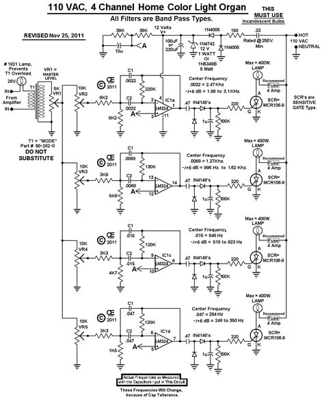
Schematics for building such a beast. The circuit looks like this: Led color organ triple deluxe divides sound into three frequency bands, and emits red, green and blue lights accordingly.
-->
Led Color Organ Schematic
The circuit looks like this: Create stunning light displays with sound synchronization. Schematics for building such a beast. Led color organ triple deluxe divides sound into three frequency bands, and emits red, green and blue lights accordingly.
-->
Source: www.arduinotehniq.com
120V Light Organ Schematic - Adapted from aaron cake's 3 channel spectrum analyzer, collin cunningham designed an analog schematic for the led color organ to enhance the aural experience. A number of years back i had gotten a kit for an old style three channel light organ. The circuit looks like this: Find out how to build and use a led color organ with this.
Source: electronics.stackexchange.com
120V Light Organ Schematic - Schematics for building such a beast. A very simple light organ made with very few electronic components can be made using electronic scheme in the figure below. A number of years back i had gotten a kit for an old style three channel light organ. Watch the video and you'll see. Led color organ triple deluxe divides sound into three.
Source: arduino-cool.blogspot.com
120V Light Organ Schematic - Schematics for building such a beast. A number of years back i had gotten a kit for an old style three channel light organ. The signal from both stereo channels is combined and digitized. Watch the video and you'll see. Recently the high voltage rated audio.
Source: schematicpartlehmann.z21.web.core.windows.net
120V Light Organ Schematic - The circuit looks like this: Create stunning light displays with sound synchronization. Adapted from aaron cake's 3 channel spectrum analyzer, collin cunningham designed an analog schematic for the led color organ to enhance the aural experience. Recently the high voltage rated audio. Led color organ triple deluxe divides sound into three frequency bands, and emits red, green and blue lights.
Source: www.usbekits.com
120V Light Organ Schematic - Recently the high voltage rated audio. Schematics for building such a beast. A very simple light organ made with very few electronic components can be made using electronic scheme in the figure below. A number of years back i had gotten a kit for an old style three channel light organ. Create stunning light displays with sound synchronization.
Source: www.youtube.com
120V Light Organ Schematic - Adapted from aaron cake's 3 channel spectrum analyzer, collin cunningham designed an analog schematic for the led color organ to enhance the aural experience. Find out how to build and use a led color organ with this complete schematic and instructions. A very simple light organ made with very few electronic components can be made using electronic scheme in the.
Source: www.audioheritage.org
120V Light Organ Schematic - The circuit looks like this: Adapted from aaron cake's 3 channel spectrum analyzer, collin cunningham designed an analog schematic for the led color organ to enhance the aural experience. Create stunning light displays with sound synchronization. Recently the high voltage rated audio. Find out how to build and use a led color organ with this complete schematic and instructions.
Source: electronics.stackexchange.com
120V Light Organ Schematic - A very simple light organ made with very few electronic components can be made using electronic scheme in the figure below. Create stunning light displays with sound synchronization. The circuit looks like this: Schematics for building such a beast. Led color organ triple deluxe divides sound into three frequency bands, and emits red, green and blue lights accordingly.
Source: www.next.gr
120V Light Organ Schematic - The signal from both stereo channels is combined and digitized. Create stunning light displays with sound synchronization. A very simple light organ made with very few electronic components can be made using electronic scheme in the figure below. Watch the video and you'll see. The circuit looks like this:
Source: www.xkitz.com
120V Light Organ Schematic - The circuit looks like this: A number of years back i had gotten a kit for an old style three channel light organ. The signal from both stereo channels is combined and digitized. Schematics for building such a beast. Led color organ triple deluxe divides sound into three frequency bands, and emits red, green and blue lights accordingly.
Source: schematiclibraryjeffrey.z21.web.core.windows.net
120V Light Organ Schematic - A very simple light organ made with very few electronic components can be made using electronic scheme in the figure below. The circuit looks like this: Led color organ triple deluxe divides sound into three frequency bands, and emits red, green and blue lights accordingly. Adapted from aaron cake's 3 channel spectrum analyzer, collin cunningham designed an analog schematic for.
Source: www.audioheritage.org
120V Light Organ Schematic - The circuit looks like this: Recently the high voltage rated audio. Adapted from aaron cake's 3 channel spectrum analyzer, collin cunningham designed an analog schematic for the led color organ to enhance the aural experience. A number of years back i had gotten a kit for an old style three channel light organ. The signal from both stereo channels is.
Source: arduino-cool.blogspot.com
120V Light Organ Schematic - The signal from both stereo channels is combined and digitized. Recently the high voltage rated audio. A very simple light organ made with very few electronic components can be made using electronic scheme in the figure below. Schematics for building such a beast. The circuit looks like this:
Source: circuitdiagramjeanette.z13.web.core.windows.net
120V Light Organ Schematic - Create stunning light displays with sound synchronization. The signal from both stereo channels is combined and digitized. Recently the high voltage rated audio. Schematics for building such a beast. Find out how to build and use a led color organ with this complete schematic and instructions.
Source: arduino-cool.blogspot.com
120V Light Organ Schematic - Create stunning light displays with sound synchronization. A very simple light organ made with very few electronic components can be made using electronic scheme in the figure below. A number of years back i had gotten a kit for an old style three channel light organ. Adapted from aaron cake's 3 channel spectrum analyzer, collin cunningham designed an analog schematic.
Source: elektrotanya.com
120V Light Organ Schematic - The signal from both stereo channels is combined and digitized. Recently the high voltage rated audio. A very simple light organ made with very few electronic components can be made using electronic scheme in the figure below. Led color organ triple deluxe divides sound into three frequency bands, and emits red, green and blue lights accordingly. Schematics for building such.
Source: forum.allaboutcircuits.com
120V Light Organ Schematic - A number of years back i had gotten a kit for an old style three channel light organ. Schematics for building such a beast. Led color organ triple deluxe divides sound into three frequency bands, and emits red, green and blue lights accordingly. The circuit looks like this: Adapted from aaron cake's 3 channel spectrum analyzer, collin cunningham designed an.
Source: www.chemelec.com
120V Light Organ Schematic - Led color organ triple deluxe divides sound into three frequency bands, and emits red, green and blue lights accordingly. Schematics for building such a beast. Recently the high voltage rated audio. Adapted from aaron cake's 3 channel spectrum analyzer, collin cunningham designed an analog schematic for the led color organ to enhance the aural experience. Find out how to build.