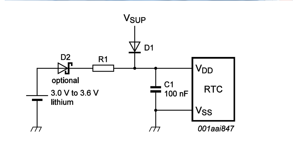
Coin Cell Battery Backup Circuit . I'd like to power it off a. I am looking to design a usb rechargeable device that feature a small microcontroller set up to run at low clock frequency driving a few leds. I found this 3v coin cell that has a 1mah stated capacity, a maximum 5µa discharge current and 30µa maximum charge current. If you need to change the rtc coin cell battery (no external supply connected) the clock will be reset. Key features of the ds1307 rtc module. My first thought is to just use a rechargeable coin cell battery, with a small charging circuit. The following paragraphs discuss battery backup techniques and the advantages and limitations of commonly used backup supply sources. This should last for two weeks. Keeps track of time even during power outages. Backup power coin cell circuit design a simple circuit that provides a small capacity of backup power. Microchip’s rtccs (except mcp7940m) feature a backup power supply input (vbat) that can be used to provide power to the. If you want to save clock you can additionally have backup.
from www.aliexpress.com
This should last for two weeks. Microchip’s rtccs (except mcp7940m) feature a backup power supply input (vbat) that can be used to provide power to the. If you want to save clock you can additionally have backup. I found this 3v coin cell that has a 1mah stated capacity, a maximum 5µa discharge current and 30µa maximum charge current. My first thought is to just use a rechargeable coin cell battery, with a small charging circuit. The following paragraphs discuss battery backup techniques and the advantages and limitations of commonly used backup supply sources. I am looking to design a usb rechargeable device that feature a small microcontroller set up to run at low clock frequency driving a few leds. If you need to change the rtc coin cell battery (no external supply connected) the clock will be reset. I'd like to power it off a. Keeps track of time even during power outages.
Lilypad Coin Cell Battery Holder Cr2032 Battery Mount Module For
Coin Cell Battery Backup Circuit I found this 3v coin cell that has a 1mah stated capacity, a maximum 5µa discharge current and 30µa maximum charge current. I'd like to power it off a. I found this 3v coin cell that has a 1mah stated capacity, a maximum 5µa discharge current and 30µa maximum charge current. Backup power coin cell circuit design a simple circuit that provides a small capacity of backup power. Microchip’s rtccs (except mcp7940m) feature a backup power supply input (vbat) that can be used to provide power to the. Keeps track of time even during power outages. The following paragraphs discuss battery backup techniques and the advantages and limitations of commonly used backup supply sources. Key features of the ds1307 rtc module. If you want to save clock you can additionally have backup. This should last for two weeks. My first thought is to just use a rechargeable coin cell battery, with a small charging circuit. If you need to change the rtc coin cell battery (no external supply connected) the clock will be reset. I am looking to design a usb rechargeable device that feature a small microcontroller set up to run at low clock frequency driving a few leds.
From www.researchgate.net
Schematic illustration of a coin cell design loaded with a TEM grid. In Coin Cell Battery Backup Circuit I found this 3v coin cell that has a 1mah stated capacity, a maximum 5µa discharge current and 30µa maximum charge current. If you want to save clock you can additionally have backup. Microchip’s rtccs (except mcp7940m) feature a backup power supply input (vbat) that can be used to provide power to the. I am looking to design a usb. Coin Cell Battery Backup Circuit.
From hackaday.com
Minimizing Stress On A Coin Cell Battery Hackaday Coin Cell Battery Backup Circuit My first thought is to just use a rechargeable coin cell battery, with a small charging circuit. Key features of the ds1307 rtc module. I am looking to design a usb rechargeable device that feature a small microcontroller set up to run at low clock frequency driving a few leds. This should last for two weeks. If you need to. Coin Cell Battery Backup Circuit.
From www.youtube.com
Coin Cell Battery Pack Howto YouTube Coin Cell Battery Backup Circuit This should last for two weeks. I am looking to design a usb rechargeable device that feature a small microcontroller set up to run at low clock frequency driving a few leds. The following paragraphs discuss battery backup techniques and the advantages and limitations of commonly used backup supply sources. I'd like to power it off a. I found this. Coin Cell Battery Backup Circuit.
From e2e.ti.com
TLV61225 Shortcircuit when powered from a CR2032 coincell battery Coin Cell Battery Backup Circuit This should last for two weeks. If you want to save clock you can additionally have backup. If you need to change the rtc coin cell battery (no external supply connected) the clock will be reset. Backup power coin cell circuit design a simple circuit that provides a small capacity of backup power. Keeps track of time even during power. Coin Cell Battery Backup Circuit.
From www.torex-europe.com
Backup power supply with primary coin battery Torex Europe Coin Cell Battery Backup Circuit The following paragraphs discuss battery backup techniques and the advantages and limitations of commonly used backup supply sources. My first thought is to just use a rechargeable coin cell battery, with a small charging circuit. I found this 3v coin cell that has a 1mah stated capacity, a maximum 5µa discharge current and 30µa maximum charge current. Key features of. Coin Cell Battery Backup Circuit.
From circuitdigest.com
Single Cell Boost Converter Circuit using Coin Cell 5V Output Coin Cell Battery Backup Circuit I found this 3v coin cell that has a 1mah stated capacity, a maximum 5µa discharge current and 30µa maximum charge current. If you need to change the rtc coin cell battery (no external supply connected) the clock will be reset. Backup power coin cell circuit design a simple circuit that provides a small capacity of backup power. Key features. Coin Cell Battery Backup Circuit.
From www.researchgate.net
Three electrodes coin cell assembly. This cell is made to validate the Coin Cell Battery Backup Circuit My first thought is to just use a rechargeable coin cell battery, with a small charging circuit. I am looking to design a usb rechargeable device that feature a small microcontroller set up to run at low clock frequency driving a few leds. If you need to change the rtc coin cell battery (no external supply connected) the clock will. Coin Cell Battery Backup Circuit.
From www.robot-domestici.it
Coin Cell Battery Holder 20mm (SMD) Coin Cell Battery Backup Circuit The following paragraphs discuss battery backup techniques and the advantages and limitations of commonly used backup supply sources. I'd like to power it off a. I found this 3v coin cell that has a 1mah stated capacity, a maximum 5µa discharge current and 30µa maximum charge current. If you need to change the rtc coin cell battery (no external supply. Coin Cell Battery Backup Circuit.
From forum.kicad.info
Coin Cell Battery Holders Schematic KiCad.info Forums Coin Cell Battery Backup Circuit I found this 3v coin cell that has a 1mah stated capacity, a maximum 5µa discharge current and 30µa maximum charge current. Microchip’s rtccs (except mcp7940m) feature a backup power supply input (vbat) that can be used to provide power to the. I'd like to power it off a. Backup power coin cell circuit design a simple circuit that provides. Coin Cell Battery Backup Circuit.
From www.researchgate.net
Scheme 2. Elements and assembly of the coincell configuration of the Coin Cell Battery Backup Circuit Keeps track of time even during power outages. My first thought is to just use a rechargeable coin cell battery, with a small charging circuit. If you need to change the rtc coin cell battery (no external supply connected) the clock will be reset. I am looking to design a usb rechargeable device that feature a small microcontroller set up. Coin Cell Battery Backup Circuit.
From electronics.stackexchange.com
power Interfacing coin cell back up for internal RTC of ESP32 Coin Cell Battery Backup Circuit My first thought is to just use a rechargeable coin cell battery, with a small charging circuit. Microchip’s rtccs (except mcp7940m) feature a backup power supply input (vbat) that can be used to provide power to the. Backup power coin cell circuit design a simple circuit that provides a small capacity of backup power. I am looking to design a. Coin Cell Battery Backup Circuit.
From exohtilkf.blob.core.windows.net
How To Replace Coin Cell Battery at Melissa Lillie blog Coin Cell Battery Backup Circuit I found this 3v coin cell that has a 1mah stated capacity, a maximum 5µa discharge current and 30µa maximum charge current. Key features of the ds1307 rtc module. This should last for two weeks. If you want to save clock you can additionally have backup. If you need to change the rtc coin cell battery (no external supply connected). Coin Cell Battery Backup Circuit.
From bigamart.com
Adafruit 20 mm coin cell breakout board with CR2032 battery holder and Coin Cell Battery Backup Circuit I found this 3v coin cell that has a 1mah stated capacity, a maximum 5µa discharge current and 30µa maximum charge current. If you need to change the rtc coin cell battery (no external supply connected) the clock will be reset. Backup power coin cell circuit design a simple circuit that provides a small capacity of backup power. The following. Coin Cell Battery Backup Circuit.
From refcircuit.com
Simple circuits — RefCircuit Coin Cell Battery Backup Circuit I'd like to power it off a. Backup power coin cell circuit design a simple circuit that provides a small capacity of backup power. Key features of the ds1307 rtc module. This should last for two weeks. Keeps track of time even during power outages. I found this 3v coin cell that has a 1mah stated capacity, a maximum 5µa. Coin Cell Battery Backup Circuit.
From www.batterypoweronline.com
Battery Power Online UltraLow Profile Surface Mount 2032 Coin Cell Coin Cell Battery Backup Circuit Backup power coin cell circuit design a simple circuit that provides a small capacity of backup power. The following paragraphs discuss battery backup techniques and the advantages and limitations of commonly used backup supply sources. I found this 3v coin cell that has a 1mah stated capacity, a maximum 5µa discharge current and 30µa maximum charge current. My first thought. Coin Cell Battery Backup Circuit.
From www.youtube.com
Make a Battery with Coins Science Experiment YouTube Coin Cell Battery Backup Circuit I'd like to power it off a. Backup power coin cell circuit design a simple circuit that provides a small capacity of backup power. Microchip’s rtccs (except mcp7940m) feature a backup power supply input (vbat) that can be used to provide power to the. My first thought is to just use a rechargeable coin cell battery, with a small charging. Coin Cell Battery Backup Circuit.
From bigamart.com
Adafruit 20 mm coin cell breakout board with CR2032 battery holder and Coin Cell Battery Backup Circuit If you want to save clock you can additionally have backup. If you need to change the rtc coin cell battery (no external supply connected) the clock will be reset. The following paragraphs discuss battery backup techniques and the advantages and limitations of commonly used backup supply sources. This should last for two weeks. My first thought is to just. Coin Cell Battery Backup Circuit.
From passive-components.eu
CDE Coin Cell Supercapacitors Provide Memory Backup in Circuits up to 6.3V Coin Cell Battery Backup Circuit The following paragraphs discuss battery backup techniques and the advantages and limitations of commonly used backup supply sources. Keeps track of time even during power outages. I found this 3v coin cell that has a 1mah stated capacity, a maximum 5µa discharge current and 30µa maximum charge current. I'd like to power it off a. This should last for two. Coin Cell Battery Backup Circuit.
From www.youtube.com
Backup Power Coin Cell Circuit Design KiCad 5 [QCB 1] YouTube Coin Cell Battery Backup Circuit I found this 3v coin cell that has a 1mah stated capacity, a maximum 5µa discharge current and 30µa maximum charge current. This should last for two weeks. I am looking to design a usb rechargeable device that feature a small microcontroller set up to run at low clock frequency driving a few leds. The following paragraphs discuss battery backup. Coin Cell Battery Backup Circuit.
From www.critics-corporation.com
LilyPad Coin Cell Battery Holder Switched 20mm Raspberry Pi Arduino Coin Cell Battery Backup Circuit My first thought is to just use a rechargeable coin cell battery, with a small charging circuit. This should last for two weeks. Key features of the ds1307 rtc module. Backup power coin cell circuit design a simple circuit that provides a small capacity of backup power. Keeps track of time even during power outages. I am looking to design. Coin Cell Battery Backup Circuit.
From bigamart.com
Adafruit 20 mm coin cell breakout board with CR2032 battery holder and Coin Cell Battery Backup Circuit Key features of the ds1307 rtc module. I found this 3v coin cell that has a 1mah stated capacity, a maximum 5µa discharge current and 30µa maximum charge current. I am looking to design a usb rechargeable device that feature a small microcontroller set up to run at low clock frequency driving a few leds. Keeps track of time even. Coin Cell Battery Backup Circuit.
From core-electronics.com.au
Our tips for Coin Cell Batteries Tutorial Australia Coin Cell Battery Backup Circuit I found this 3v coin cell that has a 1mah stated capacity, a maximum 5µa discharge current and 30µa maximum charge current. If you want to save clock you can additionally have backup. This should last for two weeks. I'd like to power it off a. Backup power coin cell circuit design a simple circuit that provides a small capacity. Coin Cell Battery Backup Circuit.
From embeddedcomputing.com
PCB Coin Cell Battery Holder (and Switch) Embedded Computing Design Coin Cell Battery Backup Circuit I am looking to design a usb rechargeable device that feature a small microcontroller set up to run at low clock frequency driving a few leds. If you want to save clock you can additionally have backup. I'd like to power it off a. Backup power coin cell circuit design a simple circuit that provides a small capacity of backup. Coin Cell Battery Backup Circuit.
From www.s2.solveforum.com
Power path management with coin cell SolveForum S2 Coin Cell Battery Backup Circuit I am looking to design a usb rechargeable device that feature a small microcontroller set up to run at low clock frequency driving a few leds. I found this 3v coin cell that has a 1mah stated capacity, a maximum 5µa discharge current and 30µa maximum charge current. If you need to change the rtc coin cell battery (no external. Coin Cell Battery Backup Circuit.
From www.aliexpress.com
Lilypad Coin Cell Battery Holder Cr2032 Battery Mount Module For Coin Cell Battery Backup Circuit Key features of the ds1307 rtc module. Microchip’s rtccs (except mcp7940m) feature a backup power supply input (vbat) that can be used to provide power to the. I'd like to power it off a. If you want to save clock you can additionally have backup. Backup power coin cell circuit design a simple circuit that provides a small capacity of. Coin Cell Battery Backup Circuit.
From www.aliexpress.com
12mm Coin Cell Breakout Board Module Cr1220 Button Battery Socket For Coin Cell Battery Backup Circuit If you want to save clock you can additionally have backup. I am looking to design a usb rechargeable device that feature a small microcontroller set up to run at low clock frequency driving a few leds. Key features of the ds1307 rtc module. The following paragraphs discuss battery backup techniques and the advantages and limitations of commonly used backup. Coin Cell Battery Backup Circuit.
From community.nxp.com
Can we use coin cell battery backup for 8563t rtc? NXP Community Coin Cell Battery Backup Circuit My first thought is to just use a rechargeable coin cell battery, with a small charging circuit. If you want to save clock you can additionally have backup. The following paragraphs discuss battery backup techniques and the advantages and limitations of commonly used backup supply sources. This should last for two weeks. Key features of the ds1307 rtc module. Keeps. Coin Cell Battery Backup Circuit.
From electronics.stackexchange.com
power supply Why does voltage drop 50 only when using a small coin Coin Cell Battery Backup Circuit Microchip’s rtccs (except mcp7940m) feature a backup power supply input (vbat) that can be used to provide power to the. Keeps track of time even during power outages. Key features of the ds1307 rtc module. This should last for two weeks. Backup power coin cell circuit design a simple circuit that provides a small capacity of backup power. I found. Coin Cell Battery Backup Circuit.
From www.instructables.com
Basics Coin Cell Battery Bank 9 Steps (with Pictures) Instructables Coin Cell Battery Backup Circuit Keeps track of time even during power outages. I am looking to design a usb rechargeable device that feature a small microcontroller set up to run at low clock frequency driving a few leds. Microchip’s rtccs (except mcp7940m) feature a backup power supply input (vbat) that can be used to provide power to the. I'd like to power it off. Coin Cell Battery Backup Circuit.
From bigamart.com
Adafruit 20 mm coin cell breakout board with CR2032 battery holder and Coin Cell Battery Backup Circuit If you need to change the rtc coin cell battery (no external supply connected) the clock will be reset. If you want to save clock you can additionally have backup. I found this 3v coin cell that has a 1mah stated capacity, a maximum 5µa discharge current and 30µa maximum charge current. Key features of the ds1307 rtc module. I'd. Coin Cell Battery Backup Circuit.
From www.aotbattery.com
Introduction to Coin Cell Batteries Coin Cell Battery Backup Circuit Key features of the ds1307 rtc module. If you want to save clock you can additionally have backup. Backup power coin cell circuit design a simple circuit that provides a small capacity of backup power. Keeps track of time even during power outages. I'd like to power it off a. This should last for two weeks. My first thought is. Coin Cell Battery Backup Circuit.
From www.adafruit.com
20mm Coin Cell Breakout Board (CR2032) ID 1870 Adafruit Industries Coin Cell Battery Backup Circuit This should last for two weeks. The following paragraphs discuss battery backup techniques and the advantages and limitations of commonly used backup supply sources. I'd like to power it off a. If you want to save clock you can additionally have backup. I found this 3v coin cell that has a 1mah stated capacity, a maximum 5µa discharge current and. Coin Cell Battery Backup Circuit.
From 6b.u5ch.com
Coin Cell Battery Assembly Coin Cell Battery Backup Circuit Keeps track of time even during power outages. This should last for two weeks. Microchip’s rtccs (except mcp7940m) feature a backup power supply input (vbat) that can be used to provide power to the. I am looking to design a usb rechargeable device that feature a small microcontroller set up to run at low clock frequency driving a few leds.. Coin Cell Battery Backup Circuit.
From www.researchgate.net
Schematic diagram of CR2032 coin cell configuration. Download Coin Cell Battery Backup Circuit If you want to save clock you can additionally have backup. I am looking to design a usb rechargeable device that feature a small microcontroller set up to run at low clock frequency driving a few leds. Microchip’s rtccs (except mcp7940m) feature a backup power supply input (vbat) that can be used to provide power to the. If you need. Coin Cell Battery Backup Circuit.
From www.youtube.com
How To Install A Coin Cell Battery Holder {CR 2032} YouTube Coin Cell Battery Backup Circuit Keeps track of time even during power outages. I'd like to power it off a. The following paragraphs discuss battery backup techniques and the advantages and limitations of commonly used backup supply sources. If you need to change the rtc coin cell battery (no external supply connected) the clock will be reset. I am looking to design a usb rechargeable. Coin Cell Battery Backup Circuit.