Vue Page Lifecycle . In the composition api, you will have to use a ref on the root element in order to do this. Mastering vue.js lifecycle hooks is a crucial step toward becoming a proficient vue.js developer. The created lifecycle hook happens after the component is initialized, so vue has already set up the component's data, computed properties,. // you can perform actions that require access to the dom elements. Lifecycle hooks allow you to know when your component is created, add… Hopefully, this will deepen your understanding of the everyday features you use in vue.
from innovationm.co
Hopefully, this will deepen your understanding of the everyday features you use in vue. The created lifecycle hook happens after the component is initialized, so vue has already set up the component's data, computed properties,. In the composition api, you will have to use a ref on the root element in order to do this. Mastering vue.js lifecycle hooks is a crucial step toward becoming a proficient vue.js developer. // you can perform actions that require access to the dom elements. Lifecycle hooks allow you to know when your component is created, add…
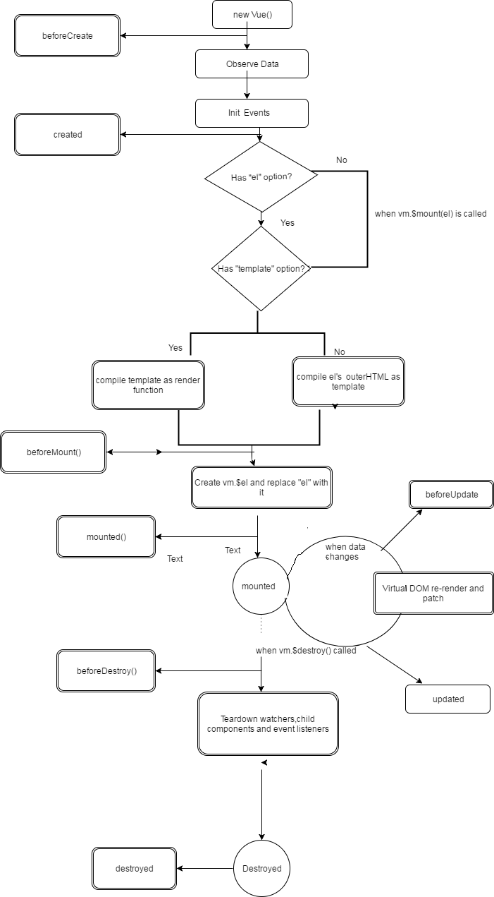
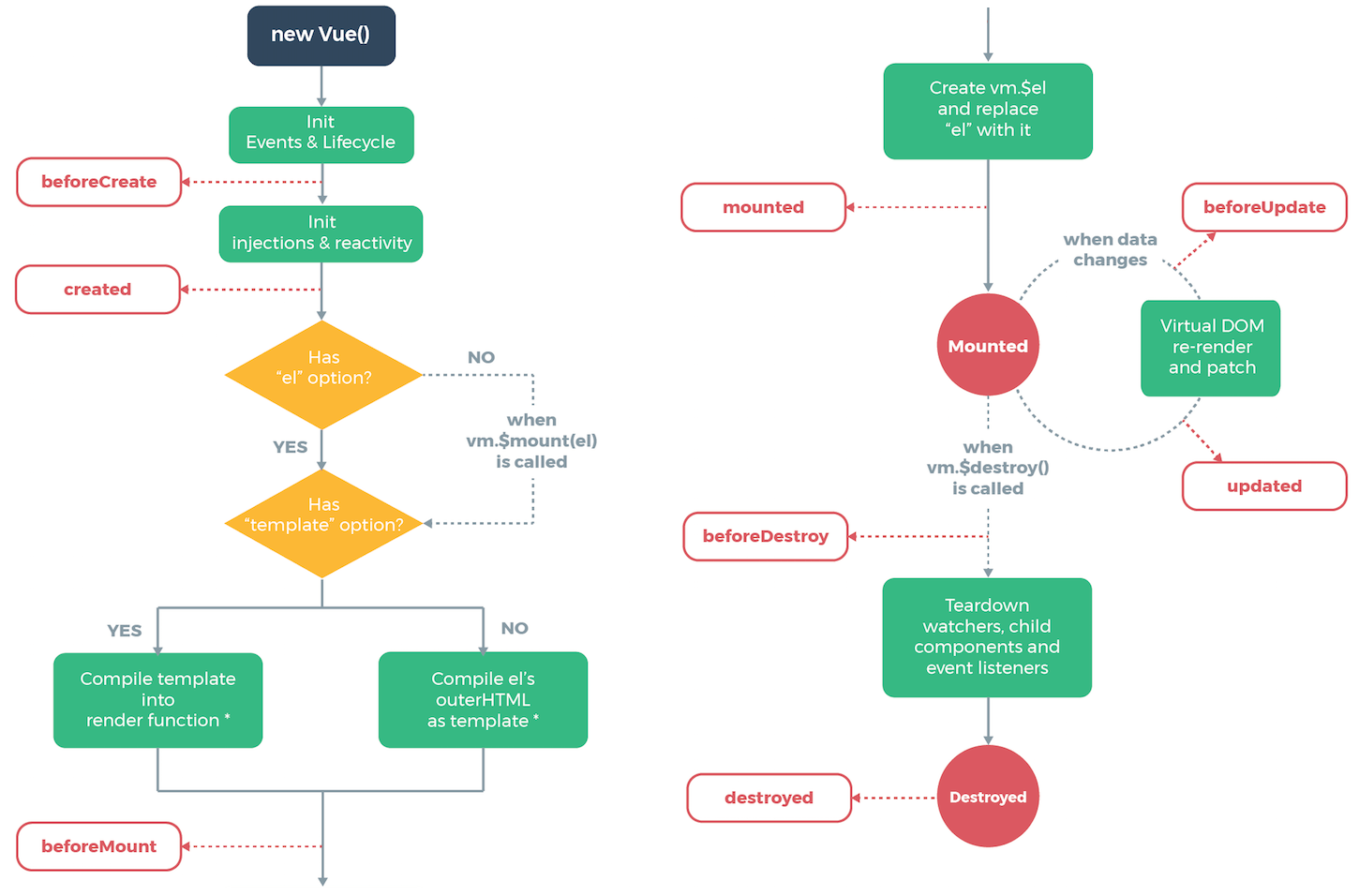
A Complete Guide to Vue js Lifecycle Hooks Vue.js
Vue Page Lifecycle Hopefully, this will deepen your understanding of the everyday features you use in vue. Lifecycle hooks allow you to know when your component is created, add… In the composition api, you will have to use a ref on the root element in order to do this. Hopefully, this will deepen your understanding of the everyday features you use in vue. // you can perform actions that require access to the dom elements. The created lifecycle hook happens after the component is initialized, so vue has already set up the component's data, computed properties,. Mastering vue.js lifecycle hooks is a crucial step toward becoming a proficient vue.js developer.
From velog.io
[Vuejs] 2. 라이프 사이클 LifeCycle Vue Page Lifecycle The created lifecycle hook happens after the component is initialized, so vue has already set up the component's data, computed properties,. Mastering vue.js lifecycle hooks is a crucial step toward becoming a proficient vue.js developer. // you can perform actions that require access to the dom elements. In the composition api, you will have to use a ref on the. Vue Page Lifecycle.
From velog.io
[Vue] vue lifecycle Vue Page Lifecycle The created lifecycle hook happens after the component is initialized, so vue has already set up the component's data, computed properties,. Lifecycle hooks allow you to know when your component is created, add… Mastering vue.js lifecycle hooks is a crucial step toward becoming a proficient vue.js developer. // you can perform actions that require access to the dom elements. In. Vue Page Lifecycle.
From jai.me
Demystifying the Vue Lifecycle Jaime Jones Vue Page Lifecycle Lifecycle hooks allow you to know when your component is created, add… Hopefully, this will deepen your understanding of the everyday features you use in vue. // you can perform actions that require access to the dom elements. In the composition api, you will have to use a ref on the root element in order to do this. The created. Vue Page Lifecycle.
From medium.com
Vue Parent and Child lifecycle hooks by Brock Reece Medium Vue Page Lifecycle Mastering vue.js lifecycle hooks is a crucial step toward becoming a proficient vue.js developer. // you can perform actions that require access to the dom elements. The created lifecycle hook happens after the component is initialized, so vue has already set up the component's data, computed properties,. Hopefully, this will deepen your understanding of the everyday features you use in. Vue Page Lifecycle.
From medium.com
Vue.js Lifecycle Hooks. In this tutorial you will learn and… by Sunil Vue Page Lifecycle The created lifecycle hook happens after the component is initialized, so vue has already set up the component's data, computed properties,. In the composition api, you will have to use a ref on the root element in order to do this. Lifecycle hooks allow you to know when your component is created, add… Hopefully, this will deepen your understanding of. Vue Page Lifecycle.
From www.youtube.com
Tutorial Vue JS Vue Lifecycle Hooks YouTube Vue Page Lifecycle In the composition api, you will have to use a ref on the root element in order to do this. The created lifecycle hook happens after the component is initialized, so vue has already set up the component's data, computed properties,. Hopefully, this will deepen your understanding of the everyday features you use in vue. Mastering vue.js lifecycle hooks is. Vue Page Lifecycle.
From dzone.com
A Guide to Understanding Vue Lifecycle Hooks DZone Vue Page Lifecycle // you can perform actions that require access to the dom elements. Lifecycle hooks allow you to know when your component is created, add… The created lifecycle hook happens after the component is initialized, so vue has already set up the component's data, computed properties,. Hopefully, this will deepen your understanding of the everyday features you use in vue. Mastering. Vue Page Lifecycle.
From jai.me
Demystifying the Vue Lifecycle Jaime Jones Vue Page Lifecycle Mastering vue.js lifecycle hooks is a crucial step toward becoming a proficient vue.js developer. Lifecycle hooks allow you to know when your component is created, add… // you can perform actions that require access to the dom elements. Hopefully, this will deepen your understanding of the everyday features you use in vue. In the composition api, you will have to. Vue Page Lifecycle.
From gbu-presnenskij.ru
A Complete Guide To Vue Lifecycle Hooks With Vue Updates, 49 OFF Vue Page Lifecycle // you can perform actions that require access to the dom elements. In the composition api, you will have to use a ref on the root element in order to do this. Lifecycle hooks allow you to know when your component is created, add… Mastering vue.js lifecycle hooks is a crucial step toward becoming a proficient vue.js developer. The created. Vue Page Lifecycle.
From learnvue.co
A Complete Guide to Vue Lifecycle Hooks with Vue 3 Updates LearnVue Vue Page Lifecycle Mastering vue.js lifecycle hooks is a crucial step toward becoming a proficient vue.js developer. Hopefully, this will deepen your understanding of the everyday features you use in vue. Lifecycle hooks allow you to know when your component is created, add… // you can perform actions that require access to the dom elements. In the composition api, you will have to. Vue Page Lifecycle.
From se-education.org
SEEDU/LearningResources Introduction to Vue Vue Page Lifecycle // you can perform actions that require access to the dom elements. Hopefully, this will deepen your understanding of the everyday features you use in vue. The created lifecycle hook happens after the component is initialized, so vue has already set up the component's data, computed properties,. Mastering vue.js lifecycle hooks is a crucial step toward becoming a proficient vue.js. Vue Page Lifecycle.
From enterprisevue.dev
Vue 3 Lifecycle hooks Explained Vue Page Lifecycle The created lifecycle hook happens after the component is initialized, so vue has already set up the component's data, computed properties,. Mastering vue.js lifecycle hooks is a crucial step toward becoming a proficient vue.js developer. In the composition api, you will have to use a ref on the root element in order to do this. Hopefully, this will deepen your. Vue Page Lifecycle.
From www.youtube.com
Getting Started with Vue.js 15 Vue Lifecycle Events YouTube Vue Page Lifecycle The created lifecycle hook happens after the component is initialized, so vue has already set up the component's data, computed properties,. Mastering vue.js lifecycle hooks is a crucial step toward becoming a proficient vue.js developer. Hopefully, this will deepen your understanding of the everyday features you use in vue. In the composition api, you will have to use a ref. Vue Page Lifecycle.
From jai.me
Demystifying the Vue Lifecycle Jaime Jones Vue Page Lifecycle In the composition api, you will have to use a ref on the root element in order to do this. Lifecycle hooks allow you to know when your component is created, add… Mastering vue.js lifecycle hooks is a crucial step toward becoming a proficient vue.js developer. // you can perform actions that require access to the dom elements. Hopefully, this. Vue Page Lifecycle.
From programeasily.com
Lifecycle hooks in Vue 3 Options, Composition API Program Easily Vue Page Lifecycle The created lifecycle hook happens after the component is initialized, so vue has already set up the component's data, computed properties,. // you can perform actions that require access to the dom elements. Mastering vue.js lifecycle hooks is a crucial step toward becoming a proficient vue.js developer. Hopefully, this will deepen your understanding of the everyday features you use in. Vue Page Lifecycle.
From www.fatalerrors.org
Explain vue life cycle in detail Vue Page Lifecycle The created lifecycle hook happens after the component is initialized, so vue has already set up the component's data, computed properties,. Hopefully, this will deepen your understanding of the everyday features you use in vue. Lifecycle hooks allow you to know when your component is created, add… Mastering vue.js lifecycle hooks is a crucial step toward becoming a proficient vue.js. Vue Page Lifecycle.
From melissaaredle.blogspot.com
Vue Lifecycle / A Complete Guide To Vue Js Lifecycle Hooks Vue Js Vue Page Lifecycle Lifecycle hooks allow you to know when your component is created, add… Hopefully, this will deepen your understanding of the everyday features you use in vue. Mastering vue.js lifecycle hooks is a crucial step toward becoming a proficient vue.js developer. The created lifecycle hook happens after the component is initialized, so vue has already set up the component's data, computed. Vue Page Lifecycle.
From learn2torials.com
Vue JS 3 Component LifeCycle Vue Page Lifecycle Mastering vue.js lifecycle hooks is a crucial step toward becoming a proficient vue.js developer. // you can perform actions that require access to the dom elements. In the composition api, you will have to use a ref on the root element in order to do this. The created lifecycle hook happens after the component is initialized, so vue has already. Vue Page Lifecycle.
From melissaaredle.blogspot.com
Vue Lifecycle / A Complete Guide To Vue Js Lifecycle Hooks Vue Js Vue Page Lifecycle // you can perform actions that require access to the dom elements. Mastering vue.js lifecycle hooks is a crucial step toward becoming a proficient vue.js developer. Lifecycle hooks allow you to know when your component is created, add… The created lifecycle hook happens after the component is initialized, so vue has already set up the component's data, computed properties,. In. Vue Page Lifecycle.
From technoknowledgesharing.blogspot.com
7). Understanding Vue.js Lifecycle Hooks Vue Page Lifecycle The created lifecycle hook happens after the component is initialized, so vue has already set up the component's data, computed properties,. Hopefully, this will deepen your understanding of the everyday features you use in vue. Mastering vue.js lifecycle hooks is a crucial step toward becoming a proficient vue.js developer. Lifecycle hooks allow you to know when your component is created,. Vue Page Lifecycle.
From blog.logrocket.com
Introduction to Vue lifecycle hooks LogRocket Blog Vue Page Lifecycle Hopefully, this will deepen your understanding of the everyday features you use in vue. In the composition api, you will have to use a ref on the root element in order to do this. The created lifecycle hook happens after the component is initialized, so vue has already set up the component's data, computed properties,. Mastering vue.js lifecycle hooks is. Vue Page Lifecycle.
From www.youtube.com
Vue 3 lifecycle hook Usage of lifecycle hook Vue.js 3 Course YouTube Vue Page Lifecycle Lifecycle hooks allow you to know when your component is created, add… Mastering vue.js lifecycle hooks is a crucial step toward becoming a proficient vue.js developer. In the composition api, you will have to use a ref on the root element in order to do this. Hopefully, this will deepen your understanding of the everyday features you use in vue.. Vue Page Lifecycle.
From coderboi.com
Vue.js Component Lifecycle A Comprehensive Guide with Example CoderBoi Vue Page Lifecycle In the composition api, you will have to use a ref on the root element in order to do this. The created lifecycle hook happens after the component is initialized, so vue has already set up the component's data, computed properties,. Mastering vue.js lifecycle hooks is a crucial step toward becoming a proficient vue.js developer. Lifecycle hooks allow you to. Vue Page Lifecycle.
From tsejx.github.io
生命周期 Vue Guidebook Vue Page Lifecycle Mastering vue.js lifecycle hooks is a crucial step toward becoming a proficient vue.js developer. // you can perform actions that require access to the dom elements. In the composition api, you will have to use a ref on the root element in order to do this. Hopefully, this will deepen your understanding of the everyday features you use in vue.. Vue Page Lifecycle.
From www.youtube.com
10 Vue.js Lifecycle Hooks Vue 2 Components, Beginners tutorial Vue Page Lifecycle Lifecycle hooks allow you to know when your component is created, add… // you can perform actions that require access to the dom elements. Hopefully, this will deepen your understanding of the everyday features you use in vue. Mastering vue.js lifecycle hooks is a crucial step toward becoming a proficient vue.js developer. In the composition api, you will have to. Vue Page Lifecycle.
From melissaaredle.blogspot.com
Vue Lifecycle / A Complete Guide To Vue Js Lifecycle Hooks Vue Js Vue Page Lifecycle In the composition api, you will have to use a ref on the root element in order to do this. // you can perform actions that require access to the dom elements. Mastering vue.js lifecycle hooks is a crucial step toward becoming a proficient vue.js developer. The created lifecycle hook happens after the component is initialized, so vue has already. Vue Page Lifecycle.
From blog.codedthemes.com
Explain the Lifecycle Hooks of Vue Vue Page Lifecycle Lifecycle hooks allow you to know when your component is created, add… The created lifecycle hook happens after the component is initialized, so vue has already set up the component's data, computed properties,. Hopefully, this will deepen your understanding of the everyday features you use in vue. // you can perform actions that require access to the dom elements. Mastering. Vue Page Lifecycle.
From codesandbox.io
Using vue lifecycle hooks Codesandbox Vue Page Lifecycle // you can perform actions that require access to the dom elements. The created lifecycle hook happens after the component is initialized, so vue has already set up the component's data, computed properties,. Mastering vue.js lifecycle hooks is a crucial step toward becoming a proficient vue.js developer. In the composition api, you will have to use a ref on the. Vue Page Lifecycle.
From www.newline.co
An Introduction to Vue Lifecycle Hooks 30 Days of Vue newline Vue Page Lifecycle // you can perform actions that require access to the dom elements. The created lifecycle hook happens after the component is initialized, so vue has already set up the component's data, computed properties,. Hopefully, this will deepen your understanding of the everyday features you use in vue. Mastering vue.js lifecycle hooks is a crucial step toward becoming a proficient vue.js. Vue Page Lifecycle.
From gbu-presnenskij.ru
A Complete Guide To Vue Lifecycle Hooks With Vue Updates, 49 OFF Vue Page Lifecycle Lifecycle hooks allow you to know when your component is created, add… In the composition api, you will have to use a ref on the root element in order to do this. Mastering vue.js lifecycle hooks is a crucial step toward becoming a proficient vue.js developer. The created lifecycle hook happens after the component is initialized, so vue has already. Vue Page Lifecycle.
From fjolt.com
A Guide to Understanding Vue Lifecycle Hooks Vue Page Lifecycle The created lifecycle hook happens after the component is initialized, so vue has already set up the component's data, computed properties,. Lifecycle hooks allow you to know when your component is created, add… Mastering vue.js lifecycle hooks is a crucial step toward becoming a proficient vue.js developer. // you can perform actions that require access to the dom elements. In. Vue Page Lifecycle.
From stopbyte.com
What Are Lifecycle Hooks In Vuejs And How Do They Work? Javascript Vue Page Lifecycle In the composition api, you will have to use a ref on the root element in order to do this. Mastering vue.js lifecycle hooks is a crucial step toward becoming a proficient vue.js developer. Hopefully, this will deepen your understanding of the everyday features you use in vue. The created lifecycle hook happens after the component is initialized, so vue. Vue Page Lifecycle.
From www.youtube.com
Vue JS 3 Tutorial 47 Lifecycle Hooks YouTube Vue Page Lifecycle Lifecycle hooks allow you to know when your component is created, add… // you can perform actions that require access to the dom elements. Mastering vue.js lifecycle hooks is a crucial step toward becoming a proficient vue.js developer. Hopefully, this will deepen your understanding of the everyday features you use in vue. In the composition api, you will have to. Vue Page Lifecycle.
From innovationm.co
A Complete Guide to Vue js Lifecycle Hooks Vue.js Vue Page Lifecycle The created lifecycle hook happens after the component is initialized, so vue has already set up the component's data, computed properties,. Hopefully, this will deepen your understanding of the everyday features you use in vue. Mastering vue.js lifecycle hooks is a crucial step toward becoming a proficient vue.js developer. In the composition api, you will have to use a ref. Vue Page Lifecycle.
From innovationm.co
A Complete Guide to Vue js Lifecycle Hooks Vue.js Vue Page Lifecycle The created lifecycle hook happens after the component is initialized, so vue has already set up the component's data, computed properties,. Hopefully, this will deepen your understanding of the everyday features you use in vue. In the composition api, you will have to use a ref on the root element in order to do this. Mastering vue.js lifecycle hooks is. Vue Page Lifecycle.