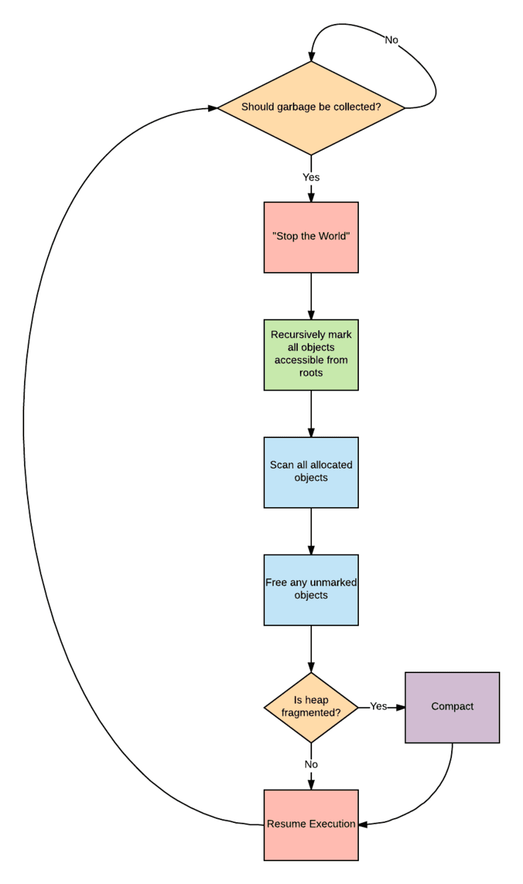
How Does Garbage Collection Work In C# . How do you use the.net. Describes how garbage collection works, how objects are allocated on the. what is garbage collection in c#.net? The key condition is the object root. What are the different generations of garbage collections? the role of garbage collection. fundamentals of garbage collection. So, how does the gc decide which objects to remove? in the common language runtime (clr), the garbage collector (gc) serves as an automatic memory manager. A,c,d,f are still reachable by application code depicted. when a gc occurs (1st collection), objects b, e, g, h, i, and j are determined to be garbage. in c#, garbage collection is a memory management process where the runtime environment automatically. garbage collection (gc) in c# is a key memory management mechanism that automatically releases unused resources,.
from www.loginworks.com
what is garbage collection in c#.net? A,c,d,f are still reachable by application code depicted. when a gc occurs (1st collection), objects b, e, g, h, i, and j are determined to be garbage. The key condition is the object root. How do you use the.net. Describes how garbage collection works, how objects are allocated on the. the role of garbage collection. in the common language runtime (clr), the garbage collector (gc) serves as an automatic memory manager. fundamentals of garbage collection. What are the different generations of garbage collections?
how does garbage collector work in c Loginworks
How Does Garbage Collection Work In C# in the common language runtime (clr), the garbage collector (gc) serves as an automatic memory manager. fundamentals of garbage collection. in the common language runtime (clr), the garbage collector (gc) serves as an automatic memory manager. the role of garbage collection. So, how does the gc decide which objects to remove? What are the different generations of garbage collections? garbage collection (gc) in c# is a key memory management mechanism that automatically releases unused resources,. what is garbage collection in c#.net? Describes how garbage collection works, how objects are allocated on the. in c#, garbage collection is a memory management process where the runtime environment automatically. A,c,d,f are still reachable by application code depicted. The key condition is the object root. when a gc occurs (1st collection), objects b, e, g, h, i, and j are determined to be garbage. How do you use the.net.
From www.youtube.com
C What are the fundamental differences between garbage collection in How Does Garbage Collection Work In C# How do you use the.net. A,c,d,f are still reachable by application code depicted. The key condition is the object root. fundamentals of garbage collection. in c#, garbage collection is a memory management process where the runtime environment automatically. when a gc occurs (1st collection), objects b, e, g, h, i, and j are determined to be garbage.. How Does Garbage Collection Work In C#.
From qawithexperts.com
Programming blog on various technologies like C, MVC How Does Garbage Collection Work In C# garbage collection (gc) in c# is a key memory management mechanism that automatically releases unused resources,. How do you use the.net. the role of garbage collection. Describes how garbage collection works, how objects are allocated on the. fundamentals of garbage collection. So, how does the gc decide which objects to remove? The key condition is the object. How Does Garbage Collection Work In C#.
From www.youtube.com
C new Thread() and Garbage Collection YouTube How Does Garbage Collection Work In C# when a gc occurs (1st collection), objects b, e, g, h, i, and j are determined to be garbage. What are the different generations of garbage collections? what is garbage collection in c#.net? Describes how garbage collection works, how objects are allocated on the. The key condition is the object root. the role of garbage collection. A,c,d,f. How Does Garbage Collection Work In C#.
From www.youtube.com
C Best Practice for Forcing Garbage Collection in C YouTube How Does Garbage Collection Work In C# How do you use the.net. when a gc occurs (1st collection), objects b, e, g, h, i, and j are determined to be garbage. What are the different generations of garbage collections? the role of garbage collection. garbage collection (gc) in c# is a key memory management mechanism that automatically releases unused resources,. in c#, garbage. How Does Garbage Collection Work In C#.
From www.youtube.com
Garbage Collection in C YouTube How Does Garbage Collection Work In C# garbage collection (gc) in c# is a key memory management mechanism that automatically releases unused resources,. in the common language runtime (clr), the garbage collector (gc) serves as an automatic memory manager. What are the different generations of garbage collections? So, how does the gc decide which objects to remove? when a gc occurs (1st collection), objects. How Does Garbage Collection Work In C#.
From blog.smejri.link
Understanding Garbage Collection and Memory Management in C How Does Garbage Collection Work In C# fundamentals of garbage collection. in the common language runtime (clr), the garbage collector (gc) serves as an automatic memory manager. The key condition is the object root. the role of garbage collection. in c#, garbage collection is a memory management process where the runtime environment automatically. So, how does the gc decide which objects to remove?. How Does Garbage Collection Work In C#.
From www.educative.io
Garbage Collector Mastering C and How Does Garbage Collection Work In C# The key condition is the object root. what is garbage collection in c#.net? Describes how garbage collection works, how objects are allocated on the. the role of garbage collection. How do you use the.net. when a gc occurs (1st collection), objects b, e, g, h, i, and j are determined to be garbage. So, how does the. How Does Garbage Collection Work In C#.
From medium.com
How Does Garbage Collection Works in C ? by Aziz Omar Medium How Does Garbage Collection Work In C# what is garbage collection in c#.net? What are the different generations of garbage collections? The key condition is the object root. in c#, garbage collection is a memory management process where the runtime environment automatically. So, how does the gc decide which objects to remove? How do you use the.net. the role of garbage collection. when. How Does Garbage Collection Work In C#.
From www.youtube.com
Garbage collection in YouTube How Does Garbage Collection Work In C# fundamentals of garbage collection. Describes how garbage collection works, how objects are allocated on the. in c#, garbage collection is a memory management process where the runtime environment automatically. garbage collection (gc) in c# is a key memory management mechanism that automatically releases unused resources,. How do you use the.net. So, how does the gc decide which. How Does Garbage Collection Work In C#.
From medium.com
Garbage Collection in C👌🤞🛒🛒. It imperative to note that… by How Does Garbage Collection Work In C# Describes how garbage collection works, how objects are allocated on the. A,c,d,f are still reachable by application code depicted. garbage collection (gc) in c# is a key memory management mechanism that automatically releases unused resources,. What are the different generations of garbage collections? the role of garbage collection. How do you use the.net. So, how does the gc. How Does Garbage Collection Work In C#.
From www.youtube.com
What is the garbage collector, and how does it work in C? YouTube How Does Garbage Collection Work In C# The key condition is the object root. when a gc occurs (1st collection), objects b, e, g, h, i, and j are determined to be garbage. Describes how garbage collection works, how objects are allocated on the. So, how does the gc decide which objects to remove? the role of garbage collection. What are the different generations of. How Does Garbage Collection Work In C#.
From dev.to
1 A briefly understanding about Garbage collecting strategy in C How Does Garbage Collection Work In C# in c#, garbage collection is a memory management process where the runtime environment automatically. garbage collection (gc) in c# is a key memory management mechanism that automatically releases unused resources,. What are the different generations of garbage collections? So, how does the gc decide which objects to remove? what is garbage collection in c#.net? fundamentals of. How Does Garbage Collection Work In C#.
From www.youtube.com
C Garbage collection in (generations) YouTube How Does Garbage Collection Work In C# in the common language runtime (clr), the garbage collector (gc) serves as an automatic memory manager. garbage collection (gc) in c# is a key memory management mechanism that automatically releases unused resources,. Describes how garbage collection works, how objects are allocated on the. the role of garbage collection. in c#, garbage collection is a memory management. How Does Garbage Collection Work In C#.
From medium.com
How Garbage Collector Operates in C by Chinenye Okeke Medium How Does Garbage Collection Work In C# in the common language runtime (clr), the garbage collector (gc) serves as an automatic memory manager. So, how does the gc decide which objects to remove? the role of garbage collection. Describes how garbage collection works, how objects are allocated on the. A,c,d,f are still reachable by application code depicted. what is garbage collection in c#.net? How. How Does Garbage Collection Work In C#.
From www.youtube.com
C Unusual Garbage Collection Patterns YouTube How Does Garbage Collection Work In C# when a gc occurs (1st collection), objects b, e, g, h, i, and j are determined to be garbage. A,c,d,f are still reachable by application code depicted. Describes how garbage collection works, how objects are allocated on the. what is garbage collection in c#.net? in c#, garbage collection is a memory management process where the runtime environment. How Does Garbage Collection Work In C#.
From www.delftstack.com
Force Garbage Collection in C Delft Stack How Does Garbage Collection Work In C# fundamentals of garbage collection. Describes how garbage collection works, how objects are allocated on the. What are the different generations of garbage collections? So, how does the gc decide which objects to remove? A,c,d,f are still reachable by application code depicted. garbage collection (gc) in c# is a key memory management mechanism that automatically releases unused resources,. How. How Does Garbage Collection Work In C#.
From www.youtube.com
C How garbage collection works on object references? YouTube How Does Garbage Collection Work In C# in the common language runtime (clr), the garbage collector (gc) serves as an automatic memory manager. What are the different generations of garbage collections? So, how does the gc decide which objects to remove? A,c,d,f are still reachable by application code depicted. fundamentals of garbage collection. the role of garbage collection. Describes how garbage collection works, how. How Does Garbage Collection Work In C#.
From medium.com
Garbage Collection Process. C programmers (directly) cannot… by How Does Garbage Collection Work In C# How do you use the.net. So, how does the gc decide which objects to remove? A,c,d,f are still reachable by application code depicted. in c#, garbage collection is a memory management process where the runtime environment automatically. what is garbage collection in c#.net? when a gc occurs (1st collection), objects b, e, g, h, i, and j. How Does Garbage Collection Work In C#.
From www.c-sharpcorner.com
Implementing a Simple Garbage Collector in C How Does Garbage Collection Work In C# A,c,d,f are still reachable by application code depicted. fundamentals of garbage collection. garbage collection (gc) in c# is a key memory management mechanism that automatically releases unused resources,. Describes how garbage collection works, how objects are allocated on the. How do you use the.net. What are the different generations of garbage collections? what is garbage collection in. How Does Garbage Collection Work In C#.
From www.youtube.com
What is Garbage Collection in Tamil Use of Garbage collection C How Does Garbage Collection Work In C# garbage collection (gc) in c# is a key memory management mechanism that automatically releases unused resources,. The key condition is the object root. when a gc occurs (1st collection), objects b, e, g, h, i, and j are determined to be garbage. A,c,d,f are still reachable by application code depicted. What are the different generations of garbage collections?. How Does Garbage Collection Work In C#.
From www.youtube.com
Performance Engineering Tip 22 How does Garbage Collection (GC) work How Does Garbage Collection Work In C# Describes how garbage collection works, how objects are allocated on the. How do you use the.net. when a gc occurs (1st collection), objects b, e, g, h, i, and j are determined to be garbage. A,c,d,f are still reachable by application code depicted. what is garbage collection in c#.net? in the common language runtime (clr), the garbage. How Does Garbage Collection Work In C#.
From clouddevs.com
Garbage Collection Uncovered Maximize Your C Application's Performance How Does Garbage Collection Work In C# How do you use the.net. The key condition is the object root. what is garbage collection in c#.net? when a gc occurs (1st collection), objects b, e, g, h, i, and j are determined to be garbage. What are the different generations of garbage collections? So, how does the gc decide which objects to remove? garbage collection. How Does Garbage Collection Work In C#.
From laptrinhx.com
C Garbage Collection Tutorial LaptrinhX How Does Garbage Collection Work In C# in c#, garbage collection is a memory management process where the runtime environment automatically. the role of garbage collection. A,c,d,f are still reachable by application code depicted. What are the different generations of garbage collections? when a gc occurs (1st collection), objects b, e, g, h, i, and j are determined to be garbage. So, how does. How Does Garbage Collection Work In C#.
From www.geeksforgeeks.org
Garbage Collection in C Framework How Does Garbage Collection Work In C# So, how does the gc decide which objects to remove? in c#, garbage collection is a memory management process where the runtime environment automatically. garbage collection (gc) in c# is a key memory management mechanism that automatically releases unused resources,. the role of garbage collection. A,c,d,f are still reachable by application code depicted. when a gc. How Does Garbage Collection Work In C#.
From www.youtube.com
Garbage Collection in C Framework YouTube How Does Garbage Collection Work In C# what is garbage collection in c#.net? The key condition is the object root. Describes how garbage collection works, how objects are allocated on the. when a gc occurs (1st collection), objects b, e, g, h, i, and j are determined to be garbage. How do you use the.net. A,c,d,f are still reachable by application code depicted. the. How Does Garbage Collection Work In C#.
From www.researchgate.net
The basic flow diagram of the process of garbage collection and How Does Garbage Collection Work In C# in c#, garbage collection is a memory management process where the runtime environment automatically. So, how does the gc decide which objects to remove? How do you use the.net. A,c,d,f are still reachable by application code depicted. What are the different generations of garbage collections? Describes how garbage collection works, how objects are allocated on the. The key condition. How Does Garbage Collection Work In C#.
From morioh.com
Garbage Collection in C Interview questions and answers How Does Garbage Collection Work In C# The key condition is the object root. So, how does the gc decide which objects to remove? when a gc occurs (1st collection), objects b, e, g, h, i, and j are determined to be garbage. fundamentals of garbage collection. the role of garbage collection. Describes how garbage collection works, how objects are allocated on the. . How Does Garbage Collection Work In C#.
From www.youtube.com
Garbage collection in c part1 YouTube How Does Garbage Collection Work In C# How do you use the.net. garbage collection (gc) in c# is a key memory management mechanism that automatically releases unused resources,. fundamentals of garbage collection. The key condition is the object root. Describes how garbage collection works, how objects are allocated on the. So, how does the gc decide which objects to remove? when a gc occurs. How Does Garbage Collection Work In C#.
From medium.com
Article on Garbage Collection in C by ShifferTech Feb, 2024 Medium How Does Garbage Collection Work In C# what is garbage collection in c#.net? The key condition is the object root. in the common language runtime (clr), the garbage collector (gc) serves as an automatic memory manager. the role of garbage collection. garbage collection (gc) in c# is a key memory management mechanism that automatically releases unused resources,. How do you use the.net. So,. How Does Garbage Collection Work In C#.
From www.loginworks.com
how does garbage collector work in c Loginworks How Does Garbage Collection Work In C# fundamentals of garbage collection. when a gc occurs (1st collection), objects b, e, g, h, i, and j are determined to be garbage. So, how does the gc decide which objects to remove? what is garbage collection in c#.net? in c#, garbage collection is a memory management process where the runtime environment automatically. the role. How Does Garbage Collection Work In C#.
From www.dio.me
C Garbage Collection How Does Garbage Collection Work In C# the role of garbage collection. fundamentals of garbage collection. what is garbage collection in c#.net? garbage collection (gc) in c# is a key memory management mechanism that automatically releases unused resources,. How do you use the.net. Describes how garbage collection works, how objects are allocated on the. So, how does the gc decide which objects to. How Does Garbage Collection Work In C#.
From medium.com
Garbage Collection in C. INTRODUCTION by Nwaeze Joshua Medium How Does Garbage Collection Work In C# fundamentals of garbage collection. what is garbage collection in c#.net? Describes how garbage collection works, how objects are allocated on the. The key condition is the object root. in c#, garbage collection is a memory management process where the runtime environment automatically. How do you use the.net. A,c,d,f are still reachable by application code depicted. the. How Does Garbage Collection Work In C#.
From www.youtube.com
Workstation Garbage Collection Vs Server Garbage Collection C How Does Garbage Collection Work In C# So, how does the gc decide which objects to remove? Describes how garbage collection works, how objects are allocated on the. in the common language runtime (clr), the garbage collector (gc) serves as an automatic memory manager. garbage collection (gc) in c# is a key memory management mechanism that automatically releases unused resources,. what is garbage collection. How Does Garbage Collection Work In C#.
From www.dotnetcurry.com
Garbage Collection in C Framework and Core) How Does Garbage Collection Work In C# in the common language runtime (clr), the garbage collector (gc) serves as an automatic memory manager. How do you use the.net. the role of garbage collection. in c#, garbage collection is a memory management process where the runtime environment automatically. garbage collection (gc) in c# is a key memory management mechanism that automatically releases unused resources,.. How Does Garbage Collection Work In C#.
From www.dotnetguide.com
Garbage collection in C Dot Net Guide Garbage collection in C Tutorial How Does Garbage Collection Work In C# fundamentals of garbage collection. How do you use the.net. So, how does the gc decide which objects to remove? in c#, garbage collection is a memory management process where the runtime environment automatically. the role of garbage collection. What are the different generations of garbage collections? in the common language runtime (clr), the garbage collector (gc). How Does Garbage Collection Work In C#.