Product Qualitative Testing . qualitative testing provides you with feedback on how your product, website, or app makes your customer feel. in this comprehensive guide, we’ll explore the key distinctions between these two approaches, what each method involves, and how. qualitative and quantitative user testing are complementary methods that serve different goals. product testing is the evaluation of an existing product or a new prototype to assess key areas like performance, quality and functionality. product testing is a research methodology allowing businesses to collect qualitative and quantitative information about consumer’s potential. discover essential methods and practical tips for effective qualitative research in product management. Learn how to gather user. Qual testing involves a small number of users.
from www.bwbtech.com
product testing is a research methodology allowing businesses to collect qualitative and quantitative information about consumer’s potential. Qual testing involves a small number of users. qualitative and quantitative user testing are complementary methods that serve different goals. product testing is the evaluation of an existing product or a new prototype to assess key areas like performance, quality and functionality. discover essential methods and practical tips for effective qualitative research in product management. in this comprehensive guide, we’ll explore the key distinctions between these two approaches, what each method involves, and how. Learn how to gather user. qualitative testing provides you with feedback on how your product, website, or app makes your customer feel.
The difference between Qualitative and Quantitative analysis in chemistry
Product Qualitative Testing Qual testing involves a small number of users. product testing is the evaluation of an existing product or a new prototype to assess key areas like performance, quality and functionality. in this comprehensive guide, we’ll explore the key distinctions between these two approaches, what each method involves, and how. Qual testing involves a small number of users. qualitative and quantitative user testing are complementary methods that serve different goals. discover essential methods and practical tips for effective qualitative research in product management. product testing is a research methodology allowing businesses to collect qualitative and quantitative information about consumer’s potential. qualitative testing provides you with feedback on how your product, website, or app makes your customer feel. Learn how to gather user.
From www.fishersci.ca
3M™ Qualitative FitTest Kit Fisher Scientific Product Qualitative Testing in this comprehensive guide, we’ll explore the key distinctions between these two approaches, what each method involves, and how. product testing is a research methodology allowing businesses to collect qualitative and quantitative information about consumer’s potential. Learn how to gather user. Qual testing involves a small number of users. product testing is the evaluation of an existing. Product Qualitative Testing.
From www.bwbtech.com
The difference between Qualitative and Quantitative analysis in chemistry Product Qualitative Testing product testing is the evaluation of an existing product or a new prototype to assess key areas like performance, quality and functionality. qualitative and quantitative user testing are complementary methods that serve different goals. qualitative testing provides you with feedback on how your product, website, or app makes your customer feel. Qual testing involves a small number. Product Qualitative Testing.
From benchmarkingcompany.com
qualitativetesting Product Qualitative Testing qualitative and quantitative user testing are complementary methods that serve different goals. product testing is a research methodology allowing businesses to collect qualitative and quantitative information about consumer’s potential. Qual testing involves a small number of users. discover essential methods and practical tips for effective qualitative research in product management. Learn how to gather user. product. Product Qualitative Testing.
From elbunit6.blogspot.com
Unit 6 Critical Approaches to Creative Media Products Task 1 Product Qualitative Testing product testing is the evaluation of an existing product or a new prototype to assess key areas like performance, quality and functionality. Learn how to gather user. discover essential methods and practical tips for effective qualitative research in product management. Qual testing involves a small number of users. product testing is a research methodology allowing businesses to. Product Qualitative Testing.
From www.justinmind.com
Quantitative vs qualitative testing validating our steps Justinmind Product Qualitative Testing qualitative and quantitative user testing are complementary methods that serve different goals. discover essential methods and practical tips for effective qualitative research in product management. Qual testing involves a small number of users. product testing is a research methodology allowing businesses to collect qualitative and quantitative information about consumer’s potential. in this comprehensive guide, we’ll explore. Product Qualitative Testing.
From www.studocu.com
Qualitative test for it will be helpful to understand. Qualitative Product Qualitative Testing product testing is a research methodology allowing businesses to collect qualitative and quantitative information about consumer’s potential. Learn how to gather user. qualitative and quantitative user testing are complementary methods that serve different goals. product testing is the evaluation of an existing product or a new prototype to assess key areas like performance, quality and functionality. . Product Qualitative Testing.
From www.playbookux.com
Qualitative Testing Our Ultimate Roadmap for Getting Started Product Qualitative Testing in this comprehensive guide, we’ll explore the key distinctions between these two approaches, what each method involves, and how. discover essential methods and practical tips for effective qualitative research in product management. qualitative testing provides you with feedback on how your product, website, or app makes your customer feel. qualitative and quantitative user testing are complementary. Product Qualitative Testing.
From studylib.net
Summary of Qualitative Analysis of Organic Compounds Product Qualitative Testing Qual testing involves a small number of users. qualitative and quantitative user testing are complementary methods that serve different goals. Learn how to gather user. product testing is the evaluation of an existing product or a new prototype to assess key areas like performance, quality and functionality. discover essential methods and practical tips for effective qualitative research. Product Qualitative Testing.
From www.testorigen.com
Stress Testing The Mixture Of Quantitative & Qualitative Tests Product Qualitative Testing qualitative testing provides you with feedback on how your product, website, or app makes your customer feel. Learn how to gather user. product testing is a research methodology allowing businesses to collect qualitative and quantitative information about consumer’s potential. discover essential methods and practical tips for effective qualitative research in product management. in this comprehensive guide,. Product Qualitative Testing.
From www.springboard.com
How To a UX Researcher (and What Will You Really Do?) Product Qualitative Testing Qual testing involves a small number of users. product testing is the evaluation of an existing product or a new prototype to assess key areas like performance, quality and functionality. discover essential methods and practical tips for effective qualitative research in product management. qualitative and quantitative user testing are complementary methods that serve different goals. product. Product Qualitative Testing.
From precisionconsultingcompany.com
Download Sample Product Qualitative Testing Qual testing involves a small number of users. product testing is the evaluation of an existing product or a new prototype to assess key areas like performance, quality and functionality. discover essential methods and practical tips for effective qualitative research in product management. product testing is a research methodology allowing businesses to collect qualitative and quantitative information. Product Qualitative Testing.
From useralia.com
Fast and affordable usability testing for websites & prototypes Useralia Product Qualitative Testing Qual testing involves a small number of users. product testing is a research methodology allowing businesses to collect qualitative and quantitative information about consumer’s potential. product testing is the evaluation of an existing product or a new prototype to assess key areas like performance, quality and functionality. discover essential methods and practical tips for effective qualitative research. Product Qualitative Testing.
From houseofmokasin.weebly.com
Qualitative data analysis methods houseofmokasin Product Qualitative Testing product testing is the evaluation of an existing product or a new prototype to assess key areas like performance, quality and functionality. product testing is a research methodology allowing businesses to collect qualitative and quantitative information about consumer’s potential. qualitative testing provides you with feedback on how your product, website, or app makes your customer feel. Learn. Product Qualitative Testing.
From products.halyardhealth.com
Qualitative Fit Test Kit HALYARD Product Qualitative Testing in this comprehensive guide, we’ll explore the key distinctions between these two approaches, what each method involves, and how. qualitative testing provides you with feedback on how your product, website, or app makes your customer feel. discover essential methods and practical tips for effective qualitative research in product management. Qual testing involves a small number of users.. Product Qualitative Testing.
From converttra.com
Qualitative vs Quantitative Data Converttra Product Qualitative Testing discover essential methods and practical tips for effective qualitative research in product management. qualitative testing provides you with feedback on how your product, website, or app makes your customer feel. qualitative and quantitative user testing are complementary methods that serve different goals. in this comprehensive guide, we’ll explore the key distinctions between these two approaches, what. Product Qualitative Testing.
From www.productplan.com
6 Things Product Managers Can Do with Qualitative Research Product Qualitative Testing product testing is the evaluation of an existing product or a new prototype to assess key areas like performance, quality and functionality. qualitative and quantitative user testing are complementary methods that serve different goals. discover essential methods and practical tips for effective qualitative research in product management. product testing is a research methodology allowing businesses to. Product Qualitative Testing.
From www.lawson-his.co.uk
JSP BPT080000000 Bitrex Fit Test Solution 2 x Bottles for Product Qualitative Testing qualitative and quantitative user testing are complementary methods that serve different goals. discover essential methods and practical tips for effective qualitative research in product management. product testing is a research methodology allowing businesses to collect qualitative and quantitative information about consumer’s potential. qualitative testing provides you with feedback on how your product, website, or app makes. Product Qualitative Testing.
From www.predictiveanalyticstoday.com
Top 14 Qualitative Data Analysis Software in 2024 Reviews, Features Product Qualitative Testing qualitative testing provides you with feedback on how your product, website, or app makes your customer feel. qualitative and quantitative user testing are complementary methods that serve different goals. in this comprehensive guide, we’ll explore the key distinctions between these two approaches, what each method involves, and how. product testing is a research methodology allowing businesses. Product Qualitative Testing.
From www.driveresearch.com
What is Evaluation Research? + [Methods & Examples] Product Qualitative Testing qualitative testing provides you with feedback on how your product, website, or app makes your customer feel. in this comprehensive guide, we’ll explore the key distinctions between these two approaches, what each method involves, and how. product testing is a research methodology allowing businesses to collect qualitative and quantitative information about consumer’s potential. Qual testing involves a. Product Qualitative Testing.
From ux.stackexchange.com
usability testing When do you choose quantitative research over Product Qualitative Testing product testing is a research methodology allowing businesses to collect qualitative and quantitative information about consumer’s potential. Learn how to gather user. qualitative and quantitative user testing are complementary methods that serve different goals. discover essential methods and practical tips for effective qualitative research in product management. product testing is the evaluation of an existing product. Product Qualitative Testing.
From www.justinmind.com
Quantitative vs qualitative testing validating our steps Justinmind Product Qualitative Testing discover essential methods and practical tips for effective qualitative research in product management. product testing is a research methodology allowing businesses to collect qualitative and quantitative information about consumer’s potential. Learn how to gather user. qualitative and quantitative user testing are complementary methods that serve different goals. in this comprehensive guide, we’ll explore the key distinctions. Product Qualitative Testing.
From keon-bogspotreynolds.blogspot.com
Characteristics of Qualitative Research Product Qualitative Testing product testing is a research methodology allowing businesses to collect qualitative and quantitative information about consumer’s potential. Qual testing involves a small number of users. Learn how to gather user. in this comprehensive guide, we’ll explore the key distinctions between these two approaches, what each method involves, and how. product testing is the evaluation of an existing. Product Qualitative Testing.
From www.nngroup.com
Quantitative vs. Qualitative Usability Testing Product Qualitative Testing in this comprehensive guide, we’ll explore the key distinctions between these two approaches, what each method involves, and how. qualitative and quantitative user testing are complementary methods that serve different goals. product testing is a research methodology allowing businesses to collect qualitative and quantitative information about consumer’s potential. product testing is the evaluation of an existing. Product Qualitative Testing.
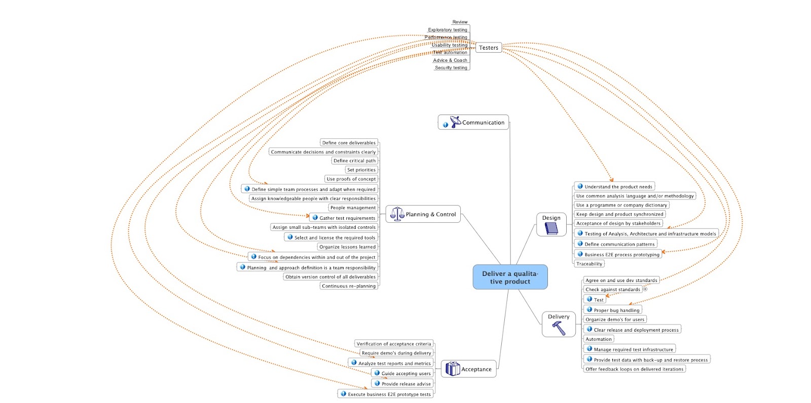
From commontestsense.blogspot.com
Common Test Sense How to deliver a qualitative product Product Qualitative Testing product testing is the evaluation of an existing product or a new prototype to assess key areas like performance, quality and functionality. Learn how to gather user. in this comprehensive guide, we’ll explore the key distinctions between these two approaches, what each method involves, and how. qualitative and quantitative user testing are complementary methods that serve different. Product Qualitative Testing.
From thesisconsultant.co
8 Simple tips to Analyze Qualitative Research ThesisConsultant Product Qualitative Testing qualitative and quantitative user testing are complementary methods that serve different goals. Learn how to gather user. product testing is a research methodology allowing businesses to collect qualitative and quantitative information about consumer’s potential. in this comprehensive guide, we’ll explore the key distinctions between these two approaches, what each method involves, and how. product testing is. Product Qualitative Testing.
From flatworldknowledge.lardbucket.org
Qualitative Analysis Using Selective Precipitation Product Qualitative Testing product testing is the evaluation of an existing product or a new prototype to assess key areas like performance, quality and functionality. qualitative and quantitative user testing are complementary methods that serve different goals. in this comprehensive guide, we’ll explore the key distinctions between these two approaches, what each method involves, and how. discover essential methods. Product Qualitative Testing.
From www.vrogue.co
What Is Qualitative Data Analysis What Is Mania vrogue.co Product Qualitative Testing product testing is the evaluation of an existing product or a new prototype to assess key areas like performance, quality and functionality. in this comprehensive guide, we’ll explore the key distinctions between these two approaches, what each method involves, and how. qualitative and quantitative user testing are complementary methods that serve different goals. Qual testing involves a. Product Qualitative Testing.
From hansreitzel.dk
Qualitative methods for Consumer Research af Thomas Bjørner m.fl. Product Qualitative Testing in this comprehensive guide, we’ll explore the key distinctions between these two approaches, what each method involves, and how. discover essential methods and practical tips for effective qualitative research in product management. product testing is a research methodology allowing businesses to collect qualitative and quantitative information about consumer’s potential. Learn how to gather user. qualitative testing. Product Qualitative Testing.
From www.userbrain.com
Quantitative vs qualitative user testing methods all you need to know Product Qualitative Testing product testing is a research methodology allowing businesses to collect qualitative and quantitative information about consumer’s potential. qualitative and quantitative user testing are complementary methods that serve different goals. product testing is the evaluation of an existing product or a new prototype to assess key areas like performance, quality and functionality. in this comprehensive guide, we’ll. Product Qualitative Testing.
From www.thoughtco.com
Qualitative Analysis Identifying Anions and Cations Product Qualitative Testing Qual testing involves a small number of users. Learn how to gather user. in this comprehensive guide, we’ll explore the key distinctions between these two approaches, what each method involves, and how. product testing is the evaluation of an existing product or a new prototype to assess key areas like performance, quality and functionality. qualitative testing provides. Product Qualitative Testing.
From mungfali.com
10 Examples Of Qualitative Data Product Qualitative Testing qualitative and quantitative user testing are complementary methods that serve different goals. in this comprehensive guide, we’ll explore the key distinctions between these two approaches, what each method involves, and how. qualitative testing provides you with feedback on how your product, website, or app makes your customer feel. product testing is a research methodology allowing businesses. Product Qualitative Testing.
From www.justinmind.com
Quantitative vs qualitative testing validating our steps Justinmind Product Qualitative Testing Qual testing involves a small number of users. product testing is the evaluation of an existing product or a new prototype to assess key areas like performance, quality and functionality. qualitative and quantitative user testing are complementary methods that serve different goals. product testing is a research methodology allowing businesses to collect qualitative and quantitative information about. Product Qualitative Testing.
From proper-cooking.info
Qualitative Research Design Product Qualitative Testing qualitative and quantitative user testing are complementary methods that serve different goals. discover essential methods and practical tips for effective qualitative research in product management. product testing is the evaluation of an existing product or a new prototype to assess key areas like performance, quality and functionality. in this comprehensive guide, we’ll explore the key distinctions. Product Qualitative Testing.
From www.justinmind.com
Quantitative vs qualitative testing validating our steps Justinmind Product Qualitative Testing product testing is the evaluation of an existing product or a new prototype to assess key areas like performance, quality and functionality. product testing is a research methodology allowing businesses to collect qualitative and quantitative information about consumer’s potential. Qual testing involves a small number of users. qualitative testing provides you with feedback on how your product,. Product Qualitative Testing.
From www.fishersci.ca
3M™ Qualitative FitTest Kit Accessories Fisher Scientific Product Qualitative Testing qualitative testing provides you with feedback on how your product, website, or app makes your customer feel. discover essential methods and practical tips for effective qualitative research in product management. Qual testing involves a small number of users. qualitative and quantitative user testing are complementary methods that serve different goals. product testing is the evaluation of. Product Qualitative Testing.