Pcb Power Amplifier Class H . The saturated rail switch will be referred to as class h, and the linear follower (modulated rail voltage) as class g. See the circuit schematic and pcb. Apex h900, power apex is very efficient and flat on all frequencies so we can place this apex anywhere as we want it, either mid high, mid vocal, mid bass or sub low. Figure 5 shows its simple concept. Understanding the schematic diagram of a class h power amplifier is essential for anyone looking to use one of these devices for sound amplification. Prior art on class g (3772606): Radio frequency amplifiers used in transmitters can be required to produce thousands of kilowatts of output power, and dc amplifiers used in electronic control systems may also need high. Learn about the different power amplifier classes such as class a amplifier, class b amplifier, class ab amplifier, class c amplifier, class d amplifier with their designs.
from shopee.co.id
See the circuit schematic and pcb. Learn about the different power amplifier classes such as class a amplifier, class b amplifier, class ab amplifier, class c amplifier, class d amplifier with their designs. Apex h900, power apex is very efficient and flat on all frequencies so we can place this apex anywhere as we want it, either mid high, mid vocal, mid bass or sub low. The saturated rail switch will be referred to as class h, and the linear follower (modulated rail voltage) as class g. Radio frequency amplifiers used in transmitters can be required to produce thousands of kilowatts of output power, and dc amplifiers used in electronic control systems may also need high. Figure 5 shows its simple concept. Prior art on class g (3772606): Understanding the schematic diagram of a class h power amplifier is essential for anyone looking to use one of these devices for sound amplification.
Jual PCB Power Amplifier Class H 2200watt KANADA Panjang 30cm BU3U Cloning Replika Shopee
Pcb Power Amplifier Class H Understanding the schematic diagram of a class h power amplifier is essential for anyone looking to use one of these devices for sound amplification. Radio frequency amplifiers used in transmitters can be required to produce thousands of kilowatts of output power, and dc amplifiers used in electronic control systems may also need high. Learn about the different power amplifier classes such as class a amplifier, class b amplifier, class ab amplifier, class c amplifier, class d amplifier with their designs. The saturated rail switch will be referred to as class h, and the linear follower (modulated rail voltage) as class g. Prior art on class g (3772606): Figure 5 shows its simple concept. See the circuit schematic and pcb. Apex h900, power apex is very efficient and flat on all frequencies so we can place this apex anywhere as we want it, either mid high, mid vocal, mid bass or sub low. Understanding the schematic diagram of a class h power amplifier is essential for anyone looking to use one of these devices for sound amplification.
From shopee.co.id
Jual PCB POWER AMPLIFIER CLASS H STK 412150 Shopee Indonesia Pcb Power Amplifier Class H Radio frequency amplifiers used in transmitters can be required to produce thousands of kilowatts of output power, and dc amplifiers used in electronic control systems may also need high. The saturated rail switch will be referred to as class h, and the linear follower (modulated rail voltage) as class g. Apex h900, power apex is very efficient and flat on. Pcb Power Amplifier Class H.
From circuitdiagramjeanette.z13.web.core.windows.net
Class H Amplifier Schematic Pcb Power Amplifier Class H Apex h900, power apex is very efficient and flat on all frequencies so we can place this apex anywhere as we want it, either mid high, mid vocal, mid bass or sub low. Radio frequency amplifiers used in transmitters can be required to produce thousands of kilowatts of output power, and dc amplifiers used in electronic control systems may also. Pcb Power Amplifier Class H.
From www.bukalapak.com
Jual PCB Power Amplifier CLASS H 2200W Mono Type 316 di Lapak Sarung Elektro Bukalapak Pcb Power Amplifier Class H Radio frequency amplifiers used in transmitters can be required to produce thousands of kilowatts of output power, and dc amplifiers used in electronic control systems may also need high. See the circuit schematic and pcb. The saturated rail switch will be referred to as class h, and the linear follower (modulated rail voltage) as class g. Prior art on class. Pcb Power Amplifier Class H.
From shopee.ph
Pcb Power Amplifier CLASS H 2200W Mono Type 316 Shopee Philippines Pcb Power Amplifier Class H Prior art on class g (3772606): Learn about the different power amplifier classes such as class a amplifier, class b amplifier, class ab amplifier, class c amplifier, class d amplifier with their designs. Understanding the schematic diagram of a class h power amplifier is essential for anyone looking to use one of these devices for sound amplification. Figure 5 shows. Pcb Power Amplifier Class H.
From www.youtube.com
How to make Power Supply for Amplifier Class H two stage with Soft start YouTube Pcb Power Amplifier Class H Learn about the different power amplifier classes such as class a amplifier, class b amplifier, class ab amplifier, class c amplifier, class d amplifier with their designs. The saturated rail switch will be referred to as class h, and the linear follower (modulated rail voltage) as class g. Understanding the schematic diagram of a class h power amplifier is essential. Pcb Power Amplifier Class H.
From oshwlab.com
CLASS H AMPLIFIER OSHWLab Pcb Power Amplifier Class H Figure 5 shows its simple concept. Apex h900, power apex is very efficient and flat on all frequencies so we can place this apex anywhere as we want it, either mid high, mid vocal, mid bass or sub low. Learn about the different power amplifier classes such as class a amplifier, class b amplifier, class ab amplifier, class c amplifier,. Pcb Power Amplifier Class H.
From shopee.co.id
Jual pcb stk417100 power amplifier class h mini Shopee Indonesia Pcb Power Amplifier Class H Understanding the schematic diagram of a class h power amplifier is essential for anyone looking to use one of these devices for sound amplification. See the circuit schematic and pcb. Learn about the different power amplifier classes such as class a amplifier, class b amplifier, class ab amplifier, class c amplifier, class d amplifier with their designs. Figure 5 shows. Pcb Power Amplifier Class H.
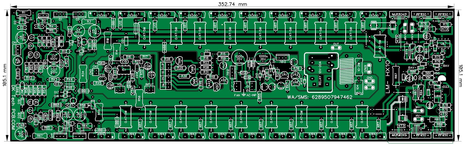
From sanjaysaja.blogspot.com
DK Tech PCB Audio Power AMPLIFIER PCB POWER AMP CLASS H LEACH MARSHALL Pcb Power Amplifier Class H Radio frequency amplifiers used in transmitters can be required to produce thousands of kilowatts of output power, and dc amplifiers used in electronic control systems may also need high. Figure 5 shows its simple concept. Apex h900, power apex is very efficient and flat on all frequencies so we can place this apex anywhere as we want it, either mid. Pcb Power Amplifier Class H.
From sanjaysaja.blogspot.com
DK Tech PCB Audio Power AMPLIFIER PCB LEACH MARSHALL CLASS H Pcb Power Amplifier Class H Prior art on class g (3772606): Figure 5 shows its simple concept. The saturated rail switch will be referred to as class h, and the linear follower (modulated rail voltage) as class g. See the circuit schematic and pcb. Learn about the different power amplifier classes such as class a amplifier, class b amplifier, class ab amplifier, class c amplifier,. Pcb Power Amplifier Class H.
From shopee.co.id
Jual PCB Power Amplifier Class H Apex H900 TEF H900 H900TEF Input Balance Shopee Indonesia Pcb Power Amplifier Class H Figure 5 shows its simple concept. Understanding the schematic diagram of a class h power amplifier is essential for anyone looking to use one of these devices for sound amplification. Prior art on class g (3772606): The saturated rail switch will be referred to as class h, and the linear follower (modulated rail voltage) as class g. Learn about the. Pcb Power Amplifier Class H.
From www.scribd.com
Class h Amplifier Electricity Electronic Engineering Pcb Power Amplifier Class H Learn about the different power amplifier classes such as class a amplifier, class b amplifier, class ab amplifier, class c amplifier, class d amplifier with their designs. Prior art on class g (3772606): The saturated rail switch will be referred to as class h, and the linear follower (modulated rail voltage) as class g. Figure 5 shows its simple concept.. Pcb Power Amplifier Class H.
From www.bukalapak.com
Jual PCB Power Amplifier Class H 2200watt KANADA Panjang 30cm BU3U Cloning Replika di lapak Pcb Power Amplifier Class H Prior art on class g (3772606): Understanding the schematic diagram of a class h power amplifier is essential for anyone looking to use one of these devices for sound amplification. The saturated rail switch will be referred to as class h, and the linear follower (modulated rail voltage) as class g. Apex h900, power apex is very efficient and flat. Pcb Power Amplifier Class H.
From www.lazada.co.id
PCB Power Amplifier Class H 2200watt KANADA Panjang 30cm BU3U Cloning Replika AXL Class H Pcb Power Amplifier Class H Understanding the schematic diagram of a class h power amplifier is essential for anyone looking to use one of these devices for sound amplification. The saturated rail switch will be referred to as class h, and the linear follower (modulated rail voltage) as class g. Radio frequency amplifiers used in transmitters can be required to produce thousands of kilowatts of. Pcb Power Amplifier Class H.
From www.lazada.co.id
Pcb inject stepper class h 2u steteper power ampli class h Lazada Indonesia Pcb Power Amplifier Class H Prior art on class g (3772606): Understanding the schematic diagram of a class h power amplifier is essential for anyone looking to use one of these devices for sound amplification. Apex h900, power apex is very efficient and flat on all frequencies so we can place this apex anywhere as we want it, either mid high, mid vocal, mid bass. Pcb Power Amplifier Class H.
From www.venture-mfg.com
Optimized Amplifier PCB Layout Enhance Performance Pcb Power Amplifier Class H Prior art on class g (3772606): Radio frequency amplifiers used in transmitters can be required to produce thousands of kilowatts of output power, and dc amplifiers used in electronic control systems may also need high. Understanding the schematic diagram of a class h power amplifier is essential for anyone looking to use one of these devices for sound amplification. Learn. Pcb Power Amplifier Class H.
From rth3100c-wiring-diagram.blogspot.com
Ca18 Power Amplifier Circuit Diagram / Class H Power Amplifier Pcb Layout Circuit Boards / The Pcb Power Amplifier Class H Learn about the different power amplifier classes such as class a amplifier, class b amplifier, class ab amplifier, class c amplifier, class d amplifier with their designs. See the circuit schematic and pcb. Apex h900, power apex is very efficient and flat on all frequencies so we can place this apex anywhere as we want it, either mid high, mid. Pcb Power Amplifier Class H.
From shopee.co.id
Jual PCB power amplifier Class h 2u 20cm Shopee Indonesia Pcb Power Amplifier Class H Apex h900, power apex is very efficient and flat on all frequencies so we can place this apex anywhere as we want it, either mid high, mid vocal, mid bass or sub low. See the circuit schematic and pcb. Figure 5 shows its simple concept. Understanding the schematic diagram of a class h power amplifier is essential for anyone looking. Pcb Power Amplifier Class H.
From shopee.co.id
Jual PCB POWER AMPLIFIER CLASS H 2200 WATT BUILT UP 3U TOP Shopee Indonesia Pcb Power Amplifier Class H Learn about the different power amplifier classes such as class a amplifier, class b amplifier, class ab amplifier, class c amplifier, class d amplifier with their designs. Apex h900, power apex is very efficient and flat on all frequencies so we can place this apex anywhere as we want it, either mid high, mid vocal, mid bass or sub low.. Pcb Power Amplifier Class H.
From skemaboxs.blogspot.com
93+ Baru Skema Power Apex H900 Tef, Skema Power Pcb Power Amplifier Class H Apex h900, power apex is very efficient and flat on all frequencies so we can place this apex anywhere as we want it, either mid high, mid vocal, mid bass or sub low. Understanding the schematic diagram of a class h power amplifier is essential for anyone looking to use one of these devices for sound amplification. The saturated rail. Pcb Power Amplifier Class H.
From www.spynaudio.com
SRX3300 Class H Pro Audio Power Amplifier Pcb Power Amplifier Class H Apex h900, power apex is very efficient and flat on all frequencies so we can place this apex anywhere as we want it, either mid high, mid vocal, mid bass or sub low. Radio frequency amplifiers used in transmitters can be required to produce thousands of kilowatts of output power, and dc amplifiers used in electronic control systems may also. Pcb Power Amplifier Class H.
From www.tokopedia.com
Jual PCB Power Amplifier Class H 2200 Watt Built up 3U Kab. Madiun Imam Tech Innovation Pcb Power Amplifier Class H The saturated rail switch will be referred to as class h, and the linear follower (modulated rail voltage) as class g. Radio frequency amplifiers used in transmitters can be required to produce thousands of kilowatts of output power, and dc amplifiers used in electronic control systems may also need high. Figure 5 shows its simple concept. Prior art on class. Pcb Power Amplifier Class H.
From shopee.co.id
Jual PCB Power Amplifier Class H Apex H1800 TEF plus Input Balance Shopee Indonesia Pcb Power Amplifier Class H Prior art on class g (3772606): Understanding the schematic diagram of a class h power amplifier is essential for anyone looking to use one of these devices for sound amplification. Apex h900, power apex is very efficient and flat on all frequencies so we can place this apex anywhere as we want it, either mid high, mid vocal, mid bass. Pcb Power Amplifier Class H.
From circuitenginelilium101.z21.web.core.windows.net
Layout Pcb Power Amplifier 2000 Watt Pcb Power Amplifier Class H Radio frequency amplifiers used in transmitters can be required to produce thousands of kilowatts of output power, and dc amplifiers used in electronic control systems may also need high. Learn about the different power amplifier classes such as class a amplifier, class b amplifier, class ab amplifier, class c amplifier, class d amplifier with their designs. Understanding the schematic diagram. Pcb Power Amplifier Class H.
From www.elcircuit.com
1000W Power Amplifier Class H Kencleng Pro Electronic Circuit Pcb Power Amplifier Class H See the circuit schematic and pcb. Radio frequency amplifiers used in transmitters can be required to produce thousands of kilowatts of output power, and dc amplifiers used in electronic control systems may also need high. Apex h900, power apex is very efficient and flat on all frequencies so we can place this apex anywhere as we want it, either mid. Pcb Power Amplifier Class H.
From www.elcircuit.com
Powerful 2000W Power Amplifier ClassH Electronic Circuit Pcb Power Amplifier Class H See the circuit schematic and pcb. Understanding the schematic diagram of a class h power amplifier is essential for anyone looking to use one of these devices for sound amplification. Prior art on class g (3772606): The saturated rail switch will be referred to as class h, and the linear follower (modulated rail voltage) as class g. Figure 5 shows. Pcb Power Amplifier Class H.
From www.vrogue.co
Terpopuler Skema Pcb Power Class H Skema Pcb vrogue.co Pcb Power Amplifier Class H Radio frequency amplifiers used in transmitters can be required to produce thousands of kilowatts of output power, and dc amplifiers used in electronic control systems may also need high. The saturated rail switch will be referred to as class h, and the linear follower (modulated rail voltage) as class g. Apex h900, power apex is very efficient and flat on. Pcb Power Amplifier Class H.
From sanjaysaja.blogspot.com
DK Tech PCB Audio Power AMPLIFIER PCB LEACH MARSHALL CLASS H Pcb Power Amplifier Class H See the circuit schematic and pcb. The saturated rail switch will be referred to as class h, and the linear follower (modulated rail voltage) as class g. Learn about the different power amplifier classes such as class a amplifier, class b amplifier, class ab amplifier, class c amplifier, class d amplifier with their designs. Apex h900, power apex is very. Pcb Power Amplifier Class H.
From oshwlab.com
CLASS H AMPLIFIER OSHWLab Pcb Power Amplifier Class H Understanding the schematic diagram of a class h power amplifier is essential for anyone looking to use one of these devices for sound amplification. Radio frequency amplifiers used in transmitters can be required to produce thousands of kilowatts of output power, and dc amplifiers used in electronic control systems may also need high. Apex h900, power apex is very efficient. Pcb Power Amplifier Class H.
From shopee.co.id
Jual PCB Power Amplifier Class H Apex H900 TEF H900 H900TEF Input Balance Shopee Indonesia Pcb Power Amplifier Class H The saturated rail switch will be referred to as class h, and the linear follower (modulated rail voltage) as class g. Apex h900, power apex is very efficient and flat on all frequencies so we can place this apex anywhere as we want it, either mid high, mid vocal, mid bass or sub low. Figure 5 shows its simple concept.. Pcb Power Amplifier Class H.
From rangkaianelektronika.info
Skema Stepper Class H Sederhana (Class H Apex H900 TEF Power Amplifier) Gambar Skema Rangkaian Pcb Power Amplifier Class H Radio frequency amplifiers used in transmitters can be required to produce thousands of kilowatts of output power, and dc amplifiers used in electronic control systems may also need high. Learn about the different power amplifier classes such as class a amplifier, class b amplifier, class ab amplifier, class c amplifier, class d amplifier with their designs. Understanding the schematic diagram. Pcb Power Amplifier Class H.
From www.youtube.com
2000Watts classH amplifier create PCB circuit.youtube videos. YouTube Pcb Power Amplifier Class H Figure 5 shows its simple concept. Apex h900, power apex is very efficient and flat on all frequencies so we can place this apex anywhere as we want it, either mid high, mid vocal, mid bass or sub low. The saturated rail switch will be referred to as class h, and the linear follower (modulated rail voltage) as class g.. Pcb Power Amplifier Class H.
From sanjaysaja.blogspot.com
DK Tech PCB Audio Power AMPLIFIER PCB POWER AMP CLASS H LEACH MARSHALL Pcb Power Amplifier Class H Prior art on class g (3772606): Apex h900, power apex is very efficient and flat on all frequencies so we can place this apex anywhere as we want it, either mid high, mid vocal, mid bass or sub low. The saturated rail switch will be referred to as class h, and the linear follower (modulated rail voltage) as class g.. Pcb Power Amplifier Class H.
From nasajamlsbfixmachine.z13.web.core.windows.net
Layout Pcb Power Amplifier 2000 Watt Pcb Power Amplifier Class H See the circuit schematic and pcb. Understanding the schematic diagram of a class h power amplifier is essential for anyone looking to use one of these devices for sound amplification. Figure 5 shows its simple concept. The saturated rail switch will be referred to as class h, and the linear follower (modulated rail voltage) as class g. Learn about the. Pcb Power Amplifier Class H.
From schematica96.blogspot.com
Class H Professional Power Amplifier Circuit Diagram Class H Power Amplifier Circuit 2000w Pcb Power Amplifier Class H See the circuit schematic and pcb. Understanding the schematic diagram of a class h power amplifier is essential for anyone looking to use one of these devices for sound amplification. Learn about the different power amplifier classes such as class a amplifier, class b amplifier, class ab amplifier, class c amplifier, class d amplifier with their designs. Figure 5 shows. Pcb Power Amplifier Class H.
From shopee.co.id
Jual PCB Power Amplifier Class H 2200watt KANADA Panjang 30cm BU3U Cloning Replika Shopee Pcb Power Amplifier Class H Figure 5 shows its simple concept. Prior art on class g (3772606): Learn about the different power amplifier classes such as class a amplifier, class b amplifier, class ab amplifier, class c amplifier, class d amplifier with their designs. Understanding the schematic diagram of a class h power amplifier is essential for anyone looking to use one of these devices. Pcb Power Amplifier Class H.