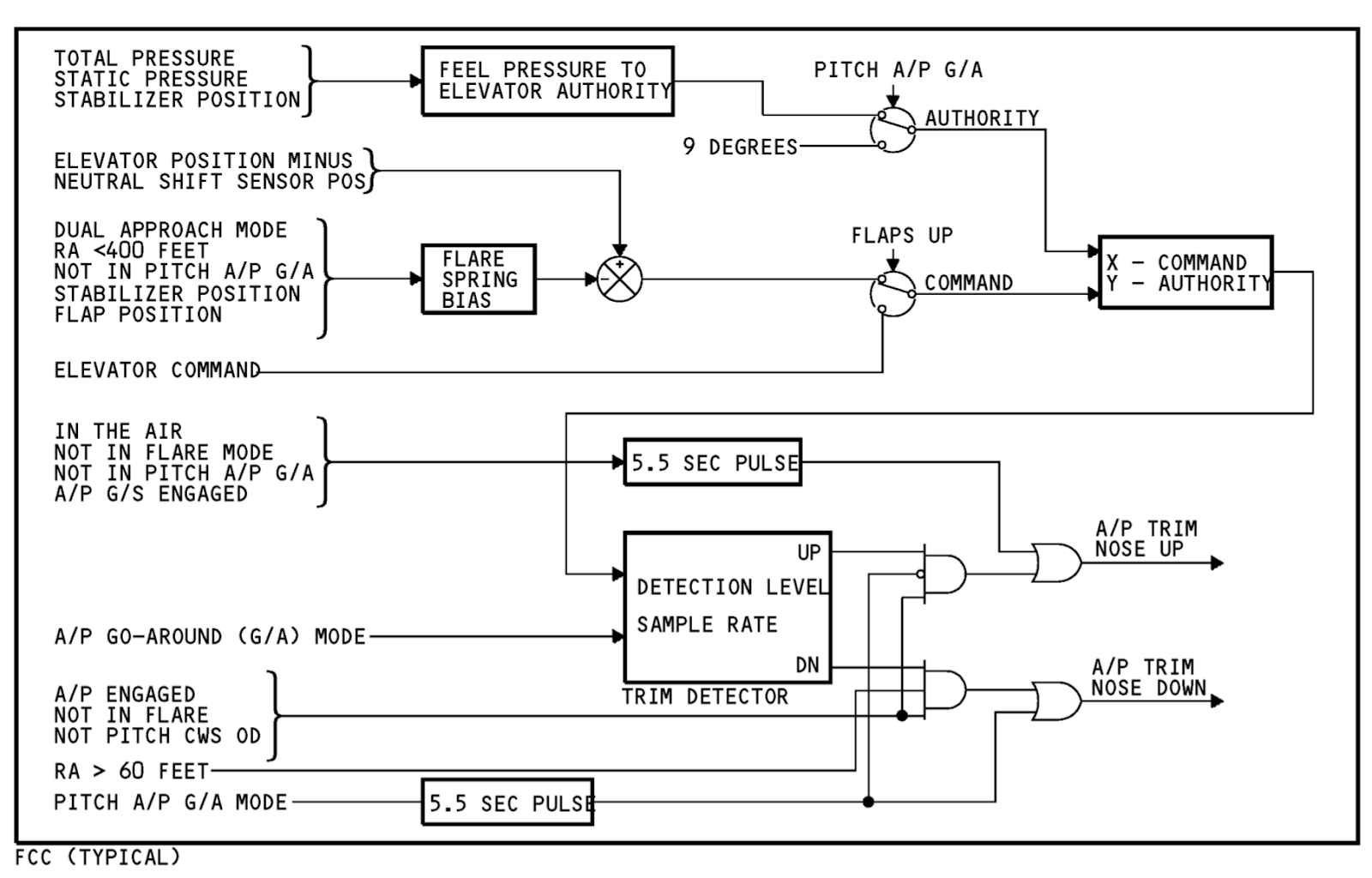
Stabilizer Trim Nose Down . With the trim tab up and into the airstream, the airflow. if the trim is set too far nose down, the pilot will find the control column heavy and have difficulty rotating during takeoff. If the trim is set too far nose up, the aircraft might rotate early and pitch up excessively, causing a potential stall. Stabilizer position indication is given in the cockpit with the help of. from what this states, for virtually all of the 737ng fleet, the speed trim function has been changed to trim the.
from www.satcom.guru
If the trim is set too far nose up, the aircraft might rotate early and pitch up excessively, causing a potential stall. With the trim tab up and into the airstream, the airflow. Stabilizer position indication is given in the cockpit with the help of. from what this states, for virtually all of the 737ng fleet, the speed trim function has been changed to trim the. if the trim is set too far nose down, the pilot will find the control column heavy and have difficulty rotating during takeoff.
Guru Trim Cutout with Severe OutofTrim Stabilizer can be
Stabilizer Trim Nose Down if the trim is set too far nose down, the pilot will find the control column heavy and have difficulty rotating during takeoff. If the trim is set too far nose up, the aircraft might rotate early and pitch up excessively, causing a potential stall. from what this states, for virtually all of the 737ng fleet, the speed trim function has been changed to trim the. if the trim is set too far nose down, the pilot will find the control column heavy and have difficulty rotating during takeoff. Stabilizer position indication is given in the cockpit with the help of. With the trim tab up and into the airstream, the airflow.
From www.avsim.com
73789P (B1791) crash Hangar Chat The AVSIM Community Stabilizer Trim Nose Down With the trim tab up and into the airstream, the airflow. If the trim is set too far nose up, the aircraft might rotate early and pitch up excessively, causing a potential stall. from what this states, for virtually all of the 737ng fleet, the speed trim function has been changed to trim the. if the trim is. Stabilizer Trim Nose Down.
From www.satcom.guru
Guru Stabilizer Trim Stabilizer Trim Nose Down If the trim is set too far nose up, the aircraft might rotate early and pitch up excessively, causing a potential stall. With the trim tab up and into the airstream, the airflow. if the trim is set too far nose down, the pilot will find the control column heavy and have difficulty rotating during takeoff. from what. Stabilizer Trim Nose Down.
From www.satcom.guru
Guru Stabilizer Trim Stabilizer Trim Nose Down If the trim is set too far nose up, the aircraft might rotate early and pitch up excessively, causing a potential stall. With the trim tab up and into the airstream, the airflow. from what this states, for virtually all of the 737ng fleet, the speed trim function has been changed to trim the. Stabilizer position indication is given. Stabilizer Trim Nose Down.
From www.satcom.guru
Guru Trim Cutout with Severe OutofTrim Stabilizer can be Stabilizer Trim Nose Down If the trim is set too far nose up, the aircraft might rotate early and pitch up excessively, causing a potential stall. With the trim tab up and into the airstream, the airflow. Stabilizer position indication is given in the cockpit with the help of. if the trim is set too far nose down, the pilot will find the. Stabilizer Trim Nose Down.
From www.satcom.guru
Guru 5Y3591 Stabilizer Trim Actuator appears to be Nose Down Stabilizer Trim Nose Down Stabilizer position indication is given in the cockpit with the help of. With the trim tab up and into the airstream, the airflow. if the trim is set too far nose down, the pilot will find the control column heavy and have difficulty rotating during takeoff. If the trim is set too far nose up, the aircraft might rotate. Stabilizer Trim Nose Down.
From www.satcom.guru
Guru Trim Cutout with Severe OutofTrim Stabilizer can be Stabilizer Trim Nose Down If the trim is set too far nose up, the aircraft might rotate early and pitch up excessively, causing a potential stall. if the trim is set too far nose down, the pilot will find the control column heavy and have difficulty rotating during takeoff. Stabilizer position indication is given in the cockpit with the help of. With the. Stabilizer Trim Nose Down.
From fl360aero.com
Aircraft Pitch trim System How does a 'Stab Trim' or 'Trimmable Stabilizer Trim Nose Down if the trim is set too far nose down, the pilot will find the control column heavy and have difficulty rotating during takeoff. from what this states, for virtually all of the 737ng fleet, the speed trim function has been changed to trim the. With the trim tab up and into the airstream, the airflow. Stabilizer position indication. Stabilizer Trim Nose Down.
From aviation.stackexchange.com
aircraft design What are the advantages of a Trimmable Horizontal Stabilizer Trim Nose Down With the trim tab up and into the airstream, the airflow. if the trim is set too far nose down, the pilot will find the control column heavy and have difficulty rotating during takeoff. from what this states, for virtually all of the 737ng fleet, the speed trim function has been changed to trim the. Stabilizer position indication. Stabilizer Trim Nose Down.
From dreamstime.com
Stabilizer Trim Stock Photo Image 40702398 Stabilizer Trim Nose Down With the trim tab up and into the airstream, the airflow. If the trim is set too far nose up, the aircraft might rotate early and pitch up excessively, causing a potential stall. if the trim is set too far nose down, the pilot will find the control column heavy and have difficulty rotating during takeoff. Stabilizer position indication. Stabilizer Trim Nose Down.
From www.satcom.guru
Guru Trim Cutout with Severe OutofTrim Stabilizer can be Stabilizer Trim Nose Down if the trim is set too far nose down, the pilot will find the control column heavy and have difficulty rotating during takeoff. from what this states, for virtually all of the 737ng fleet, the speed trim function has been changed to trim the. If the trim is set too far nose up, the aircraft might rotate early. Stabilizer Trim Nose Down.
From projects.seattletimes.com
Boeing 737 MAX Two tragic flights, 12 problems The Seattle Times Stabilizer Trim Nose Down from what this states, for virtually all of the 737ng fleet, the speed trim function has been changed to trim the. If the trim is set too far nose up, the aircraft might rotate early and pitch up excessively, causing a potential stall. if the trim is set too far nose down, the pilot will find the control. Stabilizer Trim Nose Down.
From ifunny.co
Overriding the 737 MAX software Boeing is to add redundancy and other Stabilizer Trim Nose Down With the trim tab up and into the airstream, the airflow. If the trim is set too far nose up, the aircraft might rotate early and pitch up excessively, causing a potential stall. Stabilizer position indication is given in the cockpit with the help of. from what this states, for virtually all of the 737ng fleet, the speed trim. Stabilizer Trim Nose Down.
From acctha4.blogspot.com
Por Por EPortfolio The Horizontal Stabilizer and the cockpit. Stabilizer Trim Nose Down With the trim tab up and into the airstream, the airflow. from what this states, for virtually all of the 737ng fleet, the speed trim function has been changed to trim the. If the trim is set too far nose up, the aircraft might rotate early and pitch up excessively, causing a potential stall. Stabilizer position indication is given. Stabilizer Trim Nose Down.
From aviation.stackexchange.com
aircraft design Why is the horizontal stabilizer root interface Stabilizer Trim Nose Down Stabilizer position indication is given in the cockpit with the help of. With the trim tab up and into the airstream, the airflow. If the trim is set too far nose up, the aircraft might rotate early and pitch up excessively, causing a potential stall. if the trim is set too far nose down, the pilot will find the. Stabilizer Trim Nose Down.
From twitter.com
Jon Ostrower on Twitter "UPDATED Boeing will warn airlines that the Stabilizer Trim Nose Down If the trim is set too far nose up, the aircraft might rotate early and pitch up excessively, causing a potential stall. if the trim is set too far nose down, the pilot will find the control column heavy and have difficulty rotating during takeoff. from what this states, for virtually all of the 737ng fleet, the speed. Stabilizer Trim Nose Down.
From www.satcom.guru
Guru Stabilizer Trim Stabilizer Trim Nose Down if the trim is set too far nose down, the pilot will find the control column heavy and have difficulty rotating during takeoff. With the trim tab up and into the airstream, the airflow. Stabilizer position indication is given in the cockpit with the help of. from what this states, for virtually all of the 737ng fleet, the. Stabilizer Trim Nose Down.
From fl360aero.com
Aircraft Pitch trim System How does a 'Stab Trim' or 'Trimmable Stabilizer Trim Nose Down With the trim tab up and into the airstream, the airflow. Stabilizer position indication is given in the cockpit with the help of. If the trim is set too far nose up, the aircraft might rotate early and pitch up excessively, causing a potential stall. from what this states, for virtually all of the 737ng fleet, the speed trim. Stabilizer Trim Nose Down.
From www.satcom.guru
Guru Stabilizer Trim Stabilizer Trim Nose Down if the trim is set too far nose down, the pilot will find the control column heavy and have difficulty rotating during takeoff. If the trim is set too far nose up, the aircraft might rotate early and pitch up excessively, causing a potential stall. With the trim tab up and into the airstream, the airflow. Stabilizer position indication. Stabilizer Trim Nose Down.
From www.satcom.guru
Guru Stabilizer Trim Stabilizer Trim Nose Down Stabilizer position indication is given in the cockpit with the help of. If the trim is set too far nose up, the aircraft might rotate early and pitch up excessively, causing a potential stall. if the trim is set too far nose down, the pilot will find the control column heavy and have difficulty rotating during takeoff. from. Stabilizer Trim Nose Down.
From www.satcom.guru
Guru 5Y3591 Stabilizer Trim Actuator appears to be Nose Down Stabilizer Trim Nose Down if the trim is set too far nose down, the pilot will find the control column heavy and have difficulty rotating during takeoff. from what this states, for virtually all of the 737ng fleet, the speed trim function has been changed to trim the. Stabilizer position indication is given in the cockpit with the help of. With the. Stabilizer Trim Nose Down.
From www.satcom.guru
Guru Trim Cutout with Severe OutofTrim Stabilizer can be Stabilizer Trim Nose Down from what this states, for virtually all of the 737ng fleet, the speed trim function has been changed to trim the. Stabilizer position indication is given in the cockpit with the help of. If the trim is set too far nose up, the aircraft might rotate early and pitch up excessively, causing a potential stall. With the trim tab. Stabilizer Trim Nose Down.
From aviation.stackexchange.com
flight controls How many turns of a 737 trim wheel equal 2.5 degrees Stabilizer Trim Nose Down With the trim tab up and into the airstream, the airflow. Stabilizer position indication is given in the cockpit with the help of. from what this states, for virtually all of the 737ng fleet, the speed trim function has been changed to trim the. if the trim is set too far nose down, the pilot will find the. Stabilizer Trim Nose Down.
From aviation.stackexchange.com
trim How is a horizontal stabilizer attached to the fuselage and Stabilizer Trim Nose Down If the trim is set too far nose up, the aircraft might rotate early and pitch up excessively, causing a potential stall. Stabilizer position indication is given in the cockpit with the help of. if the trim is set too far nose down, the pilot will find the control column heavy and have difficulty rotating during takeoff. With the. Stabilizer Trim Nose Down.
From deankmiller.com
Nose Down Airplane The Best and Latest Aircraft 2019 Stabilizer Trim Nose Down from what this states, for virtually all of the 737ng fleet, the speed trim function has been changed to trim the. if the trim is set too far nose down, the pilot will find the control column heavy and have difficulty rotating during takeoff. If the trim is set too far nose up, the aircraft might rotate early. Stabilizer Trim Nose Down.
From www.satcom.guru
Guru Trim Cutout with Severe OutofTrim Stabilizer can be Stabilizer Trim Nose Down if the trim is set too far nose down, the pilot will find the control column heavy and have difficulty rotating during takeoff. Stabilizer position indication is given in the cockpit with the help of. from what this states, for virtually all of the 737ng fleet, the speed trim function has been changed to trim the. If the. Stabilizer Trim Nose Down.
From theaircurrent.com
What is the Boeing 737 Max Maneuvering Characteristics Augmentation Stabilizer Trim Nose Down if the trim is set too far nose down, the pilot will find the control column heavy and have difficulty rotating during takeoff. Stabilizer position indication is given in the cockpit with the help of. from what this states, for virtually all of the 737ng fleet, the speed trim function has been changed to trim the. If the. Stabilizer Trim Nose Down.
From www.satcom.guru
Guru Trim Cutout with Severe OutofTrim Stabilizer can be Stabilizer Trim Nose Down If the trim is set too far nose up, the aircraft might rotate early and pitch up excessively, causing a potential stall. from what this states, for virtually all of the 737ng fleet, the speed trim function has been changed to trim the. With the trim tab up and into the airstream, the airflow. if the trim is. Stabilizer Trim Nose Down.
From www.americanflyers.net
Pilot's Handbook of Aeronautical Knowledge Chapter 1 American Flyers Stabilizer Trim Nose Down from what this states, for virtually all of the 737ng fleet, the speed trim function has been changed to trim the. With the trim tab up and into the airstream, the airflow. If the trim is set too far nose up, the aircraft might rotate early and pitch up excessively, causing a potential stall. if the trim is. Stabilizer Trim Nose Down.
From aviation.stackexchange.com
horizontal stabilizer Why do many aircraft have both allmoving Stabilizer Trim Nose Down from what this states, for virtually all of the 737ng fleet, the speed trim function has been changed to trim the. Stabilizer position indication is given in the cockpit with the help of. With the trim tab up and into the airstream, the airflow. If the trim is set too far nose up, the aircraft might rotate early and. Stabilizer Trim Nose Down.
From www.satcom.guru
Guru Stabilizer Trim Stabilizer Trim Nose Down from what this states, for virtually all of the 737ng fleet, the speed trim function has been changed to trim the. Stabilizer position indication is given in the cockpit with the help of. With the trim tab up and into the airstream, the airflow. If the trim is set too far nose up, the aircraft might rotate early and. Stabilizer Trim Nose Down.
From aviation.stackexchange.com
boeing 737 Did the pilots of Ethiopian Flight 302 trim in the wrong Stabilizer Trim Nose Down Stabilizer position indication is given in the cockpit with the help of. if the trim is set too far nose down, the pilot will find the control column heavy and have difficulty rotating during takeoff. With the trim tab up and into the airstream, the airflow. If the trim is set too far nose up, the aircraft might rotate. Stabilizer Trim Nose Down.
From www.ascentgroundschool.com
Chapter 4 Flight Controls Ascent Ground School Stabilizer Trim Nose Down from what this states, for virtually all of the 737ng fleet, the speed trim function has been changed to trim the. If the trim is set too far nose up, the aircraft might rotate early and pitch up excessively, causing a potential stall. Stabilizer position indication is given in the cockpit with the help of. With the trim tab. Stabilizer Trim Nose Down.
From fl360aero.com
Aircraft Pitch trim System How does a 'Stab Trim' or 'Trimmable Stabilizer Trim Nose Down from what this states, for virtually all of the 737ng fleet, the speed trim function has been changed to trim the. With the trim tab up and into the airstream, the airflow. If the trim is set too far nose up, the aircraft might rotate early and pitch up excessively, causing a potential stall. Stabilizer position indication is given. Stabilizer Trim Nose Down.
From www.satcom.guru
Guru Stabilizer Trim Stabilizer Trim Nose Down from what this states, for virtually all of the 737ng fleet, the speed trim function has been changed to trim the. Stabilizer position indication is given in the cockpit with the help of. If the trim is set too far nose up, the aircraft might rotate early and pitch up excessively, causing a potential stall. if the trim. Stabilizer Trim Nose Down.
From www.youtube.com
How Flight Controls Work Part 1 Horizontal Stabilizer YouTube Stabilizer Trim Nose Down from what this states, for virtually all of the 737ng fleet, the speed trim function has been changed to trim the. if the trim is set too far nose down, the pilot will find the control column heavy and have difficulty rotating during takeoff. With the trim tab up and into the airstream, the airflow. Stabilizer position indication. Stabilizer Trim Nose Down.